您所在位置: 网站首页 / 文档列表 / 环保行业 / 文档详情
新版环保局现场签证表.doc 立即下载
上传人:yy****24 上传时间:2024-09-05 格式:DOC 页数:11 大小:155KB 金币:16 举报 版权申诉
预览加载中,请您耐心等待几秒...

新版环保局现场签证表.doc

新版环保局现场签证表.doc

预览

免费试读已结束,剩余 1 页请下载文档后查看

16 金币

下载文档

如果您无法下载资料,请参考说明:

1、部分资料下载需要金币,请确保您的账户上有足够的金币

2、已购买过的文档,再次下载不重复扣费

3、资料包下载后请先用软件解压,在使用对应软件打开

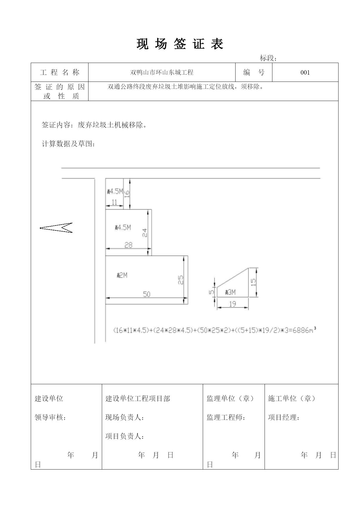
现场签证表标段:工程名称双鸭山市城投大厦编号008签证的原因或性质签证内容:由于基础回填,B轴上⑤轴右后浇带位置、东北侧2#塔吊处需做砖砌体围挡(见下图)材料:塔吊维护用煤矸石空心砖M5.0水泥砂浆砌筑,内抹1:2防水砂浆20厚;后浇带围挡用蒸压砌块M5.0水泥砂浆砌筑。50050080050050030005002800⑤后浇带围挡砌体高度从-4.20—-1.505004000塔吊5005004000500砌体从-7.15—-1.50塔吊围挡建设单位领导审核:年月日建设单位工程项目部现场负责人:项目负责人:年月日监理单位(章)监理工程师:年月日施工单位(章)项目经理:年月日现场签证表标段:工程名称双鸭山市环山东城工程编号001签证的原因或性质双通公路终段废弃垃圾土堆影响施工定位放线,须移除。签证内容:废弃垃圾土机械移除。计算数据及草图:建设单位领导审核:年月日建设单位工程项目部现场负责人:项目负责人:年月日监理单位(章)监理工程师:年月日施工单位(章)项目经理:年月日现场签证表标段:工程名称双鸭山市城投大厦编号002签证的原因或性质过火矸回填路、铺垫基底签证内容:⑨轴—⑥轴间有深坑平均深度1.5m,须回填至一个标高能够施工27.5×38.1×1.58=1655.45m³。见次页附图:建设单位领导审核:年月日建设单位工程项目部现场负责人:项目负责人:年月日监理单位(章)监理工程师:年月日施工单位(章)项目经理:年月日现场签证表标段:工程名称双鸭山市大地公司和环保局办公楼编号003签证的原因或性质过火矸回填路、铺垫基底签证内容:1、由于泥浆护壁灌注桩工艺决定,作业面是水作业,基坑底能保证作业,铲车外运土必须反复回填过火矸,才能保证施工。回填量1062、基坑上场区及运输道路:①、连天雨水再加上地面是回填土,场区和道路需铺垫过火矸宽13×长120×厚0.3=234。②通向基坑斜坡道路反复铺设过火矸1253、由于本工程作业在面窄小,钢筋作业区搬至本建筑物南侧,该地是回填土需硬化,铺设过火矸0.3m,面积为40×50×0.3=600,挖掘机来回平整碾压。4、安装主楼后侧2#塔吊,硬化基底回填过火矸65。5、发电机抽水:5月21日—5月29日期间,本工程基坑早已形成,坑内存有雨水、地表水。此期间施工现场没有电源,因此,用柴油发电机昼夜抽水。建设单位领导审核:年月日建设单位工程项目部现场负责人:项目负责人:年月日监理单位(章)监理工程师:年月日施工单位(章)项目经理:年月日现场签证表标段:工程名称双鸭山市城投大厦编号004签证的原因或性质机械使用签证内容:一、本工程桩基础为20m左右深的泥浆护壁灌注桩,使用的机械为旋挖钻孔机。根据桩深(20m)、桩径(φ1000φ1200φ1400),此类桩工艺必须使用如下机械配合才能施工作业:20T吊车吊钢筋笼,20m长φ300灌筑导管和5m³灌注斗,50型铲车运送旋挖挖出的泥土,20T吊车和50型铲车24小时跟班作业,工期:2011年6月3日—2011年7月3日。二、城投大厦桩基础于2011年7月3日施工完毕。本工程桩是泥浆护壁桩,桩施工完基坑内存有大量淤泥,为了抢工期,加快速度。-8.30米—-9.90米标高的土方,采用一台270挖掘机挖土,三台50铲车运土,一台56型小勾机装泥吊运,机械用时是2011年7月4日到2011年7月13日,作业时间是早4点到晚8点。建设单位领导审核:年月日建设单位工程项目部现场负责人:项目负责人:年月日监理单位(章)监理工程师:年月日施工单位(章)项目经理:年月日现场签证表标段:工程名称双鸭山市城投大厦编号005签证的原因或性质签证内容:1、由于柱子与梁、板设计标高不同。柱子负二层——五层C50、梁板为C30六层——八层柱子C40梁板C30.施工时为了保证柱子砼等级,打砼时先浇筑柱头,自然堆坡到标高后,四周圈围C30.然后振捣。经实际考核,每个柱头需要2M3C50砼,能够保证设计要求。2、由于负一层E轴上①-②轴及⑨-⑧轴位置结构与建筑不符;负一层B轴外剪力墙结构与建筑不符。变更设计,进行施工调整,共用木工8个工时,钢筋工4个工时。建设单位领导审核:年月日建设单位工程项目部现场负责人:项目负责人:年月日监理
单篇购买
VIP会员(1亿+VIP文档免费下)

扫码即表示接受《下载须知》

新版环保局现场签证表

文档大小:155KB

限时特价:扫码查看

• 请登录后再进行扫码购买
• 使用微信/支付宝扫码注册及付费下载,详阅 用户协议 隐私政策
• 如已在其他页面进行付款,请刷新当前页面重试
• 付费购买成功后,此文档可永久免费下载
年会员
99.0
¥199.0

6亿VIP文档任选,共次下载特权。

已优惠

微信/支付宝扫码完成支付,可开具发票

VIP尽享专属权益

VIP文档免费下载

赠送VIP文档免费下载次数

阅读免打扰

去除文档详情页间广告

专属身份标识

尊贵的VIP专属身份标识

高级客服

一对一高级客服服务

多端互通

电脑端/手机端权益通用

手机号注册 用户名注册
我已阅读并接受《用户协议》《隐私政策》
已有账号?立即登录
我已阅读并接受《用户协议》《隐私政策》
已有账号?立即登录
登录
手机号登录 微信扫码登录
微信扫一扫登录 账号密码登录

首次登录需关注“豆柴文库”公众号

新用户注册
VIP会员(1亿+VIP文档免费下)
年会员
99.0
¥199.0

6亿VIP文档任选,共次下载特权。

已优惠

微信/支付宝扫码完成支付,可开具发票

VIP尽享专属权益

VIP文档免费下载

赠送VIP文档免费下载次数

阅读免打扰

去除文档详情页间广告

专属身份标识

尊贵的VIP专属身份标识

高级客服

一对一高级客服服务

多端互通

电脑端/手机端权益通用