您所在位置: 网站首页 / 文档列表 / 建筑制度 / 文档详情
工程现场签证表.doc 立即下载
上传人:天马****23 上传时间:2024-09-08 格式:DOC 页数:34 大小:427KB 金币:10 举报 版权申诉
预览加载中,请您耐心等待几秒...

工程现场签证表.doc

工程现场签证表.doc

预览

免费试读已结束,剩余 24 页请下载文档后查看

10 金币

下载文档

如果您无法下载资料,请参考说明:

1、部分资料下载需要金币,请确保您的账户上有足够的金币

2、已购买过的文档,再次下载不重复扣费

3、资料包下载后请先用软件解压,在使用对应软件打开

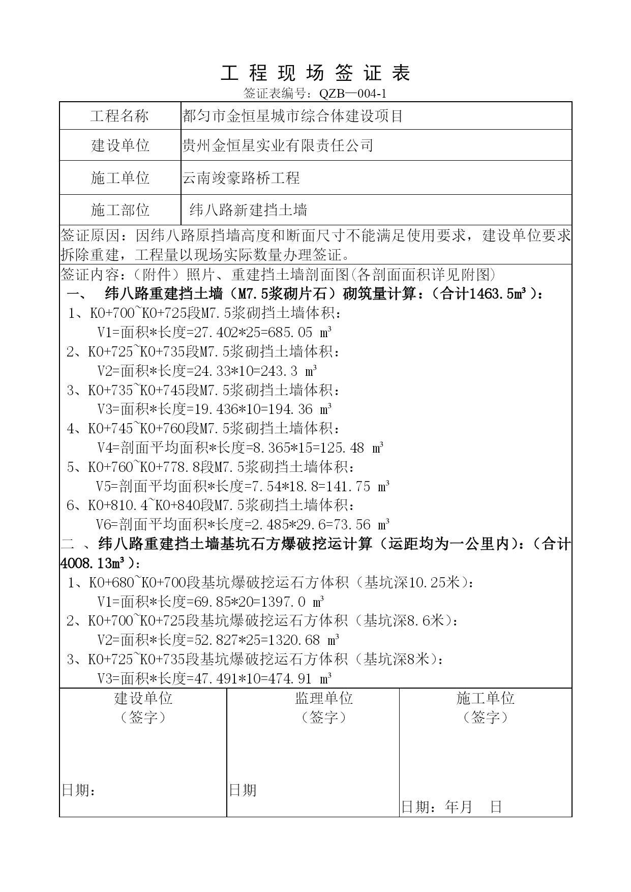
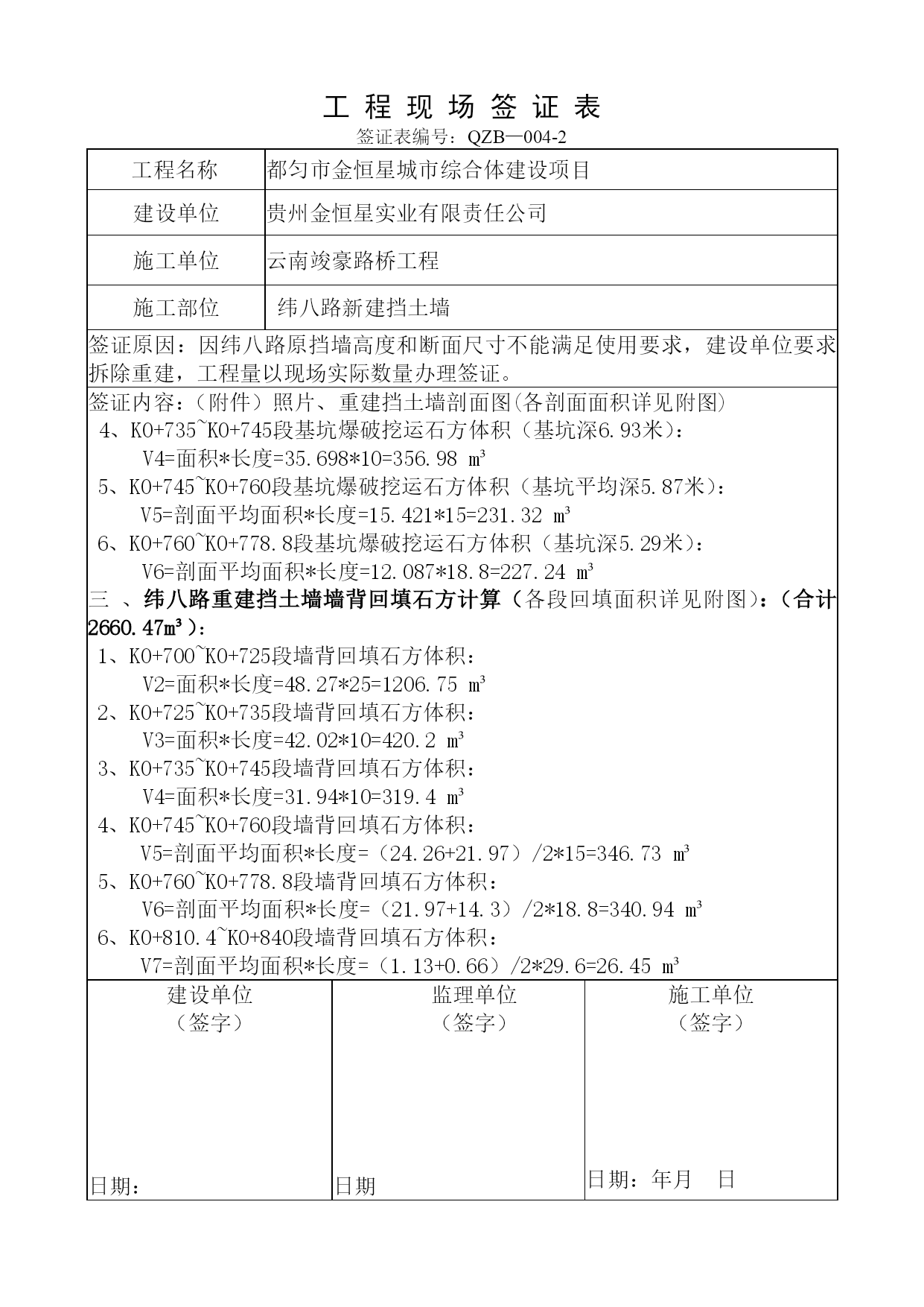
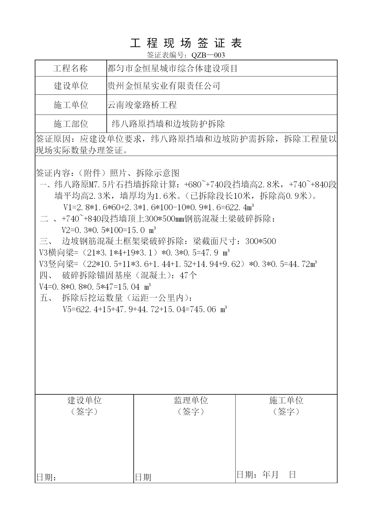
工程现场签证表优质资料(可以直接使用,可编辑优质资料,欢迎下载)工程现场签证表编号:QZB—001工程名称都匀市金恒星城市综合体建设项目建设单位贵州金恒星实业有限责任公司施工单位云南竣豪路桥工程施工部位3号路挡土墙基础地勘签证原因:3号路挡土墙基础做地勘,建设单位要求为地勘单位吊钻探设备至3号路KO+040处。签证内容:(附件)一、卡特320挖机为地勘单位吊钻探设备至3号路K0+040处:0.5台班建设单位(签字)日期:监理单位(签字)日期施工单位(签字)日期:2021年11月18工程现场签证表签证表编号:QZB—002工程名称都匀市金恒星城市综合体建设项目建设单位贵州金恒星实业有限责任公司施工单位云南竣豪路桥工程施工部位吊卸水泥管签证原因:卡特挖机吊卸水泥管至地面。签证内容:(附件)一、卡特320挖机吊卸直径1.5米水泥管:2台班建设单位(签字)日期:监理单位(签字)日期施工单位(签字)日期:年月日工程现场签证表签证表编号:QZB—003工程名称都匀市金恒星城市综合体建设项目建设单位贵州金恒星实业有限责任公司施工单位云南竣豪路桥工程施工部位纬八路原挡墙和边坡防护拆除签证原因:应建设单位要求,纬八路原挡墙和边坡防护需拆除,拆除工程量以现场实际数量办理签证。签证内容:(附件)照片、拆除示意图纬八路原M7.5片石挡墙拆除计算:+680~+740段挡墙高2.8米,+740~+840段墙平均高2.3米,墙厚均为1.6米。(已拆除段长10米,拆除高0.9米)。V1=2.8*1.6*60+2.3*1.6*100-10*0.9*1.6=622.4m³二、+740~+840段挡墙顶上300*500mm钢筋混凝土梁破碎拆除:V2=0.3*0.5*100=15.0m³边坡钢筋混凝土框架梁破碎拆除:梁截面尺寸:300*500V3横向梁=(21*3.1*4+19*3.1)*0.3*0.5=47.9m³V3竖向梁=(22*10.5+11*3.6+1.44+1.52+14.94+9.62)*0.3*0.5=44.72m³破碎拆除锚固基座(混凝土):47个V4=0.8*0.8*0.5*47=15.04m³拆除后挖运数量(运距一公里内):V5=622.4+15+47.9+44.72+15.04=745.06m³建设单位(签字)日期:监理单位(签字)日期施工单位(签字)日期:年月日工程现场签证表签证表编号:QZB—004-1工程名称都匀市金恒星城市综合体建设项目建设单位贵州金恒星实业有限责任公司施工单位云南竣豪路桥工程施工部位纬八路新建挡土墙签证原因:因纬八路原挡墙高度和断面尺寸不能满足使用要求,建设单位要求拆除重建,工程量以现场实际数量办理签证。签证内容:(附件)照片、重建挡土墙剖面图(各剖面面积详见附图)纬八路重建挡土墙(M7.5浆砌片石)砌筑量计算:(合计1463.5m³):KO+700~K0+725段M7.5浆砌挡土墙体积:V1=面积*长度=27.402*25=685.05m³2、K0+725~K0+735段M7.5浆砌挡土墙体积:V2=面积*长度=24.33*10=243.3m³3、K0+735~K0+745段M7.5浆砌挡土墙体积:V3=面积*长度=19.436*10=194.36m³4、K0+745~K0+760段M7.5浆砌挡土墙体积:V4=剖面平均面积*长度=8.365*15=125.48m³5、K0+760~K0+778.8段M7.5浆砌挡土墙体积:V5=剖面平均面积*长度=7.54*18.8=141.75m³6、K0+810.4~K0+840段M7.5浆砌挡土墙体积:V6=剖面平均面积*长度=2.485*29.6=73.56m³二、纬八路重建挡土墙基坑石方爆破挖运计算(运距均为一公里内):(合计4008.13m³):1、KO+680~K0+700段基坑爆破挖运石方体积(基坑深10.25米):V1=面积*长度=69.85*20=1397.0m³2、K0+700~K0+725段基坑爆破挖运石方体积(基坑深8.6米):V2=面积*长度=52.827*25=1320.68m³3、K0+725~K0+735段基坑爆破挖运石方体积(基坑深8米):V3=面积*长度=47.491*10=474.91m³建设单位(签字)日期:监理单位(签字)日期施工单位(签字)日期:年月日工程现场签证表签证表编号:QZ
单篇购买
VIP会员(1亿+VIP文档免费下)

扫码即表示接受《下载须知》

工程现场签证表

文档大小:427KB

限时特价:扫码查看

• 请登录后再进行扫码购买
• 使用微信/支付宝扫码注册及付费下载,详阅 用户协议 隐私政策
• 如已在其他页面进行付款,请刷新当前页面重试
• 付费购买成功后,此文档可永久免费下载
年会员
99.0
¥199.0

6亿VIP文档任选,共次下载特权。

已优惠

微信/支付宝扫码完成支付,可开具发票

VIP尽享专属权益

VIP文档免费下载

赠送VIP文档免费下载次数

阅读免打扰

去除文档详情页间广告

专属身份标识

尊贵的VIP专属身份标识

高级客服

一对一高级客服服务

多端互通

电脑端/手机端权益通用

手机号注册 用户名注册
我已阅读并接受《用户协议》《隐私政策》
已有账号?立即登录
我已阅读并接受《用户协议》《隐私政策》
已有账号?立即登录
登录
手机号登录 微信扫码登录
微信扫一扫登录 账号密码登录

首次登录需关注“豆柴文库”公众号

新用户注册
VIP会员(1亿+VIP文档免费下)
年会员
99.0
¥199.0

6亿VIP文档任选,共次下载特权。

已优惠

微信/支付宝扫码完成支付,可开具发票

VIP尽享专属权益

VIP文档免费下载

赠送VIP文档免费下载次数

阅读免打扰

去除文档详情页间广告

专属身份标识

尊贵的VIP专属身份标识

高级客服

一对一高级客服服务

多端互通

电脑端/手机端权益通用