您所在位置: 网站首页 / 文档列表 / 市场分析 / 文档详情
市场投资分析.docx 立即下载
上传人:书生****aa 上传时间:2024-09-04 格式:DOCX 页数:18 大小: 金币:10 举报 版权申诉
预览加载中,请您耐心等待几秒...

市场投资分析.docx

市场投资分析.docx

预览

免费试读已结束,剩余 8 页请下载文档后查看

10 金币

下载文档

如果您无法下载资料,请参考说明:

1、部分资料下载需要金币,请确保您的账户上有足够的金币

2、已购买过的文档,再次下载不重复扣费

3、资料包下载后请先用软件解压,在使用对应软件打开

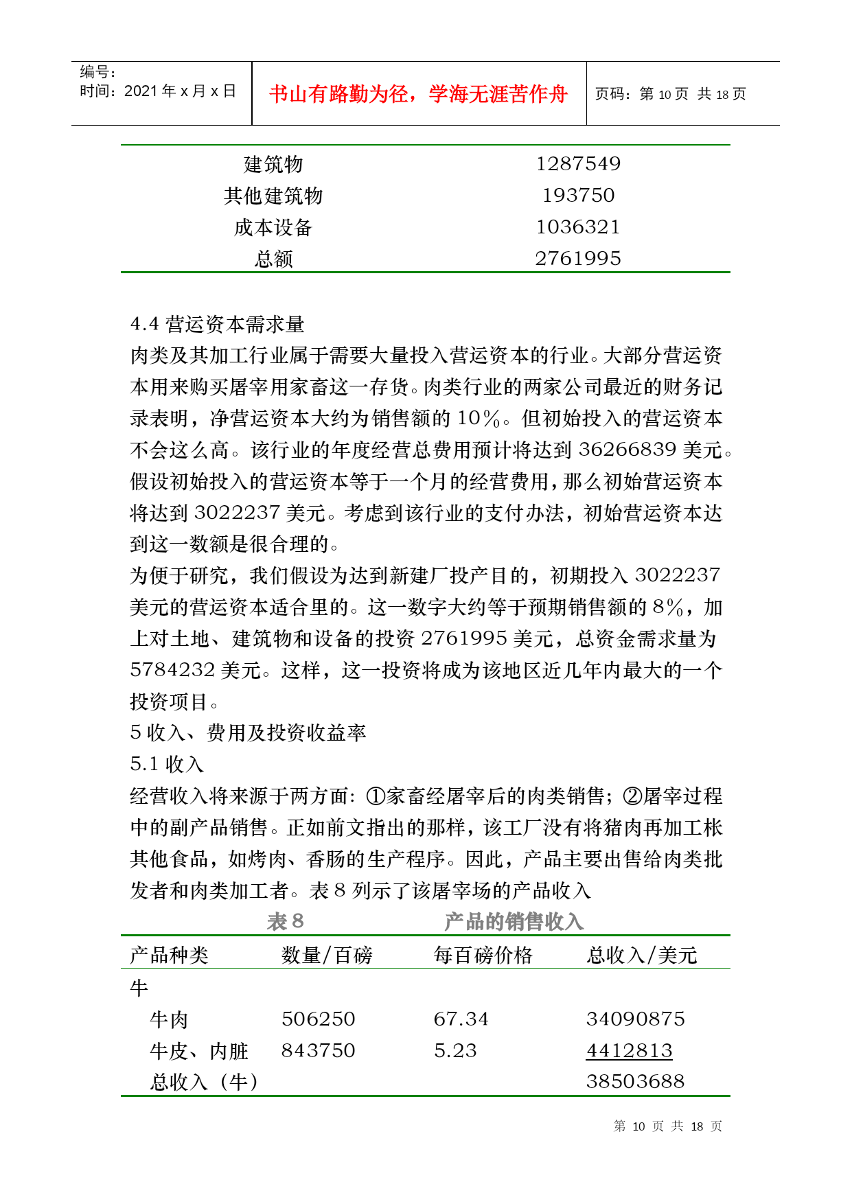
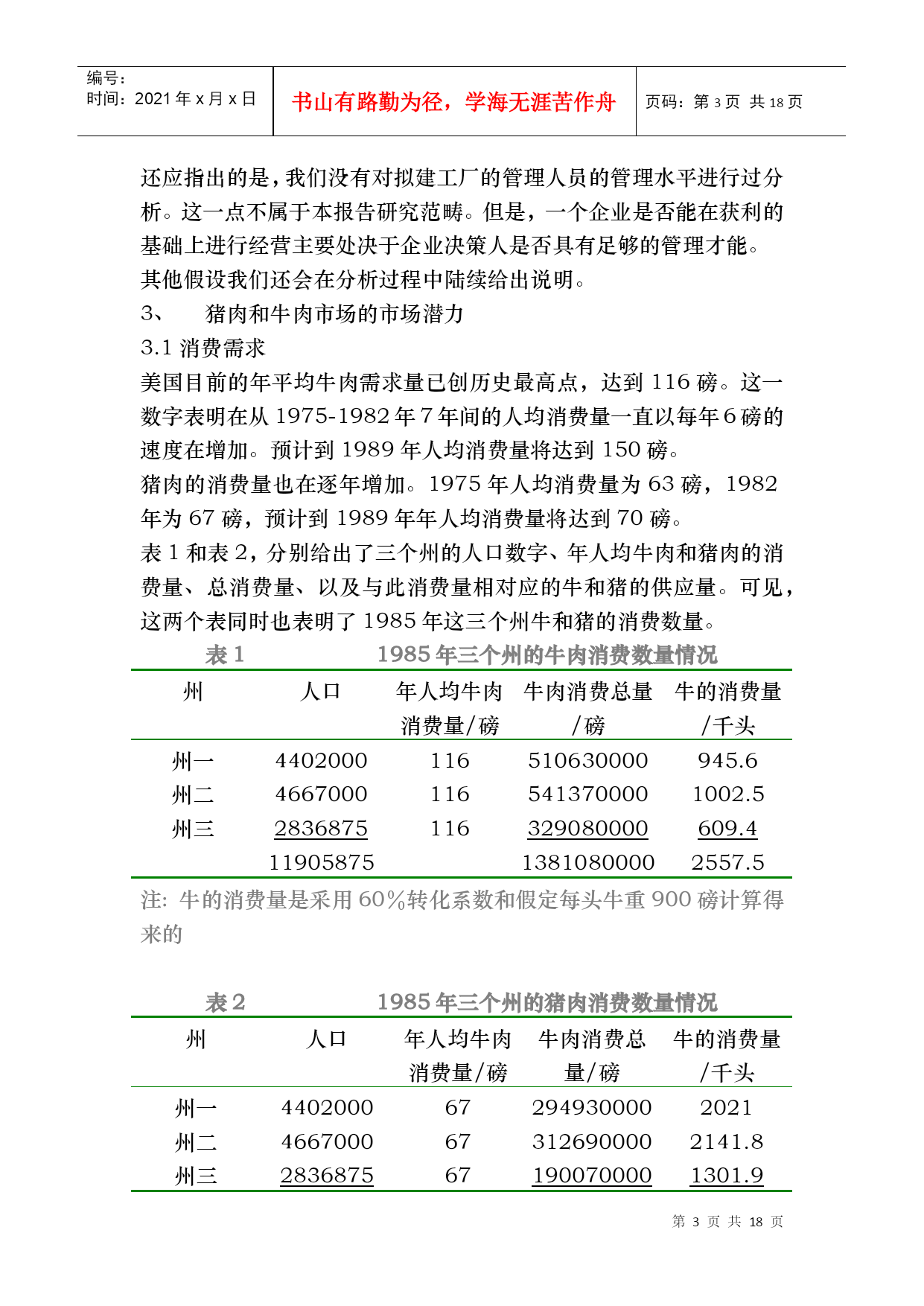
编号:时间:2021年x月x日书山有路勤为径,学海无涯苦作舟页码:第PAGE18页共NUMPAGES18页第PAGE\*MERGEFORMAT18页共NUMPAGES\*MERGEFORMAT18页市场投资分析采用ROLLCOPACKING公司由市场研究协会分析模式决策总结在对计划中Rollcopackinging公司进行经济可行性分析时,存在四个主要的考虑因素。三个市县的市场是否存在对牛肉和猪肉的足够需求使得兴建一个新的屠宰场可行?将三个市县的现有屠宰场的产量和该地区的人口及消费模式进行比较后表明,该地区还存在一部分消费需求未被满足。对未来市场需求的预测也表明该地区对牛肉和猪肉存在上升的趋势。因此,可以断定在新的屠宰场投入生产以后会又很大的市场需求。新屠宰场可以达到每年屠宰93750头猪和93750头牛的产量水平。在该地区是否有足够的猪和牛的供应以满足屠宰场的生产需求?尽管目前这三个州的猪和牛的存栏数很大,但能达到屠宰场要求的却不很多。屠宰场需求量的20%要从外地进口,即有约15000头质量等级较高的牛要进口。该地区目前的猪、牛市场状况与哥伦比亚的销售状况表明在相邻州存在大约75000头等级较低的牛市场需求。而该地区的猪存栏数可以满足屠宰场的需求。拟建的屠宰场可否在目前的市场价格、计划生产量和计划投资水平上获利?年销售额预计为46997888美元,年销售费用为45038237美元。这样拟建的屠宰场每年可获税后净利润为1028817美元。这些数字是按1985年的猪、牛购入和售出的价格计算得出的。经营所得的收益能否补偿总投资额?总投资额为5784282美元时,投资收益率只能达到17.77%。采用净现值法将整个项目存续期间内获得的收益的折现值与初始投资额进行比较,得出结论是拟建的屠宰场在经济上是可行的。年现金流量包含15%以上的收益。引言2.1目的本项调研的目的是确定在哥伦比亚进行屠宰场经营在经济上是否可行,研究的重点放在该经营的经济可行性分析上。研究的内容包括对该地区该种经营的投入和产出市场的初步评价、对收入和经营成本进行预算、对投资收益进行分析。2.2假设前提在对大量信息材料进行分析得出最终结论之前,我们先制定了几条基本的假设。鉴于对经营的预期规模的考虑,我们假设该工厂产品是由联邦政府有关部门检查的,其产品将在跨州商品市场上进行销售。对该工厂的检验工作将由美国农业部所属的农业研究服务组织的检验部门完成。所有跨州销售的肉类都要经过联邦政府的检验。第二点假设是该工厂将会集中在这三个州市场上进行销售。本报告将会对这三个州的市场潜力及满足这一市场需求需要该工厂建成多大规模给予预测。第三点假设与工厂的经营性质有关,我们假设该工厂不是整体经营,即经营中不存在饲养这一环节(除了必要的维护库存的需要),也没有对屠宰的牲畜进行再加工这一程序。这一假设是基于投资人提供的信息做出的。这点假设在进行经营收入和成本测算的时候至关重要。最后一点假设是该工厂在预定的生产水平生产,并能够将所有的产出销售掉。工厂投入经营,需要准备一定的基础性设施。市场中猪牛供应量的变化和对肉类产品的需求变化都会引起工厂的经营在季节上的变化。基于这些因素我们可以做出该地区平均每天可以屠宰300头猪和牛的预测。如果我们采用一年250个工作日这一标准,该地区的年产量就是93750头牛和93750头猪的水平,或者说年屠宰量为7187500,(这类工厂的平均产量为22500)这一生产和销售水平对后面进行分析来说很重要。如果产量改变的话,收入和成本水平将会大为改变,本报告只对上面预计产量进行分析。还应指出的是,我们没有对拟建工厂的管理人员的管理水平进行过分析。这一点不属于本报告研究范畴。但是,一个企业是否能在获利的基础上进行经营主要处决于企业决策人是否具有足够的管理才能。其他假设我们还会在分析过程中陆续给出说明。猪肉和牛肉市场的市场潜力3.1消费需求美国目前的年平均牛肉需求量已创历史最高点,达到116磅。这一数字表明在从1975-1982年7年间的人均消费量一直以每年6磅的速度在增加。预计到1989年人均消费量将达到150磅。猪肉的消费量也在逐年增加。1975年人均消费量为63磅,1982年为67磅,预计到1989年年人均消费量将达到70磅。表1和表2,分别给出了三个州的人口数字、年人均牛肉和猪肉的消费量、总消费量、以及与此消费量相对应的牛和猪的供应量。可见,这两个表同时也表明了1985年这三个州牛和猪的消费数量。表11985年三个州的牛肉消费数量情况州人口年人均牛肉消费量/磅牛肉消费总量/磅牛的消费量/千头州一州二州三44020004667000283687511905875116
单篇购买
VIP会员(1亿+VIP文档免费下)

扫码即表示接受《下载须知》

市场投资分析

文档大小:

限时特价:扫码查看

• 请登录后再进行扫码购买
• 使用微信/支付宝扫码注册及付费下载,详阅 用户协议 隐私政策
• 如已在其他页面进行付款,请刷新当前页面重试
• 付费购买成功后,此文档可永久免费下载
年会员
99.0
¥199.0

6亿VIP文档任选,共次下载特权。

已优惠

微信/支付宝扫码完成支付,可开具发票

VIP尽享专属权益

VIP文档免费下载

赠送VIP文档免费下载次数

阅读免打扰

去除文档详情页间广告

专属身份标识

尊贵的VIP专属身份标识

高级客服

一对一高级客服服务

多端互通

电脑端/手机端权益通用

手机号注册 用户名注册
我已阅读并接受《用户协议》《隐私政策》
已有账号?立即登录
我已阅读并接受《用户协议》《隐私政策》
已有账号?立即登录
登录
手机号登录 微信扫码登录
微信扫一扫登录 账号密码登录

首次登录需关注“豆柴文库”公众号

新用户注册
VIP会员(1亿+VIP文档免费下)
年会员
99.0
¥199.0

6亿VIP文档任选,共次下载特权。

已优惠

微信/支付宝扫码完成支付,可开具发票

VIP尽享专属权益

VIP文档免费下载

赠送VIP文档免费下载次数

阅读免打扰

去除文档详情页间广告

专属身份标识

尊贵的VIP专属身份标识

高级客服

一对一高级客服服务

多端互通

电脑端/手机端权益通用