您所在位置: 网站首页 / 文档列表 / 会计职称考试 / 文档详情
高级财务会计学培训讲义.docx 立即下载
上传人:灵慧****89 上传时间:2024-09-04 格式:DOCX 页数:117 大小: 金币:10 举报 版权申诉
预览加载中,请您耐心等待几秒...

高级财务会计学培训讲义.docx

高级财务会计学培训讲义.docx

预览

免费试读已结束,剩余 107 页请下载文档后查看

10 金币

下载文档

如果您无法下载资料,请参考说明:

1、部分资料下载需要金币,请确保您的账户上有足够的金币

2、已购买过的文档,再次下载不重复扣费

3、资料包下载后请先用软件解压,在使用对应软件打开

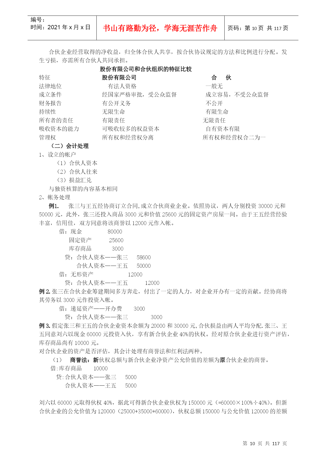
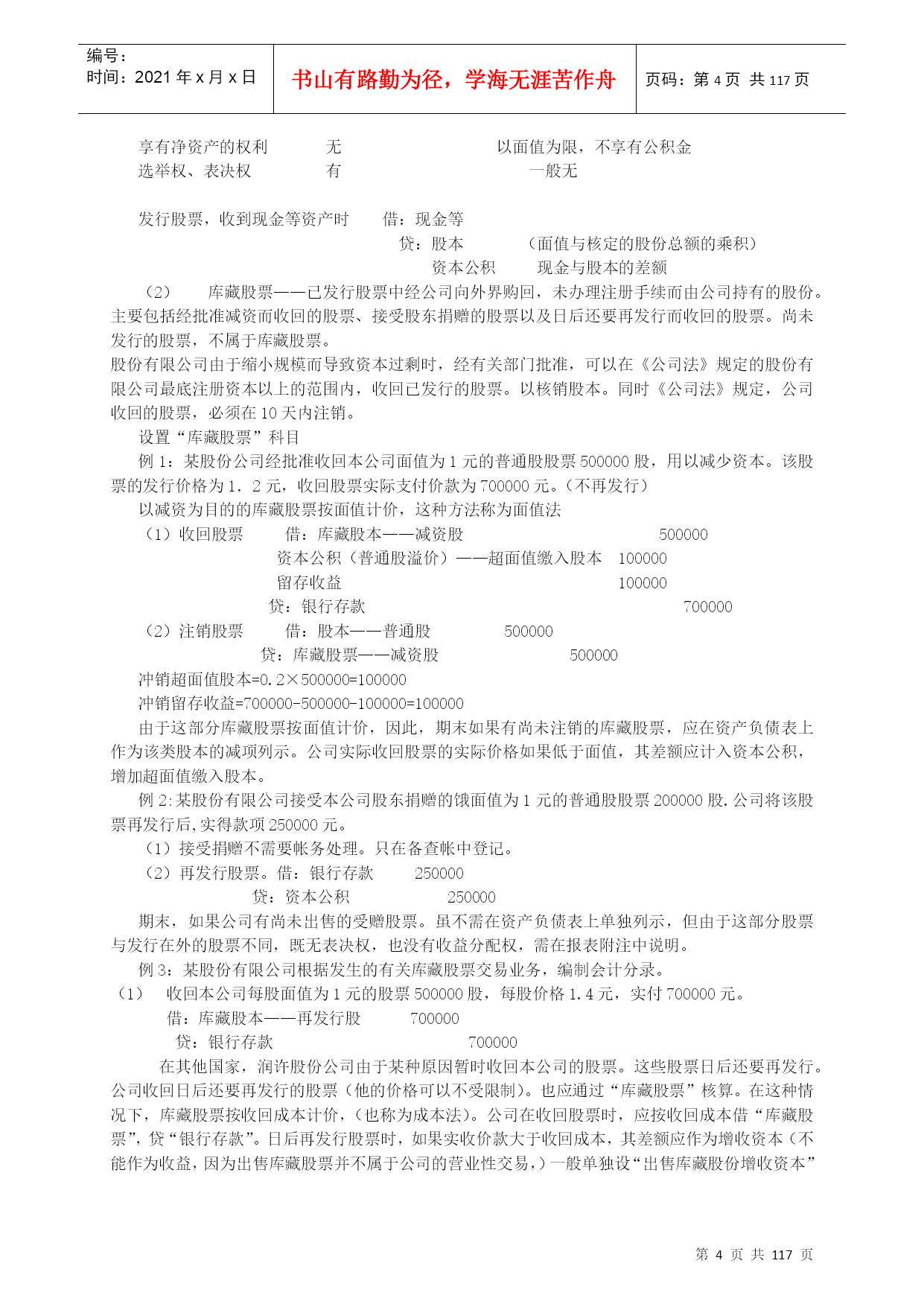
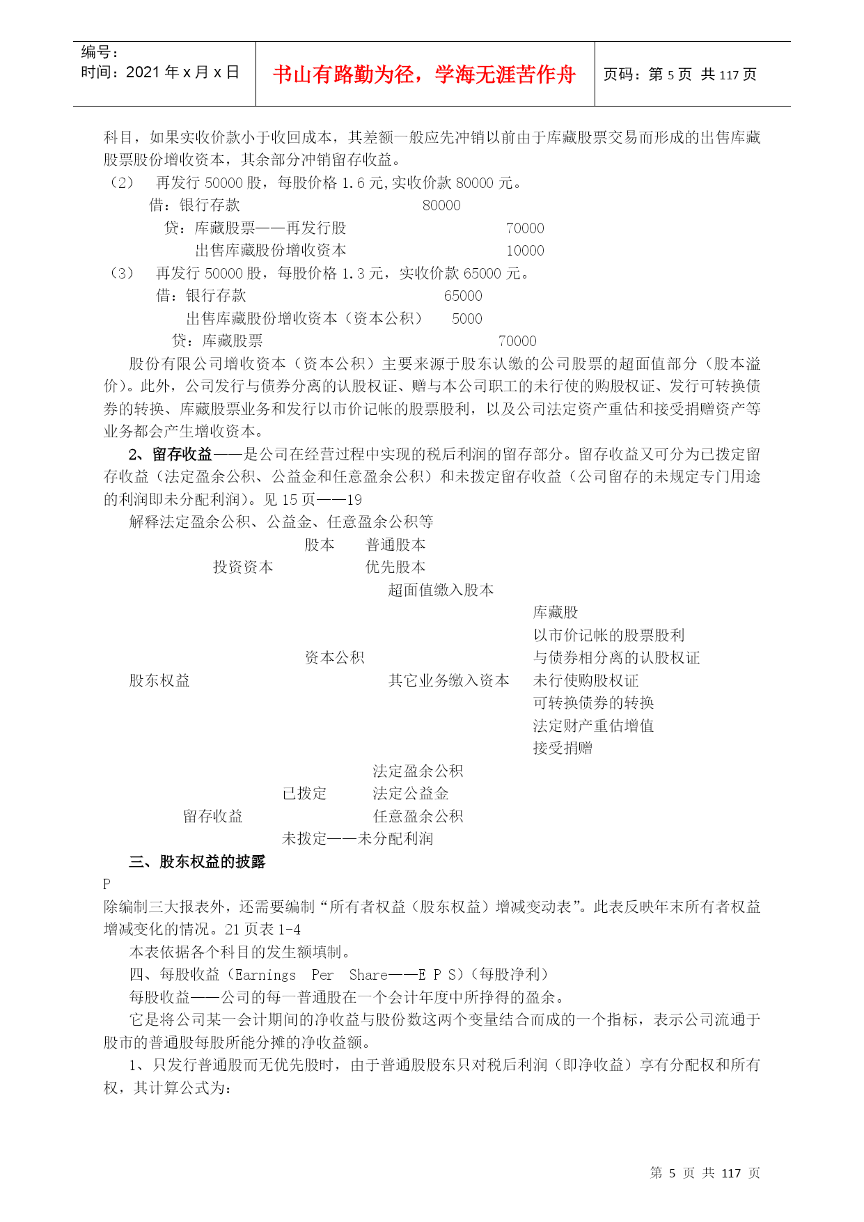
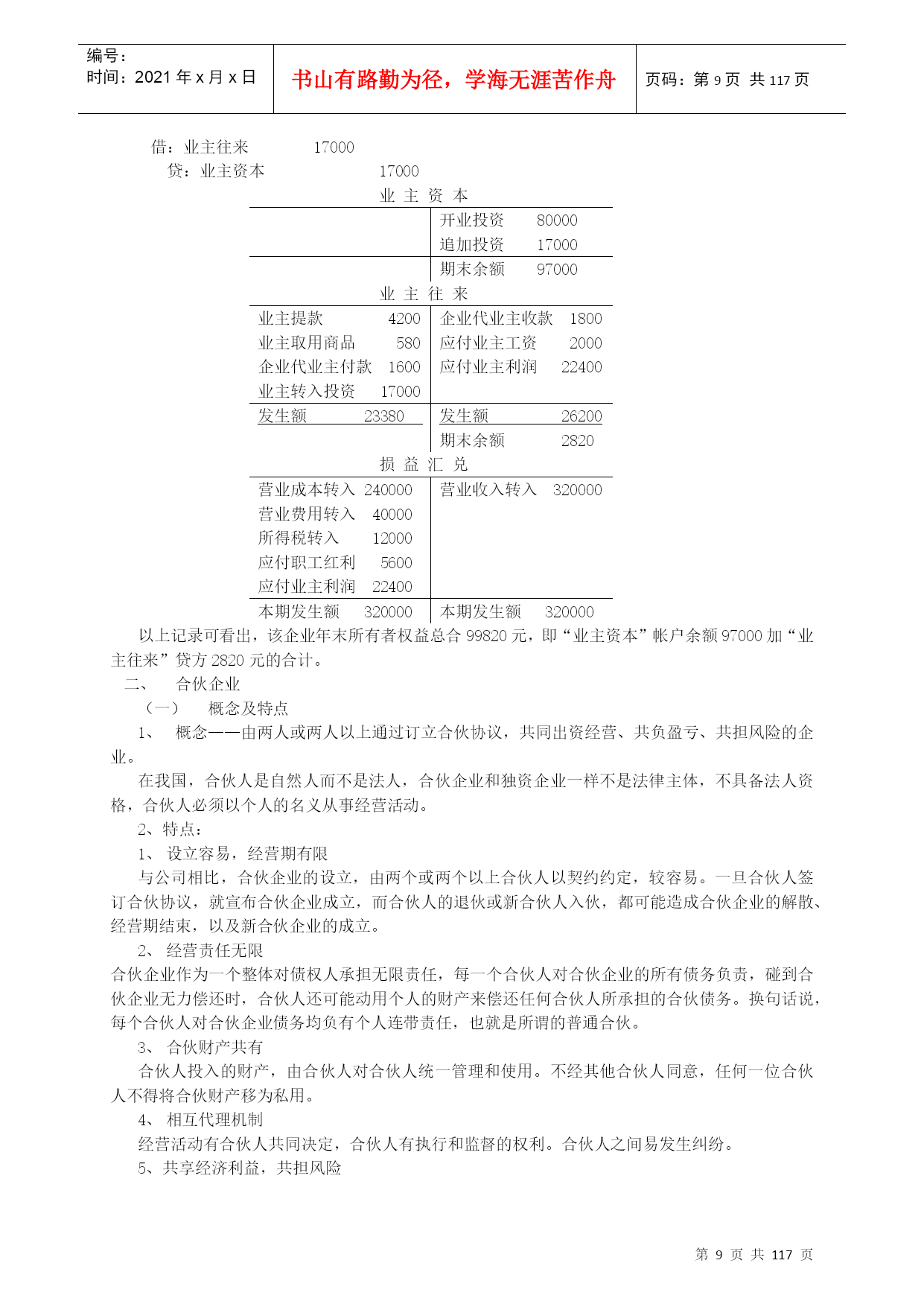
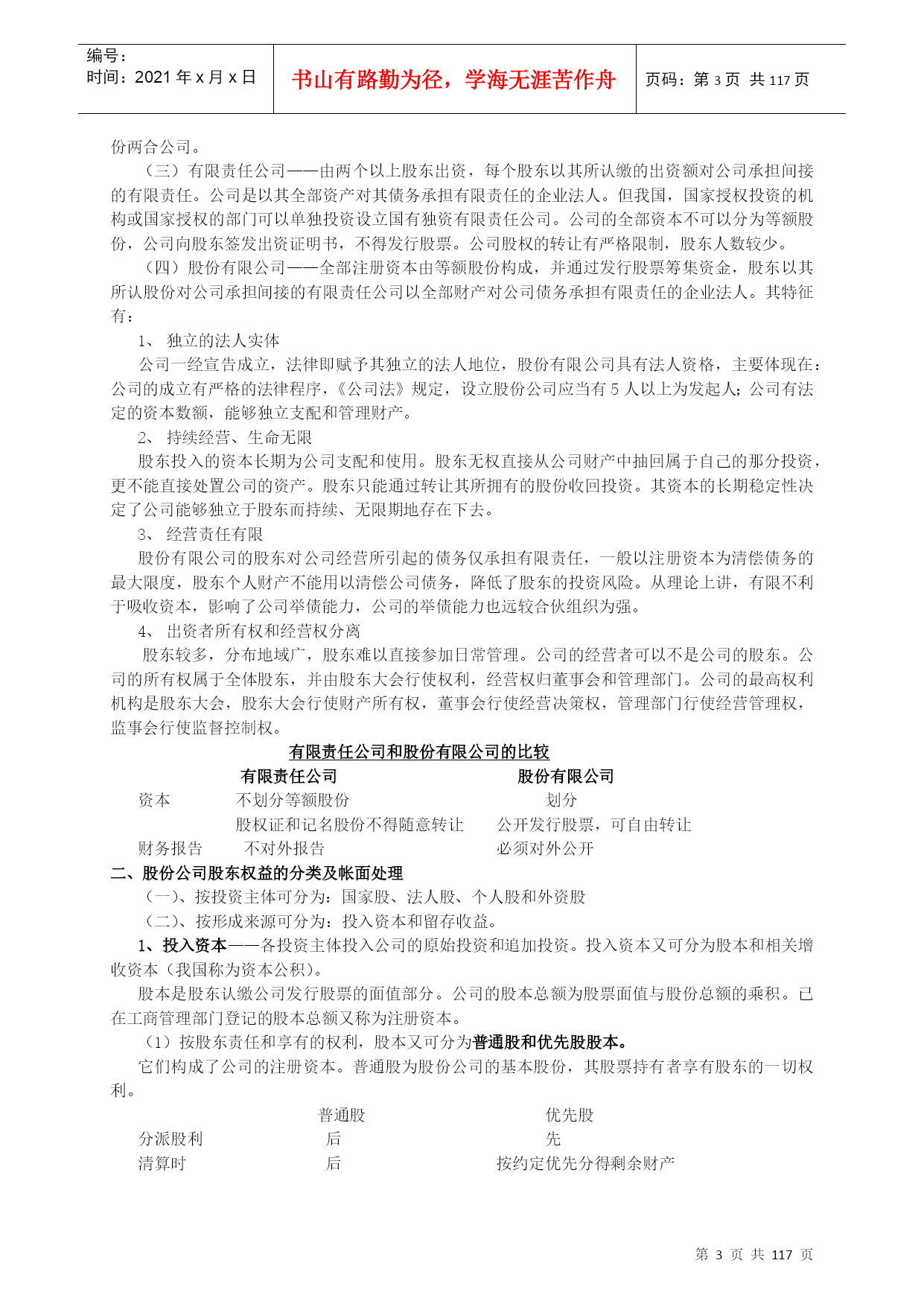
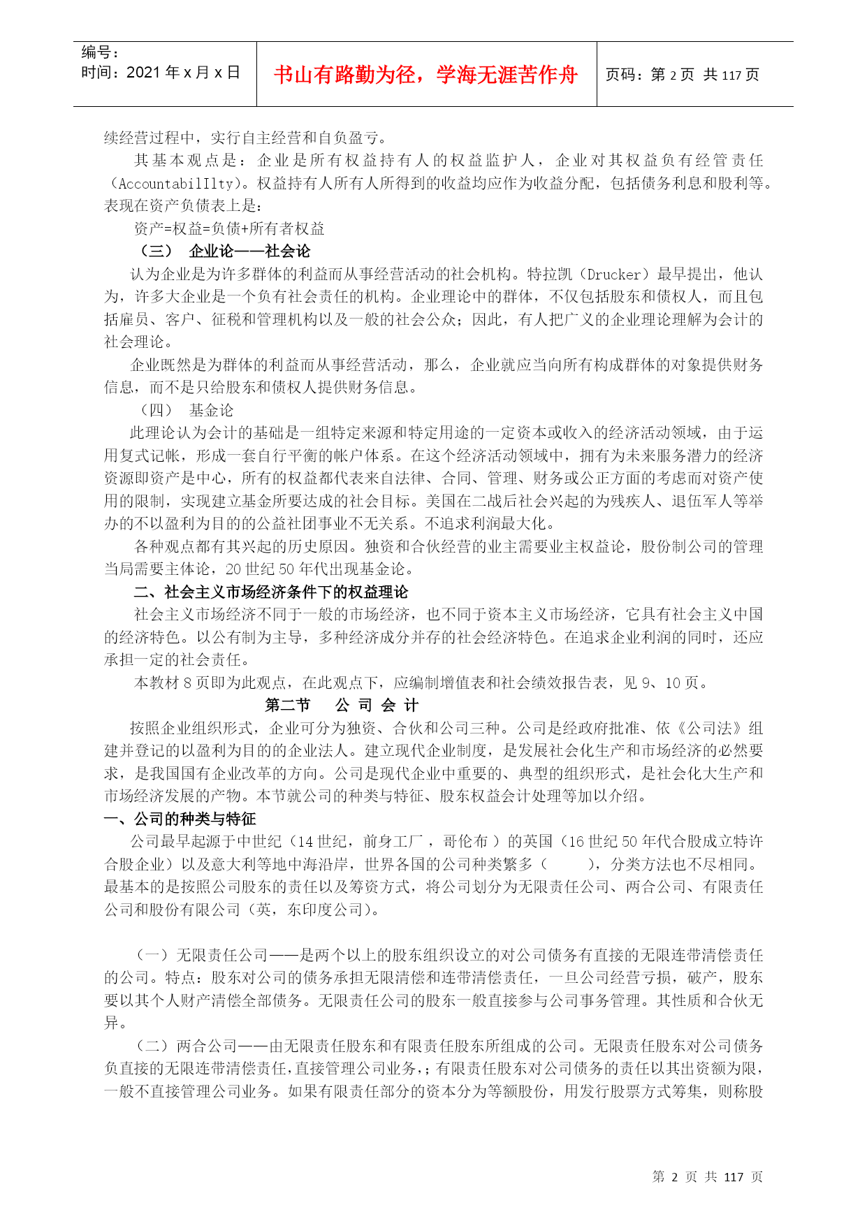
编号:时间:2021年x月x日书山有路勤为径,学海无涯苦作舟页码:第PAGE117页共NUMPAGES117页第PAGE\*MERGEFORMAT117页共NUMPAGES\*MERGEFORMAT117页高级财务会计讲义高级财务会计的产生限于20世纪40年代以前社会经济的规模和水平,国际经济交流发展的程度以及市场物价长期处于较为稳定的水平等条件,使得20世纪40年代后期所成型的财务会计的主体,一般为控制一定经济资源进行经济活动并独立进行会计核算的单一经济实体,资产的计价也是建立在币值不变的历史成本原则基础之上;又由于国际交流的局限性使会计核算的内容主要是国内生产经营活动,商品进出口业务的比重不大,因此,我们对当时成型的这种财务会计称为“一般财务会计”或“传统财务会计”——中级财务会计。二战后,特别是从20世纪60年代开始,由于西方世界科技技术领域取得的突破性进展,以及由此而带动的全球经济迅速发展,使世界经济环境发生了巨大的变化。股份公司的兴起和发展,使集团公司大量涌现,使财务会计的目标更主要地转向外部报告;国际贸易、国际投资、跨国经营迅速发展,西方国家不仅推行商品资本和货币资本的国际化,而且大规模实行生产资本的国际化,从而促使国际间贸易和投资的不断扩大,突破了企业经济活动以国内为主的特征,产生了大量的跨国公司,从而使国际金融市场也得以形成和发展;20世纪70年代西方国家和拉美各国经历了严重的通货膨胀,使得货币持续大幅贬值。当以传统财务会计理论和方法不足以核算和监督这些特殊会计业务充分提供必需的会计信息时,就要通过不断的会计实践和总结,建立新的会计理论和方法,因而使会计这一经济管理活动在传统财务会计的基础上进一步发展,产生了高级财务会计。高级财务会计是运用传统的财务会计理论与方法,对在新的经济条件下出现的一般财务会计中不予包括或不经常发生的企业特殊经济业务进行核算和监督,向与企业有经济利害关系着提供有用的决策会计信息的经济管理活动。从高级财务会计的产生可以看出,它主要是核算和监督那些在新的社会经济条件下出现的,传统财务会计中不予涉及或未广泛深入涉及的各种“特殊经济业务”。权益会计主要权益理论一主要的几种观点权益理论——解释权益的性质,说明对权益的不同认识,以及与之相联系的资本和利润不同概念的差异等等,一般视为权益理论。目前,主要有四种理论观点业主权益论(所有者权益论)产生与18世纪及以前的,以私有制和合伙企业为主导地位的经济环境中,企业经营以业主为中心,经营的目的在于为业主增加财富,追求利润最大化。企业的资产是业主所拥有的财产,企业负债是业主必须用资产清偿的义务;企业的任何收入或收益都是业主权益的增加,所有的费用(成本)开支,都是业主权益的减少,缴纳任何税金,包括交纳的所得税也都列作费用支出,减少业主权益。此理论认为所有者权益是“净资产”,是一个净财富概念,体现在会计等式是资产—负债=业主权益或所有者权益我国现行会计实物中,将发放股利认为是收益的分配,但是,支付债务利息和缴纳所得税,由于他们减少了所有者的财富而被认为是费用,以及投资核算中的权益法。这些观点就是基于上理论。主体论(以公司兴起为背景)认为企业是经营主体,企业与所有者是分离的,所有者与企业债权人同样是企业持续经营所需资本的提供者。企业经营的资产是企业本身的资产,企业持有法人财产权,企业经营的负债是企业本身的债务,都相对独立于所有者的个人财产;所有者不居于企业经营和权益的中心,只是与企业债权人一样,是权益持有人。此理论认为企业是具有自己独立人格的存在主体,在法律上对其资产持有法人财产权,在其持续经营过程中,实行自主经营和自负盈亏。其基本观点是:企业是所有权益持有人的权益监护人,企业对其权益负有经管责任(AccountabilIlty)。权益持有人所有人所得到的收益均应作为收益分配,包括债务利息和股利等。表现在资产负债表上是:资产=权益=负债+所有者权益企业论——社会论认为企业是为许多群体的利益而从事经营活动的社会机构。特拉凯(Drucker)最早提出,他认为,许多大企业是一个负有社会责任的机构。企业理论中的群体,不仅包括股东和债权人,而且包括雇员、客户、征税和管理机构以及一般的社会公众;因此,有人把广义的企业理论理解为会计的社会理论。企业既然是为群体的利益而从事经营活动,那么,企业就应当向所有构成群体的对象提供财务信息,而不是只给股东和债权人提供财务信息。基金论此理论认为会计的基础是一组特定来源和特定用途的一定资本或收入的经济活动领域,由于运用复式记帐,形成一套自行平衡的帐户体系。在这个经济活动领域中,拥有为未来服务潜力的经济资源即资产是中心,所有的权益都代表来自法律、合同、管理、财
单篇购买
VIP会员(1亿+VIP文档免费下)

扫码即表示接受《下载须知》

高级财务会计学培训讲义

文档大小:

限时特价:扫码查看

• 请登录后再进行扫码购买
• 使用微信/支付宝扫码注册及付费下载,详阅 用户协议 隐私政策
• 如已在其他页面进行付款,请刷新当前页面重试
• 付费购买成功后,此文档可永久免费下载
年会员
99.0
¥199.0

6亿VIP文档任选,共次下载特权。

已优惠

微信/支付宝扫码完成支付,可开具发票

VIP尽享专属权益

VIP文档免费下载

赠送VIP文档免费下载次数

阅读免打扰

去除文档详情页间广告

专属身份标识

尊贵的VIP专属身份标识

高级客服

一对一高级客服服务

多端互通

电脑端/手机端权益通用

手机号注册 用户名注册
我已阅读并接受《用户协议》《隐私政策》
已有账号?立即登录
我已阅读并接受《用户协议》《隐私政策》
已有账号?立即登录
登录
手机号登录 微信扫码登录
微信扫一扫登录 账号密码登录

首次登录需关注“豆柴文库”公众号

新用户注册
VIP会员(1亿+VIP文档免费下)
年会员
99.0
¥199.0

6亿VIP文档任选,共次下载特权。

已优惠

微信/支付宝扫码完成支付,可开具发票

VIP尽享专属权益

VIP文档免费下载

赠送VIP文档免费下载次数

阅读免打扰

去除文档详情页间广告

专属身份标识

尊贵的VIP专属身份标识

高级客服

一对一高级客服服务

多端互通

电脑端/手机端权益通用