您所在位置: 网站首页 / 文档列表 / 安全文明施工 / 文档详情
系杆拱施工安全专项方案培训讲义.docx 立即下载
上传人:a是****澜吖 上传时间:2024-09-04 格式:DOCX 页数:53 大小: 金币:10 举报 版权申诉
预览加载中,请您耐心等待几秒...

系杆拱施工安全专项方案培训讲义.docx

系杆拱施工安全专项方案培训讲义.docx

预览

免费试读已结束,剩余 43 页请下载文档后查看

10 金币

下载文档

如果您无法下载资料,请参考说明:

1、部分资料下载需要金币,请确保您的账户上有足够的金币

2、已购买过的文档,再次下载不重复扣费

3、资料包下载后请先用软件解压,在使用对应软件打开

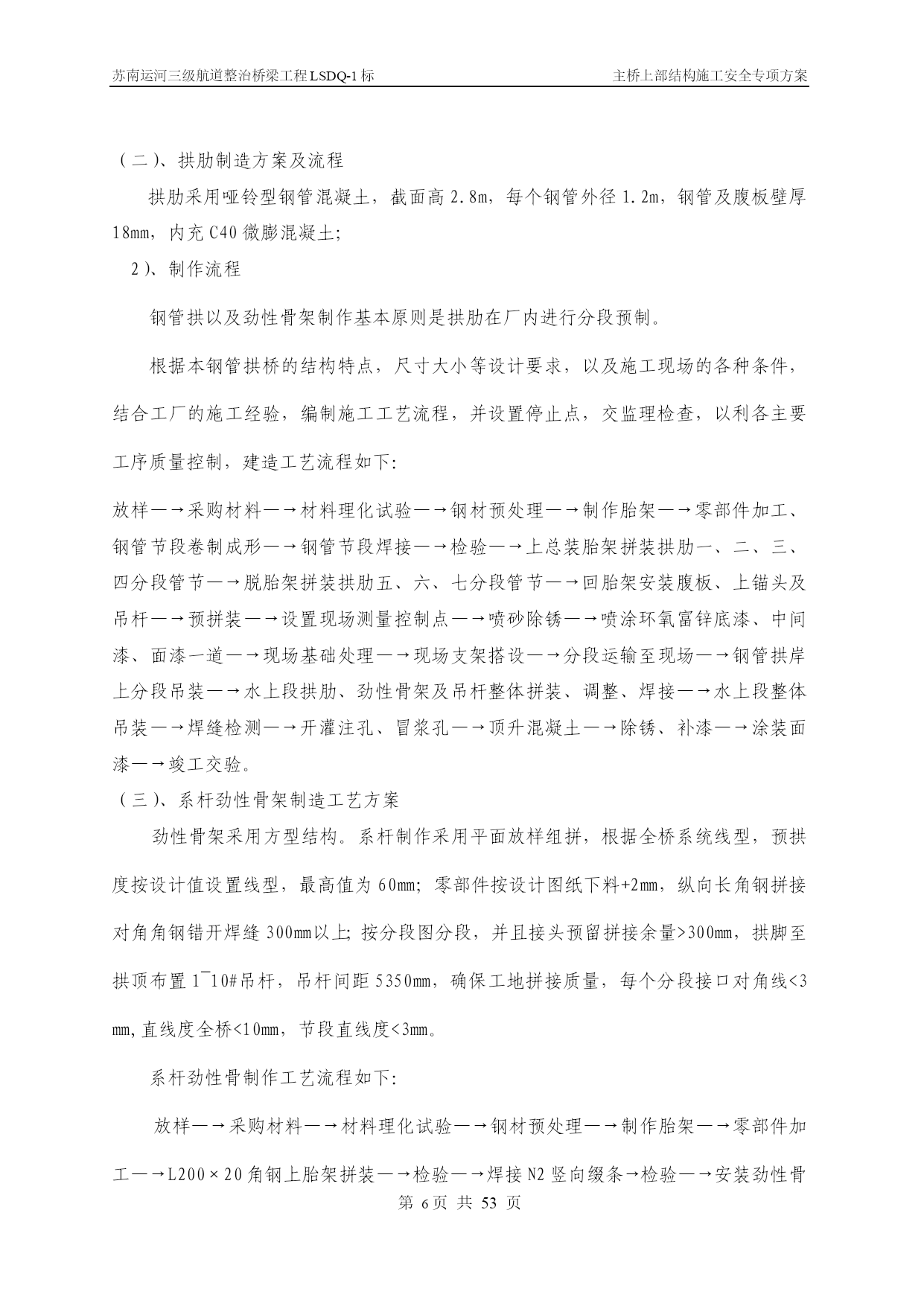
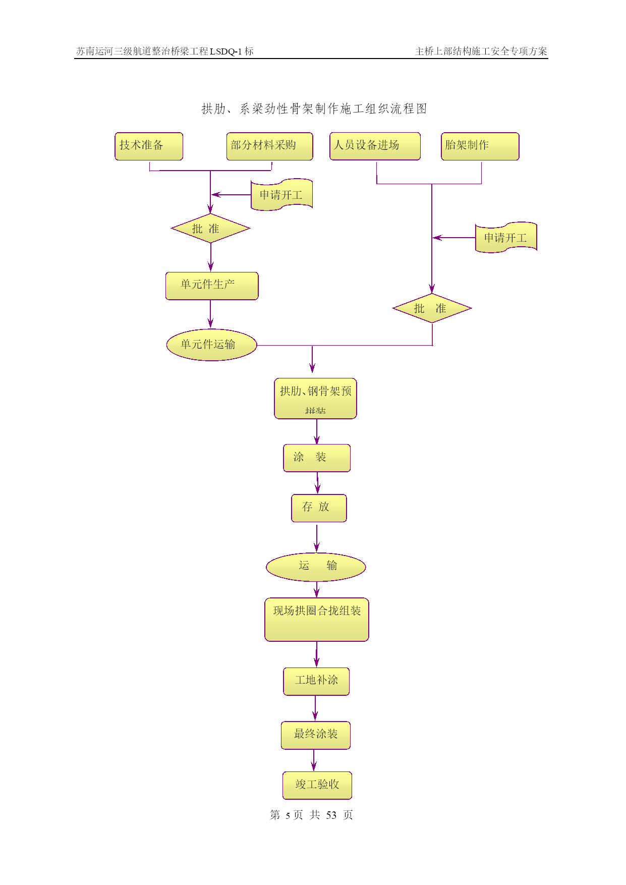
苏南运河三级航道整治桥梁工程LSDQ-1标主桥上部结构施工安全专项方案第PAGE17页共NUMPAGES\*MERGEFORMAT53页苏南运河三级航道整治桥梁工程LSDQ-1标主桥上部结构施工安全专项方案编制:审核:审批:江苏省交通工程集团有限公司苏南运河三级航道整治工程LSDQ-1标项目部二O一一年五月目录一、工程概况…………………………………………………………………4二、编制依据…………………………………………………………………5三、主要施工方案………………………………………………………6四、影响质量、安全的危险分析及相关措施………………………………33五、安全生产管理…………………………………44六、应急救援与预案……………………………………………………59七、附件、计算……………………………………………………59一、工程概况洛社大桥主桥采用下承式钢管混凝土系杆拱,计算跨径109.2m,矢跨比为1/4.55,矢高24.0m,拱轴线为二次抛物线,主桥全宽22.8m,拱肋横向间距17.4m,两侧人行道挑在系杆外侧。混凝土系杆采用箱形截面,系杆高2.4m,宽1.4m,供脚处局部加高、加宽,拱肋采用哑铃型钢管混凝土,截面高2.8m,每个钢管外径1.2m,钢管及腹板壁厚18mm,内充C40微膨混凝土;每片拱肋设间距5.35m的吊杆19根,吊杆采用OVM.GJ15-22钢绞线整束挤压成品索。拱肋横向设4道K撑,2道一字撑,K撑由外径120cm和90cm钢管焊接而成。端横梁高度为2.906-3.06m,宽3.8m,端横梁两侧均设牛腿以支承主桥行车道板和引桥上部结构:中横梁高度1.70-1.86m,宽0.55m,梁顶设有0.27m后浇混凝土。行车道板采用27cm厚实心预制板。桥面10cm现浇整体化混凝土内设10×10cm的D10冷扎焊接钢筋网片。主桥桥梁竖曲线由系杆的成桥线性来实现,桥面横坡由横梁高度调整。洛社大桥立面示意图洛社大桥拱肋断面示意图二、编制依据本安全施工专项方案的编制在于指导、控制施工现场的作业安全,指导并监控施工环节中的分项工程的施工安全,约束施工人员认真执行每一个安全施工指令和作业方法。本工程引用的标准文件及有关强制性条文、文件如下:(1)《建筑施工安全检查标准》(2)《中华人民共和国建筑法》(3)《中华人民共和国安全生产法》(4)《建筑工程安全管理条例》(5)《公路工程施工技术安全技术规程》(6)《施工现场临时用电安全技术规范》(7)《建筑施工高处作业安全技术规范》(8)《建筑机械使用安全技术规程》(9)《工程建设重大事故报告和调查程序规定》(建设部第3号令)(10)《建筑安全监督管理规定》(建设部第13号令)(11)《建筑工程施工现场管理规定》(建设部第15号令)(12)苏南运河三级航道整治桥梁工程LSDQ-1标施工图变更设计三、主要施工方案简述1、总述及施工总体流程图根据现场施工条件和钢管拱肋单体分段重量及安装的高度以及运河航道通航繁忙、航道限航时间短暂等管理的限制,该工程水上施工决定采用水上段整体吊装施工。因此,在陆地支架上,拼装水上段的双钢管哑铃拱肋和系杆型钢骨架组成的水上段整体钢结构系杆拱,然后用采用两台150t浮吊为主要起吊设备,双机抬吊整体安装水上段拱肋系杆骨架结构。主桥施工流程图第一次张拉吊杆钢束拱肋加工主墩下部结构施工搭设支架拼装合拢拱肋及系杆骨架加工10#墩陆上段劲性骨架及拱肋预埋段合拢段钢筋、模板安装拱脚施工端横梁施工安装北侧两道K撑吊装西合拢段拱肋及劲性骨架吊装东合拢段拱肋及劲性骨架安装剩余4道风撑、临时中横梁浇筑下弦钢管砼浇筑系杆砼安装中横梁,浇筑湿接头安装行车道板桥面整体化及人行道施工摊铺沥青、安装伸缩缝浇筑上弦钢管砼浇筑缀板砼荷载试验通车第二次张拉系杆临时钢束第三次张拉系杆临时钢束第四次张拉系杆临时钢束第一次张拉系杆钢束第二次张拉系杆钢束主墩钻孔灌注桩施工安装陆上段钢管拱及吊杆钢管安装系杆临时拉索并张拉后拆除临时水平索第二次张拉吊杆第三次张拉系杆钢束第三次张拉吊杆2、拱肋及系杆劲性骨架加工技术方案(一)、施工组织流程拱肋、系梁劲性骨架制作施工组织流程图部分材料采购人员设备进场胎架制作技术准备申请开工申请开工批准单元件生产批准单元件运输拱肋、钢骨架预拼装涂装存放运输现场拱圈合拢组装工地补涂最终涂装
单篇购买
VIP会员(1亿+VIP文档免费下)

扫码即表示接受《下载须知》

系杆拱施工安全专项方案培训讲义

文档大小:

限时特价:扫码查看

• 请登录后再进行扫码购买
• 使用微信/支付宝扫码注册及付费下载,详阅 用户协议 隐私政策
• 如已在其他页面进行付款,请刷新当前页面重试
• 付费购买成功后,此文档可永久免费下载
年会员
99.0
¥199.0

6亿VIP文档任选,共次下载特权。

已优惠

微信/支付宝扫码完成支付,可开具发票

VIP尽享专属权益

VIP文档免费下载

赠送VIP文档免费下载次数

阅读免打扰

去除文档详情页间广告

专属身份标识

尊贵的VIP专属身份标识

高级客服

一对一高级客服服务

多端互通

电脑端/手机端权益通用

手机号注册 用户名注册
我已阅读并接受《用户协议》《隐私政策》
已有账号?立即登录
我已阅读并接受《用户协议》《隐私政策》
已有账号?立即登录
登录
手机号登录 微信扫码登录
微信扫一扫登录 账号密码登录

首次登录需关注“豆柴文库”公众号

新用户注册
VIP会员(1亿+VIP文档免费下)
年会员
99.0
¥199.0

6亿VIP文档任选,共次下载特权。

已优惠

微信/支付宝扫码完成支付,可开具发票

VIP尽享专属权益

VIP文档免费下载

赠送VIP文档免费下载次数

阅读免打扰

去除文档详情页间广告

专属身份标识

尊贵的VIP专属身份标识

高级客服

一对一高级客服服务

多端互通

电脑端/手机端权益通用