您所在位置: 网站首页 / 文档列表 / 合同协议 / 文档详情
个体工商户转让协议精编.docx 立即下载
上传人:鹏飞****可爱 上传时间:2024-09-06 格式:DOCX 页数:28 大小:22KB 金币:10 举报 版权申诉
预览加载中,请您耐心等待几秒...

个体工商户转让协议精编.docx

个体工商户转让协议精编.docx

预览

免费试读已结束,剩余 18 页请下载文档后查看

10 金币

下载文档

如果您无法下载资料,请参考说明:

1、部分资料下载需要金币,请确保您的账户上有足够的金币

2、已购买过的文档,再次下载不重复扣费

3、资料包下载后请先用软件解压,在使用对应软件打开

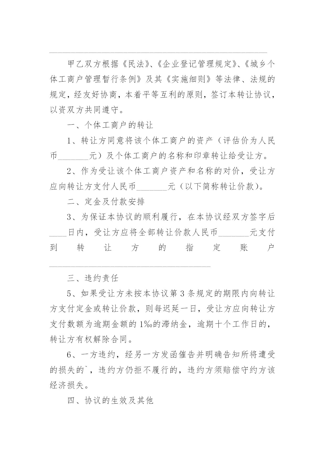
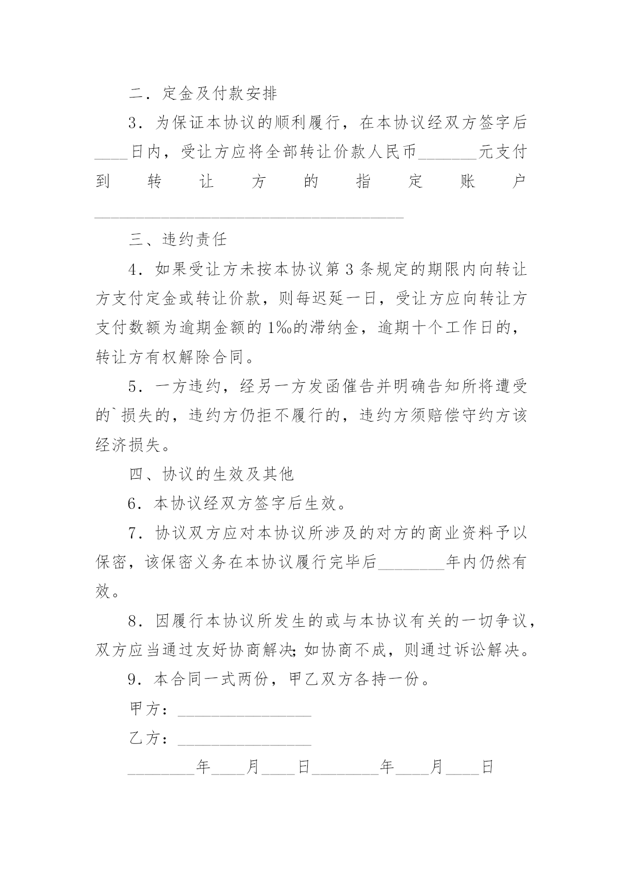
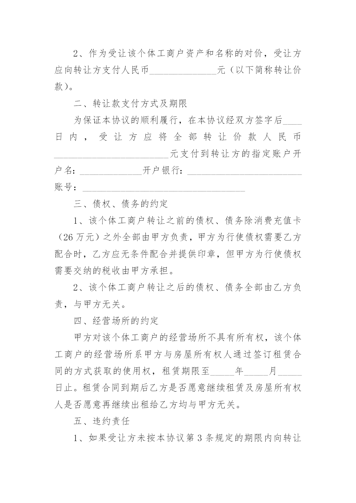
个体工商户转让协议随着社会一步步向前发展,协议在生活中的使用越来越广泛,签订协议能够保证双方合作愉快。想写协议却不知道该请教谁?下面是小编收集整理的个体工商户转让协议,仅供参考,大家一起来看看吧。个体工商户转让协议1甲方(转让方):__________身份证号码:________________乙方(受让方):__________身份证号码:______________个体工商户地址:___________________________________个体工商户名称:____________________________________甲乙双方根据《民法》、《企业登记管理规定》、《城乡个体工商户管理暂行条例》及其《实施细则》等法律、法规的规定,经友好协商,本着平等互利的原则,签订本转让协议,以资双方共同遵守。一、个体工商户的转让1、转让方同意以人民币_______________元的价格将该个体工商户的资产及个体工商户的名称和印章转让给受让方。2、作为受让该个体工商户资产和名称的对价,受让方应向转让方支付人民币______________元(以下简称转让价款)。二、转让款支付方式及期限为保证本协议的顺利履行,在本协议经双方签字后____日内,受让方应将全部转让价款人民币________________________元支付到转让方的指定账户开户名:_____________开户银行:________________________账号:__________________________________三、债权、债务的约定1、该个体工商户转让之前的债权、债务除消费充值卡(26万元)之外全部由甲方负责,甲方为行使债权需要乙方配合时,乙方应无条件配合并提供印章,但甲方为行使债权需要交纳的税收由甲方承担。2、该个体工商户转让之后的债权、债务全部由乙方负责,与甲方无关。四、经营场所的约定甲方对该个体工商户的经营场所不具有所有权,该个体工商户的经营场所系甲方与房屋所有权人通过签订租赁合同的方式获取的使用权,租赁期限至_____年_____月_____日止。租赁合同到期后乙方是否愿意继续租赁及房屋所有权人是否愿意再继续出租给乙方均与甲方无关。五、违约责任1、如果受让方未按本协议第3条规定的期限内向转让方支付定金或转让价款,则每迟延一日,受让方应向转让方支付数额为逾期金额的1‰的滞纳金,逾期十个工作日的`,转让方有权解除合同。2、任何一方违约的,违约方除向守约方支付_____元违约金的同时仍须赔偿守约方的经济损失。六、协议的生效及其他1、本协议经双方签字后生效。2、协议双方应对本协议所涉及的对方的商业资料予以保密。3、因履行本协议所发生的或与本协议有关的一切争议,双方应当通过友好协商解决;如协商不成,则通过诉讼解决。4、甲方协助乙方办理营业执照变更登记事宜,费用由乙方承担。5、本合同一式两份,甲乙双方各持一份。甲方:________________乙方:_______________________年_______月_______日个体工商户转让协议2甲方(转让方):_______________身份证号码:___________________________________乙方(受让方):_______________身份证号码:____________________________________个体工商户地址:__________________________________________________甲乙双方根据《民法》、《企业登记管理规定》、《城乡个体工商户管理暂行条例》及其《实施细则》等法律、法规的规定,经友好协商,本着平等互利的原则,签订本转让协议,以资双方共同遵守。一、个体工商户的转让1、转让方同意将该个体工商户的资产(评估价为人民币_______元)及个体工商户的名称和印章转让给受让方。2、作为受让该个体工商户资产和名称的对价,受让方应向转让方支付人民币_______元(以下简称转让价款)。二、定金及付款安排3、为保证本协议的顺利履行,在本协议经双方签字后____日内,受让方应将全部转让价款人民币_______元支付到转让方的指定账户_____________________________________三、违约责任5、如果受让方未按本协议第3条规定的期限内向转让方支付定金或转让价款,则每迟延一日,受让方应向转让方支付数额为逾期金额的1‰的滞纳金,逾期十个工作日的,转让方有权解除合同。6、一方违约,经另一方发函催告并明确告知所将遭受的损失的`,违约方仍拒不履行的,违约方须赔偿守约方该经济损失。四、协议的生效及其他7、本协议经双方签字后生效。8、协议双方应对本协议所涉及的对方的商业资料予以保密,该保密义务
单篇购买
VIP会员(1亿+VIP文档免费下)

扫码即表示接受《下载须知》

个体工商户转让协议精编

文档大小:22KB

限时特价:扫码查看

• 请登录后再进行扫码购买
• 使用微信/支付宝扫码注册及付费下载,详阅 用户协议 隐私政策
• 如已在其他页面进行付款,请刷新当前页面重试
• 付费购买成功后,此文档可永久免费下载
年会员
99.0
¥199.0

6亿VIP文档任选,共次下载特权。

已优惠

微信/支付宝扫码完成支付,可开具发票

VIP尽享专属权益

VIP文档免费下载

赠送VIP文档免费下载次数

阅读免打扰

去除文档详情页间广告

专属身份标识

尊贵的VIP专属身份标识

高级客服

一对一高级客服服务

多端互通

电脑端/手机端权益通用

手机号注册 用户名注册
我已阅读并接受《用户协议》《隐私政策》
已有账号?立即登录
我已阅读并接受《用户协议》《隐私政策》
已有账号?立即登录
登录
手机号登录 微信扫码登录
微信扫一扫登录 账号密码登录

首次登录需关注“豆柴文库”公众号

新用户注册
VIP会员(1亿+VIP文档免费下)
年会员
99.0
¥199.0

6亿VIP文档任选,共次下载特权。

已优惠

微信/支付宝扫码完成支付,可开具发票

VIP尽享专属权益

VIP文档免费下载

赠送VIP文档免费下载次数

阅读免打扰

去除文档详情页间广告

专属身份标识

尊贵的VIP专属身份标识

高级客服

一对一高级客服服务

多端互通

电脑端/手机端权益通用