您所在位置: 网站首页 / 文档列表 / 智能建筑 / 文档详情
别墅智能化方案讲义.docx 立即下载
上传人:灵慧****89 上传时间:2024-09-04 格式:DOCX 页数:43 大小: 金币:10 举报 版权申诉
预览加载中,请您耐心等待几秒...

别墅智能化方案讲义.docx

别墅智能化方案讲义.docx

预览

免费试读已结束,剩余 33 页请下载文档后查看

10 金币

下载文档

如果您无法下载资料,请参考说明:

1、部分资料下载需要金币,请确保您的账户上有足够的金币

2、已购买过的文档,再次下载不重复扣费

3、资料包下载后请先用软件解压,在使用对应软件打开

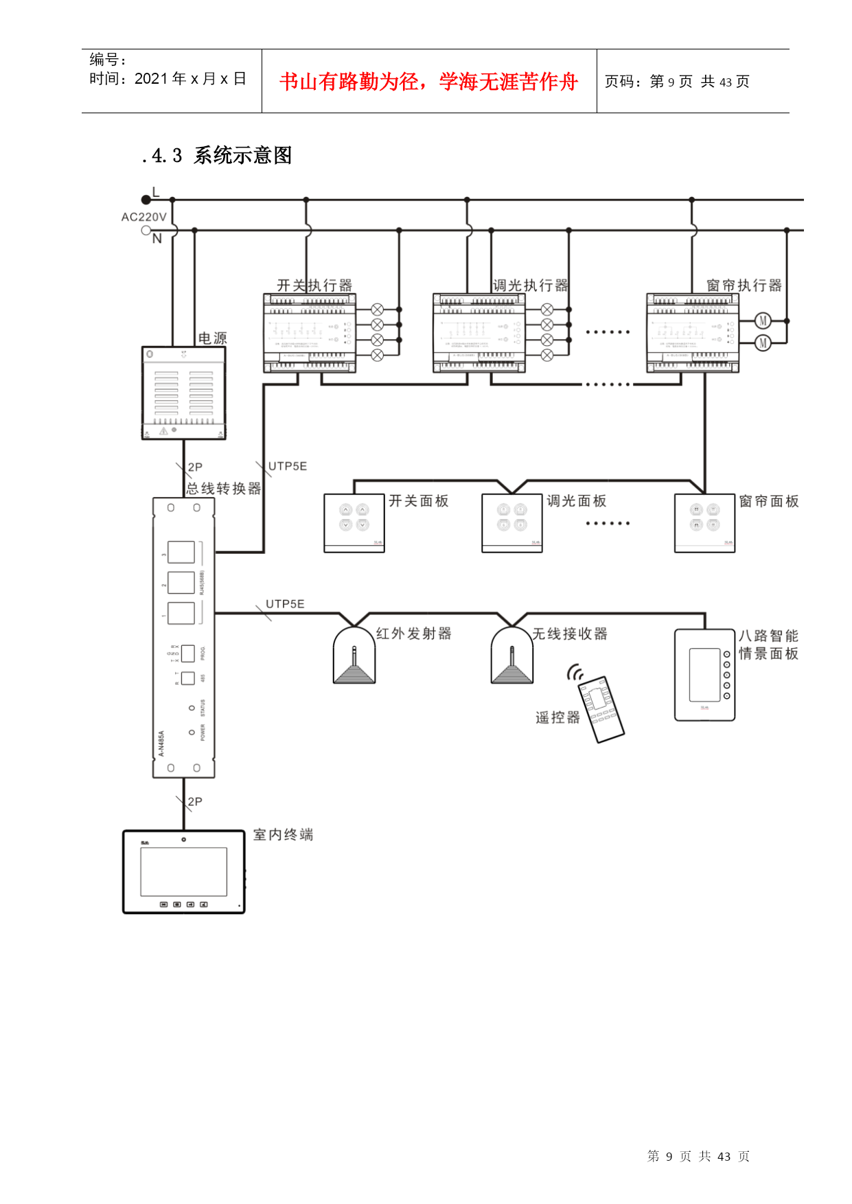
PAGE2系统设计方案目录TOC\o"1-2"\h\z\uHYPERLINK\l"_Toc468030190"设计方案PAGEREF_Toc468030190\h2HYPERLINK\l"_Toc468030191"1系统概述PAGEREF_Toc468030191\h2HYPERLINK\l"_Toc468030192"2设计思想、原则与规范PAGEREF_Toc468030192\h3HYPERLINK\l"_Toc468030193"3需求分析PAGEREF_Toc468030193\h5HYPERLINK\l"_Toc468030194"4产品选型PAGEREF_Toc468030194\h7HYPERLINK\l"_Toc468030195"5系统设计PAGEREF_Toc468030195\h9HYPERLINK\l"_Toc468030196"6控制设备技术参数PAGEREF_Toc468030196\h9HYPERLINK\l"_Toc468030197"7、安防监控系统PAGEREF_Toc468030197\h35HYPERLINK\l"_Toc468030198"8、背景音乐系统PAGEREF_Toc468030198\h38编号:时间:2021年x月x日书山有路勤为径,学海无涯苦作舟页码:第PAGE42页共NUMPAGES43页第PAGE\*MERGEFORMAT42页共NUMPAGES\*MERGEFORMAT43页设计方案系统概述考虑到领导家别墅占地面积大,因此,为了能切实保障家人的生命安全及家居的财产安全,利用智能住宅高科技的安防系统达到既保护家庭安全,又不影响别墅外观造型的目的。安防报警系统是智能住宅的重要组成部分之一,智能化住宅保安系统具有较高的自动化技术水平及完善的功能,安全性、可靠性高。住户单元的防盗、防灾报警装置通过网络系统与小区管理中心的监控计算机连接起来,实现不问断监控。安防重点可设在一楼,其它各家居安防系统需设备全面,故从业主安全、全面、稳定的需求角度出发,对此进行探讨。本家用安防系统具有较高的性价比,在实现完善的家居防盗和自动监控的情况下,无需进行复杂的安装与设置,不会破坏用户家中已有的装修,美观大方,产品可以与用户家中现代化的装饰可容为一体.安防监控系统给别墅业主的生活带来了一定的安全保障,但是,根据领导大多有工作繁忙或出差的情况,所以基于此情况,安防监控系统就要有网络化的远程监控要求。远程监控可以给领导带来很多方便,如领导可以在自己办公室或者出差的宾馆打开电脑就可以随时随地掌握家里的情况,甚至还可以远程回放历时监控记录。或是进行远程喊话,对家里的异常情况进行阻止。本次别墅智能化系统主要设计了智能窗帘、智能灯光控制、别墅对讲系统、影音室影音播放系统、视频监控、电子围栏、门禁控制、背景音乐、网络布线系统,是一个分布式、网络、总线型的智能化控制系统,采用全球领先的CAN总线控制技术,把智能化、信息化沟通融合到家中的灯光、窗帘、空调等家用电器中,实现家居智能化控制。系统主要用于灯光控制、窗帘控制,也可以联动控制家中的空调、家庭影院、投影仪等,通过设定情景模式还可以实现各类家用设备的联动和预约定时控制等多样化的智能控制功能。除了控制面板,通过无线遥控器、Android手机、IPHONE、IPAD等多种控制终端都可以灵活自如的管理家中的各类电器设备。安防报警系统是智能住宅的重要组成部分之一,智能化住宅保安系统具有较高的自动化技术水平及完善的功能,安全性、可靠性高。防盗报警装置通过网络系统与小区管理中心的监控计算机连接起来,实现不问断监控。红外门磁、窗磁围栏报警:在容易入侵的大门(或窗户)的位置安装红外线探测器(或玻璃破碎探测器)监控器进人工作状态并发出声光报警信号,同时通过监控网络系统在监控主机上显示出所报警的楼宇、单元、楼层、住户的具体位置及户主的基本信息等在别墅里面安装采用超级主机系统,真正实现报警鉴控的完美结合前端采用一体化彩色摄像机和护窗雷达,建设一套新的数字化防盗报警监控中心对别墅的重要出入口、窗户、车库安装护窗雷达,在室外每个面安装彩色百万高清智能摄像机对其周边区域进行24小时监控、录像;在别墅的主人可对各监控点的视频进行显示和储存。能够方便地选择显示模式和在各视频之间进行切换。别墅的灯光、家电接入智能家居系统,实现智能化控制设计思想、原则与规范设计思想系统的设计要求能够提供具有极高可靠性和性价比的智能家居控
单篇购买
VIP会员(1亿+VIP文档免费下)

扫码即表示接受《下载须知》

别墅智能化方案讲义

文档大小:

限时特价:扫码查看

• 请登录后再进行扫码购买
• 使用微信/支付宝扫码注册及付费下载,详阅 用户协议 隐私政策
• 如已在其他页面进行付款,请刷新当前页面重试
• 付费购买成功后,此文档可永久免费下载
年会员
99.0
¥199.0

6亿VIP文档任选,共次下载特权。

已优惠

微信/支付宝扫码完成支付,可开具发票

VIP尽享专属权益

VIP文档免费下载

赠送VIP文档免费下载次数

阅读免打扰

去除文档详情页间广告

专属身份标识

尊贵的VIP专属身份标识

高级客服

一对一高级客服服务

多端互通

电脑端/手机端权益通用

手机号注册 用户名注册
我已阅读并接受《用户协议》《隐私政策》
已有账号?立即登录
我已阅读并接受《用户协议》《隐私政策》
已有账号?立即登录
登录
手机号登录 微信扫码登录
微信扫一扫登录 账号密码登录

首次登录需关注“豆柴文库”公众号

新用户注册
VIP会员(1亿+VIP文档免费下)
年会员
99.0
¥199.0

6亿VIP文档任选,共次下载特权。

已优惠

微信/支付宝扫码完成支付,可开具发票

VIP尽享专属权益

VIP文档免费下载

赠送VIP文档免费下载次数

阅读免打扰

去除文档详情页间广告

专属身份标识

尊贵的VIP专属身份标识

高级客服

一对一高级客服服务

多端互通

电脑端/手机端权益通用