您所在位置: 网站首页 / 文档列表 / 工业设计 / 文档详情
建构半导体制造过程产品异常资料挖矿技术之研究.docx 立即下载
上传人:是你****元呀 上传时间:2024-09-04 格式:DOCX 页数:18 大小: 金币:10 举报 版权申诉
预览加载中,请您耐心等待几秒...

建构半导体制造过程产品异常资料挖矿技术之研究.docx

建构半导体制造过程产品异常资料挖矿技术之研究.docx

预览

免费试读已结束,剩余 8 页请下载文档后查看

10 金币

下载文档

如果您无法下载资料,请参考说明:

1、部分资料下载需要金币,请确保您的账户上有足够的金币

2、已购买过的文档,再次下载不重复扣费

3、资料包下载后请先用软件解压,在使用对应软件打开

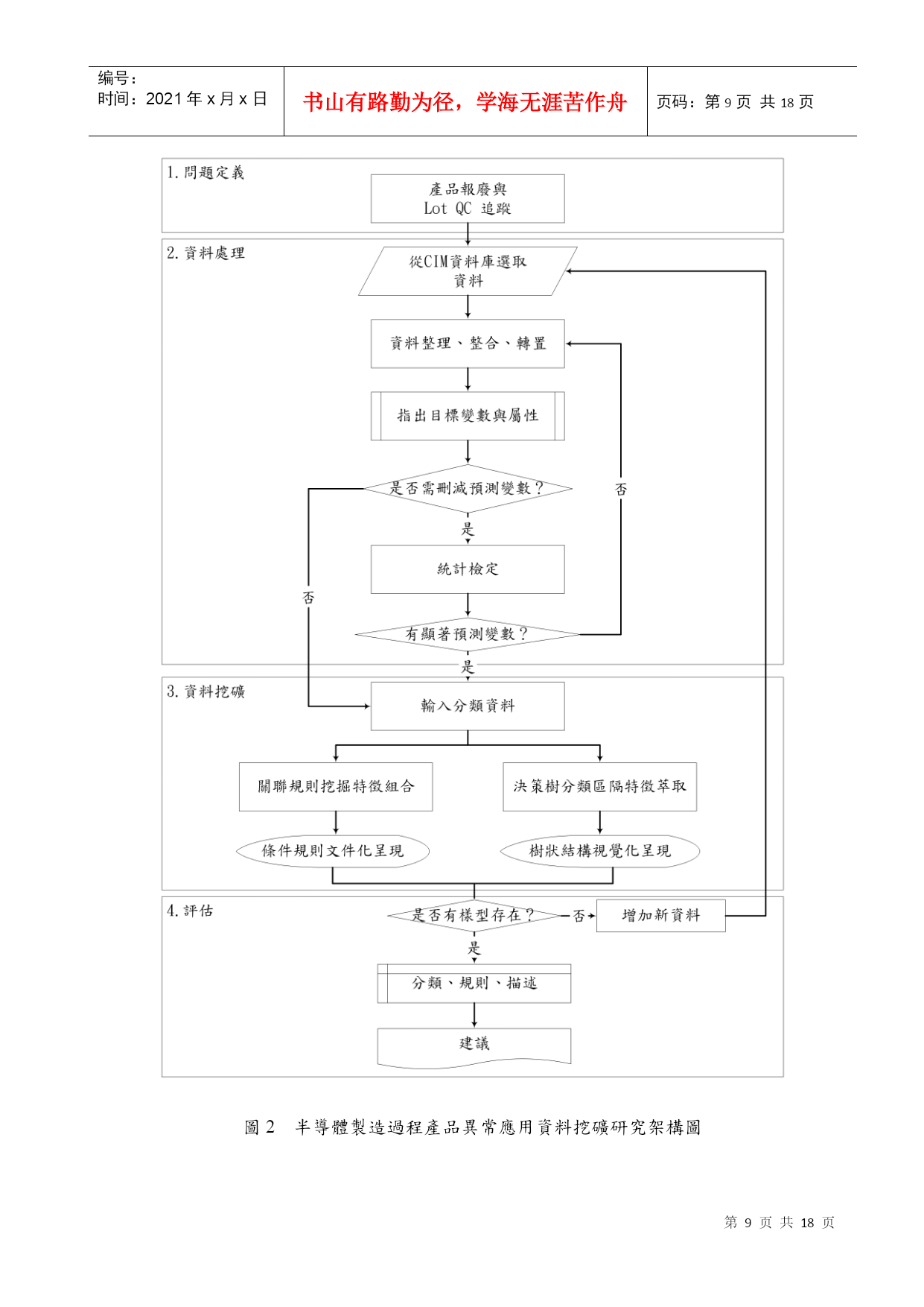
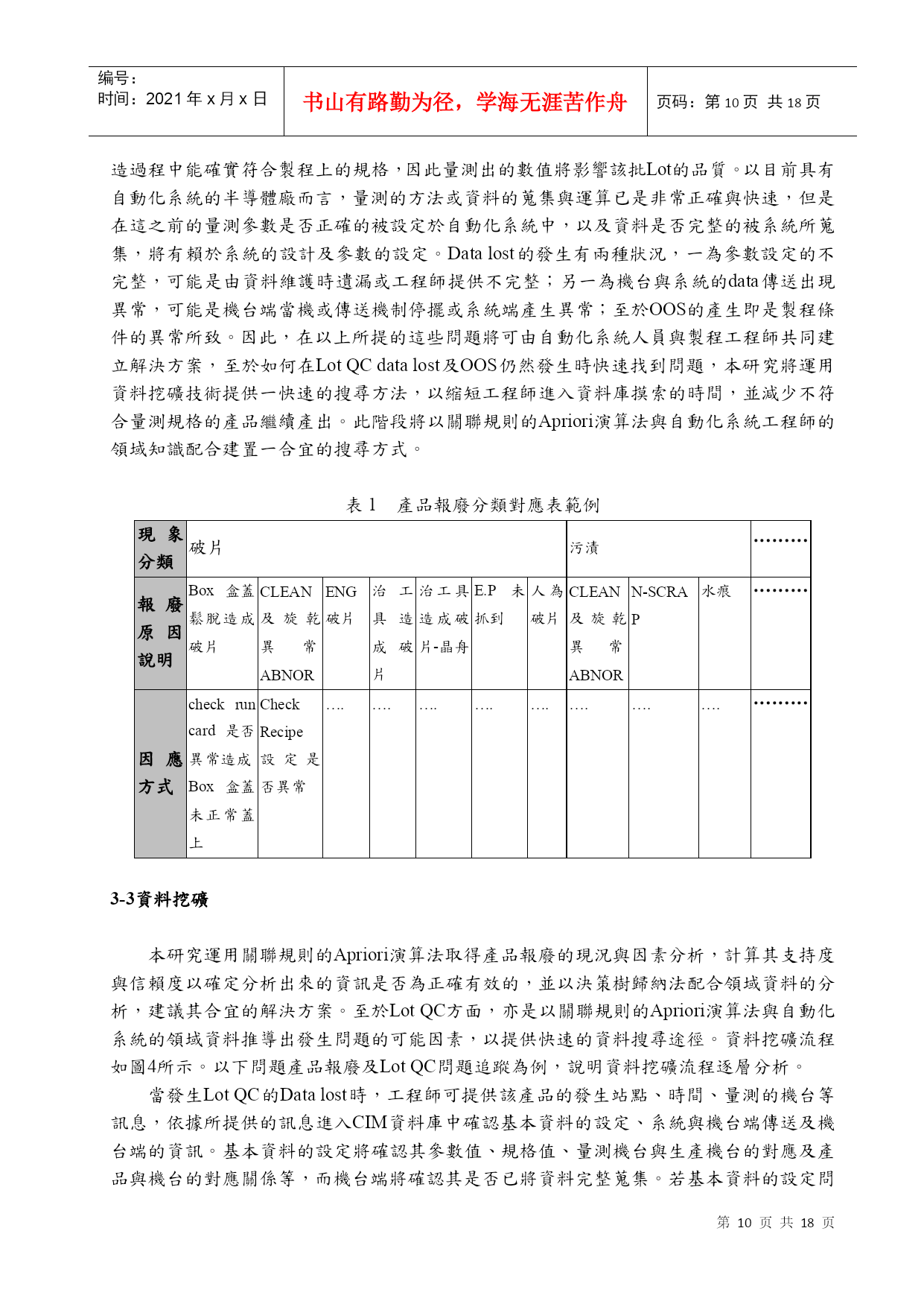
编号:时间:2021年x月x日书山有路勤为径,学海无涯苦作舟页码:第PAGE18页共NUMPAGES18页第PAGE\*MERGEFORMAT18页共NUMPAGES\*MERGEFORMAT18页建構半導體製造過程產品異常資料挖礦技術之研究梁蕙姿簡禎富彭金堂國立清華大學工業工程與工程管理研究所國立清華大學工業工程與工程管理研究所元培科學技術學院經營管理研究所摘要為因應半導體製造過程中產品製程技術的快速變化、複雜產品組合及生產週期時間長的生產環境,如何在自動化系統輔助的大量生產之下,在製造過程中提供工程人員可確認正確的製程參數,以及發現產品異常時可立即針對問題的特徵進行問題真因追蹤與分析,針對取得的資訊進行合適的決策並將可能已受影響的產品列表管理,以減少產品的良率損失,已成為重要的產業應用與學術研究議題。本研究目的係研究資料挖礦技術中關聯規則的Apriori演算法,結合半導體領域知識,將製造過程中追蹤已發生問題的解決方式,進行關聯資料的搜尋並予以模式化,並利用決策樹歸納法進行可疑原因區別的建議;本研究並建構此半導體製造過程中的資料挖礦應用系統雛型,而以目前半導體製造中自動化系統所蒐集的資料結合此方法而建構一半導體製造過程中的資料挖礦應用系統為此研究的實作驗證,以完整地檢驗資料挖礦的方法與步驟進行大量資料的篩選、推演與模式建構等過程;結論歸納本研究結果與貢獻,並探討未來研究方向。關鍵字:資料挖礦、決策分析、半導體製造管理、關聯規則TheStudyofDataMiningTechniquesforAnalyzingSemiconductorManufacturingProductAbnormalHui-TzuLiangChen-FuChienJin-TangPengDepartmentofIndustrialEngineeringandEngineeringManagement,NationalTsingHuaUniversityDepartmentofIndustrialEngineeringandEngineeringManagement,NationalTsingHuaUniversityGraduateInstituteofBusinessandManagement,YuanpeiInstituteofScienceandTechnologyABSTRACTTheenvironmentwithinthesemiconductorindustryisonethatismadeupofrapidlychangingtechnologies,complicatedproductgroups,extensiveproductionhours.Thefollowingpointshavebecomecrucialissuesforindustrialapplicationandacademicresearchwithinthesemiconductorindustry:methodsbywhichaccurateprocessingparametersmaybeprovidedforengineerstoconfirmto,withinanautomationsystemduringmassproduction;methodsbywhichabnormalwafersmaybeinstantlytrackedandanalyzed,basedontheproblems/defectsofeachindividualcase;methodsbywhichobtaineddatamaybeappropriatelyprocessed,bywhichaffectedproductsmaybemanagedthroughareportchart,andbywhichyieldlossofproductsmaybelessened.ThisstudywillfocusontheApriorialgorithmusedindataminingtechnologies,andwillincorporateworkingknowledgeofthesemiconductorindustry,tosearchfor,andtodevelopthesolutionusedtotrackexistingproblemswithinthefabricationprocess.Thedecisiontreeanalysismethodwillalsobeusedtocategorizeanddifferentiatepossibleproblemsources.Thisstu
单篇购买
VIP会员(1亿+VIP文档免费下)

扫码即表示接受《下载须知》

建构半导体制造过程产品异常资料挖矿技术之研究

文档大小:

限时特价:扫码查看

• 请登录后再进行扫码购买
• 使用微信/支付宝扫码注册及付费下载,详阅 用户协议 隐私政策
• 如已在其他页面进行付款,请刷新当前页面重试
• 付费购买成功后,此文档可永久免费下载
年会员
99.0
¥199.0

6亿VIP文档任选,共次下载特权。

已优惠

微信/支付宝扫码完成支付,可开具发票

VIP尽享专属权益

VIP文档免费下载

赠送VIP文档免费下载次数

阅读免打扰

去除文档详情页间广告

专属身份标识

尊贵的VIP专属身份标识

高级客服

一对一高级客服服务

多端互通

电脑端/手机端权益通用

手机号注册 用户名注册
我已阅读并接受《用户协议》《隐私政策》
已有账号?立即登录
我已阅读并接受《用户协议》《隐私政策》
已有账号?立即登录
登录
手机号登录 微信扫码登录
微信扫一扫登录 账号密码登录

首次登录需关注“豆柴文库”公众号

新用户注册
VIP会员(1亿+VIP文档免费下)
年会员
99.0
¥199.0

6亿VIP文档任选,共次下载特权。

已优惠

微信/支付宝扫码完成支付,可开具发票

VIP尽享专属权益

VIP文档免费下载

赠送VIP文档免费下载次数

阅读免打扰

去除文档详情页间广告

专属身份标识

尊贵的VIP专属身份标识

高级客服

一对一高级客服服务

多端互通

电脑端/手机端权益通用