您所在位置: 网站首页 / 文档列表 / 市场分析 / 文档详情
市场需求、供给与均衡价格相关资料.docx 立即下载
上传人:莉娜****ua 上传时间:2024-09-04 格式:DOCX 页数:11 大小: 金币:10 举报 版权申诉
预览加载中,请您耐心等待几秒...

市场需求、供给与均衡价格相关资料.docx

市场需求、供给与均衡价格相关资料.docx

预览

免费试读已结束,剩余 1 页请下载文档后查看

10 金币

下载文档

如果您无法下载资料,请参考说明:

1、部分资料下载需要金币,请确保您的账户上有足够的金币

2、已购买过的文档,再次下载不重复扣费

3、资料包下载后请先用软件解压,在使用对应软件打开

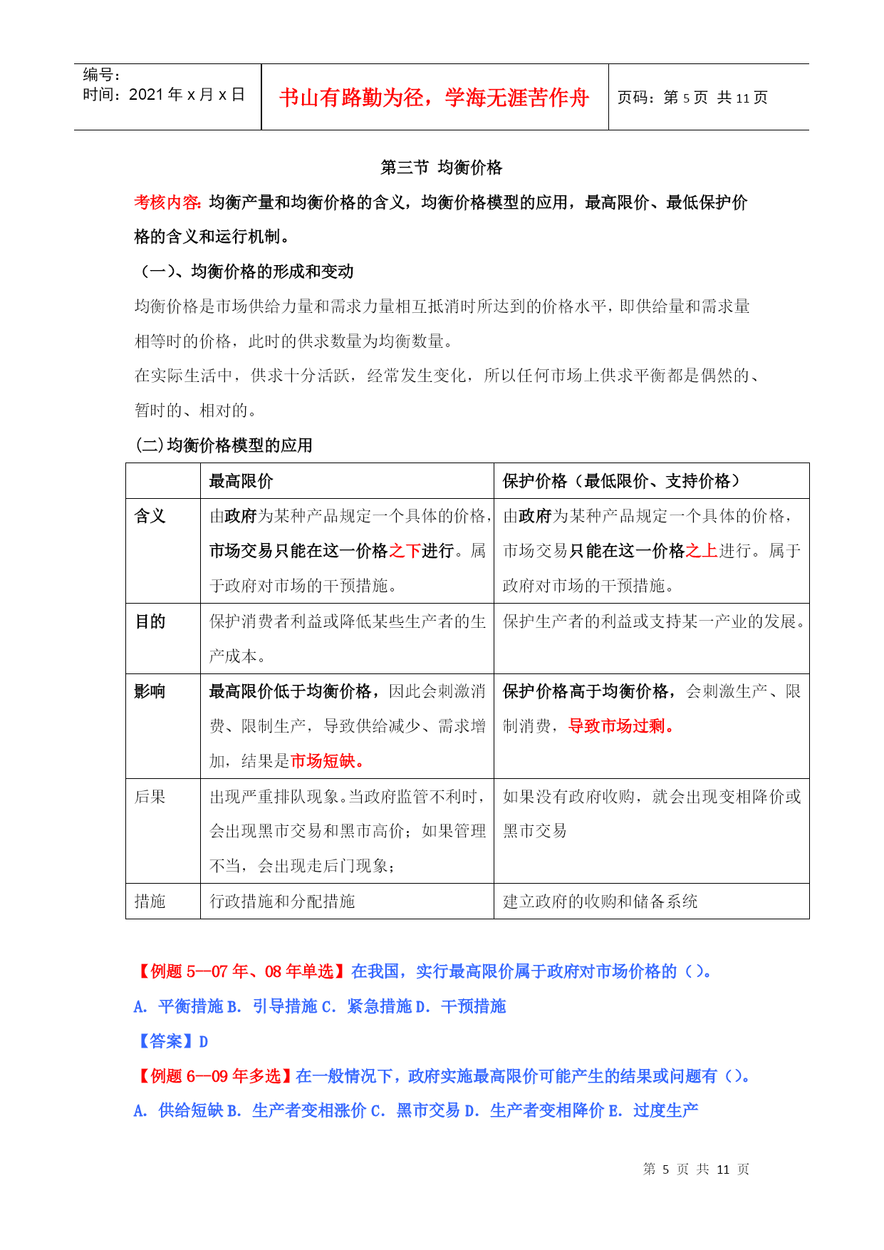
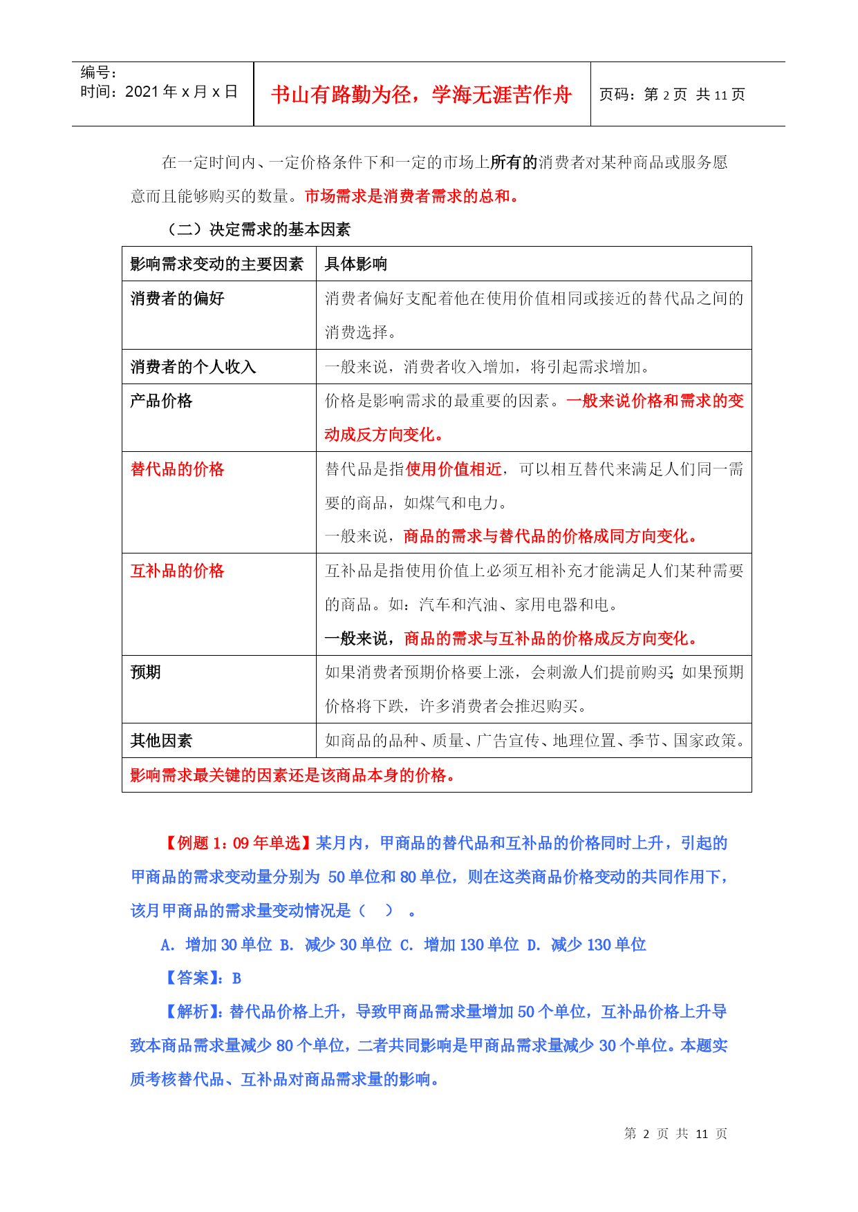
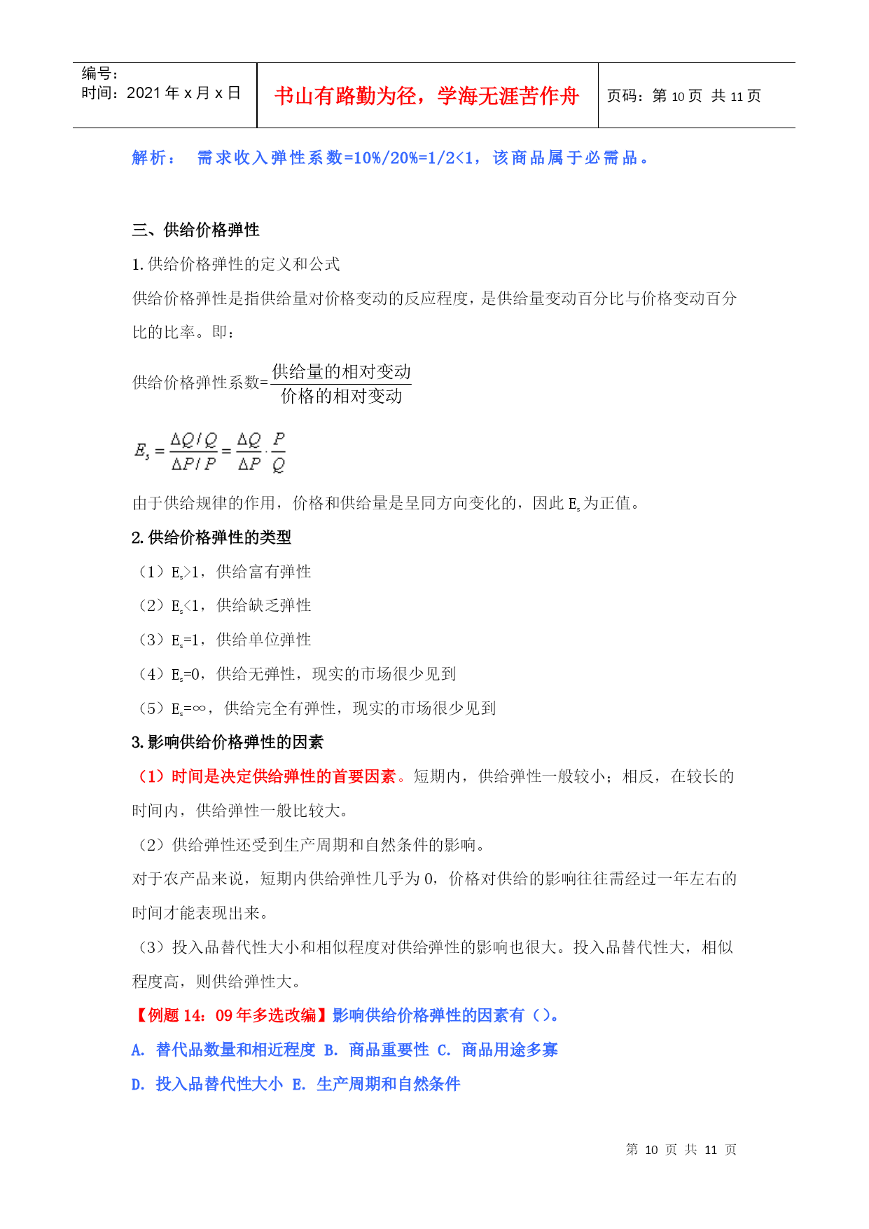
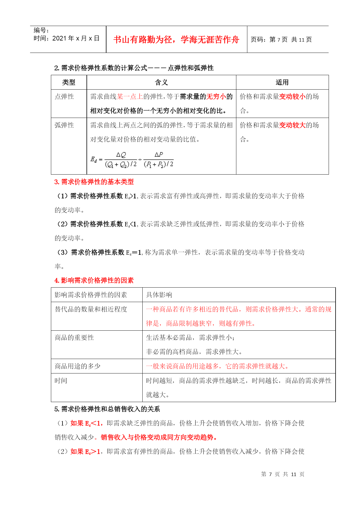
编号:时间:2021年x月x日书山有路勤为径,学海无涯苦作舟页码:第PAGE11页共NUMPAGES11页第PAGE\*MERGEFORMAT11页共NUMPAGES\*MERGEFORMAT11页HYPERLINK""市场需求、供给与均衡价格本章教材结构:需求的含义市场需求决定需求的基本因素需求函数、需求规律和需求曲线市场供给供给的含义和影响因素供给规律和供给曲线均衡价格:均衡价格的形成和变动均衡价格模型的运用需求价格弹性弹性需求交叉弹性需求收入弹性供给价格弹性2011年本章教材变化情况:新增“需求函数、需求数量变动、需求变动、供给数量变动、供给变动”第一节、市场需求考核内容:需求的含义及其影响因素,需求函数、需求规律和需求曲线的含义和内容。(一)需求的含义1、需求:需求是在一定时间内和一定价格条件下,消费者对某种商品或服务愿意而且能够购买的数量。(需求构成要素:购买欲望、支付能力)2、市场需求:在一定时间内、一定价格条件下和一定的市场上所有的消费者对某种商品或服务愿意而且能够购买的数量。市场需求是消费者需求的总和。(二)决定需求的基本因素影响需求变动的主要因素具体影响消费者的偏好消费者偏好支配着他在使用价值相同或接近的替代品之间的消费选择。消费者的个人收入一般来说,消费者收入增加,将引起需求增加。产品价格价格是影响需求的最重要的因素。一般来说价格和需求的变动成反方向变化。替代品的价格替代品是指使用价值相近,可以相互替代来满足人们同一需要的商品,如煤气和电力。一般来说,商品的需求与替代品的价格成同方向变化。互补品的价格互补品是指使用价值上必须互相补充才能满足人们某种需要的商品。如:汽车和汽油、家用电器和电。一般来说,商品的需求与互补品的价格成反方向变化。预期如果消费者预期价格要上涨,会刺激人们提前购买;如果预期价格将下跌,许多消费者会推迟购买。其他因素如商品的品种、质量、广告宣传、地理位置、季节、国家政策。影响需求最关键的因素还是该商品本身的价格。【例题1:09年单选】某月内,甲商品的替代品和互补品的价格同时上升,引起的甲商品的需求变动量分别为50单位和80单位,则在这类商品价格变动的共同作用下,该月甲商品的需求量变动情况是()。A.增加30单位B.减少30单位C.增加130单位D.减少130单位【答案】:B【解析】:替代品价格上升,导致甲商品需求量增加50个单位,互补品价格上升导致本商品需求量减少80个单位,二者共同影响是甲商品需求量减少30个单位。本题实质考核替代品、互补品对商品需求量的影响。【例题2:2010年多选题】影响需求变动的主要因素有()。A.消费者偏好B.互补品价格C.消费者的收入D.生产成本E.预期答案:ABCE(三)需求函数、需求规律和需求曲线类别含义需求函数假定价格之外的其他各因素不变的情况下,需求函数表明某商品的消费者随价格的变化愿意购买的数量。需求规律即价格与需求之间呈反方向变化的关系需求曲线需求和价格关系的曲线(需求曲线是向右下方倾斜的曲线)横轴表示需求量(Q),纵轴表示价格(P),需求数量变动:假定其他因素不变,只考虑需求和价格的关系,需求量的变化是沿着既定的需求曲线进行的。需求变动:由于消费者收入和消费者偏好等因素的变化引起需求的相应变化,这种变化表现为需求曲线的位移。【例题3:单选】由于消费者收入和消费者偏好等因素的变化引起需求的相应变化,这种变化表现为()。A需求量沿着既定的需求曲线进行B需求曲线的位移C需求曲线向右下方倾斜D供给曲线的位移答案:B第二节市场供给考核内容:市场供给的含义及其影响因素,供给规律和供给曲线的含义和内容。(一)供给的含义和影响供给的因素1、供给:指某一时间内和一定的价格水平下,生产者愿意并可能为市场提供商品或服务的数量。2、市场供给是所有生产者供给的总和。3、影响供给的因素主要有:(1)产品价格。在其他条件不变的情况下,某种产品自身的价格和其供给的变动成正方向变化。(2)生产成本。在其他条件不变的情况下,某种产品自身的成本和其供给的变动成反方向变化。(3)生产技术。技术水平在一定程度上决定着生产成本并进而影响供给。(4)预期。(5)相关产品的价格。(6)其他因素。包括生产要素的价格以及国家政策等。(二)、供给函数、供给规律、供给曲线类别含义供给函数假定其他因素不变,只考虑某种商品供给量和该商品价格之间的关系。供给规律即价格与需求之间呈同方向变化的关系供给曲线供给和价格关系的曲线(供给曲线是向右上方倾斜的曲线)横轴表示供给量(Q),纵轴表示价格(P),供给数量变动:假定其他因素不变,只考虑供给和价格的关系
单篇购买
VIP会员(1亿+VIP文档免费下)

扫码即表示接受《下载须知》

市场需求、供给与均衡价格相关资料

文档大小:

限时特价:扫码查看

• 请登录后再进行扫码购买
• 使用微信/支付宝扫码注册及付费下载,详阅 用户协议 隐私政策
• 如已在其他页面进行付款,请刷新当前页面重试
• 付费购买成功后,此文档可永久免费下载
年会员
99.0
¥199.0

6亿VIP文档任选,共次下载特权。

已优惠

微信/支付宝扫码完成支付,可开具发票

VIP尽享专属权益

VIP文档免费下载

赠送VIP文档免费下载次数

阅读免打扰

去除文档详情页间广告

专属身份标识

尊贵的VIP专属身份标识

高级客服

一对一高级客服服务

多端互通

电脑端/手机端权益通用

手机号注册 用户名注册
我已阅读并接受《用户协议》《隐私政策》
已有账号?立即登录
我已阅读并接受《用户协议》《隐私政策》
已有账号?立即登录
登录
手机号登录 微信扫码登录
微信扫一扫登录 账号密码登录

首次登录需关注“豆柴文库”公众号

新用户注册
VIP会员(1亿+VIP文档免费下)
年会员
99.0
¥199.0

6亿VIP文档任选,共次下载特权。

已优惠

微信/支付宝扫码完成支付,可开具发票

VIP尽享专属权益

VIP文档免费下载

赠送VIP文档免费下载次数

阅读免打扰

去除文档详情页间广告

专属身份标识

尊贵的VIP专属身份标识

高级客服

一对一高级客服服务

多端互通

电脑端/手机端权益通用