您所在位置: 网站首页 / 文档列表 / 物流与供应链 / 文档详情
物流配送车辆管理操作手册.docx 立即下载
上传人:阳炎****找我 上传时间:2024-09-07 格式:DOCX 页数:35 大小:145KB 金币:10 举报 版权申诉
预览加载中,请您耐心等待几秒...

物流配送车辆管理操作手册.docx

物流配送车辆管理操作手册.docx

预览

免费试读已结束,剩余 25 页请下载文档后查看

10 金币

下载文档

如果您无法下载资料,请参考说明:

1、部分资料下载需要金币,请确保您的账户上有足够的金币

2、已购买过的文档,再次下载不重复扣费

3、资料包下载后请先用软件解压,在使用对应软件打开

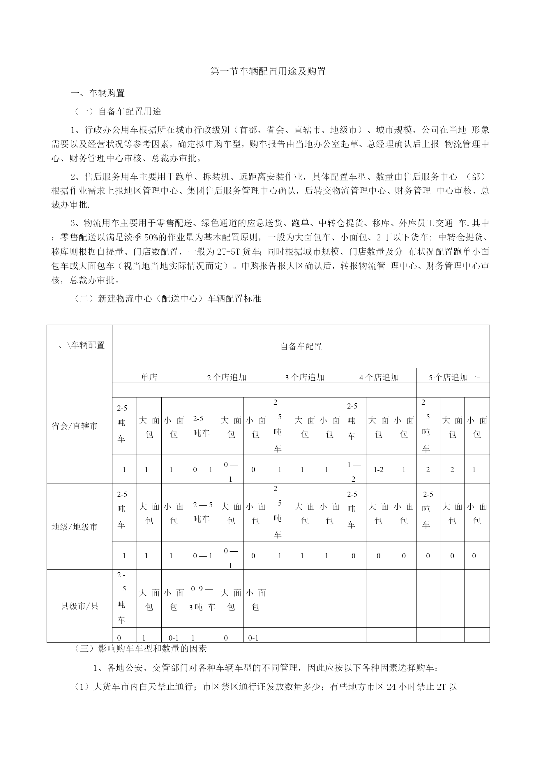
车辆管理操作手册目录第一节车辆配置用途及购置1.1车辆购置1。1.1自备车配置用途1.1.2新建物流中心(配送中心)车辆配置标准1。1。3影响购车车型和数量的因素2.1车辆定向采购制度第二节车辆运行与安全管理2.1车辆的使用及停放制度2.1.1车辆使用制度2。1。2车辆定点停放制度2.2车辆燃油管理1车辆燃油标准的制定2。2。2燃油消耗的考核标准2.3车辆保险管理2。3。1保险管理2。3.2保险险种2.3.3出险管理2。4安全行车管理2。4。1影响安全行车的因素2.4.2安全行车的规范2.4.3安全行车规定2.4。4安全行车处罚标准第三节车辆维修、更新、过户与报废3.1车辆维护、保养等级与周期3。1。1车辆维护、保养等级3.1.2车辆维护、保养周期3。2车辆维护、保养项目3。2。1日常维护项目3.2.2一级维护项目3。2.3二级维护项目3.3车辆大修3.3.1车辆大修送修标志3。3.2车辆总成大修送修标准3.4车辆保养、维修工时的标准3.5车辆维修质量的三包制度标准3。5。1一般维修(一、二级维护)3.5.2车辆大修、总成大修3.6定点维修、购件制度3.6。1定点维修厂标准3。6.2配件定点采购标准与程序3。7车辆的更新、过户与报废3。7。1车辆更新规定及流程3.7。2车辆过户规定及流程3.7.3车辆报废规定及流程第四节车辆费用管理4。1车辆费用的分类与预算的制定4.1。1车辆费用的分类4。1.2车辆预算的制定4。2车辆费用的审核、报销4。2。1申购新车费用的审核、报销4。2.2新车上牌办证费用审核、报销4.2。3常规费用的审核、报销4.2。4维修费用的审核、报销4。2.5油耗费用的审核、报销4.2。6其它费用审批流程4。2.7自备车运输附加费的审核、报销4.3运输费、汽油费的管理第五节报表及协议合同5.1报表5.1.1报表填写的要求5.12报表格式5.2协议合同第一节车辆配置用途及购置一、车辆购置(一)自备车配置用途1、行政办公用车根据所在城市行政级别(首都、省会、直辖市、地级市)、城市规模、公司在当地形象需要以及经营状况等参考因素,确定拟申购车型,购车报告由当地办公室起草、总经理确认后上报物流管理中心、财务管理中心审核、总裁办审批。2、售后服务用车主要用于跑单、拆装机、远距离安装作业,具体配置车型、数量由售后服务中心(部)根据作业需求上报地区管理中心、集团售后服务管理中心确认,后转交物流管理中心、财务管理中心审核、总裁办审批.3、物流用车主要用于零售配送、绿色通道的应急送货、跑单、中转仓提货、移库、外库员工交通车.其中:零售配送以满足淡季50%的作业量为基本配置原则,一般为大面包车、小面包、2丁以下货车;中转仓提货、移库则根据自提量、门店数配置,一般为2T-5T货车;同时根据城市规模、门店数量及分布状况配置跑单小面包车或大面包车(视当地当地实际情况而定)。申购报告报大区确认后,转报物流管理中心、财务管理中心审核,总裁办审批。(二)新建物流中心(配送中心)车辆配置标准、\车辆配置商场规模'\自备车配置省会/直辖市单店2个店追加3个店追加4个店追加5个店追加一-2-5吨车大面包小面包2-5吨车大面包小面包2—5吨车大面包小面包2-5吨车大面包小面包2—5吨车大面包小面包1110—10—101111—21-21221地级/地级市2-5吨车大面包小面包2—5吨车大面包小面包2—5吨车大面包小面包2-5吨车大面包小面包2-5吨车大面包小面包1110—10—10111000000县级市/县2-5吨车大面包小面包0.9—3吨车大面包小面包010-1100-1(三)影响购车车型和数量的因素1、各地公安、交管部门对各种车辆车型的不同管理,因此应按以下各种因素选择购车:(1)大货车市内白天禁止通行;市区禁区通行证发放数量多少;有些地方市区24小时禁止2T以上货车通行;是否允许厢式货车购置上牌、办证;大面包车既可送货,又可带人,用途广泛,不受市区道路限制;有些地方市区24小时禁止6座以上任何车辆通行(主要的商业繁华地段,步行街等);办理轿车、小客车牌证有无竞拍费用;购车有无控制指标;当地交通法规;当地环保部门的要求,比如排气量的限制等。2、各地子公司现有自备车辆数量不同、车型车况各异,因此应按以下各种因素选择增加或减少:原有自备车数量多少,业务配送量大小、配送商品品种的多少、配送商品范围;城市规模的大小、交通道路状况好坏,单车作业效率高低;中转仓自提与厂家送货的比例大小;商场、大库之间的距离远近,移、驳货途中时间的长短、单据
单篇购买
VIP会员(1亿+VIP文档免费下)

扫码即表示接受《下载须知》

物流配送车辆管理操作手册

文档大小:145KB

限时特价:扫码查看

• 请登录后再进行扫码购买
• 使用微信/支付宝扫码注册及付费下载,详阅 用户协议 隐私政策
• 如已在其他页面进行付款,请刷新当前页面重试
• 付费购买成功后,此文档可永久免费下载
年会员
99.0
¥199.0

6亿VIP文档任选,共次下载特权。

已优惠

微信/支付宝扫码完成支付,可开具发票

VIP尽享专属权益

VIP文档免费下载

赠送VIP文档免费下载次数

阅读免打扰

去除文档详情页间广告

专属身份标识

尊贵的VIP专属身份标识

高级客服

一对一高级客服服务

多端互通

电脑端/手机端权益通用

手机号注册 用户名注册
我已阅读并接受《用户协议》《隐私政策》
已有账号?立即登录
我已阅读并接受《用户协议》《隐私政策》
已有账号?立即登录
登录
手机号登录 微信扫码登录
微信扫一扫登录 账号密码登录

首次登录需关注“豆柴文库”公众号

新用户注册
VIP会员(1亿+VIP文档免费下)
年会员
99.0
¥199.0

6亿VIP文档任选,共次下载特权。

已优惠

微信/支付宝扫码完成支付,可开具发票

VIP尽享专属权益

VIP文档免费下载

赠送VIP文档免费下载次数

阅读免打扰

去除文档详情页间广告

专属身份标识

尊贵的VIP专属身份标识

高级客服

一对一高级客服服务

多端互通

电脑端/手机端权益通用