您所在位置: 网站首页 / 文档列表 / 建筑设计 / 文档详情
2023年建筑行业广场幕墙结构计算书.docx 立即下载
上传人:志信****pp 上传时间:2024-09-05 格式:DOCX 页数:102 大小:187KB 金币:10 举报 版权申诉
预览加载中,请您耐心等待几秒...

2023年建筑行业广场幕墙结构计算书.docx

2023年建筑行业广场幕墙结构计算书.docx

预览

免费试读已结束,剩余 92 页请下载文档后查看

10 金币

下载文档

如果您无法下载资料,请参考说明:

1、部分资料下载需要金币,请确保您的账户上有足够的金币

2、已购买过的文档,再次下载不重复扣费

3、资料包下载后请先用软件解压,在使用对应软件打开

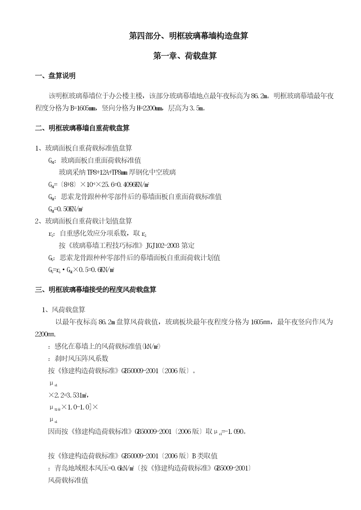
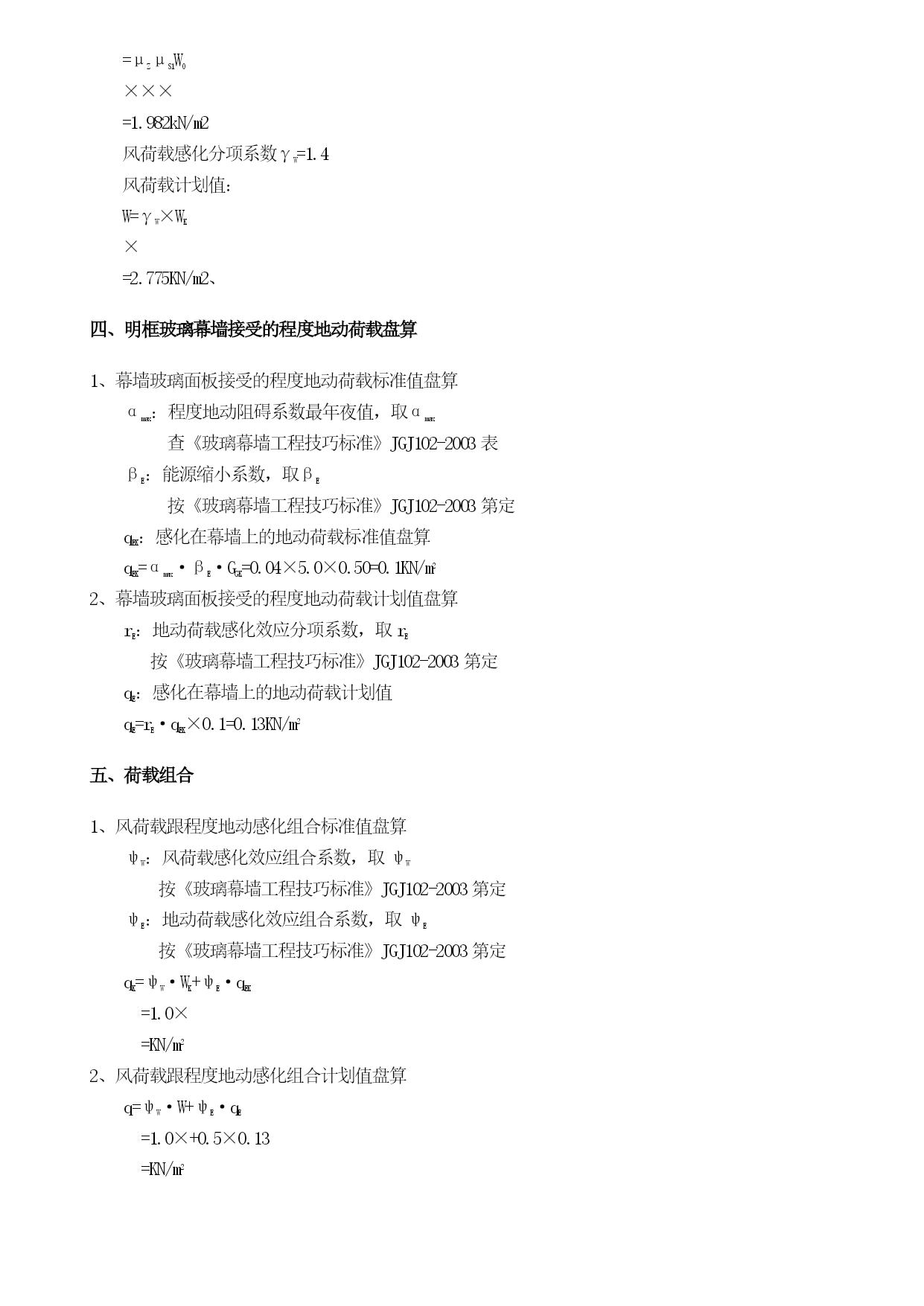
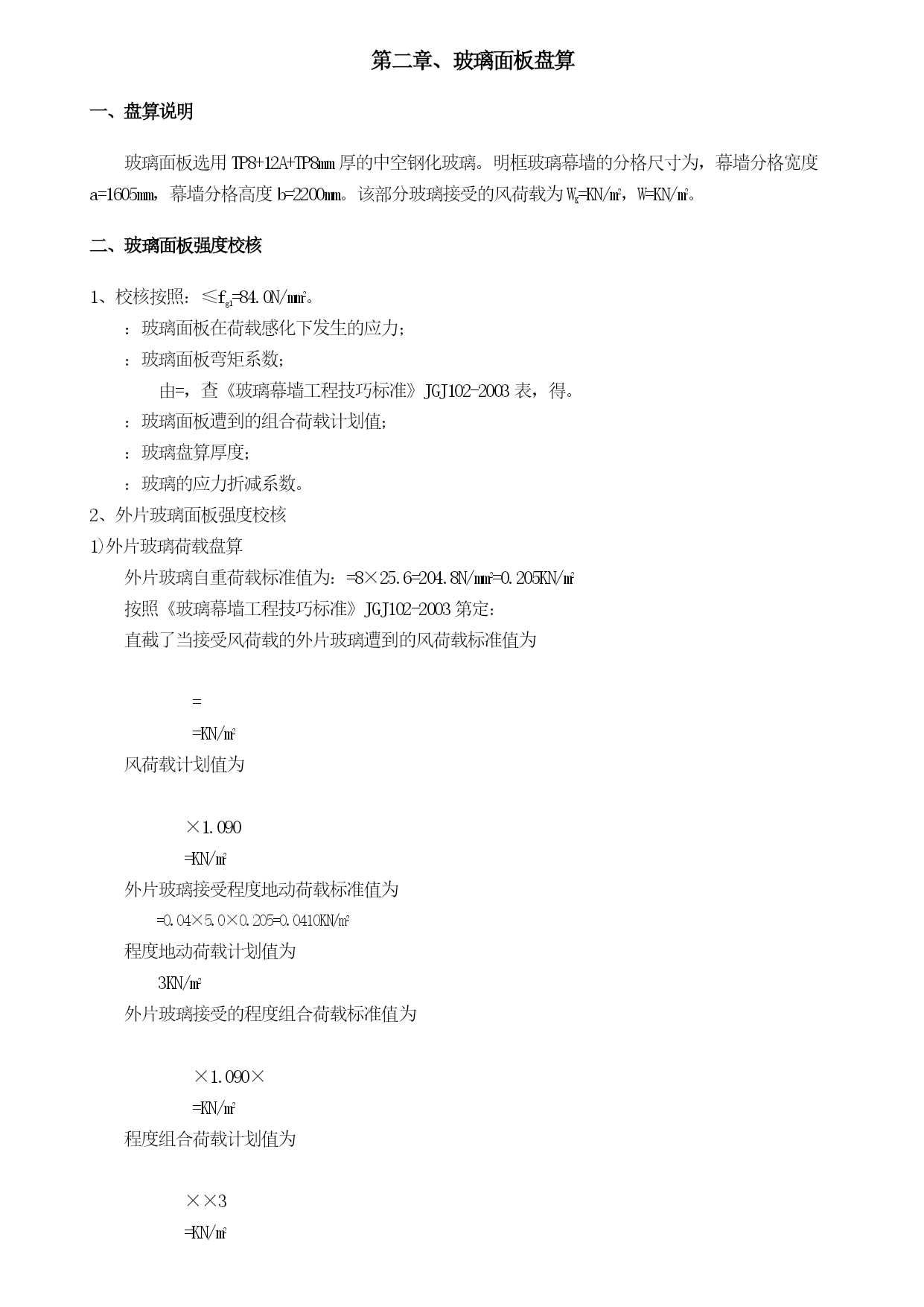
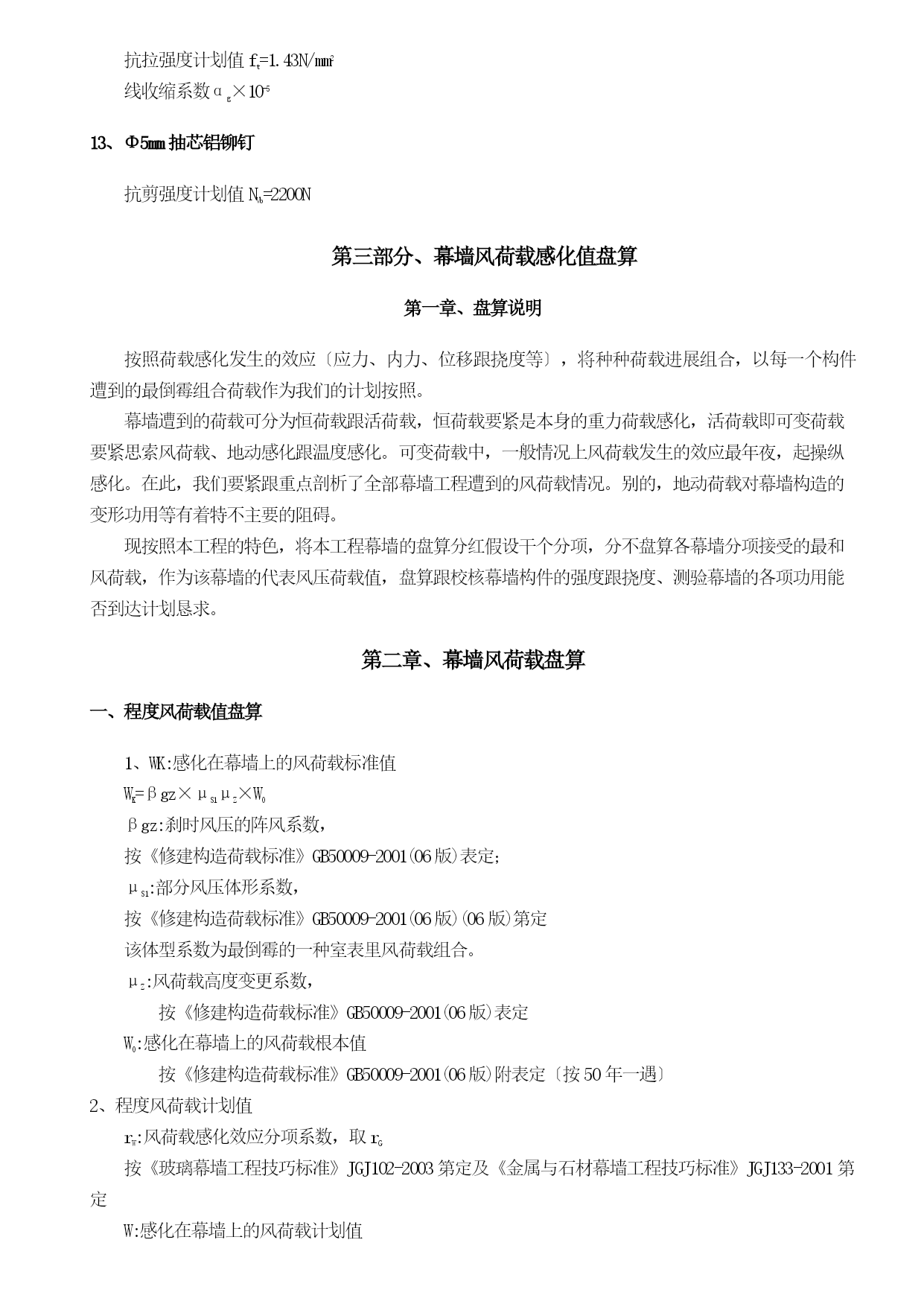
目录TOC\o"1-3"\h\z\uHYPERLINK"_Toc169337300"第一部分、盘算书计划按照PAGEREF_Toc169337300\h9HYPERLINK"_Toc169337301"第二部分根本参数及要紧材料计划目的PAGEREF_Toc169337301\h10HYPERLINK"_Toc169337302"1、根本参数PAGEREF_Toc169337302\h10HYPERLINK"_Toc169337303"2、6063-T5铝型材(壁厚≤10mm)PAGEREF_Toc169337303\h10HYPERLINK"_Toc169337304"3、6063A-T5铝型材(壁厚≤10mm)PAGEREF_Toc169337304\h11HYPERLINK"_Toc169337305"4、浮法玻璃〔厚度5~12mm〕PAGEREF_Toc169337305\h11HYPERLINK"_Toc169337306"5、钢化玻璃〔厚度5~12mm〕PAGEREF_Toc169337306\h11HYPERLINK"_Toc169337307"6、3003铝单板〔、厚〕PAGEREF_Toc169337307\h11HYPERLINK"_Toc169337308"7、构造硅酮密封胶PAGEREF_Toc169337308\h12HYPERLINK"_Toc169337309"8、Q235B钢PAGEREF_Toc169337309\h12HYPERLINK"_Toc169337310"9、构造用不锈钢(0Gr18Ni9)PAGEREF_Toc169337310\h12HYPERLINK"_Toc169337311"10、奥氏体不锈钢螺栓〔A2-70〕PAGEREF_Toc169337311\h12HYPERLINK"_Toc169337312"11、焊缝(Ⅱ级焊缝,焊缝厚度或直径d≤16mm)PAGEREF_Toc169337312\h12HYPERLINK"_Toc169337313"12、C30钢筋混凝土PAGEREF_Toc169337313\h13HYPERLINK"_Toc169337314"13、Φ5mm抽芯铝铆钉PAGEREF_Toc169337314\h13HYPERLINK"_Toc169337315"第三部分、幕墙风荷载感化值盘算PAGEREF_Toc169337315\h13HYPERLINK"_Toc169337316"第一章、盘算说明PAGEREF_Toc169337316\h13HYPERLINK"_Toc169337317"第二章、幕墙风荷载盘算PAGEREF_Toc169337317\h13HYPERLINK"_Toc169337318"一、程度风荷载值盘算PAGEREF_Toc169337318\h13HYPERLINK"_Toc169337319"二、各幕墙分项风荷载盘算值PAGEREF_Toc169337319\h15HYPERLINK"_Toc169337320"第四部分、明框玻璃幕墙构造盘算PAGEREF_Toc169337320\h17HYPERLINK"_Toc169337321"第一章、荷载盘算PAGEREF_Toc169337321\h17HYPERLINK"_Toc169337322"一、盘算说明PAGEREF_Toc169337322\h17HYPERLINK"_Toc169337323"二、明框玻璃幕墙自重荷载盘算PAGEREF_Toc169337323\h17HYPERLINK"_Toc169337324"三、明框玻璃幕墙接受的程度风荷载盘算PAGEREF_Toc169337324\h17HYPERLINK"_Toc169337325"四、明框玻璃幕墙接受的程度地动荷载盘算PAGEREF_Toc169337325\h18HYPERLINK"_Toc169337326"五、荷载组合PAGEREF_Toc169337326\h18HYPERLINK"_Toc169337327"第二章、玻璃面板盘算PAGEREF_Toc169337327\h19HYPERLINK"_Toc169337328"一、盘算说明P
单篇购买
VIP会员(1亿+VIP文档免费下)

扫码即表示接受《下载须知》

2023年建筑行业广场幕墙结构计算书

文档大小:187KB

限时特价:扫码查看

• 请登录后再进行扫码购买
• 使用微信/支付宝扫码注册及付费下载,详阅 用户协议 隐私政策
• 如已在其他页面进行付款,请刷新当前页面重试
• 付费购买成功后,此文档可永久免费下载
年会员
99.0
¥199.0

6亿VIP文档任选,共次下载特权。

已优惠

微信/支付宝扫码完成支付,可开具发票

VIP尽享专属权益

VIP文档免费下载

赠送VIP文档免费下载次数

阅读免打扰

去除文档详情页间广告

专属身份标识

尊贵的VIP专属身份标识

高级客服

一对一高级客服服务

多端互通

电脑端/手机端权益通用

手机号注册 用户名注册
我已阅读并接受《用户协议》《隐私政策》
已有账号?立即登录
我已阅读并接受《用户协议》《隐私政策》
已有账号?立即登录
登录
手机号登录 微信扫码登录
微信扫一扫登录 账号密码登录

首次登录需关注“豆柴文库”公众号

新用户注册
VIP会员(1亿+VIP文档免费下)
年会员
99.0
¥199.0

6亿VIP文档任选,共次下载特权。

已优惠

微信/支付宝扫码完成支付,可开具发票

VIP尽享专属权益

VIP文档免费下载

赠送VIP文档免费下载次数

阅读免打扰

去除文档详情页间广告

专属身份标识

尊贵的VIP专属身份标识

高级客服

一对一高级客服服务

多端互通

电脑端/手机端权益通用