您所在位置: 网站首页 / 文档列表 / 旅游娱乐 / 文档详情
海南国际旅游岛建设旅游价格综合整治工作方案.docx 立即下载
上传人:Jo****31 上传时间:2024-09-04 格式:DOCX 页数:9 大小: 金币:10 举报 版权申诉
预览加载中,请您耐心等待几秒...

海南国际旅游岛建设旅游价格综合整治工作方案.docx

海南国际旅游岛建设旅游价格综合整治工作方案.docx

预览

在线预览结束,喜欢就下载吧,查找使用更方便

10 金币

下载文档

如果您无法下载资料,请参考说明:

1、部分资料下载需要金币,请确保您的账户上有足够的金币

2、已购买过的文档,再次下载不重复扣费

3、资料包下载后请先用软件解压,在使用对应软件打开

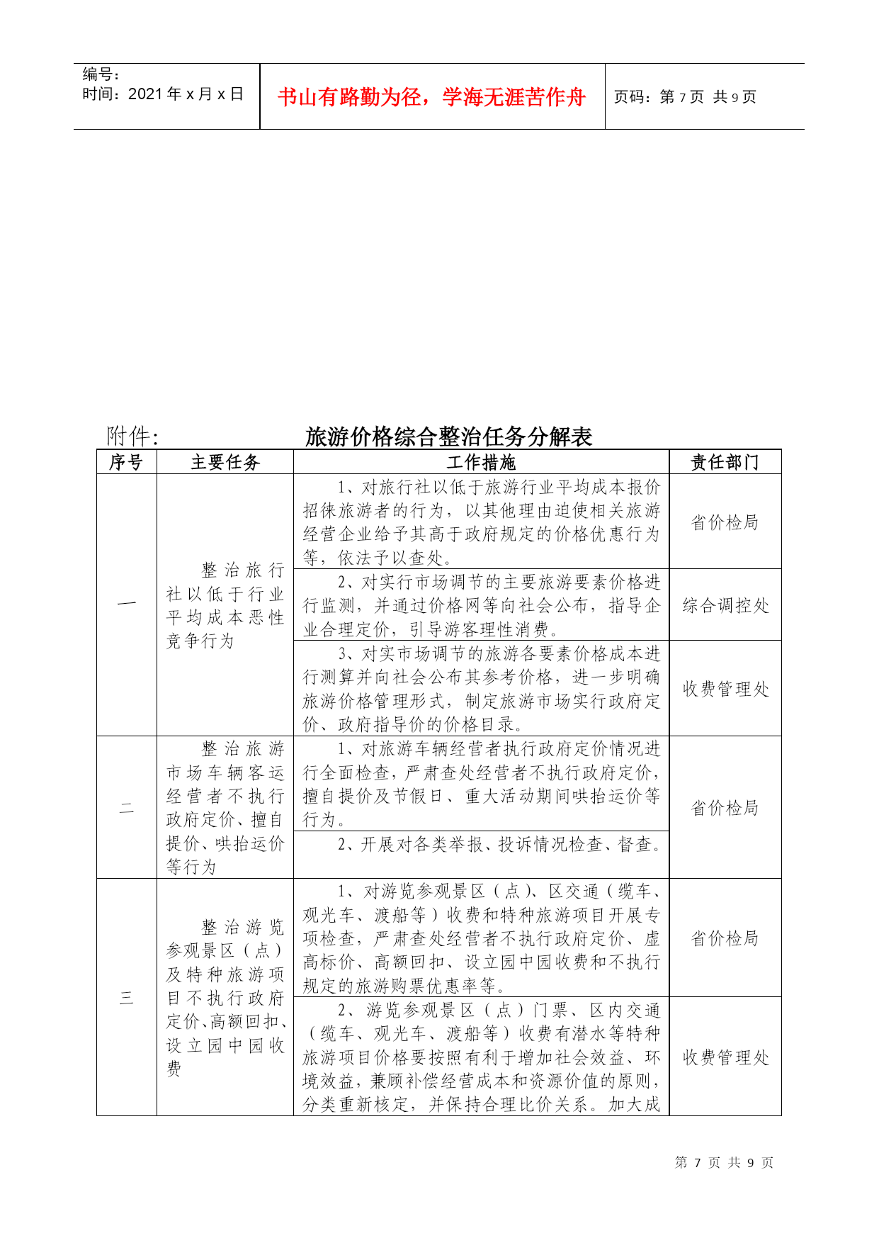
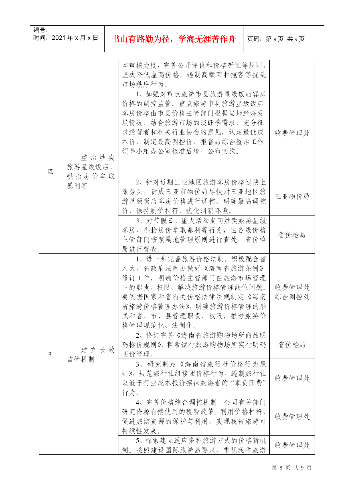
编号:时间:2021年x月x日书山有路勤为径,学海无涯苦作舟页码:第PAGE9页共NUMPAGES9页第PAGE\*MERGEFORMAT9页共NUMPAGES\*MERGEFORMAT9页海南国际旅游岛建设旅游价格综合整治工作方案为全面贯彻落实《海南国际旅游岛建设环境综合整治工作方案》,进一步整顿和规范我省旅游市场价格秩序,打击旅游价格违法违规行为,创新长效监管机制,优化国际旅游岛建设大环境,促进旅游产业快速健康稳定协调发展,制定本方案。一、指导思想国际旅游岛建设旅游价格综合整治工作,以科学发展观为指导,按照省委、省政府开展“海南国际旅游岛建设环境综合整治年”工作部署,实行“统一领导、属地管理、部门分工、综合执法”的工作原则,以综合治理、建治并举、标本兼治为工作目标,集中力量整治旅游市场价格违法违规行为,完善旅游价格管理机制,优化旅游消费环境,为国际旅游岛建设创造和谐、文明、有序的发展环境。二、组织领导省物价局成立国际旅游岛建设旅游价格综合整治工作领导小组,刘善义局长任组长,董德标副局长、省价格监督检查局叶灶堂局长任副组长。领导小组下设办公室,办公地点设在收费管理处,由董德标副局长兼任办公室主任,收费管理处负责人严兴源、省价格监督检查局李敏副局长任副主任,办公室成员由收费管理处、办公室、综合调控处、省价格监督检查局抽调人员组成,办公室具体负责综合整治工作的综合协调、政策指导、检查督办、信息宣传、服务保障等工作。三、工作目标通过综合整治,旅游价格违法违规行为得到有效治理,价格投诉案件大幅下降,旅游市场价格秩序明显好转,价格管理职责、权限更加明确,旅游长效机制进一步完善。(一)旅游价格管理进一步规范化。制定旅游市场价格管理目录,明确旅行社行业平均成本认定方法,实施旅游星级饭店客房价格季节性调控,规范游览参观景区(景点)门票和特种旅游项目定价规则,推行旅游市场服务和商品价格由明码标价向明码实价转变。(二)建立价格违法查处的快速反应机制。完善价格举报热线电话及价格网络举报等功能,全方位受理价格投诉;创新各地自查、区域互查、上级抽查及联合检查等多种方式,增强上下、区域及系统联动,从快从重查处价格违法行为,确保综合整治取得实效。(三)积极探索旅游市场价格管理长效机制。针对国际旅游岛建设的新情况新问题,积极探索创新旅游价格管理的长效机制,推进旅游价格管理科学化、规范化和法制化建设。四、主要任务(一)整治旅行社以低于行业平均成本恶性竞争;(二)查处旅游车辆客运经营者不执行政府定价、擅自提价、哄抬运价等;(三)整顿规范游览参观景区(点)及特种旅游项目不执行政府定价、虚高标价、高额回扣、设立园中园收费,以及不执行旅行社团队购票优惠幅度规定等价格违法违规行为;(四)整治炒卖旅游星级饭店客房、哄抬房价牟取暴利行为;(五)配合旅游、工商、文体、民宗等部门开展旅游购物点、海鲜排档、歌舞厅及宗教活动场所的市场综合整治。五、具体措施各级价格主管部门“出手要重、管理要严、惩治要狠”,按属地为主原则,组织专门力量开展综合整治。整治旅行社以低于行业平均成本恶性竞争行为。1、对旅行社以低于旅游行业平均成本的报价招徕旅游者的行为,降低或变相降低服务成本,欺客宰客行为,以其他理由迫使相关旅游经营企业给予其高于政府规定的价格优惠行为等,依法予以查处。(省价检局牵头,各市、县价格主管负责)2、对实行市场调节的主要旅游要素价格进行监测,并通过价格网等向社会公布,指导企业合理定价,引导游客理性消费。(综合调控处牵头,价格监测中心负责)3、对实行市场调节的旅游各要素价格成本进行测算并向社会公布其参考价格,进一步明确旅游价格管理形式,制定旅游市场实行政府定价、政府指导价的价格目录(收费管理处牵头,价格成本队负责)(二)整治旅游车辆客运经营者不执行政府定价、擅自提价、哄抬运价等行为。1、对旅游车辆经营者执行政府定价情况进行全面检查,严肃查处经营者不执行政府定价,擅自提价及节假日、重大活动期间哄抬运价等行为。(省价检局牵头,各市、县价格主管部门负责)2、对各类举报、投诉情况开展检查、督查。(省价检局牵头)(三)整治游览参观景区(点)及特种旅游项目不执行政府定价、虚高标价、高额回扣、设立园中园收费,以及不执行旅游购票优惠幅度规定等。1、对游览参观景区(点)、区交通(缆车、观光车、渡船等)收费和特种旅游项目开展专项检查,严肃查处经营者不执行政府定价、虚高标价、高额回扣、设立园中园收费和不执行规定的旅游购票优惠率等。(省价检局牵头,各市、县价格主管部门负责)2、游览参观景区(点)门票、景区内交通(缆车、观光车、渡船等)收费、潜水等特种旅游项目价格要按照有利于增加社会效益、环境效益,兼顾补偿经营成
单篇购买
VIP会员(1亿+VIP文档免费下)

扫码即表示接受《下载须知》

海南国际旅游岛建设旅游价格综合整治工作方案

文档大小:

限时特价:扫码查看

• 请登录后再进行扫码购买
• 使用微信/支付宝扫码注册及付费下载,详阅 用户协议 隐私政策
• 如已在其他页面进行付款,请刷新当前页面重试
• 付费购买成功后,此文档可永久免费下载
年会员
99.0
¥199.0

6亿VIP文档任选,共次下载特权。

已优惠

微信/支付宝扫码完成支付,可开具发票

VIP尽享专属权益

VIP文档免费下载

赠送VIP文档免费下载次数

阅读免打扰

去除文档详情页间广告

专属身份标识

尊贵的VIP专属身份标识

高级客服

一对一高级客服服务

多端互通

电脑端/手机端权益通用

手机号注册 用户名注册
我已阅读并接受《用户协议》《隐私政策》
已有账号?立即登录
我已阅读并接受《用户协议》《隐私政策》
已有账号?立即登录
登录
手机号登录 微信扫码登录
微信扫一扫登录 账号密码登录

首次登录需关注“豆柴文库”公众号

新用户注册
VIP会员(1亿+VIP文档免费下)
年会员
99.0
¥199.0

6亿VIP文档任选,共次下载特权。

已优惠

微信/支付宝扫码完成支付,可开具发票

VIP尽享专属权益

VIP文档免费下载

赠送VIP文档免费下载次数

阅读免打扰

去除文档详情页间广告

专属身份标识

尊贵的VIP专属身份标识

高级客服

一对一高级客服服务

多端互通

电脑端/手机端权益通用