您所在位置: 网站首页 / 文档列表 / 物业管理 / 文档详情
物业公司公共秩序部工作手册.doc 立即下载
上传人:努力****采萍 上传时间:2024-09-08 格式:DOC 页数:50 大小:130KB 金币:10 举报 版权申诉
预览加载中,请您耐心等待几秒...

物业公司公共秩序部工作手册.doc

物业公司公共秩序部工作手册.doc

预览

免费试读已结束,剩余 40 页请下载文档后查看

10 金币

下载文档

如果您无法下载资料,请参考说明:

1、部分资料下载需要金币,请确保您的账户上有足够的金币

2、已购买过的文档,再次下载不重复扣费

3、资料包下载后请先用软件解压,在使用对应软件打开

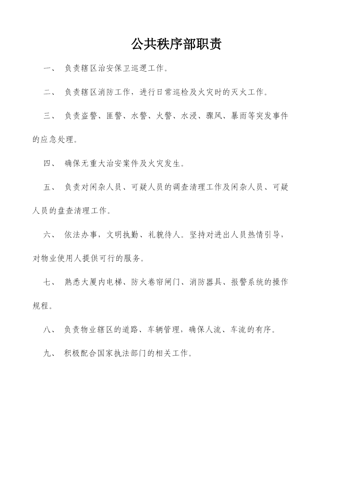
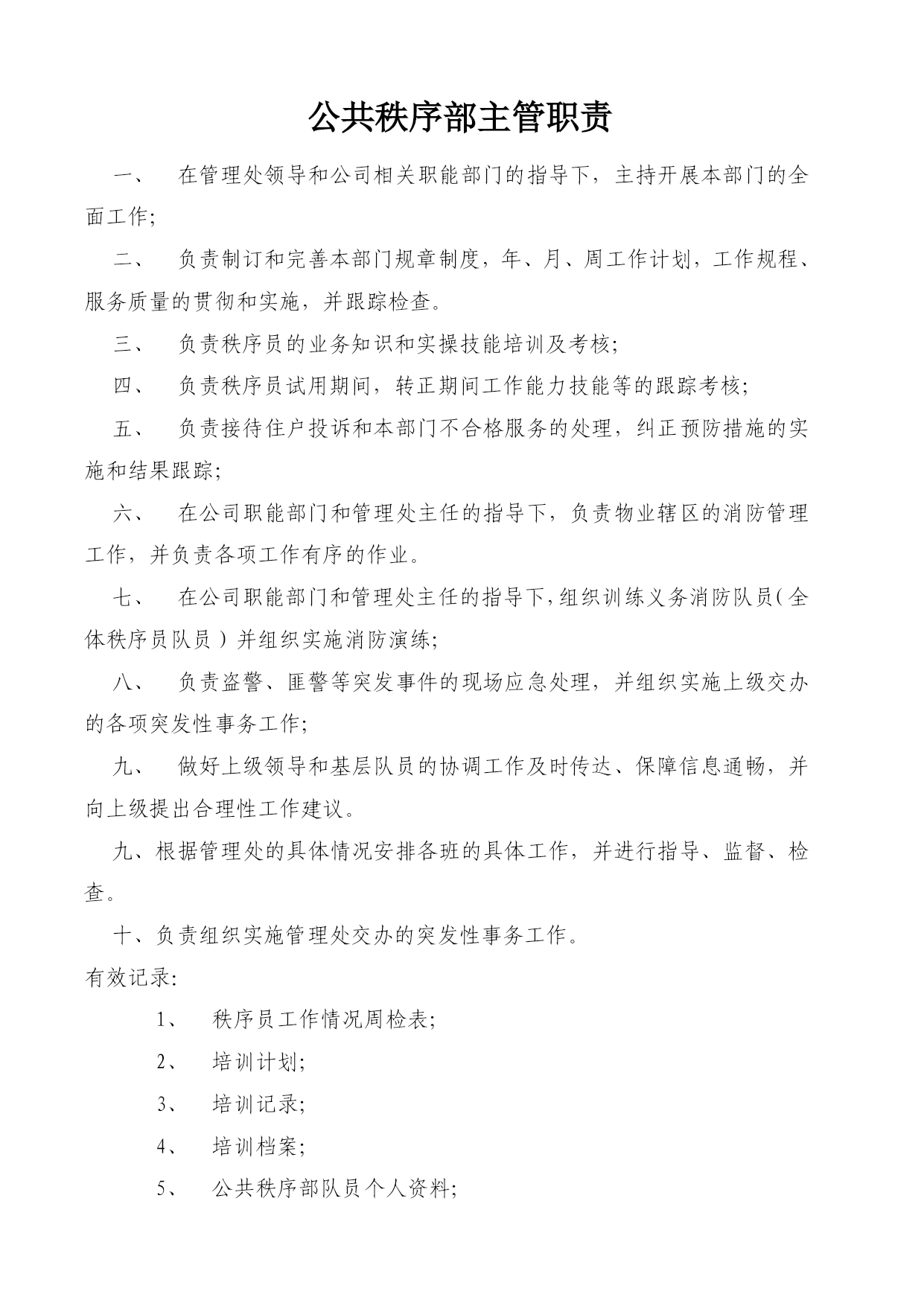
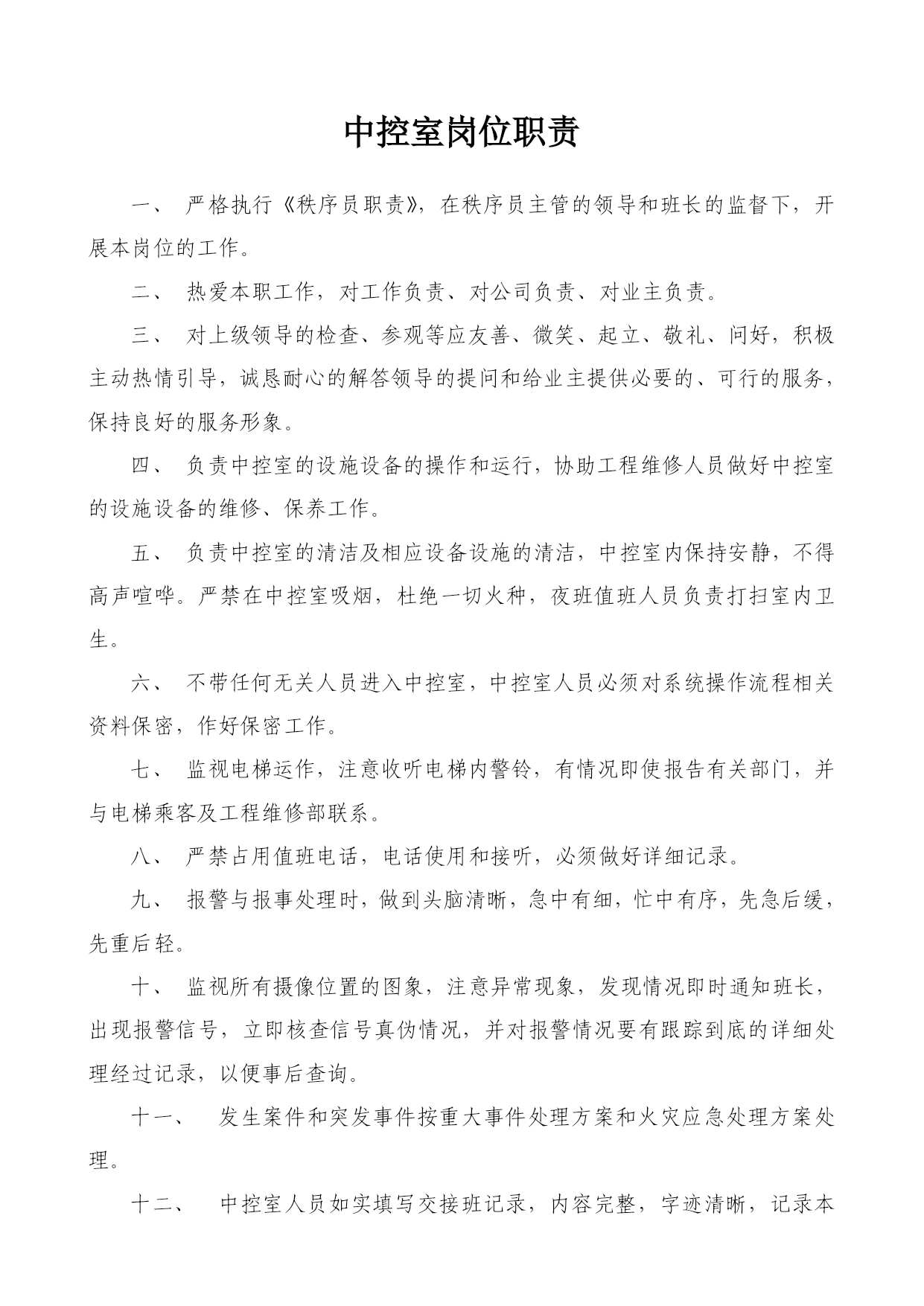
重庆xx物业管理有限公司xx公共秩序部工作手册编号:WY/JT-1-xxx审核:赵学高批准:戚莉日期:xxx年8月20日受控状态:文件发放号:02目录一、公共秩序部组织结构………………………………………………………03二、公共秩序部职责…………………………………………………………04三、公共秩序部主管职责……………………………………………………05四、公共秩序部班长职责……………………………………………………07五、秩序员职责………………………………………………………………08六、中控室岗位职责……………………………………………………………10七、中控室工作规程……………………………………………………………12八、控制中心操作规程…………………………………………………………13九、火灾自动报警联动系统操作流程图…………………………………….15十、大堂岗职责…………………………………………………………………16十一、大堂岗工作规程…………………………………………………………17十二、巡逻岗位职责……………………………………………………………18十三、巡逻岗工作规程…………………………………………………………19十四、车库管理规定……………………………………………………………20十五、车库管理员岗位职责……………………………………………………21十六、公共秩序部员工纪律……………………………………………………23十七、仪容仪表及用语规范……………………………………………………24十八、公共秩序员职业道德……………………………………………………26十九、交接班管理制度…………………………………………………………29二十、用户搬迁及物品进出管理制度………………………………………30二十一、请销假制度……………………………………………………………31二十二、邮件收发规定…………………………………………………………32二十三、应急事件或异常情况处理程序………………………………………34二十四、中控室监控系统维护规定……………………………………………44二十五、公共秩序部宿舍管理制度……………………………………………45二十六、备勤管理制度…………………………………………………………47二十七、对讲机管理及使用规定………………………………………………48二十八、火警、火灾应急处理程序……………………………………………49公共秩序部组织结构主管班长监控秩序员大堂秩序员车库秩序员巡逻秩序员外围秩序员车库引车员公共秩序部职责负责辖区治安保卫巡逻工作。负责辖区消防工作,进行日常巡检及火灾时的灭火工作。负责盗警、匪警、水警、火警、水浸、骤风、暴雨等突发事件的应急处理。确保无重大治安案件及火灾发生。负责对闲杂人员、可疑人员的调查清理工作及闲杂人员、可疑人员的盘查清理工作。依法办事,文明执勤、礼貌待人。坚持对进出人员热情引导,对物业使用人提供可行的服务。熟悉大厦内电梯、防火卷帘闸门、消防器具、报警系统的操作规程。八、负责物业辖区的道路、车辆管理,确保人流、车流的有序。九、积极配合国家执法部门的相关工作。公共秩序部主管职责在管理处领导和公司相关职能部门的指导下,主持开展本部门的全面工作;负责制订和完善本部门规章制度,年、月、周工作计划,工作规程、服务质量的贯彻和实施,并跟踪检查。负责秩序员的业务知识和实操技能培训及考核;负责秩序员试用期间,转正期间工作能力技能等的跟踪考核;负责接待住户投诉和本部门不合格服务的处理,纠正预防措施的实施和结果跟踪;在公司职能部门和管理处主任的指导下,负责物业辖区的消防管理工作,并负责各项工作有序的作业。在公司职能部门和管理处主任的指导下,组织训练义务消防队员(全体秩序员队员)并组织实施消防演练;负责盗警、匪警等突发事件的现场应急处理,并组织实施上级交办的各项突发性事务工作;做好上级领导和基层队员的协调工作及时传达、保障信息通畅,并向上级提出合理性工作建议。九、根据管理处的具体情况安排各班的具体工作,并进行指导、监督、检查。十、负责组织实施管理处交办的突发性事务工作。有效记录:秩序员工作情况周检表;培训计划;培训记录;培训档案;公共秩序部队员个人资料;停车一览表;周消防检查表;月消防检查表;季消防检查表;灭火器材配置记录表;消防安全检查整改通知书;消防演练记录表;消防演练方案;公共秩序部班长职责在公共秩序部主管的领导下,主持开展本班的全面工作,对主管负责;负责本班
单篇购买
VIP会员(1亿+VIP文档免费下)

扫码即表示接受《下载须知》

物业公司公共秩序部工作手册

文档大小:130KB

限时特价:扫码查看

• 请登录后再进行扫码购买
• 使用微信/支付宝扫码注册及付费下载,详阅 用户协议 隐私政策
• 如已在其他页面进行付款,请刷新当前页面重试
• 付费购买成功后,此文档可永久免费下载
年会员
99.0
¥199.0

6亿VIP文档任选,共次下载特权。

已优惠

微信/支付宝扫码完成支付,可开具发票

VIP尽享专属权益

VIP文档免费下载

赠送VIP文档免费下载次数

阅读免打扰

去除文档详情页间广告

专属身份标识

尊贵的VIP专属身份标识

高级客服

一对一高级客服服务

多端互通

电脑端/手机端权益通用

手机号注册 用户名注册
我已阅读并接受《用户协议》《隐私政策》
已有账号?立即登录
我已阅读并接受《用户协议》《隐私政策》
已有账号?立即登录
登录
手机号登录 微信扫码登录
微信扫一扫登录 账号密码登录

首次登录需关注“豆柴文库”公众号

新用户注册
VIP会员(1亿+VIP文档免费下)
年会员
99.0
¥199.0

6亿VIP文档任选,共次下载特权。

已优惠

微信/支付宝扫码完成支付,可开具发票

VIP尽享专属权益

VIP文档免费下载

赠送VIP文档免费下载次数

阅读免打扰

去除文档详情页间广告

专属身份标识

尊贵的VIP专属身份标识

高级客服

一对一高级客服服务

多端互通

电脑端/手机端权益通用