您所在位置: 网站首页 / 文档列表 / 物流与供应链 / 文档详情
物流管理专业培养方案调研报告样本样本.doc 立即下载
上传人:星菱****23 上传时间:2024-09-06 格式:DOC 页数:26 大小:117KB 金币:10 举报 版权申诉
预览加载中,请您耐心等待几秒...

物流管理专业培养方案调研报告样本样本.doc

物流管理专业培养方案调研报告样本样本.doc

预览

免费试读已结束,剩余 16 页请下载文档后查看

10 金币

下载文档

如果您无法下载资料,请参考说明:

1、部分资料下载需要金币,请确保您的账户上有足够的金币

2、已购买过的文档,再次下载不重复扣费

3、资料包下载后请先用软件解压,在使用对应软件打开

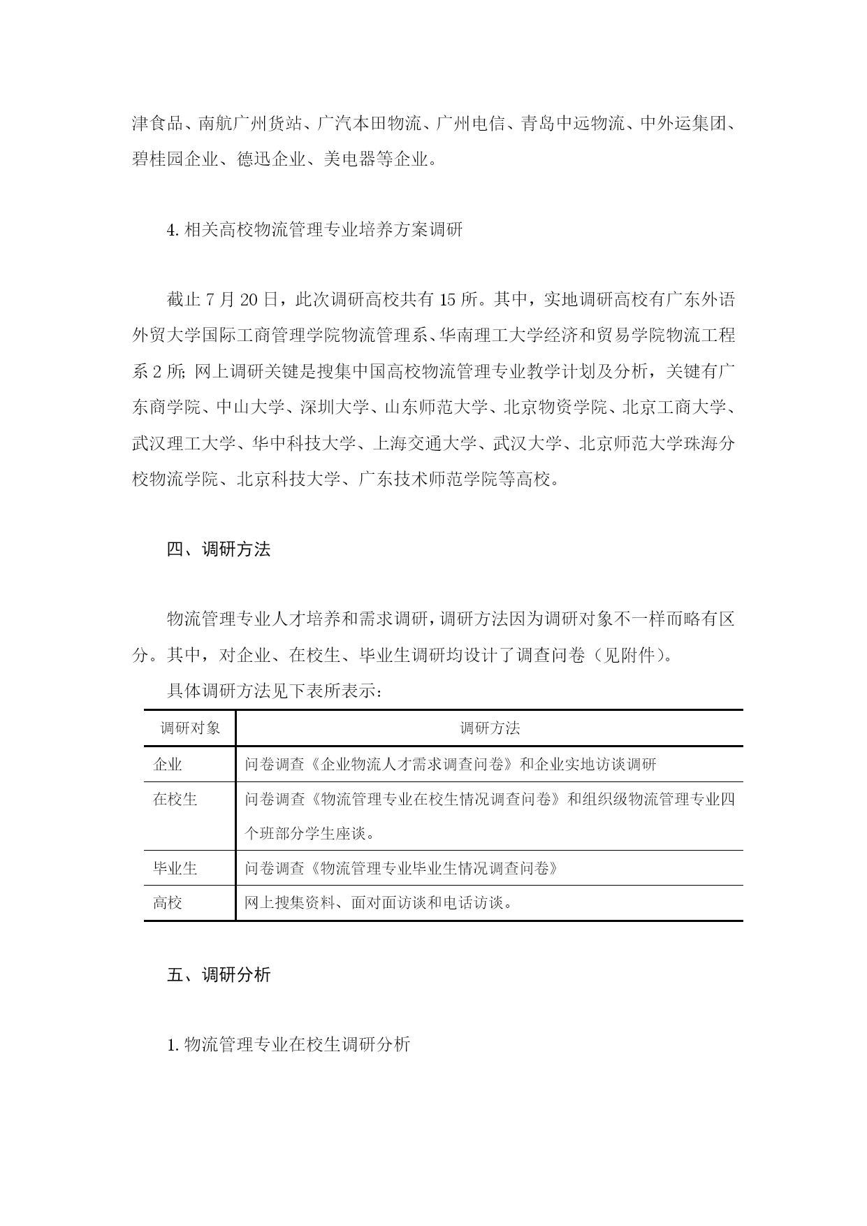
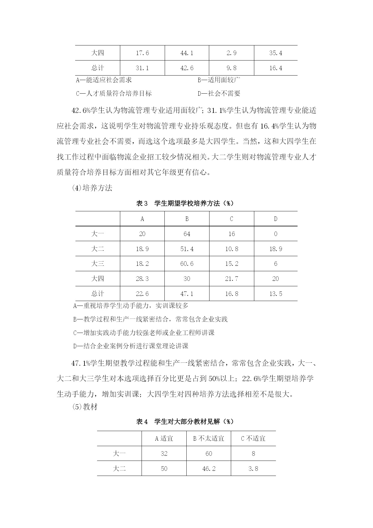
物流管理专业培养方案调研汇报一、调研背景现代物流是支撑经济发展基础性产业,是经济发展到一定历史阶段肯定产物。伴随经济全球化和信息技术广泛应用,物流业作为“第三利润源”在中国受到极大关注。物流业快速发展使其成为关键经济增加点,物流人才需求也快速增加。中国高等院校从开始设置物流管理专业,或在相关专业里开设物流管理专业方向。现在,中国物流学科体系已初具规模,学科专业设置渐趋完善,已形成博士、硕士、本科、高职高专、中职等完整层次体系,培养了一大批物流专业人才。到底为止,开设物流类专业学校本科层次有339所、高职高专728所、中职超出1000所,各层次在校学生超出80万人。就广东来说,现在中大、华工、广外、华农、华师、广商、深大等本科院校也全部设有本科物流专业,设置物流专业高职高专、中职等院校则更多。但这些院校设置物流专业大多是粗放型,在精细化、专业化方面没有得到足够重视。大部分院校物流专业设置和研究方向很相同,培养目标、教学计划、课程设置大同小异,缺乏特色。在物流人才培养“质”和“量”上,供需结构性矛盾比较突出,不能满足经济增加和物流业发展需要。这突出表现在:首先,企业和社会大量缺乏物流高级人才;其次,拥有物流专业背景毕业生就业并不很乐观。处理这一矛盾,很有必需对社会物流行业发展和物流人才需求情况进行调查分析,从培养目标、培养计划等方面进行系统思索,构建合理物流专业人才培养体系,培养出符合市场需要含有独特技能和优势物流管理人才。就广东来说,经济快速发展和庞大进出口贸易,也带来物流巨大需求,促进了广东地域物流产业快速发展,进而带来对物流人才巨大需求。即使我校物流人才就业近几年表现很好,但我们也应看到学校物流人才培养和企业需求还是有一定差距。比如,广东宝供物流企业集团人才关键还是靠自己培养,每十二个月全部在名牌大学招聘应届毕业生,进企业后,前期请物流教授进行专门培训,后期则在实际工作中理论结合实践。现在部分企业遵照这么一个准则:中级管理人才关键靠自己培养,自己办校、办班,按自己需要培养。针对企业物流人才需求和学校培养差异,怎样改革现在我院物流管理专业培养方案,搞好物流管理专业建设和人才培养;怎样才能使物流专业愈加适应社会和学生发展需求,促进我院物流管理人才培养和企业社会物流人才需求相衔接;怎样才能让本专业课程更能表现我们培养目标、培养特色和用人单位要求,进而提升该专业在广东同类高校中竞争性和著名度,期望经过对企业、校友和高校专题调研能够给本专业课程设置带来部分启发。基于以上考虑,依据学院人才培养方案修订指导性意见,我们物流管理专业特组织开展了此次物流管理专业调研活动。二、调研内容物流管理专业人才培养和需求调研,调研内容为:1.物流管理专业在校生调研内容物流管理专业在校生调研,关键调研内容为:了解学生对学校试验室功效、图书馆藏书、多媒体教室及计算机数量、网络数据库是否丰富等教学基础设施见解;学生对物流成本管理、供给链管理、仓储和运输管理、国际物流管理、企业物流管理、物流信息系统、配送管理等物流管理专业课设置意见,期望增设哪些专业课,期望增设哪些试验;学生对专业认识评价,了解物流管理专业能否适应社会需求;学生期望学校培养方法;学生对教材是否适宜见解;学生对我院物流管理专业特色见解;学生对物流管理专业提议。2.物流管理专业毕业生调研内容物流管理专业毕业生调研,关键调研内容为:了解学生现在从事工作是否和物流相关,假如现在从事工作和物流相关,从事是哪一类物流工作;了解物流管理专业能否适应社会需求;了解专业课程对从事物流行业有没有帮助,最实用专业课是什么,学校专业课程中最大不足是什么;了解毕业生认为学校还应提供什么帮助,方便愈加好了解物流知识;了解毕业生怎样看待物流职业资格认证,还知道哪些物流相关证书,和对物流行业发展前景见解。3.企业物流人才需求调研内容企业物流人才需求调研,关键调研内容为:企业对物流管理专业毕业生满意程度,是否愿意接收刚毕业物流管理专业毕业生为企业服务,对第三方物流在中国发展前景见解,认为从业人员应含有哪些素质,认为最实用物流课程是什么,认为学校专业课程中最大不足是什么,怎样看待物流职业资格认证等。4.相关高校物流管理专业培养方案调研内容相关高校物流管理专业培养方案调研,关键调研内容为:其它高校物流管理专业教学计划、课程体系设置、专业特色考虑、必修课和选修课安排、试验课程开设、实践步骤安排、师资情况及其培训进修等。三、调研对象物流管理专业人才培养和需求调研,调研对象分四种类型:一是物流专业在校生调研,要求最少调研100人以上;二是物流毕业生调研,要求最少调研60人以上;三是省内相关企业物流管理人才需求调研,要求最少实地调研3家以上企业,网上调研若干企业;四是相关高校物流管理专业培养方案调
单篇购买
VIP会员(1亿+VIP文档免费下)

扫码即表示接受《下载须知》

物流管理专业培养方案调研报告样本样本

文档大小:117KB

限时特价:扫码查看

• 请登录后再进行扫码购买
• 使用微信/支付宝扫码注册及付费下载,详阅 用户协议 隐私政策
• 如已在其他页面进行付款,请刷新当前页面重试
• 付费购买成功后,此文档可永久免费下载
年会员
99.0
¥199.0

6亿VIP文档任选,共次下载特权。

已优惠

微信/支付宝扫码完成支付,可开具发票

VIP尽享专属权益

VIP文档免费下载

赠送VIP文档免费下载次数

阅读免打扰

去除文档详情页间广告

专属身份标识

尊贵的VIP专属身份标识

高级客服

一对一高级客服服务

多端互通

电脑端/手机端权益通用

手机号注册 用户名注册
我已阅读并接受《用户协议》《隐私政策》
已有账号?立即登录
我已阅读并接受《用户协议》《隐私政策》
已有账号?立即登录
登录
手机号登录 微信扫码登录
微信扫一扫登录 账号密码登录

首次登录需关注“豆柴文库”公众号

新用户注册
VIP会员(1亿+VIP文档免费下)
年会员
99.0
¥199.0

6亿VIP文档任选,共次下载特权。

已优惠

微信/支付宝扫码完成支付,可开具发票

VIP尽享专属权益

VIP文档免费下载

赠送VIP文档免费下载次数

阅读免打扰

去除文档详情页间广告

专属身份标识

尊贵的VIP专属身份标识

高级客服

一对一高级客服服务

多端互通

电脑端/手机端权益通用