您所在位置: 网站首页 / 文档列表 / 重症医学 / 文档详情
每日唤醒疗法在ICU机械通气镇静患者中的应用.pdf 立即下载
上传人:文库****品店 上传时间:2024-09-07 格式:PDF 页数:2 大小:190KB 金币:10 举报 版权申诉
预览加载中,请您耐心等待几秒...

每日唤醒疗法在ICU机械通气镇静患者中的应用.pdf

每日唤醒疗法在ICU机械通气镇静患者中的应用.pdf

预览

在线预览结束,喜欢就下载吧,查找使用更方便

10 金币

下载文档

如果您无法下载资料,请参考说明:

1、部分资料下载需要金币,请确保您的账户上有足够的金币

2、已购买过的文档,再次下载不重复扣费

3、资料包下载后请先用软件解压,在使用对应软件打开

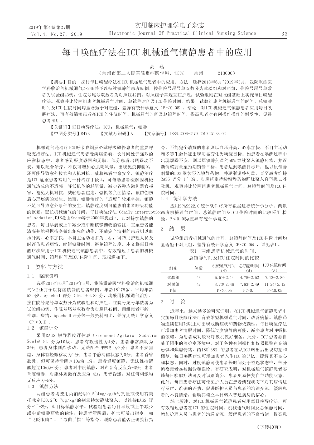
2019年第4卷第27期实用临床护理学电子杂志Vol.4,No.27,2019ElectronicJournalOfPracticalClinicalNursingScience33每日唤醒疗法在ICU机械通气镇静患者中的应用高燕(常州市第二人民医院重症医学科,江苏  常州   213000)【摘要】目的 探讨每日唤醒疗法在ICU机械通气患者中的应用。方法 选择2018年6月~2019年3月,我院重症医学科收治的机械通气>24h并予以持续镇静的患者85例,按住院号尾号单双数分为试验组和对照组,住院号尾号单数者为试验组43例,住院号尾号双数者为对照组42例。对照组予常规重症护理,试验组则在对照组基础上实施每日唤醒疗法。观察并比较两组患者机械通气时间、总镇静时间及ICU住院时间。结果试验组患者机械通气的时间、总镇静时间及ICU住院时间均显著短于对照组,差异有统计学意义(P<0.05)。结论 对ICU机械通气镇静患者应用每日唤醒疗法,可有效缩短患者在ICU的住院时间、机械通气时间及总镇静时间,提高患者对有创操作操作的耐受性,促进患者预后。【关键词】每日唤醒疗法;ICU;机械通气;镇静【中图分类号】R473【文献标识码】A【文章编号】ISSN.2096-2479.2019.27.33.02机械通气是治疗ICU呼吸衰竭及心跳呼吸骤停患者的重要呼令。不能完全清醒的患者则以血压升高、心率加快,不自主运动吸支持疗法。ICU机械通气患者受疾病影响,长时间处于强烈的增多等生命体征出现明显变化为唤醒目标。如患者在唤醒过程中应激状态中,患者感到极度恐惧和无助。部分患者出现躁动不出现烦躁不安,则以原镇静剂量的50%继续泵入镇静药物,并逐安,难以配合治疗,不仅可增加心肌耗氧量,出现免疫抑制[1],渐调整药量至预期镇静目标。患者达到唤醒目标后,也以原镇静还可能导致意外拔管和人机对抗,威胁患者生命安全。镇静治疗剂量的50%继续泵入镇静药物,并逐渐调整药量,直至患者维持是ICU危重患者常用的一种治疗手段[2],可帮助患者缓解因机械RASS评分-1~-3分。对照组则持续镇静药物静脉泵入直至撤去呼通气造成的不适感,降低机体的耗氧量,减少各种应激和器官损吸机。观察并比较两组患者机械通气时间、总镇静时间及ICU住害,避免人机对抗,减轻患者焦虑、恐惧等负面情绪,预防创伤院时间。后心理疾病的发生。然而,镇静治疗的“适度”较难掌握,镇静1.4统计学方法不足可导致意外事件的发生,镇静过度则可能影响患者呼吸功能应用SPASS22.0统计软件将所有数据进行统计学分析,两组的恢复,延长机械通气的时间。每日唤醒疗法(dailyinterruption患者机械通气时间、总镇静时间及ICU住院时间的比较采用t检ofsedation,DIS)是由Kress等于2000年提出[3],即对持续镇静的验,P<0.05为差异有统计学意义。患者,每日早晨或上午减少或中断镇静药物的输注,直至患者能清醒并能根据指令做出相应的动作,不能完全清醒的患者则以血2 结 果压升高、心率加快,不自主运动增多为目标,可帮助护理人员及试验组患者机械通气的时间、总镇静时间及ICU住院时间均时评估患者病情,缩短镇静时间,避免镇静过度。本文将每日唤显著短于对照组,差异有统计学意义(P<0.05),详见表1。醒疗法应用于ICU机械通气镇静患者中,有效缩短了患者的机械表1两组患者机械通气的时间、通气时间、镇静时间及ICU住院时间。现报道如下。总镇静时间及ICU住院时间的比较机械通气时间总镇静时间ICU住院时间1 资料与方法组别例数(d)(d)(d)1.1临床资料试验组435.51±2.144.78±2.527.12±2.80选择2018年6月~2019年3月,我院重症医学科收治的机械通对照组428.73±2.487.83±2.4911.24±2.12气>24h并予以持续镇静的患者85例,年龄18~78岁,平均年龄P值P<0.05P>0.1P<0.0552.4岁。ApacheⅡ评分(16.1±4.8)分,均采用机械通气治疗。按住院号尾号单双数分为试验组和对照组,住院号尾号单数者为3 讨 论试验组43例,住院号尾号双数者为对照组42例。两组患者年龄、近年来,越来越多的研究证明:在ICU机械通气镇静患者中性别、病情、ApacheⅡ评分等一般资料相比,差异无统计学意义实施每日唤醒疗法可有效缩短机械通气时间,改善病情。镇静药(P>0.1)。物连续使用7d以上可出现戒断症状和药物依赖性,每日唤醒疗法1.2镇静评分可增加患者清醒时间,降低过度镇静的可能,减少患者对呼吸机采用RASS镇静程度评估表(RichmondAgitaion-Scdation的
单篇购买
VIP会员(1亿+VIP文档免费下)

扫码即表示接受《下载须知》

每日唤醒疗法在ICU机械通气镇静患者中的应用

文档大小:190KB

限时特价:扫码查看

• 请登录后再进行扫码购买
• 使用微信/支付宝扫码注册及付费下载,详阅 用户协议 隐私政策
• 如已在其他页面进行付款,请刷新当前页面重试
• 付费购买成功后,此文档可永久免费下载
年会员
99.0
¥199.0

6亿VIP文档任选,共次下载特权。

已优惠

微信/支付宝扫码完成支付,可开具发票

VIP尽享专属权益

VIP文档免费下载

赠送VIP文档免费下载次数

阅读免打扰

去除文档详情页间广告

专属身份标识

尊贵的VIP专属身份标识

高级客服

一对一高级客服服务

多端互通

电脑端/手机端权益通用

手机号注册 用户名注册
我已阅读并接受《用户协议》《隐私政策》
已有账号?立即登录
我已阅读并接受《用户协议》《隐私政策》
已有账号?立即登录
登录
手机号登录 微信扫码登录
微信扫一扫登录 账号密码登录

首次登录需关注“豆柴文库”公众号

新用户注册
VIP会员(1亿+VIP文档免费下)
年会员
99.0
¥199.0

6亿VIP文档任选,共次下载特权。

已优惠

微信/支付宝扫码完成支付,可开具发票

VIP尽享专属权益

VIP文档免费下载

赠送VIP文档免费下载次数

阅读免打扰

去除文档详情页间广告

专属身份标识

尊贵的VIP专属身份标识

高级客服

一对一高级客服服务

多端互通

电脑端/手机端权益通用