您所在位置: 网站首页 / 文档列表 / 物流与供应链 / 文档详情
酒类货品运输安全保证措施.docx 立即下载
上传人:一只****写意 上传时间:2024-09-07 格式:DOCX 页数:16 大小:25KB 金币:10 举报 版权申诉
预览加载中,请您耐心等待几秒...

酒类货品运输安全保证措施.docx

酒类货品运输安全保证措施.docx

预览

免费试读已结束,剩余 6 页请下载文档后查看

10 金币

下载文档

如果您无法下载资料,请参考说明:

1、部分资料下载需要金币,请确保您的账户上有足够的金币

2、已购买过的文档,再次下载不重复扣费

3、资料包下载后请先用软件解压,在使用对应软件打开

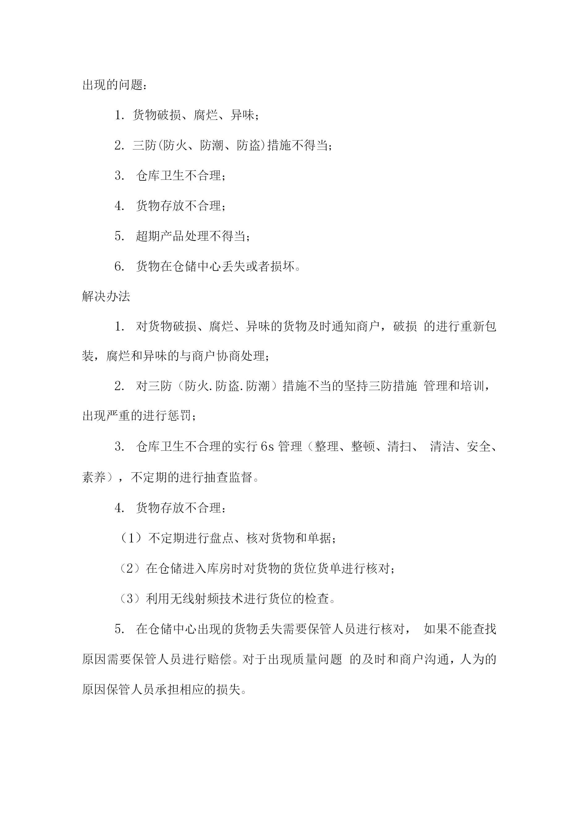
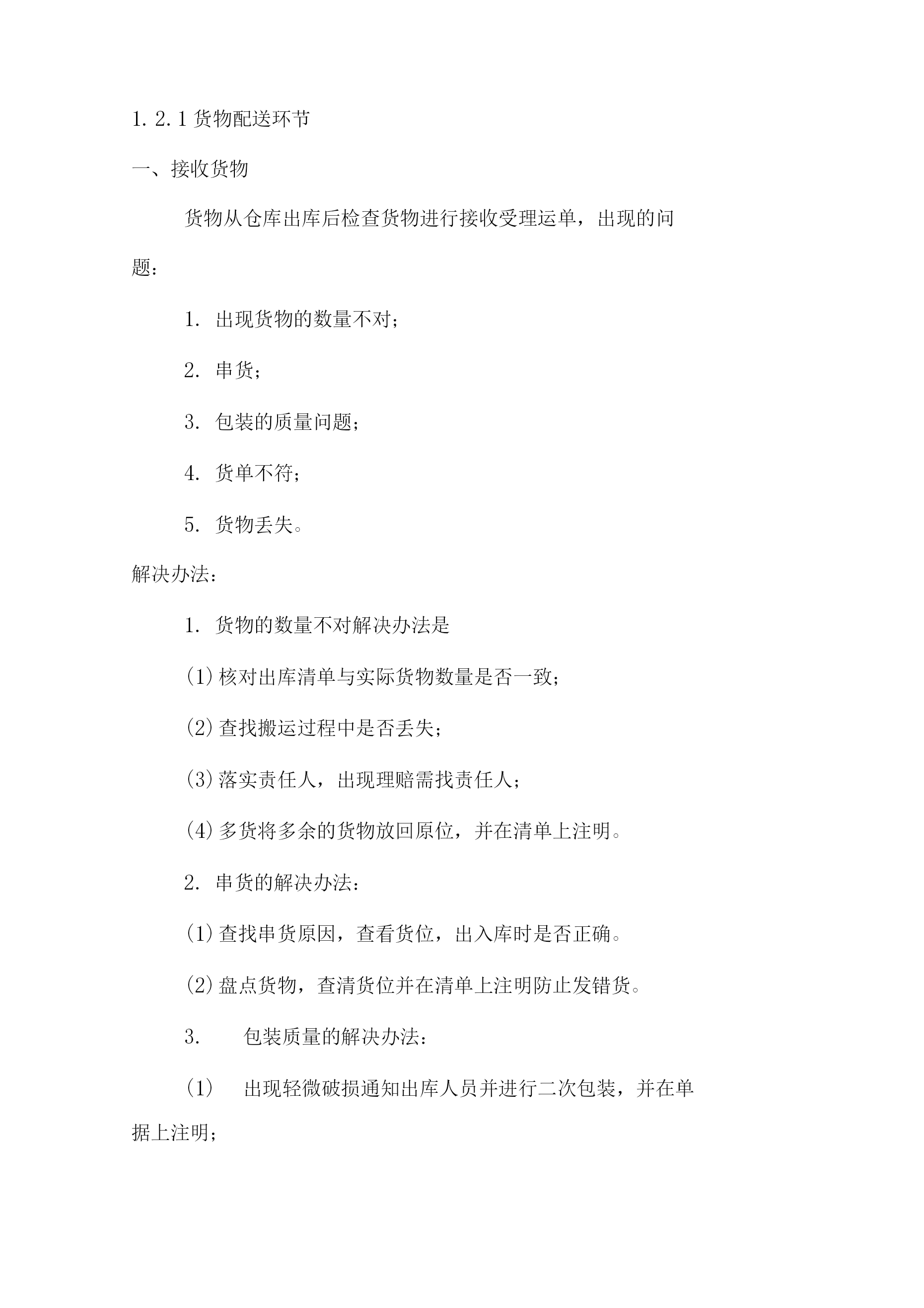
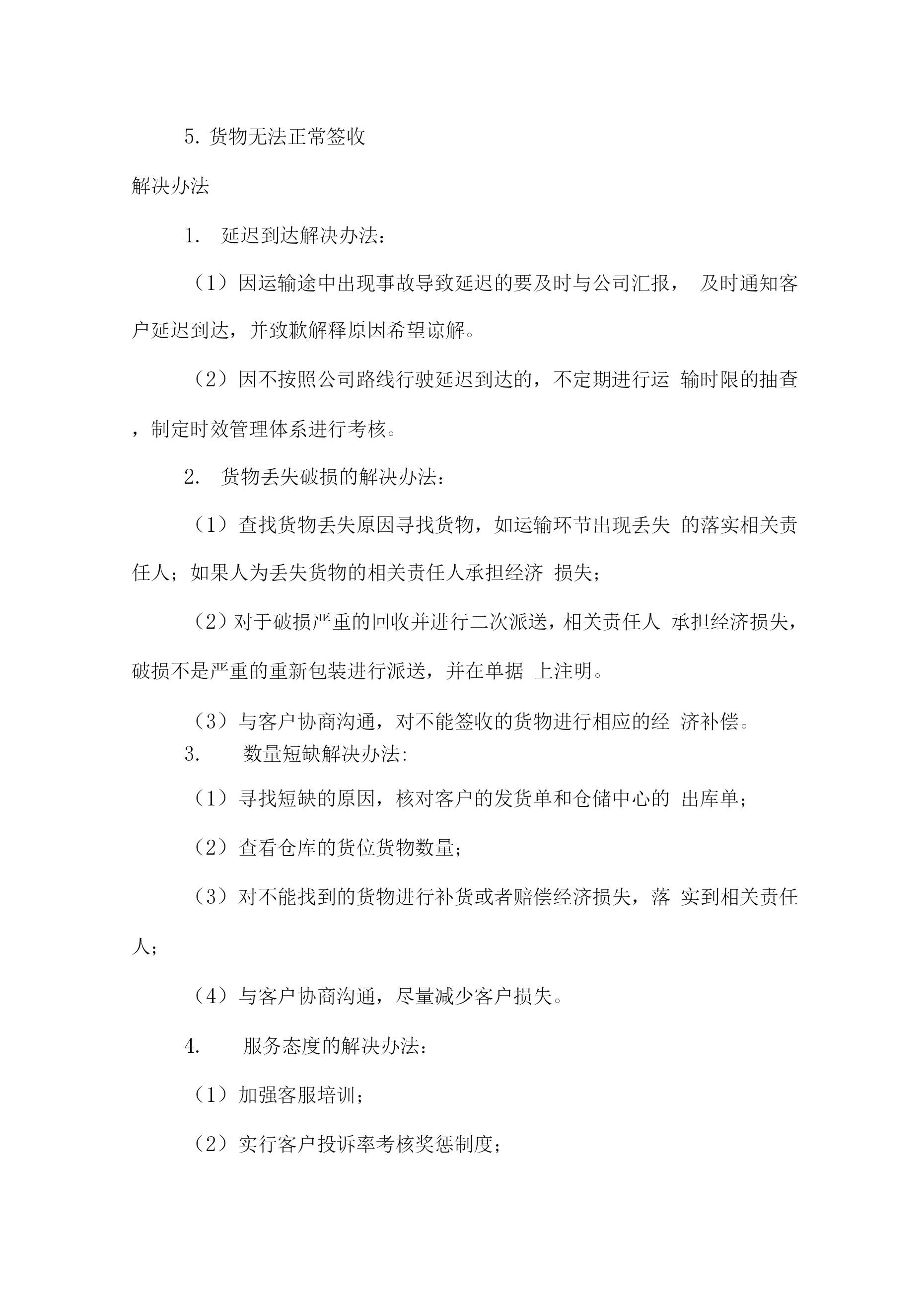
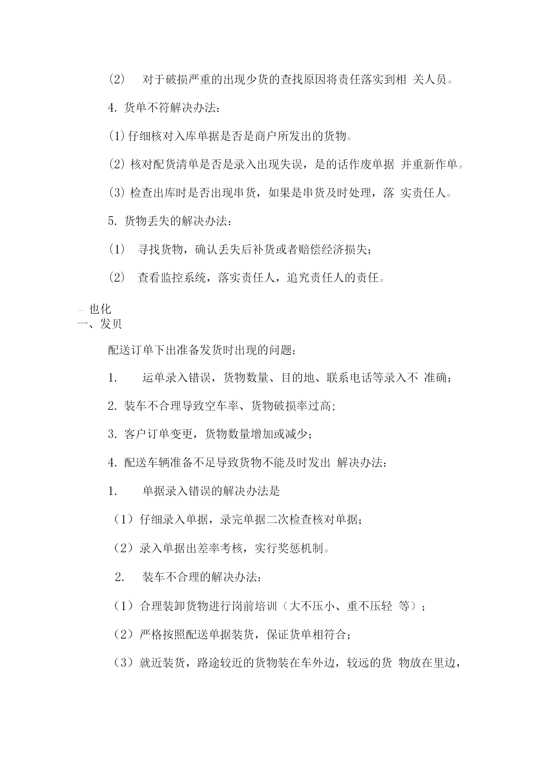
酒类货品运输安全保证措施1、详细说明如何控制因操作或人为原因造成的货物(包括外观)破损、丢失等。1.1避免货物破损的方法酒类不同于服装、图书等其他类别的商品,对运输的质量要求比较高。为了减少运输途中对葡萄酒造成的不良影响,我们应该从以下方面注意。酒类属于易碎商品,对包装有很高的要求。一般情况下,我公司对该类货物包装设有多层保护,如防爆气垫膜、防止脱底的红酒专用泡沫、精美的酒袋等。运输过程中一定选择平坦一些的路途,注意不要倒置。一旦发生破碎或渗漏,酒水会渗透下面的箱子。最好能及时剔除碎瓶和湿箱。装车时一定要注意加固箱体的周围,以免发生不稳定的碰撞。箱体和车厢若不能很好的紧固,可以填充一些柔软的物品。装车一定要注意刹车、启动、加速时不要发生倒塌。若不能正好装满车厢,应该注意后面的垛头不要猛然降低,要曾一个斜面逐渐降低高度。也要注意不要在车厢中发生小面积的倒塌。酒类最怕的就是温度高。注意颠簸,或高温,最好是能保持货柜内的湿度和温度不要太高,湿度高点没关系,另外在货物底部铺上草垫这样可以防震另外在草垫上浇水保持相对的湿度。1.2避免货物丢失的方法2.1货物配送环节一、接收货物货物从仓库出库后检查货物进行接收受理运单,出现的问题:出现货物的数量不对;串货;包装的质量问题;货单不符;货物丢失。解决办法:货物的数量不对解决办法是核对出库清单与实际货物数量是否一致;查找搬运过程中是否丢失;落实责任人,出现理赔需找责任人;多货将多余的货物放回原位,并在清单上注明。串货的解决办法:查找串货原因,查看货位,出入库时是否正确。盘点货物,查清货位并在清单上注明防止发错货。包装质量的解决办法:出现轻微破损通知出库人员并进行二次包装,并在单据上注明;对于破损严重的出现少货的查找原因将责任落实到相关人员。货单不符解决办法:仔细核对入库单据是否是商户所发出的货物。核对配货清单是否是录入出现失误,是的话作废单据并重新作单。检查出库时是否出现串货,如果是串货及时处理,落实责任人。货物丢失的解决办法:寻找货物,确认丢失后补货或者赔偿经济损失;查看监控系统,落实责任人,追究责任人的责任。一也化一、发贝配送订单下出准备发货时出现的问题:运单录入错误,货物数量、目的地、联系电话等录入不准确;装车不合理导致空车率、货物破损率过高;客户订单变更,货物数量增加或减少;配送车辆准备不足导致货物不能及时发出解决办法:单据录入错误的解决办法是(1)仔细录入单据,录完单据二次检查核对单据;(2)录入单据出差率考核,实行奖惩机制。装车不合理的解决办法:(1)合理装卸货物进行岗前培训(大不压小、重不压轻等);(2)严格按照配送单据装货,保证货单相符合;(3)就近装货,路途较近的货物装在车外边,较远的货物放在里边,方便卸货。配送车辆准备不足的解决办法是(1)合理安排车辆,配送车辆实行班车制度,做到统一安排、统一调度;(2)根据货量提前准备车辆,保证每辆车满载;(3)准备备用车辆。三、运输货物在运输途中出现的问题:运输路线不合理,不按照公司规定路线行驶;运输途中车辆损坏;超载运输;出现运输事故如丢货、货物破损等;延误运输时间解决办法:运输路线不合理解决办法:(1)严格执行公司运输路线,通过燃油费成本进行控制;(2)营运专员实地测量运输路线,以燃油费最低,运输路线安全可靠为标准制定最优运输路线。运输中车辆损坏的解决办法:(1)留有备用车辆;(2)定期进行车辆检查、保养、维修;(3)实行车辆责任制。超载运输:(1)在装车时尽量避免超载,合理装卸;(2.)运输途中避免与交警正面接触;(3)控制车速,平稳运行。丢货、货物破损的解决办法:(1)发车前关好货箱车门,送货途中尽量少停车;(2)控制车速,选择平稳路面行驶,减少车辆路途颠簸降低货物破损率;(3)选择人流稀少处停车送货。延误运输时限的解决办法:(1)严格执行公司的运输时效;(2)不定期抽查运输的线路和时效;(3)运输途中出现事故灵活处理,保证人和货物安全的前提下,以不耽误运输时效为主四、到货货物运输到达目的地出现的问题延迟到达;货物丢失破损;数量短缺;服务态度不好;货物无法正常签收解决办法延迟到达解决办法:(1)因运输途中出现事故导致延迟的要及时与公司汇报,及时通知客户延迟到达,并致歉解释原因希望谅解。(2)因不按照公司路线行驶延迟到达的,不定期进行运输时限的抽查,制定时效管理体系进行考核。货物丢失破损的解决办法:(1)查找货物丢失原因寻找货物,如运输环节出现丢失的落实相关责任人;如果人为丢失货物的相关责任人承担经济损失;(2)对于破损严重的回收并进行二次派送
单篇购买
VIP会员(1亿+VIP文档免费下)

扫码即表示接受《下载须知》

酒类货品运输安全保证措施

文档大小:25KB

限时特价:扫码查看

• 请登录后再进行扫码购买
• 使用微信/支付宝扫码注册及付费下载,详阅 用户协议 隐私政策
• 如已在其他页面进行付款,请刷新当前页面重试
• 付费购买成功后,此文档可永久免费下载
年会员
99.0
¥199.0

6亿VIP文档任选,共次下载特权。

已优惠

微信/支付宝扫码完成支付,可开具发票

VIP尽享专属权益

VIP文档免费下载

赠送VIP文档免费下载次数

阅读免打扰

去除文档详情页间广告

专属身份标识

尊贵的VIP专属身份标识

高级客服

一对一高级客服服务

多端互通

电脑端/手机端权益通用

手机号注册 用户名注册
我已阅读并接受《用户协议》《隐私政策》
已有账号?立即登录
我已阅读并接受《用户协议》《隐私政策》
已有账号?立即登录
登录
手机号登录 微信扫码登录
微信扫一扫登录 账号密码登录

首次登录需关注“豆柴文库”公众号

新用户注册
VIP会员(1亿+VIP文档免费下)
年会员
99.0
¥199.0

6亿VIP文档任选,共次下载特权。

已优惠

微信/支付宝扫码完成支付,可开具发票

VIP尽享专属权益

VIP文档免费下载

赠送VIP文档免费下载次数

阅读免打扰

去除文档详情页间广告

专属身份标识

尊贵的VIP专属身份标识

高级客服

一对一高级客服服务

多端互通

电脑端/手机端权益通用