您所在位置: 网站首页 / 文档列表 / 机械/模具设计 / 文档详情
电大在线模具制造工艺课程形成性考核答案.docx 立即下载
上传人:莉娜****ua 上传时间:2024-09-04 格式:DOCX 页数:31 大小: 金币:10 举报 版权申诉
预览加载中,请您耐心等待几秒...

电大在线模具制造工艺课程形成性考核答案.docx

电大在线模具制造工艺课程形成性考核答案.docx

预览

免费试读已结束,剩余 21 页请下载文档后查看

10 金币

下载文档

如果您无法下载资料,请参考说明:

1、部分资料下载需要金币,请确保您的账户上有足够的金币

2、已购买过的文档,再次下载不重复扣费

3、资料包下载后请先用软件解压,在使用对应软件打开

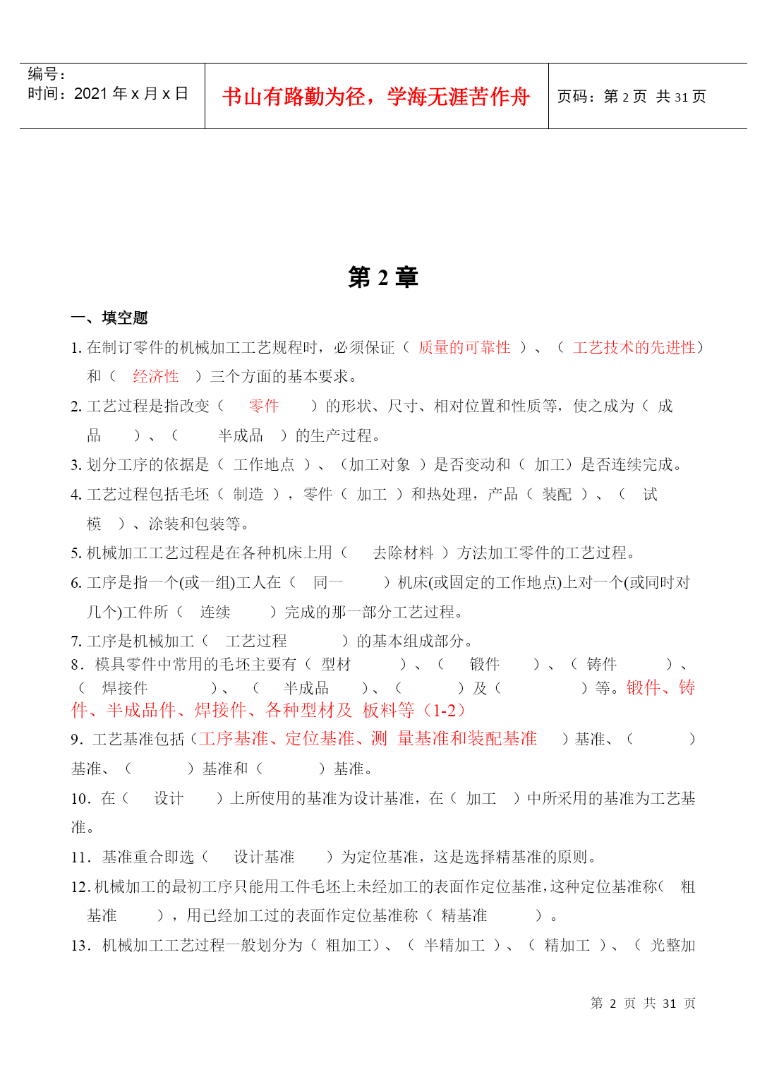
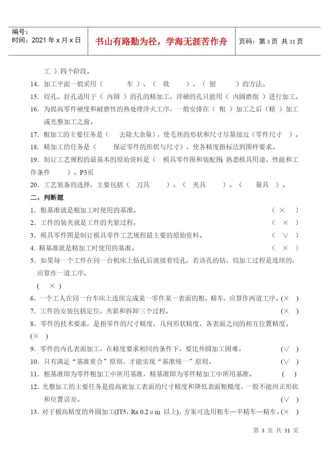
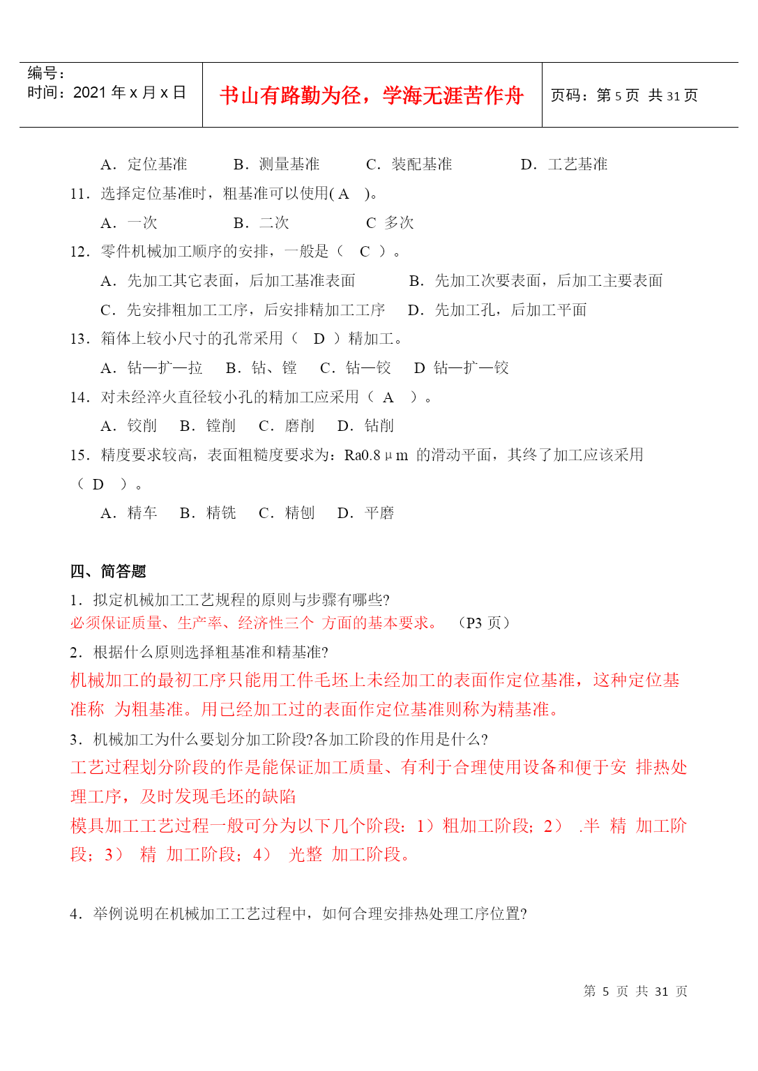
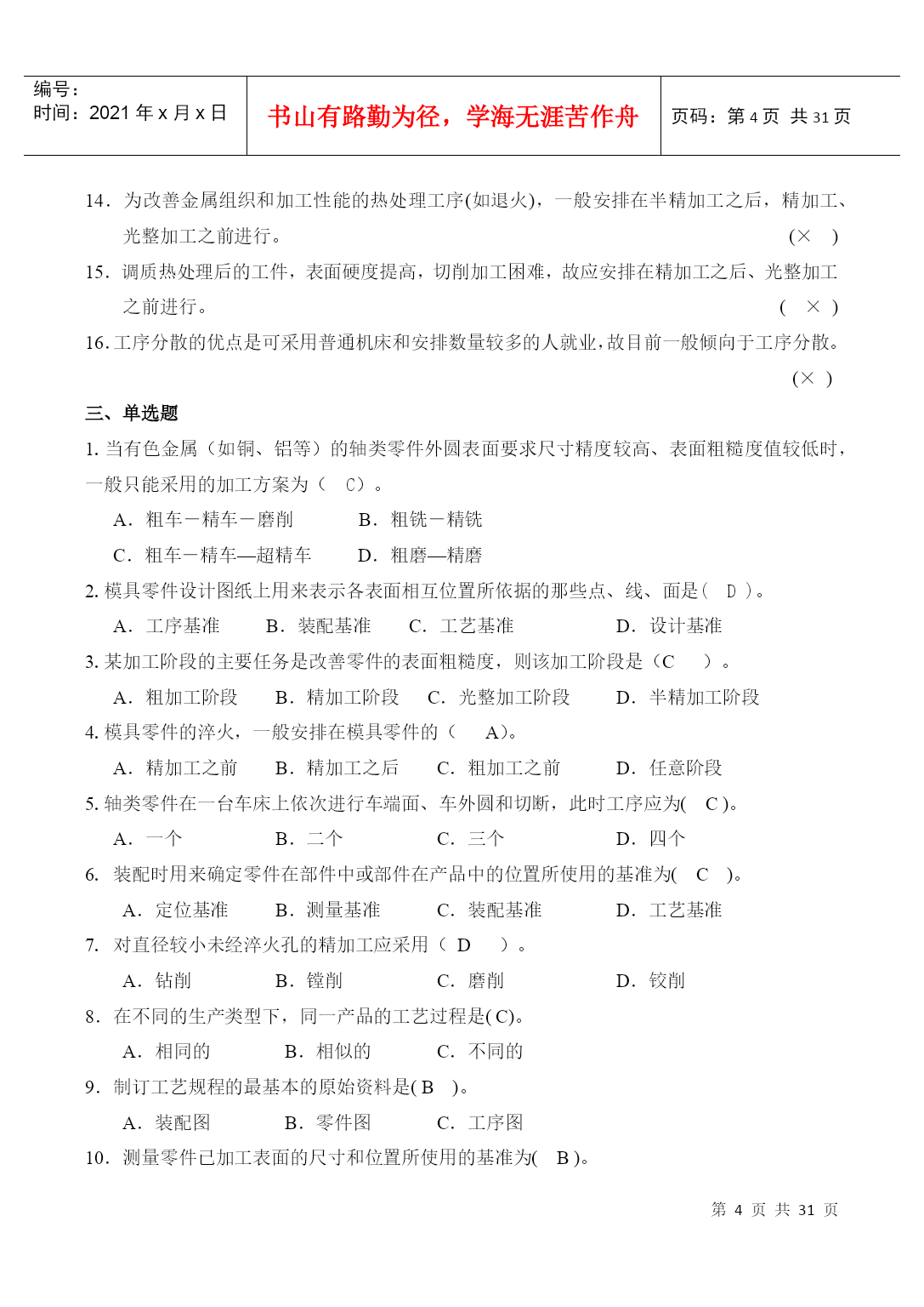
编号:时间:2021年x月x日书山有路勤为径,学海无涯苦作舟页码:第PAGE31页共NUMPAGES31页第PAGE\*MERGEFORMAT31页共NUMPAGES\*MERGEFORMAT31页姓名:学号:得分:教师签名:模具制造工艺作业1第1章一、填空题1.模具制造是在一定的装备和制造工艺条件下,直接对模具材料进行(加工)改变其形状、尺寸、相对位置和性质,使之成为符合要求的零件,经配合、定位、连接与固定(装配)成为模具的过程。2.模具制造的特点有:制造质量要求(高),形状(复杂),模具生产为(单件)生产,材料硬度(高),生产周期(短)等。3.凸凹模间的间隙值的大小对(冲裁件质量)、(模具寿命)、(冲裁力)的影响很大,是一重要的工艺参数。二、简答题1.模具制造的基本要求有哪些?1.模具为非定型产品、不同的模具具有不同的技术要求和方法。2.模具为订单产品,随机性强,计划性差。3.模具零件属于单件小批量生产4.模具形状复杂、加工精度高(零件本身精度要求高和配合精度高)。5.加工过程复杂,周期长。6.加工后模具零件许反复修配、调整。模具工作中存在磨损及热胀冷缩2.模具制造的发展方向有哪些?①开发精密、复杂、大型、耐磨的模具;②开发、推广、应用CAD/CAM/CAE技术;③开发新品种、新材料、新工艺、新技术、新设备。第2章一、填空题1.在制订零件的机械加工工艺规程时,必须保证(质量的可靠性)、(工艺技术的先进性)和(经济性)三个方面的基本要求。2.工艺过程是指改变(零件)的形状、尺寸、相对位置和性质等,使之成为(成品)、(半成品)的生产过程。3.划分工序的依据是(工作地点)、(加工对象)是否变动和(加工)是否连续完成。4.工艺过程包括毛坯(制造),零件(加工)和热处理,产品(装配)、(试模)、涂装和包装等。5.机械加工工艺过程是在各种机床上用(去除材料)方法加工零件的工艺过程。6.工序是指一个(或一组)工人在(同一)机床(或固定的工作地点)上对一个(或同时对几个)工件所(连续)完成的那一部分工艺过程。7.工序是机械加工(工艺过程)的基本组成部分。8.模具零件中常用的毛坯主要有(型材)、(锻件)、(铸件)、(焊接件)、(半成品)、()及()等。锻件、铸件、半成品件、焊接件、各种型材及板料等(1-2)9.工艺基准包括(工序基准、定位基准、测量基准和装配基准)基准、()基准、()基准和()基准。10.在(设计)上所使用的基准为设计基准,在(加工)中所采用的基准为工艺基准。11.基准重合即选(设计基准)为定位基准,这是选择精基准的原则。12.机械加工的最初工序只能用工件毛坯上未经加工的表面作定位基准,这种定位基准称(粗基准),用已经加工过的表面作定位基准称(精基准)。13.机械加工工艺过程一般划分为(粗加工)、(半精加工)、(精加工)、(光整加工)四个阶段。14.加工平面一般采用(车)、(铣)、(刨)的方法。15.铰孔、拉孔适用于(内圆)的孔的精加工,淬硬的孔只能用(内圆磨削)进行加工。16.为提高零件硬度和耐磨性的热处理淬火工序,一般安排在(粗)加工之后(精)加工或光整加工之前。17.粗加工的主要任务是(去除大余量),使毛坯的形状和尺寸尽量接近(零件尺寸)。18.精加工的任务是(保证零件的形状与尺寸),使各精度指标达到图样要求。19.制订工艺规程的最基本的原始资料是(模具零件图和装配图;熟悉模具用途、性能和工作条件)。P3页20.工艺装备的选择,主要包括(刀具)、(夹具)、(量具)。二、判断题1.粗基准就是粗加工时使用的基准。(×)2.工件的装夹就是工件的夹紧过程。(×)3.模具零件图是制订模具零件工艺规程最主要的原始资料。(∨)4.精基准就是精加工时使用的基准。(×)5.如果每一个工件在同一台机床上钻孔后就接着铰孔,若该孔的钻、铰加工过程是连续的,应算作一道工序。(×)6.一个工人在同一台车床上连续完成某一零件某一表面的粗、精车,应算作两道工序。(×)7.工件的安装包括定位、夹紧和拆卸三个过程。(×)8.零件的技术要求,是指零件的尺寸精度、几何形状精度、各表面之间的相互位置精度。(×)9.零件的内孔表面加工,在精度要求相同的条件下,要比外圆加工困难。(∨)10.只有满足“基准重合”原则,才能实现“基准统一”原则。(∨)11.粗基准即为零件粗加工中所用基准,精基准即为零件精加工中所用基准。()12.光整加工的主要任务是提高被加工表面的尺寸精度和降低表面粗糙度,一般不能纠正形状和位置误差。(∨)13.对于极高精度的外圆加工(IT5,Ra0.2μm以上),方案可选用粗车—半精车—
单篇购买
VIP会员(1亿+VIP文档免费下)

扫码即表示接受《下载须知》

电大在线模具制造工艺课程形成性考核答案

文档大小:

限时特价:扫码查看

• 请登录后再进行扫码购买
• 使用微信/支付宝扫码注册及付费下载,详阅 用户协议 隐私政策
• 如已在其他页面进行付款,请刷新当前页面重试
• 付费购买成功后,此文档可永久免费下载
年会员
99.0
¥199.0

6亿VIP文档任选,共次下载特权。

已优惠

微信/支付宝扫码完成支付,可开具发票

VIP尽享专属权益

VIP文档免费下载

赠送VIP文档免费下载次数

阅读免打扰

去除文档详情页间广告

专属身份标识

尊贵的VIP专属身份标识

高级客服

一对一高级客服服务

多端互通

电脑端/手机端权益通用

手机号注册 用户名注册
我已阅读并接受《用户协议》《隐私政策》
已有账号?立即登录
我已阅读并接受《用户协议》《隐私政策》
已有账号?立即登录
登录
手机号登录 微信扫码登录
微信扫一扫登录 账号密码登录

首次登录需关注“豆柴文库”公众号

新用户注册
VIP会员(1亿+VIP文档免费下)
年会员
99.0
¥199.0

6亿VIP文档任选,共次下载特权。

已优惠

微信/支付宝扫码完成支付,可开具发票

VIP尽享专属权益

VIP文档免费下载

赠送VIP文档免费下载次数

阅读免打扰

去除文档详情页间广告

专属身份标识

尊贵的VIP专属身份标识

高级客服

一对一高级客服服务

多端互通

电脑端/手机端权益通用