您所在位置: 网站首页 / 文档列表 / 交通 / 文档详情
包茂高速交通组织方案.docx 立即下载
上传人:Th****84 上传时间:2024-09-04 格式:DOCX 页数:8 大小: 金币:10 举报 版权申诉
预览加载中,请您耐心等待几秒...

包茂高速交通组织方案.docx

包茂高速交通组织方案.docx

预览

在线预览结束,喜欢就下载吧,查找使用更方便

10 金币

下载文档

如果您无法下载资料,请参考说明:

1、部分资料下载需要金币,请确保您的账户上有足够的金币

2、已购买过的文档,再次下载不重复扣费

3、资料包下载后请先用软件解压,在使用对应软件打开

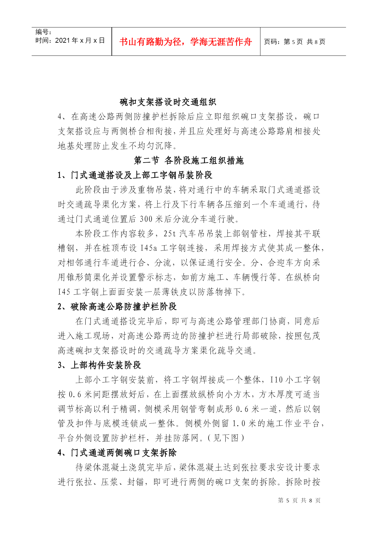
中交二公局新恩铁路项目跨包茂高速公路交通疏导方案中交第二公路工程局有限公司PAGE1中交二公局新街至恩格阿娄铁路工程跨包茂高速公路交通疏导方案编制:复核:中交二公局新恩铁路项目经理部编号:时间:2021年x月x日书山有路勤为径,学海无涯苦作舟页码:第PAGE8页共NUMPAGES8页第PAGE\*MERGEFORMAT8页共NUMPAGES\*MERGEFORMAT8页包茂高速施工交通组织方案本工程为跨越包茂高速公路高架桥,由于该路车流量很大,施工时为了确保通行安全,保证车辆畅通,故采用临时墩钢管排架作为系梁底模的支撑结构。根据本工程的特点与现场交通道路实际情况,本着最大限度的减少占道情况发生的原则,制定了交通组织方案。交通组织方案在上报包茂高速公路管理部门审批后方可实施。图1桥梁通道及支架搭设示意图针对本桥连续梁施工对包茂高速通行造成的影响,我项目管段准备采取以下措施来保证通行安全。第一节施工各阶段对包茂高速行车的影响1、本工程临时墩支架施工后,需吊装钢管支柱,由于需要吊装作业,对高速公路行车造成一定影响。影响时间区间为2010年4月20日至2010年6月30日。2、上部横向分配梁采用I45a工字钢(两根焊接在一起)安装共三根、纵向分配梁采用双排I45a工字钢焊接在一起共12根,单根长10米,在施工混凝土支墩即搭设门式通道时将包茂高速此段内照下图方式封闭并渠化交通。3、在门式通道搭设完毕后将不再按照门洞搭设时的交通组织方式组织渠化交通,应按照支架搭设时交通组织方式渠化交通疏导过往车辆,在靠近公路两侧边地基硬化完毕后即可拆除高速公路两侧护栏,在拆除高速护栏前应征得相关产权单位同意后方可拆除。门式通道搭设时交通组织方式碗扣支架搭设时交通组织4、在高速公路两侧防撞护栏拆除后应立即组织碗口支架搭设,碗口支架搭设应与两侧桥台相衔接,并且应处理好与高速公路路肩相接处地基处理防止发生不均匀沉降。第二节各阶段施工组织措施1、门式通道搭设及上部工字钢吊装阶段此阶段由于涉及重物吊装,将对通行中的车辆采取门式通道搭设时交通疏导渠化方案,将上行及下行车辆各压缩到一个车道通行,待通过门式通道位置后300米后分流分车道行驶。本阶段工作内容较多,25t汽车吊吊装上部钢管柱,焊接其平联槽钢,并在桩顶布设I45a工字钢连接,采用焊接方式使其成一整体,对相邻通行车道进行合、分流,以保证通行安全。分、合迎车方向采用锥形筒渠化并设置警示标志,如前方施工、车辆慢行等。在纵桥向I45工字钢上面面安装一层薄铁皮以防落物掉下。2、破除高速公路防撞护栏阶段在门式通道搭设完毕后,即可与高速公路管理部门协商,同意后进入施工现场,对高速公路两边的防撞护栏进行局部破除,按照包茂高速碗扣支架搭设时的交通疏导方案渠化疏导交通。3、上部构件安装阶段上部小工字钢安装前,将工字钢焊接成一个整体,I10小工字钢按0.6米间距摆放好后,在上面摆放纵桥向小方木,方木厚度可适当调节标高以利于精调,侧模采用钢管弯制成形0.6米一道,然后以钢管及扣件与底模连锁成一整体。侧模外侧留1.0米的施工作业平台,平台外侧设置防护栏杆,并挂防落网。(见下图)4、门式通道两侧碗口支架拆除待梁体混凝土浇筑完毕后,梁体混凝土达到张拉要求安设计要求进行张拉、压浆、封锚,即可进行两侧的碗口支架的拆除。拆除时按照碗口支架搭设时的交通组织方案疏导渠化交通。5、上部型钢及碗口支架拆卸阶段待两侧碗口支架拆除完毕后,进行交通渠化方案转变,按照门式通道搭设时的交通疏导渠化交通,完成后即可进行门式通道的拆除。拆除完后移除交通安全设施。门式通道断面图6、安装防撞护栏、恢复通行待门式通道完全拆除后,即可安装恢复高速公路防撞护栏,全面恢复通行。第三节交通警示标志设置由于我管段工程属于上跨高架桥施工,在封闭道路施工时,于渠化交通入口处设置向右改道、向左改道,道路封闭等标志牌,同时于施工构造物上设置夜间施工警示灯等标志。施工时,在施工前方30m采用锥形标对车道进行渠化,逐渐封闭超车道,在渠化区域内设置减速慢行、道路施工,禁止超车等标志。围挡封闭采用彩钢板进行隔离,面向入口侧画改道方向线。如施工时处于雨雾天气对交通安全影响较大,为保证行车及桥梁结构安全,应于桥位施工处设置施工警告灯。建通警示标示标牌设置按照内蒙古高等级公路建设开发有限公司有关标志设置执行,我项目委托路鄂尔多斯市路宝交通设施有限公司制作设置包茂高速标志标牌。第三节安全防护措施本
单篇购买
VIP会员(1亿+VIP文档免费下)

扫码即表示接受《下载须知》

包茂高速交通组织方案

文档大小:

限时特价:扫码查看

• 请登录后再进行扫码购买
• 使用微信/支付宝扫码注册及付费下载,详阅 用户协议 隐私政策
• 如已在其他页面进行付款,请刷新当前页面重试
• 付费购买成功后,此文档可永久免费下载
年会员
99.0
¥199.0

6亿VIP文档任选,共次下载特权。

已优惠

微信/支付宝扫码完成支付,可开具发票

VIP尽享专属权益

VIP文档免费下载

赠送VIP文档免费下载次数

阅读免打扰

去除文档详情页间广告

专属身份标识

尊贵的VIP专属身份标识

高级客服

一对一高级客服服务

多端互通

电脑端/手机端权益通用

手机号注册 用户名注册
我已阅读并接受《用户协议》《隐私政策》
已有账号?立即登录
我已阅读并接受《用户协议》《隐私政策》
已有账号?立即登录
登录
手机号登录 微信扫码登录
微信扫一扫登录 账号密码登录

首次登录需关注“豆柴文库”公众号

新用户注册
VIP会员(1亿+VIP文档免费下)
年会员
99.0
¥199.0

6亿VIP文档任选,共次下载特权。

已优惠

微信/支付宝扫码完成支付,可开具发票

VIP尽享专属权益

VIP文档免费下载

赠送VIP文档免费下载次数

阅读免打扰

去除文档详情页间广告

专属身份标识

尊贵的VIP专属身份标识

高级客服

一对一高级客服服务

多端互通

电脑端/手机端权益通用