您所在位置: 网站首页 / 文档列表 / 工学 / 文档详情
2022机电工程消声减振.docx 立即下载
上传人:涵蓄****09 上传时间:2024-09-09 格式:DOCX 页数:9 大小:331KB 金币:10 举报 版权申诉
预览加载中,请您耐心等待几秒...

2022机电工程消声减振.docx

2022机电工程消声减振.docx

预览

在线预览结束,喜欢就下载吧,查找使用更方便

10 金币

下载文档

如果您无法下载资料,请参考说明:

1、部分资料下载需要金币,请确保您的账户上有足够的金币

2、已购买过的文档,再次下载不重复扣费

3、资料包下载后请先用软件解压,在使用对应软件打开

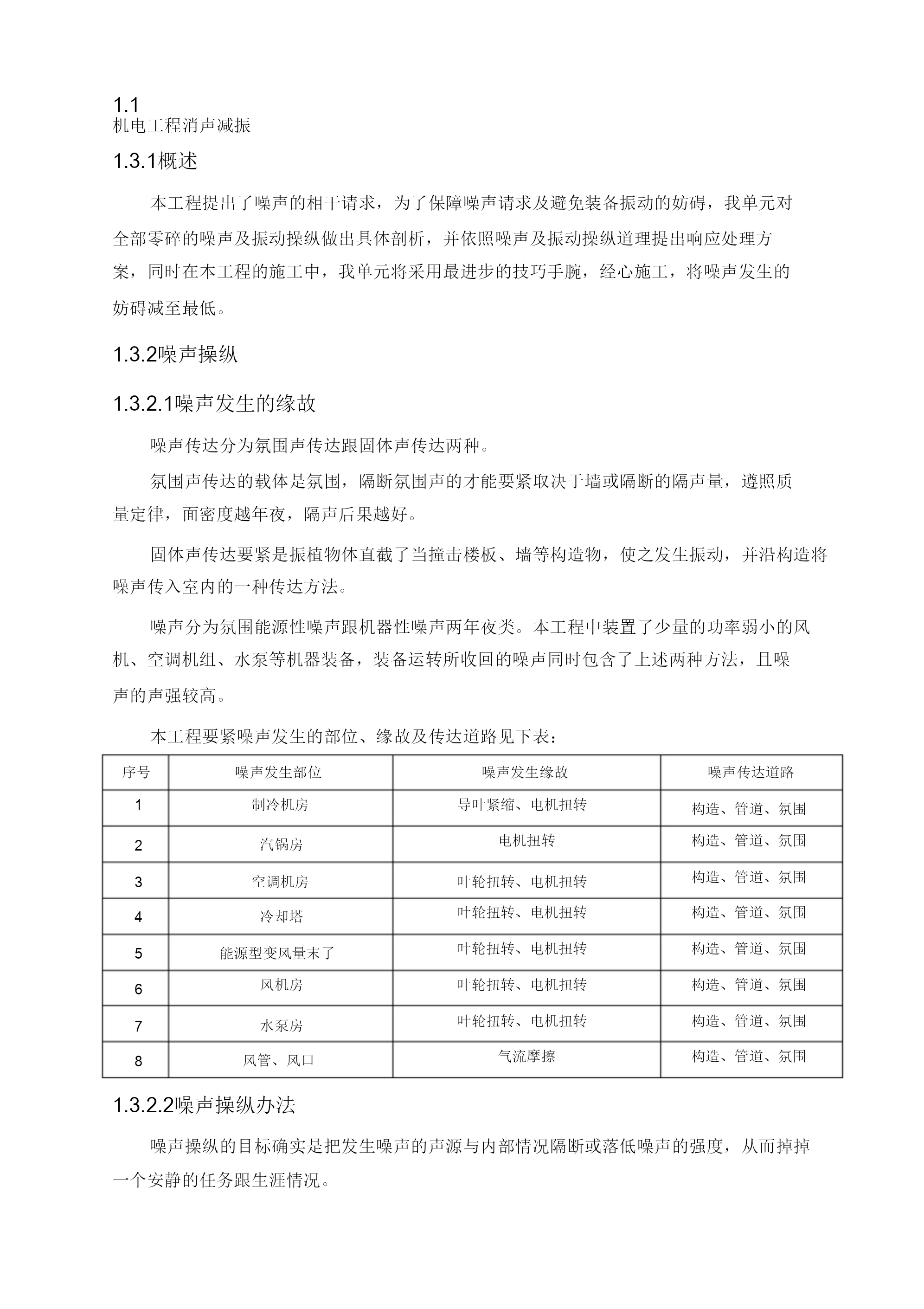
1.1机电工程消声减振1.3.1概述本工程提出了噪声的相干请求,为了保障噪声请求及避免装备振动的妨碍,我单元对全部零碎的噪声及振动操纵做出具体剖析,并依照噪声及振动操纵道理提出响应处理方案,同时在本工程的施工中,我单元将采用最进步的技巧手腕,经心施工,将噪声发生的妨碍减至最低。1.3.2噪声操纵1.3.2.1噪声发生的缘故噪声传达分为氛围声传达跟固体声传达两种。氛围声传达的载体是氛围,隔断氛围声的才能要紧取决于墙或隔断的隔声量,遵照质量定律,面密度越年夜,隔声后果越好。固体声传达要紧是振植物体直截了当撞击楼板、墙等构造物,使之发生振动,并沿构造将噪声传入室内的一种传达方法。噪声分为氛围能源性噪声跟机器性噪声两年夜类。本工程中装置了少量的功率弱小的风机、空调机组、水泵等机器装备,装备运转所收回的噪声同时包含了上述两种方法,且噪声的声强较高。本工程要紧噪声发生的部位、缘故及传达道路见下表:序号1噪声发生部位制冷机房噪声发生缘故导叶紧缩、电机扭转电机扭转噪声传达道路构造、管道、氛围构造、管道、氛围构造、管道、氛围构造、管道、氛围构造、管道、氛围构造、管道、氛围构造、管道、氛围构造、管道、氛围2汽锅房3空调机房叶轮扭转、电机扭转叶轮扭转、电机扭转叶轮扭转、电机扭转叶轮扭转、电机扭转叶轮扭转、电机扭转气流摩擦4冷却塔5能源型变风量末了风机房67水泵房8风管、风口1.3.2.2噪声操纵办法噪声操纵的目标确实是把发生噪声的声源与内部情况隔断或落低噪声的强度,从而掉掉一个安静的任务跟生涯情况。噪声操纵的优先次序顺次为隔声、吸声、消声、减振,隔声是噪声操纵中最为主要的一环,也是最无效的噪声操纵办法。1、隔声本工程要紧机电装备装置于各装备层,装备机房的隔声是年夜楼噪声操纵的要害。本工程要紧的隔声办法如下:序号要紧要素要紧隔声办法管道收支装备机房处每每留有孔洞,不经过细心处理,也将留下噪声隐患。1管道收支装备机房硬质不保温管道穿墙时,预留套管与管道之间采纳收缩水泥添补密实,保温管道过墙处采纳硬质保温资料。风管过墙处加设角钢框架,以封堵过墙孔洞。23管道与装备衔接采纳软接,增加振动发生的噪声。机房表里墙面不得随便开槽、开孔,不得破坏墙体围护结构。机房门封闭要紧密,不得碰撞、敲击机房门。机房墙面及机房门的爱护夹层墙体的空腔内不得留有施工渣滓,特不是硬质施工废料,不得破坏夹层墙的任何局部。在夹层墙体的空腔左近施工时,要有避免杂物落入墙体内的办法。4对夹层墙体空腔的爱护2、吸声噪声对人体迫害极年夜,在噪声强度高的房间采纳吸声资料吸声也是操纵噪声特不无效的技巧办法,该局部任务要紧由专业分包商实现。装备机房采纳吸声处理,吸声资料强度低,轻易破坏,吸声资料受潮那么会落低吸声后果。机电装置进程中,对吸声资料的爱护也是噪声操纵的重点之一。经过增强员工教导,使其理解本工程噪声操纵的主要性,增强施工职员的爱护认识,保障吸声资料的无效性,从而到达本工程对噪声操纵的请求。3、消声思索到噪声的要紧传达道路为风管传达,故仅对风管的消声进展剖析。风管消声的操纵手腕:为避免装备噪声、气流噪声的延长经过风管传达,平日采纳在风零碎及透风装备进、出口装置消声器进展消声。同时在风管装置时只管坚持管道平直、管径平均变更,只管避免管道的突扩、突缩。①消声器的分类类不消声道理消声功能中、高频要紧用处应用多孔吸声资料接收透风空调零碎管道、机房进、出风口,氛围能源装备进、排风口阻性消声器声能,落低噪声经过管径的渐扩、渐缩发生中、低频噪声为主的装备噪实用于各频率的噪声抗性消声器复合消声器中、低频来实现消声声将阻性消声器跟抗性消声器联合而成的消声器高、中、低频②消声器的选择原那么依照风机的噪声及频谱特征跟室内的噪声同意标精断定所需的消声量,应使所选的消声器的消声功能与需求的消声量相习惯。消声器选择时应使所选消声器的压力丧掉与管道零碎所需的压力丧掉相习惯。消声器的气流再生噪声应与声源及消声功能相习惯。消声器的实践外型尺寸应与实践可供装置的位置相习惯。③消声器的盘算、选型步调:依照选用风机的特征曲线盘算风机的声功率级。依照已断定的零碎管路方法,盘算各部件的气流噪声声功率级。盘算管路各部件的噪声天然衰减值。从风机的声源声功率级开场,逐步减去各部件噪声天然衰减值并叠加各部件的气流再生噪声,最初盘算掉掉房间内残余噪声的声压级。依照断定的室内噪声同意规范及盘算掉掉的室内残余噪声的声压级断定所需的消声量。④消声器的装置消声器的装置请拜见第五章
单篇购买
VIP会员(1亿+VIP文档免费下)

扫码即表示接受《下载须知》

2022机电工程消声减振

文档大小:331KB

限时特价:扫码查看

• 请登录后再进行扫码购买
• 使用微信/支付宝扫码注册及付费下载,详阅 用户协议 隐私政策
• 如已在其他页面进行付款,请刷新当前页面重试
• 付费购买成功后,此文档可永久免费下载
年会员
99.0
¥199.0

6亿VIP文档任选,共次下载特权。

已优惠

微信/支付宝扫码完成支付,可开具发票

VIP尽享专属权益

VIP文档免费下载

赠送VIP文档免费下载次数

阅读免打扰

去除文档详情页间广告

专属身份标识

尊贵的VIP专属身份标识

高级客服

一对一高级客服服务

多端互通

电脑端/手机端权益通用

手机号注册 用户名注册
我已阅读并接受《用户协议》《隐私政策》
已有账号?立即登录
我已阅读并接受《用户协议》《隐私政策》
已有账号?立即登录
登录
手机号登录 微信扫码登录
微信扫一扫登录 账号密码登录

首次登录需关注“豆柴文库”公众号

新用户注册
VIP会员(1亿+VIP文档免费下)
年会员
99.0
¥199.0

6亿VIP文档任选,共次下载特权。

已优惠

微信/支付宝扫码完成支付,可开具发票

VIP尽享专属权益

VIP文档免费下载

赠送VIP文档免费下载次数

阅读免打扰

去除文档详情页间广告

专属身份标识

尊贵的VIP专属身份标识

高级客服

一对一高级客服服务

多端互通

电脑端/手机端权益通用