您所在位置: 网站首页 / 文档列表 / 工程材料 / 文档详情
镀锌钢管理论重量表.doc 立即下载
上传人:天马****23 上传时间:2024-09-06 格式:DOC 页数:15 大小:287KB 金币:10 举报 版权申诉
预览加载中,请您耐心等待几秒...

镀锌钢管理论重量表.doc

镀锌钢管理论重量表.doc

预览

免费试读已结束,剩余 5 页请下载文档后查看

10 金币

下载文档

如果您无法下载资料,请参考说明:

1、部分资料下载需要金币,请确保您的账户上有足够的金币

2、已购买过的文档,再次下载不重复扣费

3、资料包下载后请先用软件解压,在使用对应软件打开

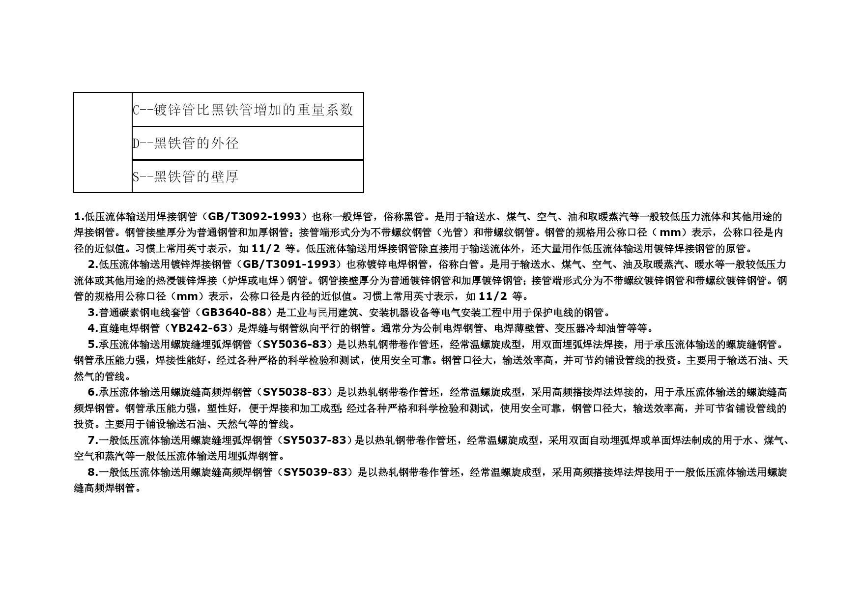
镀锌钢管理论重量表优质资料(可以直接使用,可编辑优质资料,欢迎下载)镀锌钢管重量计算公式镀锌钢管重量公式:[(外径-壁厚)*壁厚]*0.02466=kg/米(每米的重量)济南聊通钢管是一家以生产、仓储、销售为一体的著名钢管工贸企业,拥有先进的镀锌钢管生产线两条,并与天钢、衡钢、成都、凤宝、鲁宝等众多知名钢管企业签订战略合作协议。市场资源、现货资源、客户资源共享、以现货众多、规格齐全、调配迅速、价格低廉、享誉大江南北。为了更好服务于全国各地的新老客户朋友,济南聊通钢管利用公司的自身优势、专注于镀锌钢管,冷镀锌钢管,热镀锌钢管,镀锌焊管,镀锌无缝钢管的销售拓展业务,使定货流程更加迅速、供需双方更加信任、对市场需求更加了解。济南聊通钢管是无缝管行业中最早,规模最大的管材企业之一,库存常年保持万吨以上,为更好的服务客户扩大经营范围,我公司特开办了上门送货服务,并有专车专人接送洽谈人员前来订购业务。公司自创办以来,一直坚持“诚信合作,共同发展”的经营理念,经过坚持不懈的发展,钢管行业中的佼佼者。高质低价一直是商业最大的利器,自公司成立以来,我们不断地为客户提供高质低价的建材商品,并视为我们一贯的工作重心。因此,我们通过不断的扩大销售规模及严格控制包括运输等各种交易成本,实现厂价直销,质量过硬,服务及时的经营承诺。常用镀锌钢管规格表公称口径外径壁厚镀锌管壁黑铁管增加的重量系数MMMMMM普通钢管加厚钢管610.021.0641.059813.52.751.0561.0461017.03.501.0561.0461521.33.151.0471.0392026.83.401.0461.0392533.54.251.0391.0323242.35.151.0391.0324048.04.001.0361.0305060.05.001.0361.0286575.55.251.0341.0288088.54.251.0321.027100114.07.001.0321.026125140.07.501.0281.023150165.07.501.0281.023说明W=C*[0.02466*(D-S)*S]注释W--镀锌管每米重量:kg/mC--镀锌管比黑铁管增加的重量系数D--黑铁管的外径S--黑铁管的壁厚1.低压流体输送用焊接钢管(GB/T3092-1993)也称一般焊管,俗称黑管。是用于输送水、煤气、空气、油和取暖蒸汽等一般较低压力流体和其他用途的焊接钢管。钢管接壁厚分为普通钢管和加厚钢管;接管端形式分为不带螺纹钢管(光管)和带螺纹钢管。钢管的规格用公称口径(mm)表示,公称口径是内径的近似值。习惯上常用英寸表示,如11/2等。低压流体输送用焊接钢管除直接用于输送流体外,还大量用作低压流体输送用镀锌焊接钢管的原管。2.低压流体输送用镀锌焊接钢管(GB/T3091-1993)也称镀锌电焊钢管,俗称白管。是用于输送水、煤气、空气、油及取暖蒸汽、暖水等一般较低压力流体或其他用途的热浸镀锌焊接(炉焊或电焊)钢管。钢管接壁厚分为普通镀锌钢管和加厚镀锌钢管;接管端形式分为不带螺纹镀锌钢管和带螺纹镀锌钢管。钢管的规格用公称口径(mm)表示,公称口径是内径的近似值。习惯上常用英寸表示,如11/2等。3.普通碳素钢电线套管(GB3640-88)是工业与民用建筑、安装机器设备等电气安装工程中用于保护电线的钢管。4.直缝电焊钢管(YB242-63)是焊缝与钢管纵向平行的钢管。通常分为公制电焊钢管、电焊薄壁管、变压器冷却油管等等。5.承压流体输送用螺旋缝埋弧焊钢管(SY5036-83)是以热轧钢带卷作管坯,经常温螺旋成型,用双面埋弧焊法焊接,用于承压流体输送的螺旋缝钢管。钢管承压能力强,焊接性能好,经过各种严格的科学检验和测试,使用安全可靠。钢管口径大,输送效率高,并可节约铺设管线的投资。主要用于输送石油、天然气的管线。6.承压流体输送用螺旋缝高频焊钢管(SY5038-83)是以热轧钢带卷作管坯,经常温螺旋成型,采用高频搭接焊法焊接的,用于承压流体输送的螺旋缝高频焊钢管。钢管承压能力强,塑性好,便于焊接和加工成型;经过各种严格和科学检验和测试,使用安全可靠,钢管口径大,输送效率高,并可节省铺设管线的投资。主要用于铺设输送石油、天然气等的管线。7.一般低压流体输送用螺旋缝埋弧焊钢管(SY5037-83)是以热轧钢带卷作管坯,经常温螺旋成型,采用双面自动埋弧焊或单面焊法制成的用于水、煤气、空气和蒸汽等一般低压流体输送用埋弧焊钢管。8.一般低压流体输送用螺旋缝高频焊钢管(SY5039-83)是以热轧钢带卷作管坯,经常温螺旋成型,采用高频搭接焊法焊接用于一般低压流体输送用螺旋缝高频焊钢管。9.桩用螺旋焊缝钢管(SY5040-83)是以热轧钢带卷作管坯,
单篇购买
VIP会员(1亿+VIP文档免费下)

扫码即表示接受《下载须知》

镀锌钢管理论重量表

文档大小:287KB

限时特价:扫码查看

• 请登录后再进行扫码购买
• 使用微信/支付宝扫码注册及付费下载,详阅 用户协议 隐私政策
• 如已在其他页面进行付款,请刷新当前页面重试
• 付费购买成功后,此文档可永久免费下载
年会员
99.0
¥199.0

6亿VIP文档任选,共次下载特权。

已优惠

微信/支付宝扫码完成支付,可开具发票

VIP尽享专属权益

VIP文档免费下载

赠送VIP文档免费下载次数

阅读免打扰

去除文档详情页间广告

专属身份标识

尊贵的VIP专属身份标识

高级客服

一对一高级客服服务

多端互通

电脑端/手机端权益通用

手机号注册 用户名注册
我已阅读并接受《用户协议》《隐私政策》
已有账号?立即登录
我已阅读并接受《用户协议》《隐私政策》
已有账号?立即登录
登录
手机号登录 微信扫码登录
微信扫一扫登录 账号密码登录

首次登录需关注“豆柴文库”公众号

新用户注册
VIP会员(1亿+VIP文档免费下)
年会员
99.0
¥199.0

6亿VIP文档任选,共次下载特权。

已优惠

微信/支付宝扫码完成支付,可开具发票

VIP尽享专属权益

VIP文档免费下载

赠送VIP文档免费下载次数

阅读免打扰

去除文档详情页间广告

专属身份标识

尊贵的VIP专属身份标识

高级客服

一对一高级客服服务

多端互通

电脑端/手机端权益通用