您所在位置: 网站首页 / 文档列表 / 质量管理体系认证 / 文档详情
QC考核试题题库.pdf 立即下载
上传人:17****27 上传时间:2024-09-07 格式:PDF 页数:17 大小:3.7MB 金币:10 举报 版权申诉
预览加载中,请您耐心等待几秒...

QC考核试题题库.pdf

QC考核试题题库.pdf

预览

免费试读已结束,剩余 7 页请下载文档后查看

10 金币

下载文档

如果您无法下载资料,请参考说明:

1、部分资料下载需要金币,请确保您的账户上有足够的金币

2、已购买过的文档,再次下载不重复扣费

3、资料包下载后请先用软件解压,在使用对应软件打开

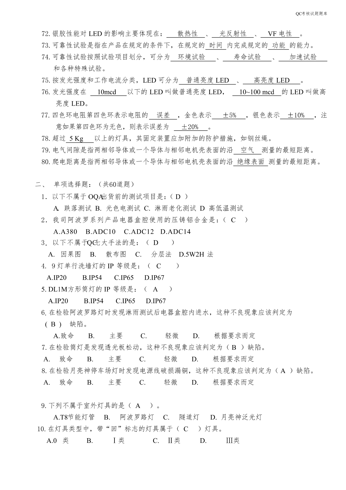
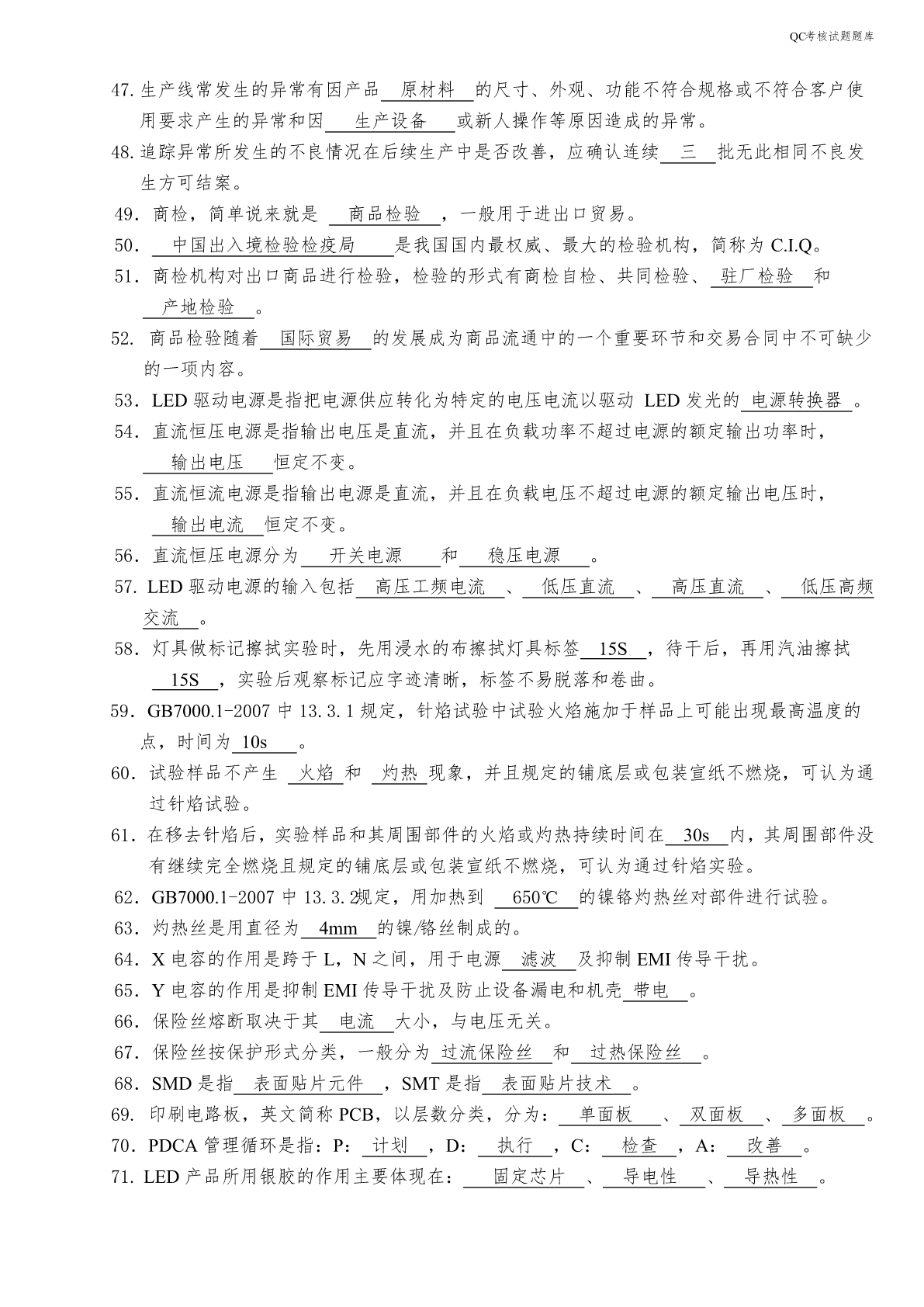
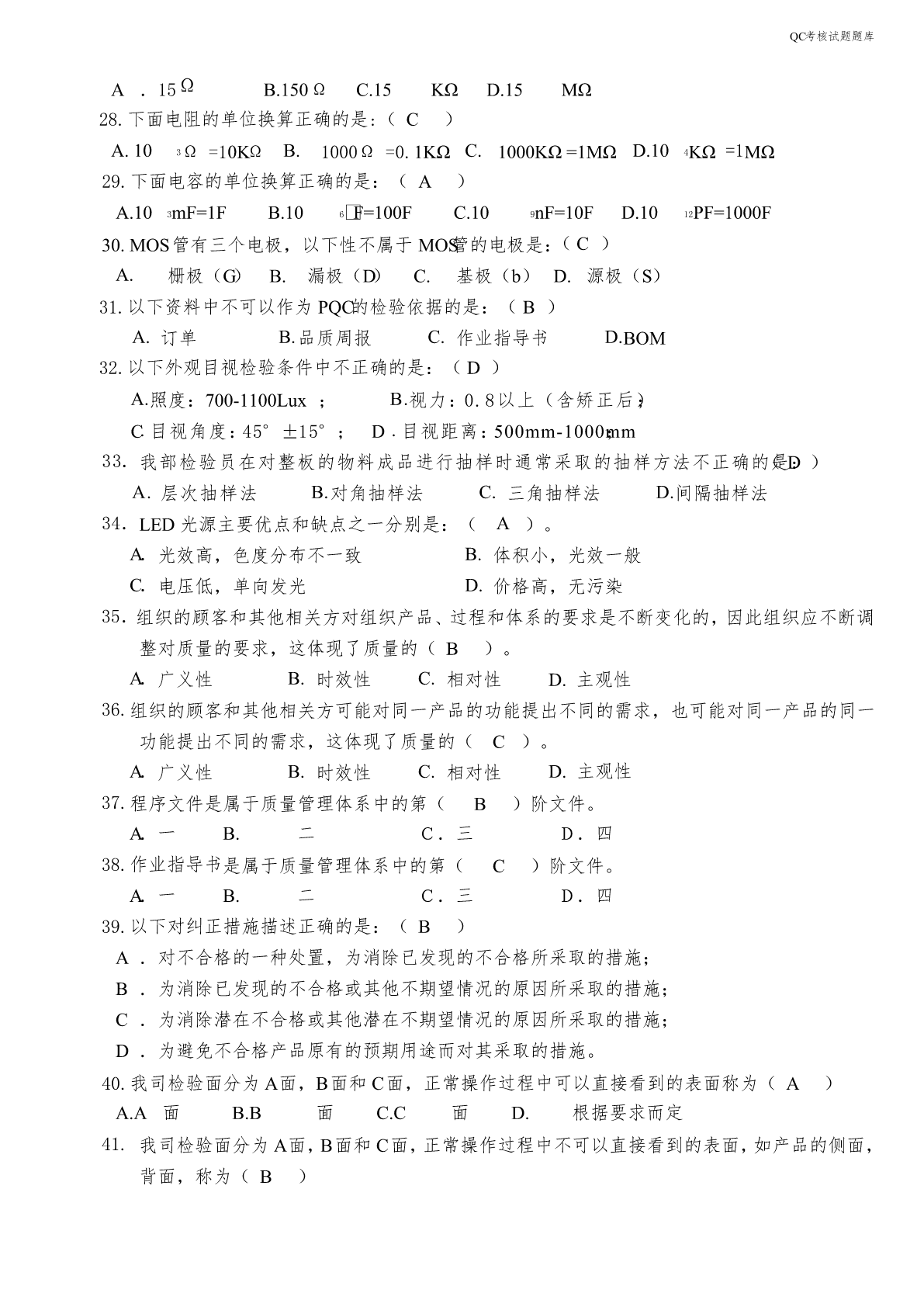
QC考核试题题库QC考核试题题库一、填空题:(共80道题)1.光通量是指光源在单位时间内发出的光量总和,单位用流明表示。2.光效是指光源所发出的总光通量与该光源所消耗的电功率的比值,单位用流明/瓦表示。3.显指是指光源对物体的显色能力,用字母Ra表示。4.当光源所发出的光的颜色与黑体在某一温度下辐射的颜色相同时,黑体的温度称为该光源的色温,单位用绝对温度K表示。5.功率是指功与完成这些功所用的时间的比值,单位是:瓦特。6.功率因数是指在交流电路中,电压与电流之间的相位差的余弦值,用字母PF表示。7.光的波长决定光的颜色,是由形成P-N结材料决定的。8.发光强度,简称光强,国际单位是坎德拉,符号为cd。9.在LED的光色电参数中,光通量用符号Φ表示,单位为流明,用符号lm表示。10.任何来料及作业不良造成物料无法正常使用,影响订单完成的,IPQC要及时发出《品质异常反馈单》进行追踪。11.IPQC做首件检验时的检验依据有:客户订单、BOM、图纸、NPI作业指导书、成品检验规范。12.IPQC每天应及时将巡检状况记录到《制程巡检记录表》上交给部门主管,以方便及时掌握生产品质状况,并且可为以后不良追踪有寻可查,如不良数统计,当天拉上发生重大问题,以及个人认为存在的品质隐患。13.IPQC一般采用的检查方式为抽检,检查内容一般分为对各工序的产品质量进行抽检、对各工序的操作人员的作业方式进行检查,对控制计划中的内容进行点检。14.IPQC的中文意思是:制程品质控制。15.IPQC采用的检验方式是在生产过程中的各工序之间巡回检查,所以又称为巡检。16.压铸机、压铸合金和压铸模具是压铸生产的三大要素,缺一不可。压铸工艺就是将这三大要素有机地加以综合运用,从而稳定地、有节奏地和高效地生产出外观、功能、尺寸符合要求的铸件。17.常用的压铸合金有铝合金、锌合金和镁合金,铝合金常用的牌号有主要有A380、ADC10、ADC12、ADC14,锌合金常用的牌号主要有ZA8,ZA10,ZA12。镁合金常用的牌号有主要有AZ91D、AM60B、AS41A和AE42等。18.灯具铭牌上的图示符号的高度不少于5mm,文字和数字的高度不少于3mm。19.GB7000.1-2007灯具按防触电等级分类,分为Ⅰ级、Ⅱ级、Ⅲ级三个类别。20.GB7000.1-2007等同于采用IEC60598-1:2003标准。21.老炼1000小时的LED道路/隧道照明产品稳定工作时的光电参数值称为LED道路/隧道照明产品的初始值。QC考核试题题库22.LED道路/隧道照明产品的初始光通量应不低于额定光通量的90%,不高于额定光通量的120%。23.按照额定光通量,LED道路/隧道照明产品可划分为3000lm、5400lm、9000lm和14000lm四种规格。24.按照额定相关色温,LED道路/隧道照明产品可划分为低色温产品(额定色温≤3500K)和高色温产品(3500K<额定色温≤6500K)。25.LED道路/隧道照明产品的功率因数应不低于0.95,额定寿命应不低于30000h。26.LED道路/隧道照明产品中的低色温产品的光效不低于85lm/w,高色温产品的光效不低于90lm/w。27.LED道路/隧道照明产品的3000h光通维持率不低于96%,6000h光通维持率不低于92%,10000h光通维持率不低于86%。28.一般SMD光源都是棱形的,其叫法是根据长*宽来的。29.LED(LightEmittingDiode),中文名叫发光二极管,是一种固态的半导体器件,它可以直接把电转化为光。30.可见光的波段范围是380nm-780nm。31.LED的正向工作电压VF,参数表中给出的工作电压是在给定的正向电流下得到的。一般是在IF=20mA时测得的。发光二极体正向工作电压VF在1.4~3.0V。32.LED按结构分有全环氧包封、金属底座环氧封装、陶瓷底座环氧封装及玻璃包封等结构。33.GB7000.1-2007适用于使用电光源、电源电压不超过1000V的灯具的一般要求。34.双重绝缘是指由基本绝缘和附加绝缘组成的绝缘。35.对非安全特低电压的基本绝缘,要求达到的最低绝缘阻抗是2MΩ。36.对双重绝缘或者加强绝缘,要求达到的最低绝缘阻抗是4MΩ。37.按照使用环境分,灯具可分为室内灯具和室外灯具。38.按照安装方式分,灯具可分为固定式灯具和可移动式灯具。39.按照发光原理分类,光源可分为热致发光光源、气体发光光源、固体照明光源。40.镇流器主要分为两大类:电感镇流器、电子镇流器。41.按使用场合分类,灯具可分为正常条件下使用的灯具和恶劣条
单篇购买
VIP会员(1亿+VIP文档免费下)

扫码即表示接受《下载须知》

QC考核试题题库

文档大小:3.7MB

限时特价:扫码查看

• 请登录后再进行扫码购买
• 使用微信/支付宝扫码注册及付费下载,详阅 用户协议 隐私政策
• 如已在其他页面进行付款,请刷新当前页面重试
• 付费购买成功后,此文档可永久免费下载
年会员
99.0
¥199.0

6亿VIP文档任选,共次下载特权。

已优惠

微信/支付宝扫码完成支付,可开具发票

VIP尽享专属权益

VIP文档免费下载

赠送VIP文档免费下载次数

阅读免打扰

去除文档详情页间广告

专属身份标识

尊贵的VIP专属身份标识

高级客服

一对一高级客服服务

多端互通

电脑端/手机端权益通用

手机号注册 用户名注册
我已阅读并接受《用户协议》《隐私政策》
已有账号?立即登录
我已阅读并接受《用户协议》《隐私政策》
已有账号?立即登录
登录
手机号登录 微信扫码登录
微信扫一扫登录 账号密码登录

首次登录需关注“豆柴文库”公众号

新用户注册
VIP会员(1亿+VIP文档免费下)
年会员
99.0
¥199.0

6亿VIP文档任选,共次下载特权。

已优惠

微信/支付宝扫码完成支付,可开具发票

VIP尽享专属权益

VIP文档免费下载

赠送VIP文档免费下载次数

阅读免打扰

去除文档详情页间广告

专属身份标识

尊贵的VIP专属身份标识

高级客服

一对一高级客服服务

多端互通

电脑端/手机端权益通用