您所在位置: 网站首页 / 文档列表 / 物流与供应链 / 文档详情
消费品逆向物流管理.doc 立即下载
上传人:努力****元恺 上传时间:2024-09-08 格式:DOC 页数:21 大小:145KB 金币:10 举报 版权申诉
预览加载中,请您耐心等待几秒...

消费品逆向物流管理.doc

消费品逆向物流管理.doc

预览

免费试读已结束,剩余 11 页请下载文档后查看

10 金币

下载文档

如果您无法下载资料,请参考说明:

1、部分资料下载需要金币,请确保您的账户上有足够的金币

2、已购买过的文档,再次下载不重复扣费

3、资料包下载后请先用软件解压,在使用对应软件打开

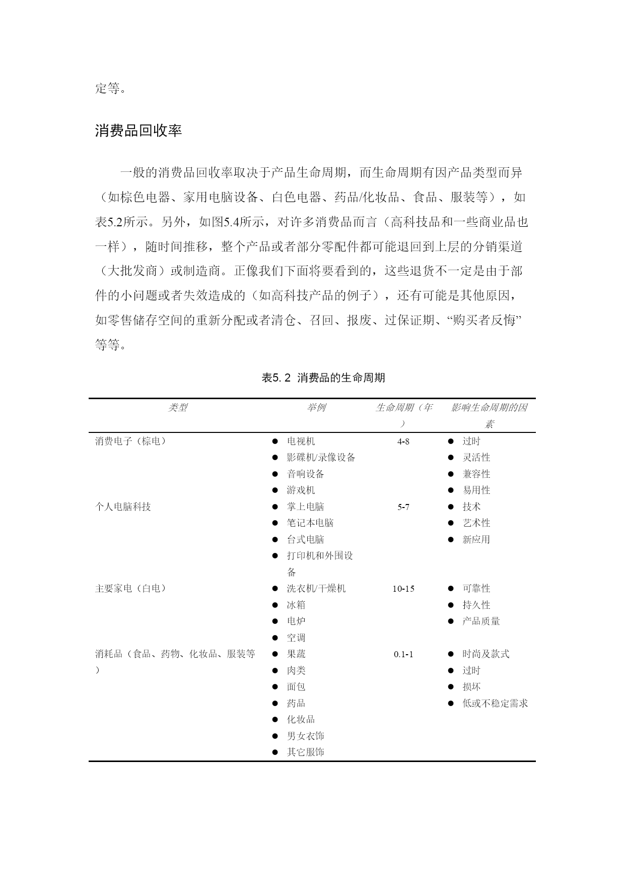
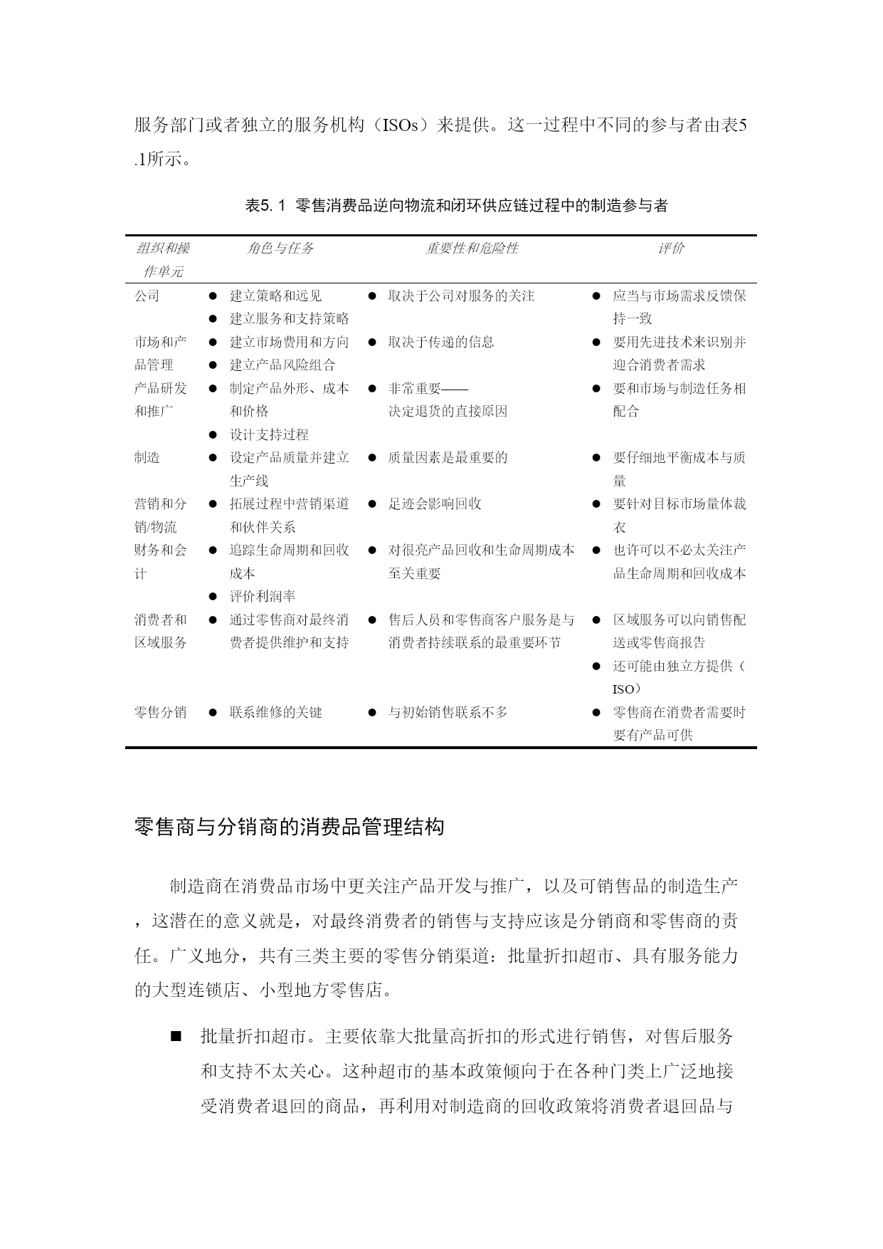
消费品逆向物流管理介绍正如以前章节所提到的,工业商业品逆向物流过程与消费品逆向物流的最大区别,是整条供应链中配送过程或者零售商的位置以及应用闭环供应链的难易程度。本质上讲,在消费品领域,消费者一边制和零售商打交道,在网络与电子商务应用条件下也可能与分销商交易。一般说来,直接的供应链从制造商向分销商流动,或者向零售商流动,或者两种情况兼而有之。消费品的回收以及向消费者提供服务与支持都需要在整条供应链上进行协调,这一过程是供应链上每个组织的责任,因此建立消费品的闭环结构无论从应用还是管理来看都比工业商业品的物流要困难得多。制造商的消费品管理结构基于制造商的典型消费品市场管理与控制结构如图5.1(插入图5.1)所示,涵盖了制造商的许多部门,包括:公司战略与商业发展研发财务管理市场与产品设计产品开发与大规模生产制造这些制造业的组织单元及其功能从许多方面与分销商和零售商发生相互作用,使得闭环供应链的管理非常困难。在零售与分销渠道中,销售与分销、物流与客户服务、以及区域支持与回收是相互独立的。这些业务在特定的案例中可能由原始设备制造商(OEM)的服务部门或者独立的服务机构(ISOs)来提供。这一过程中不同的参与者由表5.1所示。表5.SEQ表5.\*ARABIC1零售消费品逆向物流和闭环供应链过程中的制造参与者组织和操作单元角色与任务重要性和危险性评价公司建立策略和远见建立服务和支持策略取决于公司对服务的关注应当与市场需求反馈保持一致市场和产品管理建立市场费用和方向建立产品风险组合取决于传递的信息要用先进技术来识别并迎合消费者需求产品研发和推广制定产品外形、成本和价格设计支持过程非常重要——决定退货的直接原因要和市场与制造任务相配合制造设定产品质量并建立生产线质量因素是最重要的要仔细地平衡成本与质量营销和分销/物流拓展过程中营销渠道和伙伴关系足迹会影响回收要针对目标市场量体裁衣财务和会计追踪生命周期和回收成本评价利润率对很亮产品回收和生命周期成本至关重要也许可以不必太关注产品生命周期和回收成本消费者和区域服务通过零售商对最终消费者提供维护和支持售后人员和零售商客户服务是与消费者持续联系的最重要环节区域服务可以向销售配送或零售商报告还可能由独立方提供(ISO)零售分销联系维修的关键与初始销售联系不多零售商在消费者需要时要有产品可供零售商与分销商的消费品管理结构制造商在消费品市场中更关注产品开发与推广,以及可销售品的制造生产,这潜在的意义就是,对最终消费者的销售与支持应该是分销商和零售商的责任。广义地分,共有三类主要的零售分销渠道:批量折扣超市、具有服务能力的大型连锁店、小型地方零售店。批量折扣超市。主要依靠大批量高折扣的形式进行销售,对售后服务和支持不太关心。这种超市的基本政策倾向于在各种门类上广泛地接受消费者退回的商品,再利用对制造商的回收政策将消费者退回品与过时的商品一起退还给制造商以清理货架和再分配库存。本质上讲,批量折扣超市把逆向物流的主要责任与经济成本退给制造商或者供货商,而自己更关注通过折扣价得到的巨额销售量。具有服务能力的大型连锁店。这种零售商以Sears、CircuitCity、BestBuy、Albertsons等企业为代表,在他们的综合营销因素中非常关注客户服务与支持。因为除了消费品价格之外,回收率也是需要控制的重要问题。在这类超市中,控制和管理回收过程以及管理客户满意度非常关键,而各个门类商品营销人员的能力和客户服务部门则扮演了重要的脚色。客户不满意的程度包括经销商的抱怨和消费品回收与服务要求的响应不足和操作失败。小型地方零售店。以地方“夫妻店”和连锁店以外的零售业务为代表。这种零售商和前两类截然不同,他们最关注客户支持与服务的水平并把它当作吸引顾客的重要机制。他们并无很多购买时的特权以便将卖不掉的产品简单地退回制造商或分销商,因此为了获得商业利润,他们必须更加精细地控制库存尤其是回收库存。小商店一般需要比大超市更关注产品,或提供更具针对性的营销途径(如专门的鞋店、女装店、内衣店等),抑或关注更加低廉的价位(如一元店)。在上述三种零售形式中,最注重控制逆向物流进程的是大型连锁店,因为批量折扣经销商基本上把回收过程推给制造商,而小型地方零售店缺乏最优化其回收过程的资金实力。所以大型连锁店是消费品领域逆向物流活动中最重要的类型。他们可以一方面控制客户服务与满意度,另一方面可以直接影响到组织的利润率、市场份额、收益增长。尽管比国内不能说在所有零售领域关注逆向物流都能增加商业的机遇,但随着客户服务与逆向物流在零售组织中越来越重要,我们可以有效地强调逆向物流管理的过程、原理与步骤。图5.2给出强调逆向物流关键步骤与功能的典型零售组织结构,这可以帮助我们关注面向连锁店操作的
单篇购买
VIP会员(1亿+VIP文档免费下)

扫码即表示接受《下载须知》

消费品逆向物流管理

文档大小:145KB

限时特价:扫码查看

• 请登录后再进行扫码购买
• 使用微信/支付宝扫码注册及付费下载,详阅 用户协议 隐私政策
• 如已在其他页面进行付款,请刷新当前页面重试
• 付费购买成功后,此文档可永久免费下载
年会员
99.0
¥199.0

6亿VIP文档任选,共次下载特权。

已优惠

微信/支付宝扫码完成支付,可开具发票

VIP尽享专属权益

VIP文档免费下载

赠送VIP文档免费下载次数

阅读免打扰

去除文档详情页间广告

专属身份标识

尊贵的VIP专属身份标识

高级客服

一对一高级客服服务

多端互通

电脑端/手机端权益通用

手机号注册 用户名注册
我已阅读并接受《用户协议》《隐私政策》
已有账号?立即登录
我已阅读并接受《用户协议》《隐私政策》
已有账号?立即登录
登录
手机号登录 微信扫码登录
微信扫一扫登录 账号密码登录

首次登录需关注“豆柴文库”公众号

新用户注册
VIP会员(1亿+VIP文档免费下)
年会员
99.0
¥199.0

6亿VIP文档任选,共次下载特权。

已优惠

微信/支付宝扫码完成支付,可开具发票

VIP尽享专属权益

VIP文档免费下载

赠送VIP文档免费下载次数

阅读免打扰

去除文档详情页间广告

专属身份标识

尊贵的VIP专属身份标识

高级客服

一对一高级客服服务

多端互通

电脑端/手机端权益通用