您所在位置: 网站首页 / 文档列表 / 设计及方案 / 文档详情
钢筋机械连接.doc 立即下载
上传人:yy****24 上传时间:2024-09-03 格式:DOC 页数:3 大小:32KB 金币:16 举报 版权申诉
预览加载中,请您耐心等待几秒...

钢筋机械连接.doc

钢筋机械连接.doc

预览

在线预览结束,喜欢就下载吧,查找使用更方便

16 金币

下载文档

如果您无法下载资料,请参考说明:

1、部分资料下载需要金币,请确保您的账户上有足够的金币

2、已购买过的文档,再次下载不重复扣费

3、资料包下载后请先用软件解压,在使用对应软件打开

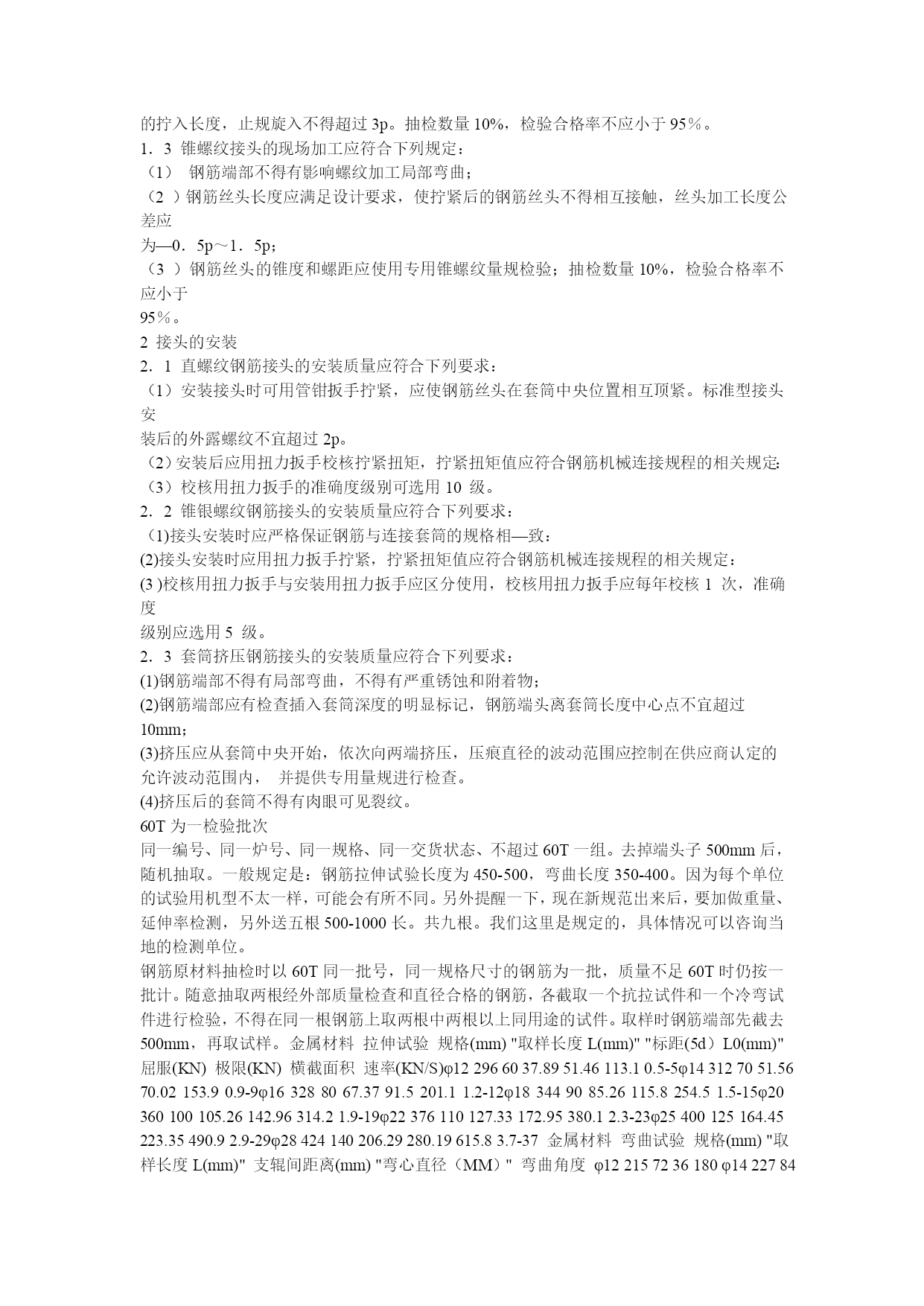
钢筋机械连接钢筋机械连接技术是一项新型钢筋连接工艺,被称为继绑扎、电焊之后的“第三代钢筋接头”,具有接头强度高于钢冷挤压筋母材、速度比电焊快5倍、无污染、节省钢材20%等优点。目前,市场上常用的钢筋机械连接接头类型如下:一、套筒挤压连接接头:通过挤压力使连接件钢套筒塑性变形与带肋钢筋紧密咬合形成的接头。有两种形式,径向挤压连接和轴向挤压连接。由于轴向挤压连接现场施工不方便及接头质量不够稳定,没有得到推广;而径向挤压连接技术,连接接头得到了大面积推广使用。现在工程中使用的套筒挤压连接接头,都是径向挤压连接。由于其优良的质量,套筒挤压连接接头在我国从二十世纪90年代初至今被广泛应用于建筑工程中。二、锥螺纹连接接头:通过钢筋端头特制的锥形螺纹和连接件锥形螺纹咬合形成的接头。锥螺纹连接技术的诞生克服了套筒挤压连接技术存在的不足。锥螺纹丝头完全是提前预制,现场连接占用工期短,现场只需用力矩扳手操作,不需搬动设备和拉扯电线,深受各施工单位的好评。但是锥螺纹连接接头质量不够稳定。由于加工螺纹的锥螺纹小径削弱了母材的横截面积,从而降低了接头强度,一般只能达到母材实际抗拉强度的85~95%。我国的锥螺纹连接技术和国外相比还存在一定差距,最突出的一个问题就是螺距单一,从直径16~40mm钢筋采用螺距都为2.5mm,而2.5mm螺距最适合于直径22mm钢筋的连接,太粗或太细钢筋连接的强度都不理想,尤其是直径为36mm,40mm钢筋的锥螺纹连接,很难达到母材实际抗拉强度的0.9倍。许多生产单位自称达到钢筋母材标准强度,是利用了钢筋母材超强的性能,即钢筋实际抗拉强度大于钢筋抗拉强度的标准值。由于锥螺纹连接技术具有施工速度快、接头成本低的特点,自二十世纪90年代初推广以来也得到了较大范围的推广使用,但由于存在的缺陷较大,逐渐被直螺纹连接接头所代替。三、直螺纹连接接头直螺纹等强度直螺纹连接接头是二十世纪90年代钢筋连接的国际最新潮流,接头质量稳定可靠,连接强度高,可与套筒挤压连接接头相媲美,而且又具有锥螺纹接头施工方便、速度快的特点,因此直螺纹连接技术的出现给钢筋连接技术带来了质的飞跃。目前我国直螺纹连接技术呈现出百花齐放的景象,出现了多种直螺纹连接形式。直螺纹连接接头主要有镦粗直螺纹连接接头和滚压直螺纹连接接头。这两种工艺采用不同的加工方式,增强钢筋端头螺纹的承载能力,达到接头与钢筋母材等强的目钢筋机械连接是通过钢筋与连接件的机械咬合作用或钢筋端面的承压作用,将一根钢筋中的力传递至另一根钢筋的连接方法。钢筋机械连接有以下注意事项:1接头的加工1.1在施工现场加工钢筋接头时,应符合下列规定:(1)加工钢筋接头的操作工人,应经专业人员培训合格后才能上岗,人员应相对稳定;(2)钢筋接头的加工应经工艺检验合格后方可进行。1.2直螺纹接头的现场加工应符合下列规定:(1)钢筋端部应切平或镦平后加再工螺纹;(2)墩粗头不得有与钢筋轴线相垂直的横向裂纹;(3)钢筋丝头长度应满足企业标准中产品设计要求,公差应为0~2.0p(p为螺距):(4)钢筋丝头宜满足6f级精度要求,应用专用直螺纹量规检验,通规能顺利旋入并达到要求的拧入长度,止规旋入不得超过3p。抽检数量10%,检验合格率不应小于95%。1.3锥螺纹接头的现场加工应符合下列规定:(1)钢筋端部不得有影响螺纹加工局部弯曲;(2)钢筋丝头长度应满足设计要求,使拧紧后的钢筋丝头不得相互接触,丝头加工长度公差应为—0.5p~1.5p;(3)钢筋丝头的锥度和螺距应使用专用锥螺纹量规检验;抽检数量10%,检验合格率不应小于95%。2接头的安装2.1直螺纹钢筋接头的安装质量应符合下列要求:(1)安装接头时可用管钳扳手拧紧,应使钢筋丝头在套筒中央位置相互顶紧。标准型接头安装后的外露螺纹不宜超过2p。(2)安装后应用扭力扳手校核拧紧扭矩,拧紧扭矩值应符合钢筋机械连接规程的相关规定:(3)校核用扭力扳手的准确度级别可选用10级。2.2锥银螺纹钢筋接头的安装质量应符合下列要求:(1)接头安装时应严格保证钢筋与连接套筒的规格相—致:(2)接头安装时应用扭力扳手拧紧,拧紧扭矩值应符合钢筋机械连接规程的相关规定:(3)校核用扭力扳手与安装用扭力扳手应区分使用,校核用扭力扳手应每年校核1次,准确度级别应选用5级。2.3套筒挤压钢筋接头的安装质量应符合下列要求:(1)钢筋端部不得有局部弯曲,不得有严重锈蚀和附着物;(2)钢筋端部应有检查插入套筒深度的明显标记,钢筋端头离套筒长度中心点不宜超过10mm;(3)挤压应从套筒中央开始,依次向两端挤压,压痕直径的波动范围应控制在供应商认定的允许波动范围内,并提供专用量规进行检查。(4)挤压后的套筒不得有肉眼可见裂纹。60T为一检验批次同一编号、同一炉号、同一规格、同一交货状态、不超过60T一组。去掉
单篇购买
VIP会员(1亿+VIP文档免费下)

扫码即表示接受《下载须知》

钢筋机械连接

文档大小:32KB

限时特价:扫码查看

• 请登录后再进行扫码购买
• 使用微信/支付宝扫码注册及付费下载,详阅 用户协议 隐私政策
• 如已在其他页面进行付款,请刷新当前页面重试
• 付费购买成功后,此文档可永久免费下载
年会员
99.0
¥199.0

6亿VIP文档任选,共次下载特权。

已优惠

微信/支付宝扫码完成支付,可开具发票

VIP尽享专属权益

VIP文档免费下载

赠送VIP文档免费下载次数

阅读免打扰

去除文档详情页间广告

专属身份标识

尊贵的VIP专属身份标识

高级客服

一对一高级客服服务

多端互通

电脑端/手机端权益通用

手机号注册 用户名注册
我已阅读并接受《用户协议》《隐私政策》
已有账号?立即登录
我已阅读并接受《用户协议》《隐私政策》
已有账号?立即登录
登录
手机号登录 微信扫码登录
微信扫一扫登录 账号密码登录

首次登录需关注“豆柴文库”公众号

新用户注册
VIP会员(1亿+VIP文档免费下)
年会员
99.0
¥199.0

6亿VIP文档任选,共次下载特权。

已优惠

微信/支付宝扫码完成支付,可开具发票

VIP尽享专属权益

VIP文档免费下载

赠送VIP文档免费下载次数

阅读免打扰

去除文档详情页间广告

专属身份标识

尊贵的VIP专属身份标识

高级客服

一对一高级客服服务

多端互通

电脑端/手机端权益通用