您所在位置: 网站首页 / 文档列表 / 国家法/宪法 / 文档详情
法律法规符合性评审程序.doc 立即下载
上传人:yy****24 上传时间:2024-09-04 格式:DOC 页数:9 大小:168KB 金币:16 举报 版权申诉
预览加载中,请您耐心等待几秒...

法律法规符合性评审程序.doc

法律法规符合性评审程序.doc

预览

在线预览结束,喜欢就下载吧,查找使用更方便

16 金币

下载文档

如果您无法下载资料,请参考说明:

1、部分资料下载需要金币,请确保您的账户上有足够的金币

2、已购买过的文档,再次下载不重复扣费

3、资料包下载后请先用软件解压,在使用对应软件打开

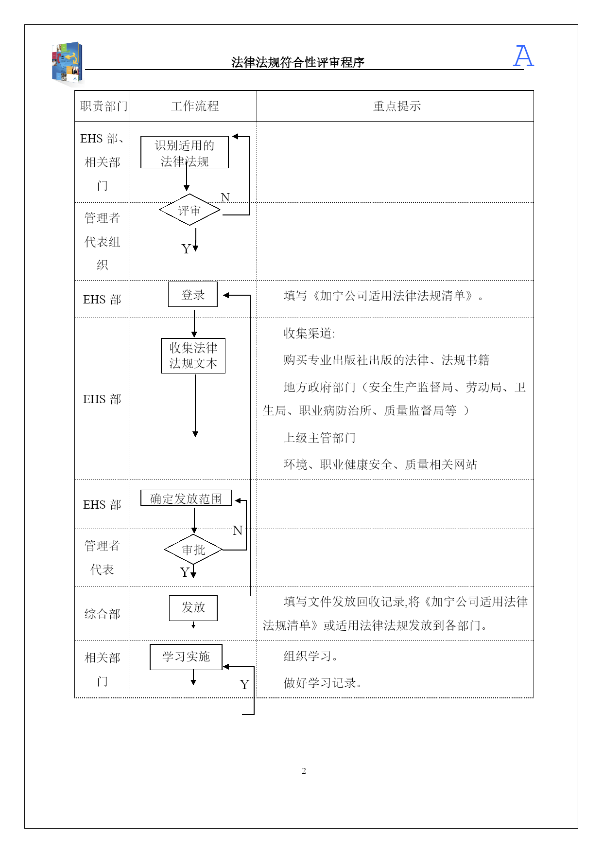
A宁夏加宁铝业有限公司环境职业健康安全质量管理体系PAGE-程序文件标题:法律法规符合性评审程序文件编号:EHSQ-3.4版号:A-0页数:9页生效日期:2005年5月8日拟制:日期:审核:日期:批准:日期:分发编号:受控印章:分发日期:A法律法规符合性评审程序文件修改记录修改页码修改内容修改人批准人生效日期目录TOC\o"1-1"\h\z\uHYPERLINK\l"_Toc102749471"1目的PAGEREF_Toc102749471\h1HYPERLINK\l"_Toc102749472"2适用范围PAGEREF_Toc102749472\h1HYPERLINK\l"_Toc102749473"3定义PAGEREF_Toc102749473\h1HYPERLINK\l"_Toc102749474"4角色和责任PAGEREF_Toc102749474\h1HYPERLINK\l"_Toc102749475"5工作程序PAGEREF_Toc102749475\h2HYPERLINK\l"_Toc102749476"7沟通PAGEREF_Toc102749476\h4HYPERLINK\l"_Toc102749477"8遵守PAGEREF_Toc102749477\h4HYPERLINK\l"_Toc102749478"9支持文件、记录PAGEREF_Toc102749478\h4HYPERLINK\l"_Toc102749479"10保密PAGEREF_Toc102749479\h4A法律法规符合性评审程序PAGE51目的选择适用的法律、法规,以规范本公司的环境、职业健康安全和质量的管理工作,使本公司的各项工作从一开始就走上法制化的轨道,特制定本程序。2适用范围本管理程序适用于本公司环境、职业健康安全和质量工作相适应的法律、法规的收集、识别、采用、更新、贯彻的管理工作。3定义3.1环境、职业健康、安全和质量法规指适用于本公司活动、产品或服务中环境、职业健康、安全和质量工作的法律、法规。4角色和责任4.1管理者代表管理者代表负责对选用的适用于公司的法律、法规、标准等文件的确认,并批准发布。4.2EHS部负责本公司环境、职业健康、安全和质量法律、法规的收集、识别、采用、更新、贯彻的管理工作。4.3综合部负责公司环境、职业健康、安全和质量方面的法律、法规、标准等文件的管理。包括文件的登记、发放、回收、作废处置等。4.4各部门对公司下发的、适用的法律、法规、标准等文件,必须坚决贯彻与执行。5工作程序职责部门工作流程重点提示EHS部、相关部门识别适用的法律法规N评审管理者代表组织YEHS部登录填写《加宁公司适用法律法规清单》。EHS部收集法律法规文本收集渠道:购买专业出版社出版的法律、法规书籍地方政府部门(安全生产监督局、劳动局、卫生局、职业病防治所、质量监督局等)上级主管部门环境、职业健康安全、质量相关网站EHS部确定发放范围N管理者代表Y审批综合部发放填写文件发放回收记录,将《加宁公司适用法律法规清单》或适用法律法规发放到各部门。相关部门学习实施Y组织学习。做好学习记录。管理者代表符合性评审N每年要进行一次法律、法规、标准和其他要求的获取工作,及时更换保持其法规文件均为最新有效版本。每年评审一次法律、法规的符合性,结果记录于《加宁公司法律法规符合性评审表》。综合部回收填写《文件分发回收记录》综合部处置6工作程序6.1获取途径6.1.1购买专业出版社出版的法律、法规书籍,获取国家颁布的相关法律、法规内容。6.1.2建立与地方政府部门(安全生产监督局、劳动局、卫生局、职业病防治所、质量监督局等)联系的渠道,以及时获取国家及地方法律、法规、标准和其他要求。6.1.3专业报纸、杂志、专业出版物、互联网及上级有关部门的渠道获取。6.2确认适用性6.2.1根据本公司的行业特点及活动、产品或服务中的职业健康与安全因素、环境因素、质量要求,确认有关法律、法规、标准和其他要求的适用性,并填写《加宁公司适用法律法规清单》。6.2.2EHS部将收集到的有关法律、法规及标准中的具体适用条款登录于《加宁公司适用法律法规清单》中,经过管理者代表批准后,传达至相关部门。6.2.3当现行的法律、法规、标准和其他要求更新时,应重新予以确认、更新。6.2.4EHS部应对获取和确认的法律、法规、标准和其他要求妥善保管,建
单篇购买
VIP会员(1亿+VIP文档免费下)

扫码即表示接受《下载须知》

法律法规符合性评审程序

文档大小:168KB

限时特价:扫码查看

• 请登录后再进行扫码购买
• 使用微信/支付宝扫码注册及付费下载,详阅 用户协议 隐私政策
• 如已在其他页面进行付款,请刷新当前页面重试
• 付费购买成功后,此文档可永久免费下载
年会员
99.0
¥199.0

6亿VIP文档任选,共次下载特权。

已优惠

微信/支付宝扫码完成支付,可开具发票

VIP尽享专属权益

VIP文档免费下载

赠送VIP文档免费下载次数

阅读免打扰

去除文档详情页间广告

专属身份标识

尊贵的VIP专属身份标识

高级客服

一对一高级客服服务

多端互通

电脑端/手机端权益通用

手机号注册 用户名注册
我已阅读并接受《用户协议》《隐私政策》
已有账号?立即登录
我已阅读并接受《用户协议》《隐私政策》
已有账号?立即登录
登录
手机号登录 微信扫码登录
微信扫一扫登录 账号密码登录

首次登录需关注“豆柴文库”公众号

新用户注册
VIP会员(1亿+VIP文档免费下)
年会员
99.0
¥199.0

6亿VIP文档任选,共次下载特权。

已优惠

微信/支付宝扫码完成支付,可开具发票

VIP尽享专属权益

VIP文档免费下载

赠送VIP文档免费下载次数

阅读免打扰

去除文档详情页间广告

专属身份标识

尊贵的VIP专属身份标识

高级客服

一对一高级客服服务

多端互通

电脑端/手机端权益通用