您所在位置: 网站首页 / 文档列表 / 辅导咨询 / 文档详情
获准甘肃高校研究生导师科研项目.doc 立即下载
上传人:天马****23 上传时间:2024-09-07 格式:DOC 页数:36 大小:2.6MB 金币:10 举报 版权申诉
预览加载中,请您耐心等待几秒...

获准甘肃高校研究生导师科研项目.doc

获准甘肃高校研究生导师科研项目.doc

预览

免费试读已结束,剩余 26 页请下载文档后查看

10 金币

下载文档

如果您无法下载资料,请参考说明:

1、部分资料下载需要金币,请确保您的账户上有足够的金币

2、已购买过的文档,再次下载不重复扣费

3、资料包下载后请先用软件解压,在使用对应软件打开

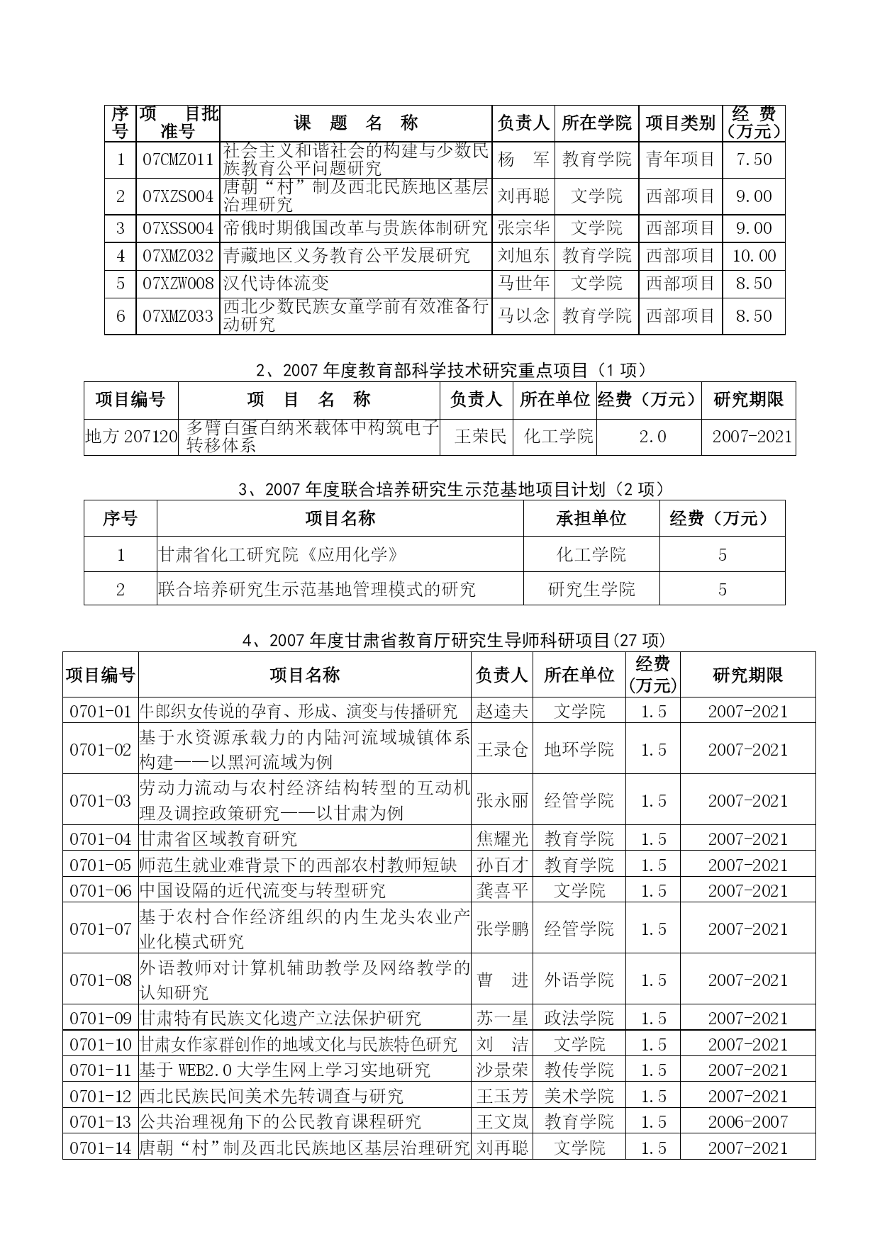
获准甘肃高校研究生导师科研项目(完整版)(文档可以直接使用,也可根据实际需要修改使用,可编辑欢迎下载)科研简报(总第32期)西北师范大学科学技术处、社会科学处2007年9月10日目录学科建设2007年省级重点学科专项经费分配表……………………………………………………2007年校级重点学科专项经费分配表……………………………………………………历年来我校省级重点学科统计……………………………………………………………历年来我校校级重点学科统计……………………………………………………………2007年我校新聘任的博士生导师、硕士生导师名单………………………………………(1)(1)(2)(3)(3)科研汇总2007年1-7月我校获得的纵向科研项目…………………………………………………2007年1-7月我校获得的横向科研项目…………………………………………………西北师范大学“知识与科技创新工程”三期第一批科研项目…………………………2006年度学校青年教师科研基金项目……………………………………………………2007年1-7月我校获得的科研奖励………………………………………………………2007年1-7月我校专利申请及授权情况…………………………………………………2007年1-7月我校举办的学术会议………………………………………………………2007年1-7月我校各学院举办的学术报告………………………………………………(4)(5)(7)(9)(10)(12)(12)(13)科研信息2005-2007年度CSSCI来源集刊(33种)……………………………………………………(16)《外国文学研究》被艺术与人文科学引文索引A&HCI收录………………………………(16)科研管理科技处2007年上半年主要工作总结………………………………………………………科技处2007年暑假工作总结………………………………………………………………科技处2007年下半年主要工作计划………………………………………………………(17)(19)(20)科研简讯我校在“2007年中国大学竞争力排行榜”中位列全国一般大学第29位………………2006年我校获甘肃省技术发明一等奖1项、自然科学奖2项…………………………杨颖丽副教授获第六届甘肃青年科技奖……………………………………………王嘉毅教授主持的教育部人文社会科学重点研究基地项目成果被《新华文摘》转载…………………………………………………………………………………………文学院两篇论文被《新华文摘》转载………………………………………………………耿志远教授撰写的研究论文在《中国科学》上发表………………………………………孙百才副教授主持的国务院全国经济普查研究项目成果被国家统计局《研究参考资料》编发……………………………………………………………………………………甘肃省高等学校科研管理研究会2007年年会暨科研管理论坛召开…………………甘肃省化学会第十五届理事会第三届常务理事(扩大)会议在我校召开………………学校召开“知识与科技创新工程”延期项目验收会……………………………………立陶宛维尔纽斯大学Gediminas.Gaigalas教授被聘为我校客座教授…………………爱尔兰都柏林大学GerardO’Sullivan教授被聘为我校客座教授……………………我校博物馆被兰州市人民政府命名为“兰州市科学技术普及教育基地”……………北京应用物理与计算数学研究所刘杰研究员来校作学术报告…………………………兰州大学化学化工学院刘伟生教授来校作学术报告……………………………………(21)(22)(23)(23)(24)(25)(25)(26)(26)(27)(28)(29)(30)(31)(31)教师节寄语九月,秋风飒飒,秋叶飘飘,这是秋的季节,是收获的季节,是回报的季节,是充满希望的季节……人民教师,是这个季节的主题!岁月如歌,感念恩师,让我们在这第二十三个教师节的今天送上我们诚挚的祝福:西北师大的全体老师,节日快乐!在刚刚走过的一学年里,我们团结一致,精诚合作,努力奋斗。学校的发展,因为有了大家的投入而日渐向上,学校的科研事业,因为有了大家的重视而成果累累。在2006-2021年度甘肃高校省级重点学科评选中,我校有16个学科入选,位居省属高校第一,比上一轮省级重点学科总数增加了3个,一级学科增加了4个,顺利完成了我校“十一五”学科建设规划中省级重点学科数量目标任务;科研总经费2006年达到2200余万元,竞争性科研经费1209.8万元,完成了比2005年经费增加10%的指标;首次获准教育部高等学校科技创新工程重大项目培育资金项目1项、全
单篇购买
VIP会员(1亿+VIP文档免费下)

扫码即表示接受《下载须知》

获准甘肃高校研究生导师科研项目

文档大小:2.6MB

限时特价:扫码查看

• 请登录后再进行扫码购买
• 使用微信/支付宝扫码注册及付费下载,详阅 用户协议 隐私政策
• 如已在其他页面进行付款,请刷新当前页面重试
• 付费购买成功后,此文档可永久免费下载
年会员
99.0
¥199.0

6亿VIP文档任选,共次下载特权。

已优惠

微信/支付宝扫码完成支付,可开具发票

VIP尽享专属权益

VIP文档免费下载

赠送VIP文档免费下载次数

阅读免打扰

去除文档详情页间广告

专属身份标识

尊贵的VIP专属身份标识

高级客服

一对一高级客服服务

多端互通

电脑端/手机端权益通用

手机号注册 用户名注册
我已阅读并接受《用户协议》《隐私政策》
已有账号?立即登录
我已阅读并接受《用户协议》《隐私政策》
已有账号?立即登录
登录
手机号登录 微信扫码登录
微信扫一扫登录 账号密码登录

首次登录需关注“豆柴文库”公众号

新用户注册
VIP会员(1亿+VIP文档免费下)
年会员
99.0
¥199.0

6亿VIP文档任选,共次下载特权。

已优惠

微信/支付宝扫码完成支付,可开具发票

VIP尽享专属权益

VIP文档免费下载

赠送VIP文档免费下载次数

阅读免打扰

去除文档详情页间广告

专属身份标识

尊贵的VIP专属身份标识

高级客服

一对一高级客服服务

多端互通

电脑端/手机端权益通用