您所在位置: 网站首页 / 文档列表 / 绩效管理 / 文档详情
浙江省基本公共卫生服务项目绩效考核评分细则.doc 立即下载
上传人:天马****23 上传时间:2024-09-08 格式:DOC 页数:56 大小:1.7MB 金币:10 举报 版权申诉
预览加载中,请您耐心等待几秒...

浙江省基本公共卫生服务项目绩效考核评分细则.doc

浙江省基本公共卫生服务项目绩效考核评分细则.doc

预览

免费试读已结束,剩余 46 页请下载文档后查看

10 金币

下载文档

如果您无法下载资料,请参考说明:

1、部分资料下载需要金币,请确保您的账户上有足够的金币

2、已购买过的文档,再次下载不重复扣费

3、资料包下载后请先用软件解压,在使用对应软件打开

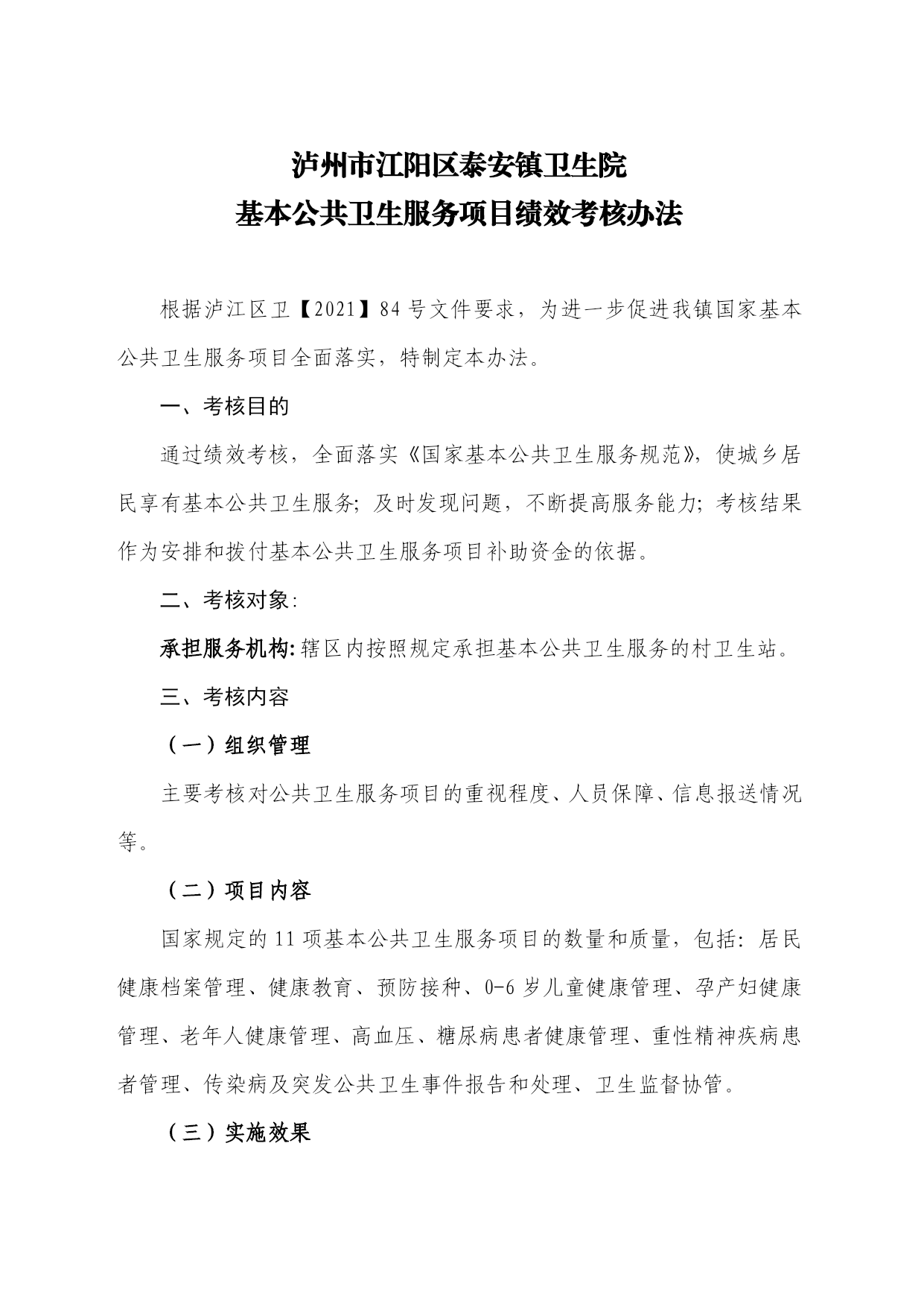
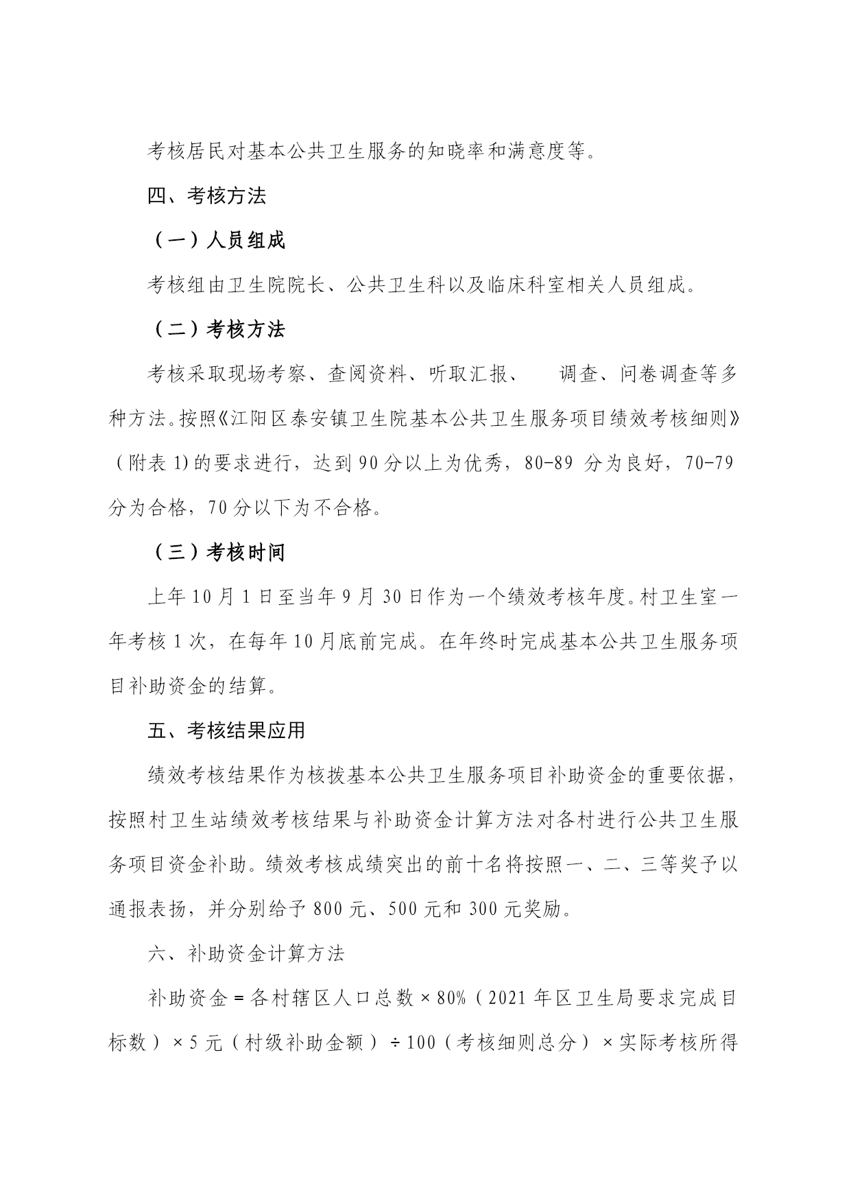
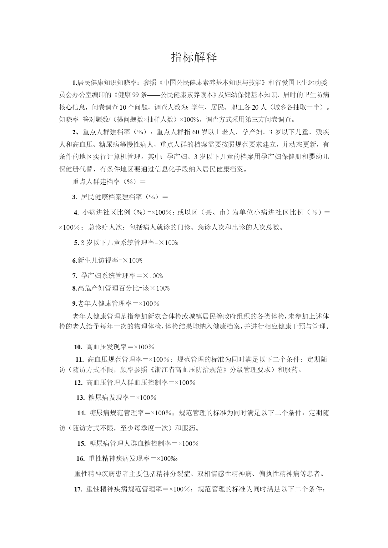
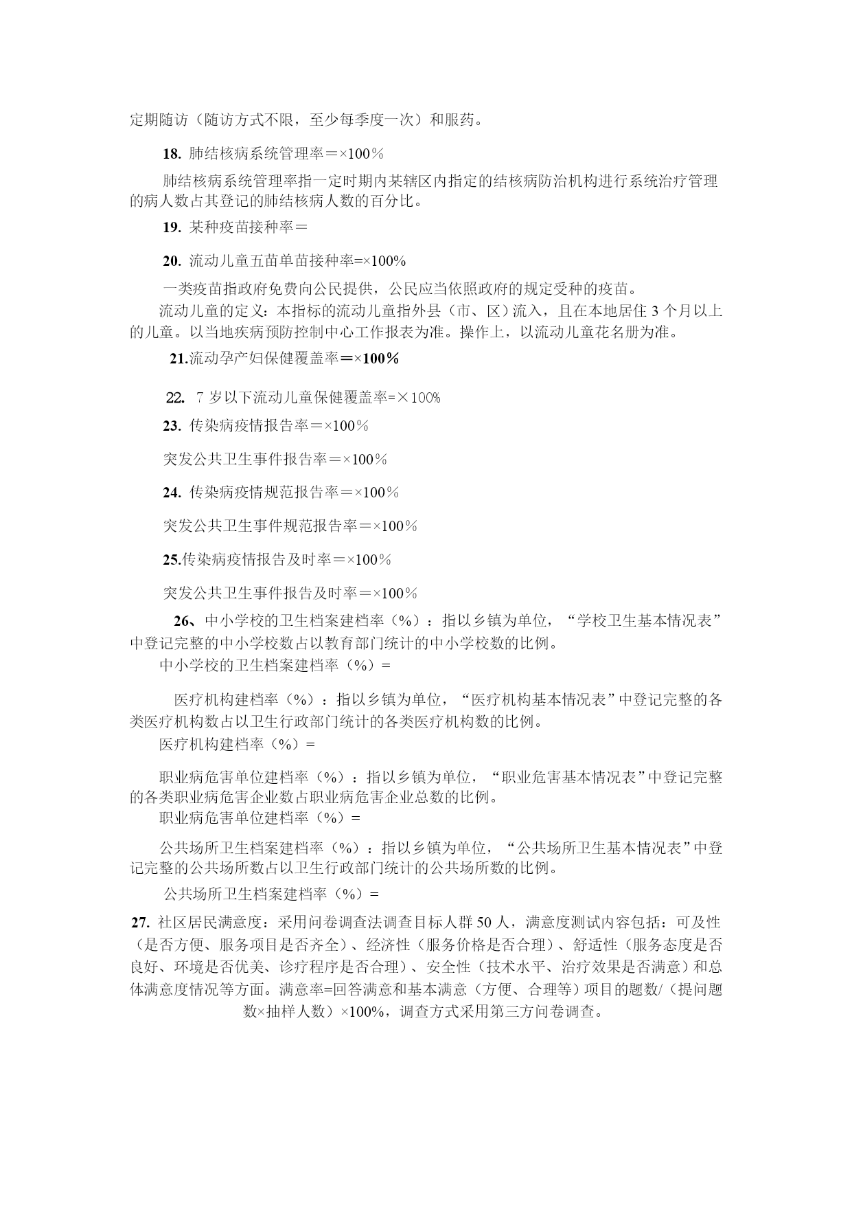
浙江省基本公共卫生服务项目绩效考核评分细则优质资料(可以直接使用,可编辑优质资料,欢迎下载)省对县(市、区)基本公共卫生服务项目绩效考核评分细则(总分1000分)类别考核项目应得分目标要求检查方法评分办法得分保证城乡居民享有基本卫生服务(170分)健康教育50城镇居民基本健康知识知晓率≥85%,农村居民≥80%抽取1-2个乡镇(街道),委托第三方调查,调查方法见指标解释。每下降1个百分点,扣5分。居民健康档案40重点人群(60岁以上老人、孕产妇、3岁以下儿童、残疾人和高血压、糖尿病等慢性病人)居民健康档案规范(有动态记录)建档率≥80%查阅县(市、区)居民健康档案统计报表(或电子健康档案),并通过、实地访问等形式,在抽查乡镇(街道)抽查10份健康档案,核实真实性和规范性。建档率每下降1个百分点,扣5分;每发现健康档案不规范1份,扣5分,扣完为止。402021年城乡居民健康档案规范建档率≥50%;2021年≥70%基本医疗惠民服务40小病进社区比例,城市≥35%;农村≥50%查阅县(市、区)卫生机构调查表(卫统1表),计算公式见指标解释。每下降1个百分点,扣5分。类别考核项目应得分目标要求检查方法评分办法得分保证城乡重点人群享有重点服务(520分)儿童保健603岁以下儿童系统管理率≥90%查看县(市、区)相关统计和信息管理资料,在抽查乡镇(街道)查验儿童保健册、孕产妇保健册、体弱儿专案管理和高危孕产妇管理等资料各10份,实地各抽查5名服务对象或其家长核实。每下降1个百分点扣3分。未按常规系管,发现1份扣2分,资料填写、分类不规范或不正确,每发现一处扣0.5分;抽查1名不符扣6分。20新生儿访视率≥95%每下降1个百分点扣2分。资料填写不规范或不完全,每份扣1分。抽查1例漏访扣4分,1例未按规范访视扣1分。20体弱儿管理率100%漏筛每例扣2分;未及时随访、转诊,干预指导不合理,转诊后未随访、无回执单每例扣1分。孕产妇保健60孕产妇系统管理率≥90%每下降1个百分点扣10分。未按常规系管,发现1份扣2分,资料填写、分类不规范或不正确,每发现一处扣0.5分;抽查1名不符扣6分。40高危孕产妇管理百分比100%漏筛、漏转诊的每例扣4分,随访、转诊、结案不及时或处理不当的每例扣2分。登记不完整、记录不规范的每发现一处扣0.5分。老年人保健5060岁以上老年人健康管理率≥80%在抽查乡镇(街道)查阅居民健康档案(或电子健康档案),并通过、实地访问等形式抽查10人,核实真实性和规范性。每下降1个百分点扣5分。高血压管理50高血压发现率≥6%查看县(市、区)报表等相关资料,并通过、访视等方式,在抽查乡镇(街道)抽查10个高血压病例,核实真实性、规范性。每下降1个百分点扣10分。40高血压规范管理率≥60%每下降1个百分点扣2分;每发现1份不相符合扣10分,扣完为止。30高血压管理人群血压控制率≥30%类别考核项目应得分目标要求检查方法评分办法得分保证城乡重点人群享有重点服务(520分)糖尿病管理30糖尿病发现率≥1%查看县(市、区)报表等相关资料,并通过、访视等方式,在抽查乡镇(街道)抽查10个糖尿病病例,核实真实性、规范性。每下降0.1个百分点扣5分。20糖尿病规范管理率≥60%每下降1个百分点扣2分;每发现1份不相符合扣10分,扣完为止。10糖尿病管理人群血糖控制率≥25%重性精神病病例管理30重性精神疾病发现率≥2‰查看县(市、区)报表等相关资料,并通过、访视等方式,在抽查乡镇(街道)抽查5个重型精神病病例,核实真实性、规范性。每下降0.5个千分点扣5分。20重性精神疾病规范管理率≥60%每下降1个百分点扣2分;每发现1份不相符合扣10分,扣完为止。非住院结核病人管理40肺结核病系统管理率≥95%查阅县(市、区)有关资料,从报表中抽查10人核实真实性、规范性。每下降1个百分点扣2分。每发现1份不相符合扣10分,扣完为止。保证城乡居民享有基本的卫生安全保障(250分)适龄儿童预防接种40乙肝疫苗、卡介苗、脊灰减毒活疫苗、百白破疫苗、麻疹疫苗,以乡为单位接种率达到95%以上查看县(市、区)计划免疫工作报表,在抽查乡镇(街道)采取随机拦截调查10-20名儿童,分别查验儿童预防接种证。不达标,不得分;每发现1份不相符合扣5分,扣完为止。20适龄儿童甲肝疫苗接种率85%以上类别考核项目应得分目标要求检查方法评分办法得分保证城乡居民享有基本的卫生安全保障(250分)流动人口预防保健30流动儿童五苗单苗接种率均≥85%在抽查乡镇(街道)查看工作报表,采取随机拦截调查10-20名儿童,分别查验儿童预防接种证。建立流动儿童花名册,总人数符合逻辑,得15分;接种率每下降1个百分点扣3分;每发
单篇购买
VIP会员(1亿+VIP文档免费下)

扫码即表示接受《下载须知》

浙江省基本公共卫生服务项目绩效考核评分细则

文档大小:1.7MB

限时特价:扫码查看

• 请登录后再进行扫码购买
• 使用微信/支付宝扫码注册及付费下载,详阅 用户协议 隐私政策
• 如已在其他页面进行付款,请刷新当前页面重试
• 付费购买成功后,此文档可永久免费下载
年会员
99.0
¥199.0

6亿VIP文档任选,共次下载特权。

已优惠

微信/支付宝扫码完成支付,可开具发票

VIP尽享专属权益

VIP文档免费下载

赠送VIP文档免费下载次数

阅读免打扰

去除文档详情页间广告

专属身份标识

尊贵的VIP专属身份标识

高级客服

一对一高级客服服务

多端互通

电脑端/手机端权益通用

手机号注册 用户名注册
我已阅读并接受《用户协议》《隐私政策》
已有账号?立即登录
我已阅读并接受《用户协议》《隐私政策》
已有账号?立即登录
登录
手机号登录 微信扫码登录
微信扫一扫登录 账号密码登录

首次登录需关注“豆柴文库”公众号

新用户注册
VIP会员(1亿+VIP文档免费下)
年会员
99.0
¥199.0

6亿VIP文档任选,共次下载特权。

已优惠

微信/支付宝扫码完成支付,可开具发票

VIP尽享专属权益

VIP文档免费下载

赠送VIP文档免费下载次数

阅读免打扰

去除文档详情页间广告

专属身份标识

尊贵的VIP专属身份标识

高级客服

一对一高级客服服务

多端互通

电脑端/手机端权益通用