您所在位置: 网站首页 / 文档列表 / 高考英语 / 文档详情
高中真题技术会考知识点总结精选优选.pdf 立即下载
上传人:文库****品店 上传时间:2024-09-07 格式:PDF 页数:15 大小:2.5MB 金币:10 举报 版权申诉
预览加载中,请您耐心等待几秒...

高中真题技术会考知识点总结精选优选.pdf

高中真题技术会考知识点总结精选优选.pdf

预览

免费试读已结束,剩余 5 页请下载文档后查看

10 金币

下载文档

如果您无法下载资料,请参考说明:

1、部分资料下载需要金币,请确保您的账户上有足够的金币

2、已购买过的文档,再次下载不重复扣费

3、资料包下载后请先用软件解压,在使用对应软件打开

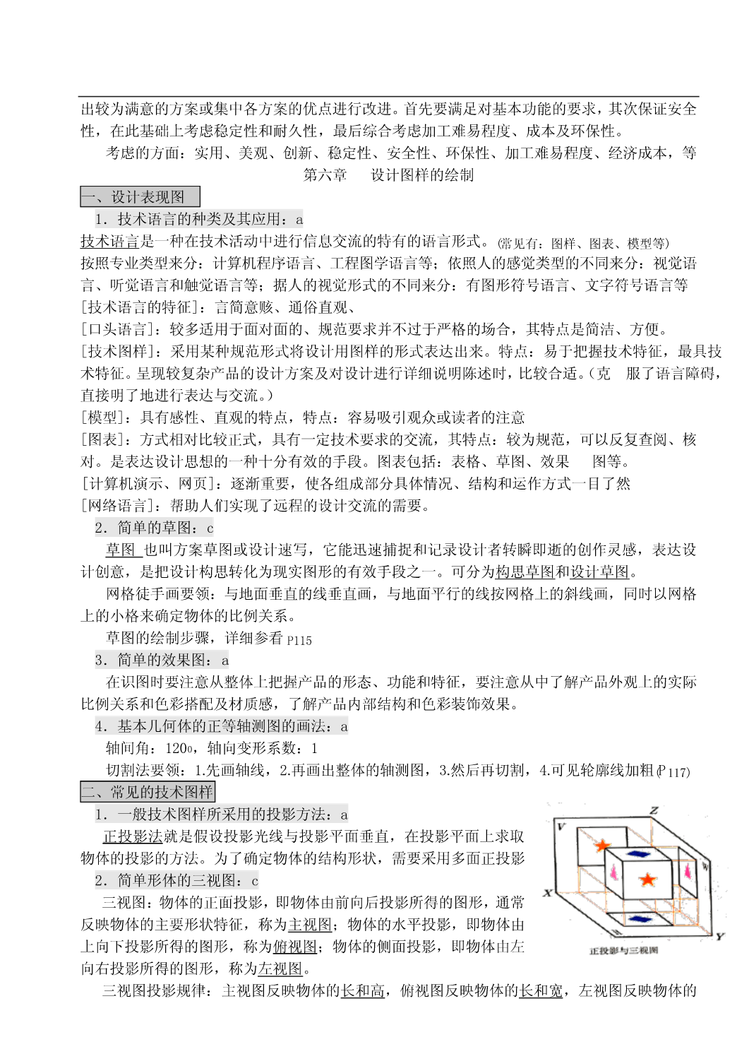
高中通用技术会考知识点总结第一单元走进技术世界一、技术的价值1、技术对人类的价值:a技术是人类为满足自身的需求和愿望对大自然进行的改造。它具有保护人、解放人和发展人的作用[保护人](例:原始人随身拾磨制好的石器,现代人对疟疾、天花、肺结核等疾病不再恐慌)[解放人](例:体力解放:自行车、内燃动力、电力,手机——信息传递)[发展人](例:爱迪生、袁隆平)2、技术对生活、生产、文化等方面的影响:a技术促进社会的发展。技术丰富社会文化内容。技术改变社会生活方式。是推动社会发展和文明进步的主要动力之一。3、技术对自然的价值:c(1)依靠技术,人类得以利用自然和改造,并与自然保持和谐共处的友好关系。(例:都江堰、南水北调、西气东输)(2)人类利用技术开发、改造自然时,应把握合理的尺度,要注意对自然的保护,不能忽视技术或产品对环境可能造成的负面影响。(3)技术的发展给自然环境带来了问题,但也给解决这些问题提供了可能(例:物料的再循环工艺)二、技术的性质1.技术的发展与发明和革新关系:b技术的基本特性:目的性、创新性、综合性、两面性、专利性。创新是技术发展的核心。每一项技术的问世都是创新的结果。技术的发展需要创新,技术创新表现为技术革新和技术发明。技术创新是一个艰难而曲折的历程。(例:显示器的不断发展属于技术革新,王选发明激光照排系统属于技术发明。)2.技术的两面性:a任何事物客观上都有两面性,技术也不例外。它既可以给人们带来福音,也可能给人们带来危害。(例:电池可以带来光明和动力,也可以带来严重的环境污染。网络技术方便人们交流沟通,但也有人利用网络犯罪。B超技术可以用于医疗,但也有人进行胎儿鉴别)3.技术与科学的区别与联系:b技术与科学的区别与联系科学是通过各种方法和实验,从而发现规律、理论,并技术则是人类为了满足自身的需要和愿望对大自然进行的改予以验证和公式化的知识体系。如:牛顿发现万有引力、造。如:瓦特发明蒸汽机、贝尔发明电话、恩格尔巴特发明达尔文发现进化论、居里夫人发现镭等。鼠标、爱迪生发明电灯泡等科学回答“是什么”“为什么”的问题技术则更多地回答“怎么办”的问题科学促进了技术的发展,技术推动了科学的进步。4.知识产权在技术领域的重要作用:a知识产权是人们基于自己的智力活动创造的成果和经营活动的标记、信誉而依法享有的权利。狭义的知识产权包括著作权、专利权、商标权三部分。专利在产权保护制度下对技术活动的重要性知识产权制度允许专利所有权人对专利技术具有一定的性,使其专利技术和产品在一定时间内独占市场,从而得到丰厚的回报,保持发明创造的积极性,使技术创新活动趋向良性循环专利的特性:独占性、时间性、地域性专利申请步骤:提交申请阶段→受理阶段→初审阶段→公布阶段→实审阶段→授权阶段三、技术的未来技术的发展趋势,对技术的情感和理性态度:b对“技术的未来”的追思和憧憬,既不需要技术迷惘中的旷世悲怆,也不需要技术崇拜中盲目乐观。理性地看待技术,应以负责、更有远见、更有具道德的方式使用技术。技术的未来既充满希望,也隐含威胁,理性地看待技术的未来,才不至于迷失在技术的世界里。第二单元技术世界中的设计一、技术与设计的关系1.设计的内涵:b设计是基于一定设想的、有目的的规划及创造活动。(例:书写工具的发展、电动剃须刀的发展。)2.技术与设计的关系:b①设计是技术成果转化的桥梁和纽带。(例:白色污染和可降解餐具)②设计促进技术的革新。③技术是设计的平台,没有技术作基础,设计将难以表现和实现。(例:早在16世纪达芬奇就设计了飞行器,但当时技术水平不够,导致飞行器难以实现)④技术更新为设计提供更广阔的发展空间。(例:电灯发明之后,人们设计出了各种各样的灯泡)⑤技术进步还促进人们设计思维和手段的发展。发展的技术不断丰富着人们的设计手段和方法。(例:计算机、打印机的发展改变了设计的手段)技术设计侧重于功能、结构、材料、工艺等,艺术设计侧重于色彩、造型、审美等二、设计中的人机关系1.人机关系的含义:b当我们使用物品时,物品就与人产生了一种相互关系。这种相互的关系就称为人机关系。当人们身处某一环境的时候,这时的人机关系就体现为人与环境的相互关系。“机”是指计算机、机器、工具、仪器、仪表、设备、设施、家具、交通车辆以及劳动保护用具等等。在人机关系中,往往存在复杂的多方面关系。不一定要有接触。(例:开门、乘电梯)2.人机关系在设计中要实现的目标:a①高效人机协调,提供人的工作效率。例:“科学管理之父”泰勒“铁锹作业试验”。②健康长期使用,产品对人的健康不造成不良影响。例:高跟靴、设计不合理的椅子③舒适产品使用中,人体能处于自然状
单篇购买
VIP会员(1亿+VIP文档免费下)

扫码即表示接受《下载须知》

高中真题技术会考知识点总结精选优选

文档大小:2.5MB

限时特价:扫码查看

• 请登录后再进行扫码购买
• 使用微信/支付宝扫码注册及付费下载,详阅 用户协议 隐私政策
• 如已在其他页面进行付款,请刷新当前页面重试
• 付费购买成功后,此文档可永久免费下载
年会员
99.0
¥199.0

6亿VIP文档任选,共次下载特权。

已优惠

微信/支付宝扫码完成支付,可开具发票

VIP尽享专属权益

VIP文档免费下载

赠送VIP文档免费下载次数

阅读免打扰

去除文档详情页间广告

专属身份标识

尊贵的VIP专属身份标识

高级客服

一对一高级客服服务

多端互通

电脑端/手机端权益通用

手机号注册 用户名注册
我已阅读并接受《用户协议》《隐私政策》
已有账号?立即登录
我已阅读并接受《用户协议》《隐私政策》
已有账号?立即登录
登录
手机号登录 微信扫码登录
微信扫一扫登录 账号密码登录

首次登录需关注“豆柴文库”公众号

新用户注册
VIP会员(1亿+VIP文档免费下)
年会员
99.0
¥199.0

6亿VIP文档任选,共次下载特权。

已优惠

微信/支付宝扫码完成支付,可开具发票

VIP尽享专属权益

VIP文档免费下载

赠送VIP文档免费下载次数

阅读免打扰

去除文档详情页间广告

专属身份标识

尊贵的VIP专属身份标识

高级客服

一对一高级客服服务

多端互通

电脑端/手机端权益通用