您所在位置: 网站首页 / 文档列表 / 交通 / 文档详情
浪琴湾交通影响评价最终稿.docx 立即下载
上传人:是你****嘉嘉 上传时间:2024-09-04 格式:DOCX 页数:29 大小: 金币:10 举报 版权申诉
预览加载中,请您耐心等待几秒...

浪琴湾交通影响评价最终稿.docx

浪琴湾交通影响评价最终稿.docx

预览

免费试读已结束,剩余 19 页请下载文档后查看

10 金币

下载文档

如果您无法下载资料,请参考说明:

1、部分资料下载需要金币,请确保您的账户上有足够的金币

2、已购买过的文档,再次下载不重复扣费

3、资料包下载后请先用软件解压,在使用对应软件打开

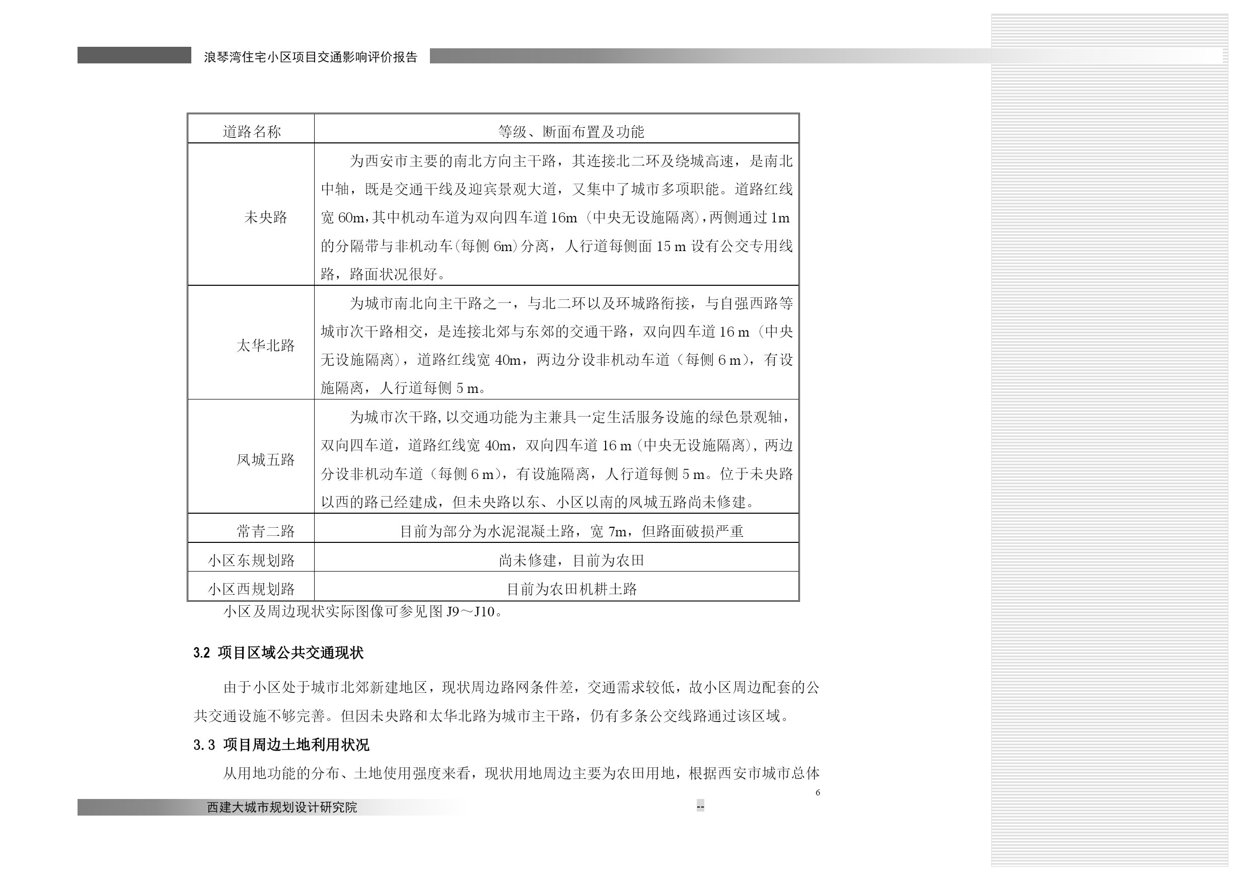
浪琴湾住宅小区项目交通影响评价报告PAGEPAGE26西建大城市规划设计研究院--目录一、概述……………………………………………11.1项目背景………………………………………11.2项目建设方案简述……………………………11.3项目依据………………………………………21.4研究方法………………………………………3二、目标年与影响范围的界定……………………4三、区域道路交通及用地条件分析………………53.1现状道路条件…………………………………53.2项目区域公共交通现状………………………63.3项目周边土地利用状况………………………63.4项目周边道路交通特征………………………7四、设计方案交通评价……………………………94.1项目建筑总平面交通评价……………………94.2项目停车设施交通评价………………………11五、项目生成交通量预测…………………………125.1项目评价时段和评价对象的确定……………125.2背景交通量预测…………………………………125.3拟建项目交通量预测……………………………165.4交通分配…………………………………………18六、交通影响程度分析………………………………206.1主要路段交通负荷分析…………………………206.2对邻近交叉口交通运行的影响…………………216.3对路段交通运行的影响…………………………226.4对公共交通的影响………………………………246.5对交通安全的影响………………………………24七、小区交通组织设计………………………………247.1小区内部交通组织设计…………………………247.2小区外部交通组织设计…………………………257.3停车交通组织设计………………………………257.4交通标志设置……………………………………25八、结论与建议………………………………………25浪琴湾住宅小区项目交通影响评价概述1.1项目背景浪琴湾住宅小区(以下简称小区)项目小区位于西安市北郊未央区,西距未央路(迎宾大道)约1350m,东距太华北路850m,距离市中心(钟楼)约9.5km,规划总用地面积为73234m2。用地范围为:西起小区西规划路(规划路西为长庆油田住宅区),东至小区东规划路,南至凤城五路,北至常青二路。小区现状用地主要为农田和两个小企业(宏远燃气设备有限责任公司和庄稼汉食品有限公司,其用地为租用当地村民土地,现准备搬迁),小区内北部是红色村耕地(61亩),南部是西十里铺村耕地(48亩)。周边主要道路有未央路、太华北路、常青二路,其余均为村道,宽度小,等级低,尚未按规划建成。目前小区的西侧与长庆油田住宅区(已经基本建成)为邻,小区东侧、北侧、和南侧基本为农田,无大规模住宅用地。小区具体位置见图J1所示。根据西安市城市总体规划(2004年至2020年),其周围用地均规划为城市用地,主要是居住用地(如图2所示)。按城市交通影响评价试行规定,城市区域内部如此建筑规模的住宅小区应该进行交通影响评价,以保证项目建成后能够拥有一个良好的内部和外部交通环境,将项目建成后对周围路网的交通影响降至最低。因此,根据西安市规划局对新建项目的要求,西建大城市规划设计研究院对该项目进行交通影响评价,作出该项目实施所带来的交通影响分析评价,并提出相应的交通改善措施和优化建议,以满足城市结构发展和经济增长的要求。1.2项目建设方案简述项目总用地面积约73234m2,除代征道路用地外,实际用地为51898m2。用地性质为居住用地,居住户数为1571户,人口为5498人,建筑住宅以高层住宅为主,功能较为单一。根据项目建筑设计方案,本小区主要经济技术指标如表1-1所示。表1-1浪琴湾住宅小区主要经济技术指标一览表编号名称数量单位1用地面积73234m22居住户(套)数1571套3居住人口(以3.5人/户计)5498人4总建筑面积200041m24地上建筑面积177685m2其中高层住宅面积163220m2商业及配套用房面积14464m2社区用房1420m25地下建筑面积22356m26建筑密度25.1%7容积率3.42——8绿化率35.2%9机动车泊位786位其中地下停车位360位地上停车位426位10非机动车停车位300m21.3项目依据浪琴湾居住小区项目设计方案(西安建筑科技大学建筑设计研究院,2006.5)西安经济技术开发区二期控制性详细规划(西建大城市规划设计研究院,2002.10)城市道路交通规划设计规范(GB-50220-95)城市道路设计规范(CJJ37-90)停车场规划设计规则(公安部、建设部联合颁布1988.10)交通工程手册《西安市城市总体规划
单篇购买
VIP会员(1亿+VIP文档免费下)

扫码即表示接受《下载须知》

浪琴湾交通影响评价最终稿

文档大小:

限时特价:扫码查看

• 请登录后再进行扫码购买
• 使用微信/支付宝扫码注册及付费下载,详阅 用户协议 隐私政策
• 如已在其他页面进行付款,请刷新当前页面重试
• 付费购买成功后,此文档可永久免费下载
年会员
99.0
¥199.0

6亿VIP文档任选,共次下载特权。

已优惠

微信/支付宝扫码完成支付,可开具发票

VIP尽享专属权益

VIP文档免费下载

赠送VIP文档免费下载次数

阅读免打扰

去除文档详情页间广告

专属身份标识

尊贵的VIP专属身份标识

高级客服

一对一高级客服服务

多端互通

电脑端/手机端权益通用

手机号注册 用户名注册
我已阅读并接受《用户协议》《隐私政策》
已有账号?立即登录
我已阅读并接受《用户协议》《隐私政策》
已有账号?立即登录
登录
手机号登录 微信扫码登录
微信扫一扫登录 账号密码登录

首次登录需关注“豆柴文库”公众号

新用户注册
VIP会员(1亿+VIP文档免费下)
年会员
99.0
¥199.0

6亿VIP文档任选,共次下载特权。

已优惠

微信/支付宝扫码完成支付,可开具发票

VIP尽享专属权益

VIP文档免费下载

赠送VIP文档免费下载次数

阅读免打扰

去除文档详情页间广告

专属身份标识

尊贵的VIP专属身份标识

高级客服

一对一高级客服服务

多端互通

电脑端/手机端权益通用