您所在位置: 网站首页 / 文档列表 / 技工类职业技能考试 / 文档详情
数控车工技师理论知识试卷.doc 立即下载
上传人:天马****23 上传时间:2024-09-08 格式:DOC 页数:87 大小:1.8MB 金币:10 举报 版权申诉
预览加载中,请您耐心等待几秒...

数控车工技师理论知识试卷.doc

数控车工技师理论知识试卷.doc

预览

免费试读已结束,剩余 77 页请下载文档后查看

10 金币

下载文档

如果您无法下载资料,请参考说明:

1、部分资料下载需要金币,请确保您的账户上有足够的金币

2、已购买过的文档,再次下载不重复扣费

3、资料包下载后请先用软件解压,在使用对应软件打开

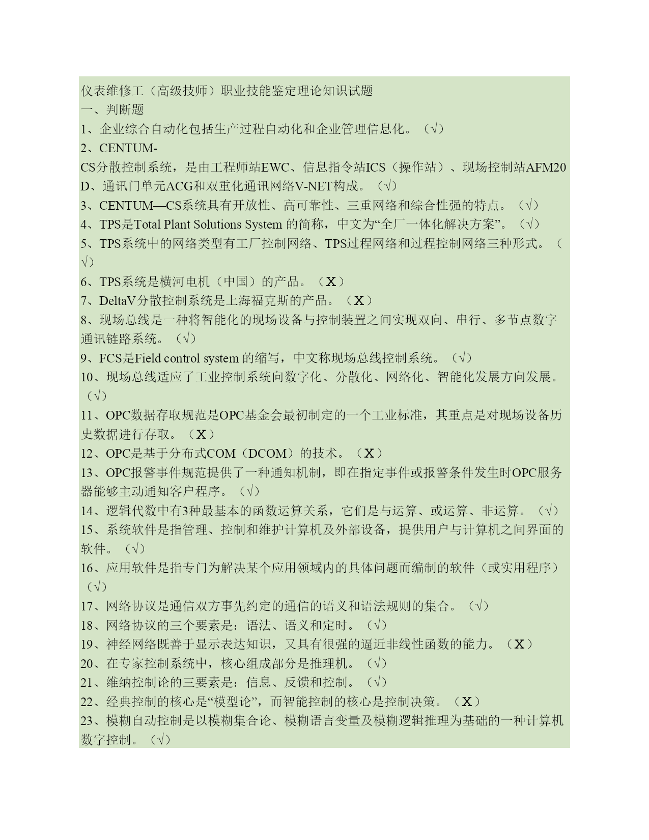
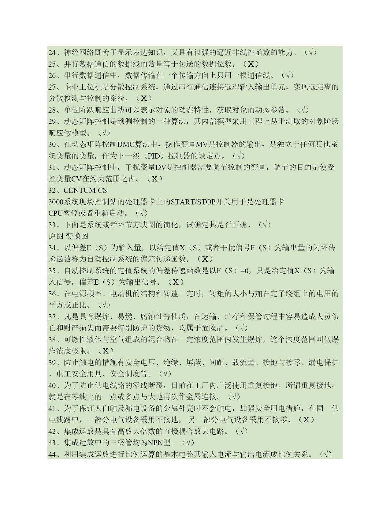
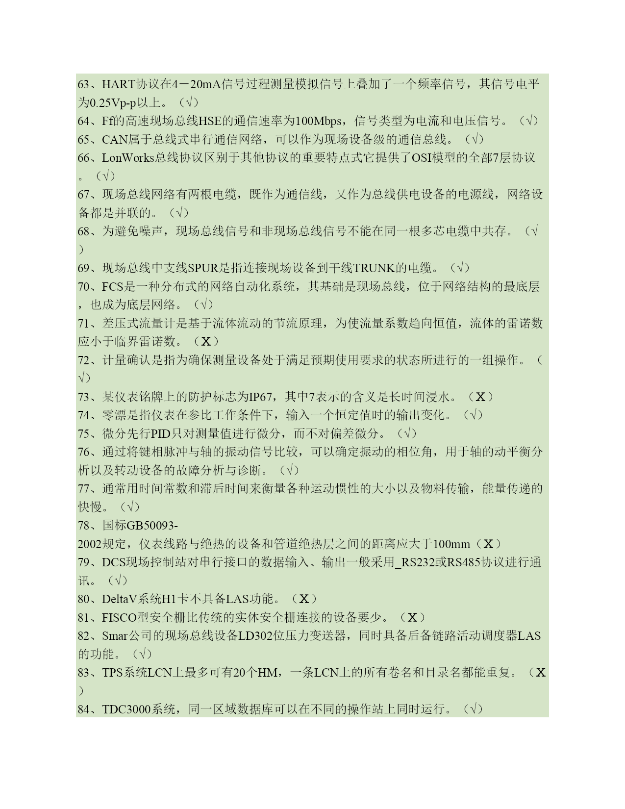
数控车工技师理论知识试卷(完整版)实用资料(可以直接使用,可编辑完整版实用资料,欢迎下载)14.>表面粗糙度指标是反映零件微观几何形状误差的。()中国北车职业技能鉴定15.>机床几何精度是指某些基础零件本身的几何形状精度,与其相互位置及运动的数控车工技师理论知识试卷精度无关。()16.>低碳钢经渗碳、淬火、回火处理后,其表面层硬度可达59HBS以上。()17.>工件在渗氮处理之前,常安排一道时效热处理工序。()18.>机械性能又称力学性能。()19.>劳动保护就是指劳动者在生产过程中的安全、健康。()1.答卷前将装订线左边的项目填写清楚。20.>间隙配合的特点是孔的实际尺寸总是得正值。(r)答卷必须用蓝色或黑色钢笔、圆珠笔,不许用铅笔或红笔。本份试卷共5道大题,满分100分,考试时间120分钟。二、选择题(请将正确答案的代号填入括号内,每题1分,共20分)1.>一个尺寸链的环数至少有()个。“√”,错误的请在括号内打“×”,每题1分,共20分)A:2B:3C:4D:5在编制加工程序时,程序段号可以不写或不按顺序书写。(w)2.>在(D)情况下加工编程必须使用G03指令旋转变压器转子绕组输出电压的幅值,是严格按转子偏转角的正弦规律变化的,A、直线插补B、圆弧插补C、极坐标插补D、逆时针圆弧插补)3.>下面哪种检测装置可直接将被测转角或位移量转化成相应代码。()YT15中的数字表示Tic的含量为15%。(r)A、光电盘B、编码盘C、感应同步器D、旋转变压器任何非圆曲线均可用直线段逼近。(r)数控机床所发生的各种故障均可通过CRT自诊断程序显示的报警序号提示。4.>利用机床位置功能检查工件的尺寸时,在编程中应设定()。A、T0102B、M00C、G00D、M02淬火的目的就是为了获得过饱和的马氏体。()5.>数控机床按数控装置的类型分为硬件式和()。图样中未注公差尺寸,国家标准中规定可在IT12~IT18级中选用,由各企业标准A、伺服进给类B、软件式C、金属成型类D、经济型(r)6.>检测元件在数控机床中的作用是检测移位和速度,发送()信号,构成闭我国动力电路的电压是380V。(r)环控制。一个完整的程序应是由程序号、若干个程序段所组成。(r)A、反馈B、数字C、输出D、电流。G41是刀具半径补偿,又叫左补偿,既刀具运行在工件左边。(r)7.>标准麻花钻外缘处的前角为。()数控系统是由CNC装置、可编程控制器、伺服驱动装置以及电动机等部分组成。A、25度B、30度C、35度D、45度)8.>在加工脆性材料时产生的切屑是()。零件轮廓的几何元素就是指零件的几何尺寸。(w)A、带状切屑B、节状切屑C、粒状切屑D、崩碎切屑一个圆沿着平面内一条定直线滚动时,圆周上的一个定点的轨迹称作螺线。9.>零件轮廓中各几何元素间的联结点称为())A:交点B:节点C:基点D:切点在直角三角形中,以下哪种已知条件不能求解三角形?():一角一边B:二角一边C:三个角D:三条边闭环伺服系统结构特点:()三、填空题(请将正确答案填在横线空白处,每题1分,共20分)、无检测环节B、直接检测工作台的位移、速度1.>在闭环和半闭环伺服系统中,是用()和指令信号的比较结果来进行、检测伺服电机转角D、检测元件装在任意位置速度和位置控制的。将钢加热到Ar3或Arm线以上30~50℃,保温一段时间后在空气中冷2.>游标卡尺与()、百分表都是最常用的长度测量器具。的热处理方法叫()。3.>一个主程序按需要可以有()子程序,并可重复调用。:退火B:正火C:时效D:回火4.>有的转塔刀架不仅实现定位还可以传递动力,进行铣削等工序,这种刀台称为在一个程序段中同时出现同一组的若干个G指令时()()刀台。、计算机只识别第一个G指令。B、计算机只识别最后一个G指令。5.>一个完整的液压系统是由能源部分、执行机构部分、()、附件部分四部分、计算机无法识别。D、计算机仍然可以自动识别。组成的。数控机床编程序时,常用有几种坐标系,下面哪一种是错误的()。6.>CNC系统的中断类型包括:外部中断、内部定时中断、()中断、程序性、机床坐标系B、工件坐标系C、参考点坐标系D、极坐标系中断。程序所给的刀具移动速度,是在各坐标的()的速度。7.>、直线感应同步尺和长光栅属于()的位移测量元件。、最低B、最高C、合成方向上D、自动加减速8.>主轴最高恒线速度控制指令,可以使加工过程中任何一点的()保持一零点偏移容许把数控测量系统的()在相对机床基准点的规定范围内移样。9.>工作坐标系原点的选择主要考虑便于()和测量。、原点B、基准点C、零位D、原位10.>未装工件以前,对程序进行一次(),是检查程序是否顺利执行。采用手动夹持装置夹持工件,其夹紧机构应具备()才行。11.>在零件加工
单篇购买
VIP会员(1亿+VIP文档免费下)

扫码即表示接受《下载须知》

数控车工技师理论知识试卷

文档大小:1.8MB

限时特价:扫码查看

• 请登录后再进行扫码购买
• 使用微信/支付宝扫码注册及付费下载,详阅 用户协议 隐私政策
• 如已在其他页面进行付款,请刷新当前页面重试
• 付费购买成功后,此文档可永久免费下载
年会员
99.0
¥199.0

6亿VIP文档任选,共次下载特权。

已优惠

微信/支付宝扫码完成支付,可开具发票

VIP尽享专属权益

VIP文档免费下载

赠送VIP文档免费下载次数

阅读免打扰

去除文档详情页间广告

专属身份标识

尊贵的VIP专属身份标识

高级客服

一对一高级客服服务

多端互通

电脑端/手机端权益通用

手机号注册 用户名注册
我已阅读并接受《用户协议》《隐私政策》
已有账号?立即登录
我已阅读并接受《用户协议》《隐私政策》
已有账号?立即登录
登录
手机号登录 微信扫码登录
微信扫一扫登录 账号密码登录

首次登录需关注“豆柴文库”公众号

新用户注册
VIP会员(1亿+VIP文档免费下)
年会员
99.0
¥199.0

6亿VIP文档任选,共次下载特权。

已优惠

微信/支付宝扫码完成支付,可开具发票

VIP尽享专属权益

VIP文档免费下载

赠送VIP文档免费下载次数

阅读免打扰

去除文档详情页间广告

专属身份标识

尊贵的VIP专属身份标识

高级客服

一对一高级客服服务

多端互通

电脑端/手机端权益通用