您所在位置: 网站首页 / 文档列表 / 小学课件 / 文档详情
小学科学《声音》综合练习题(a卷).doc 立即下载
上传人:金启****富来 上传时间:2024-09-04 格式:DOC 页数:11 大小:252KB 金币:10 举报 版权申诉
预览加载中,请您耐心等待几秒...

小学科学《声音》综合练习题(a卷).doc

小学科学《声音》综合练习题(a卷).doc

预览

免费试读已结束,剩余 1 页请下载文档后查看

10 金币

下载文档

如果您无法下载资料,请参考说明:

1、部分资料下载需要金币,请确保您的账户上有足够的金币

2、已购买过的文档,再次下载不重复扣费

3、资料包下载后请先用软件解压,在使用对应软件打开

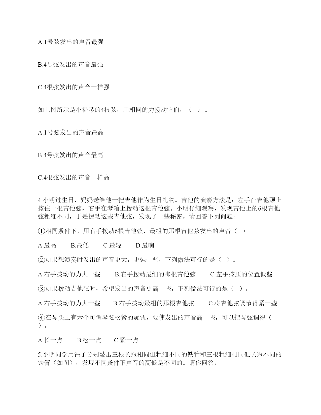
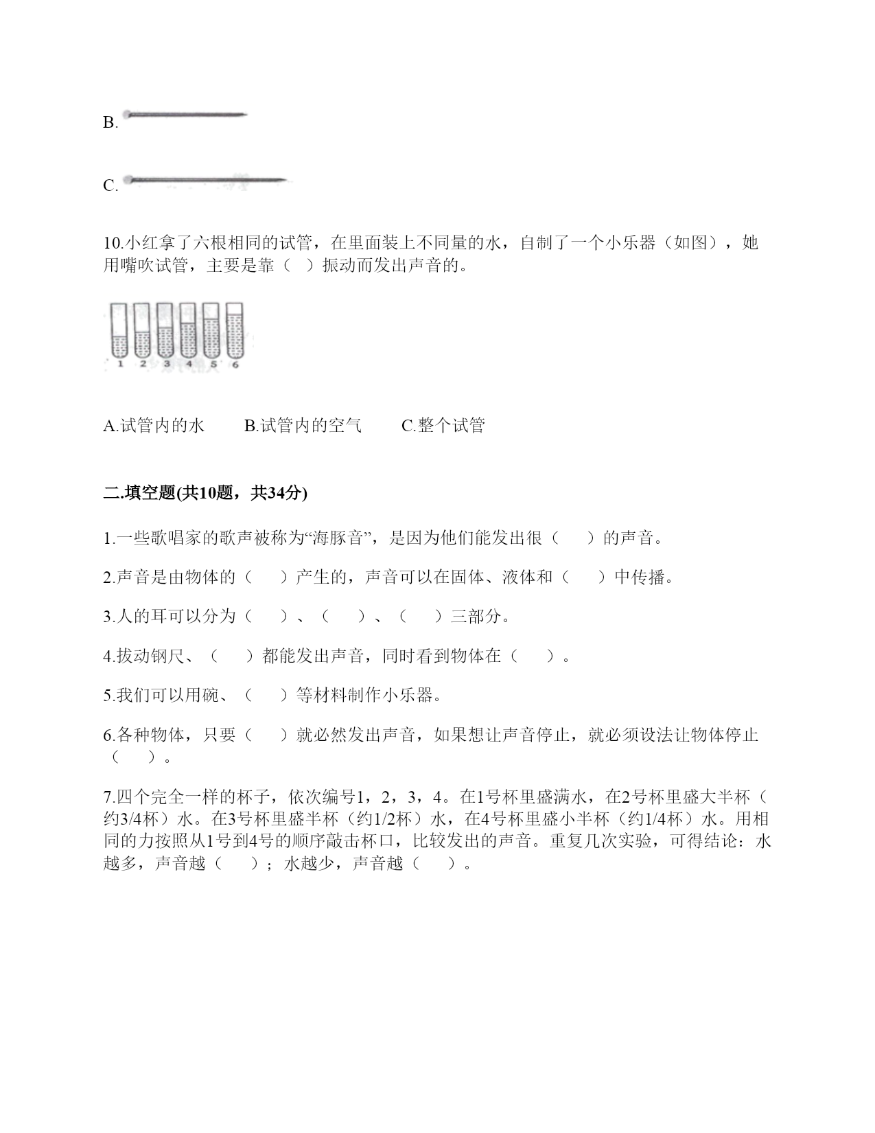
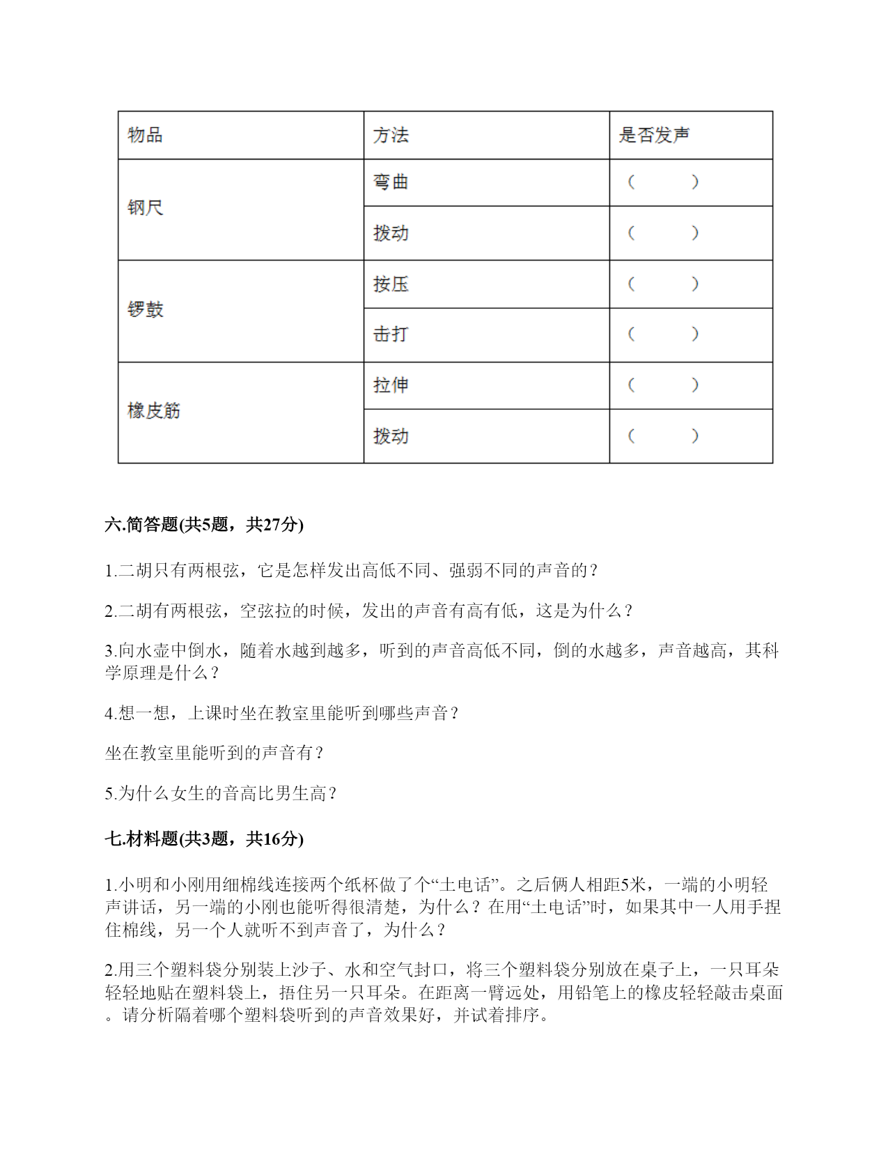
小学科学《声音》综合练习题一.选择题(共10题,共20分)1.敲击下面的杯子,能发出高音的是()。2.我们读书时发出的声音是()振动而产生的。A.舌头B.嘴唇C.声带3.在弹吉他时,若想要使它发出的声音强一些,可以()。A.换新吉他B.用的力气大一些C.调节弦的松紧度4.声音在()传播速度最快。A.固体B.液体C.气体5.听诊器的探头与()的作用相似。A.听小骨B.耳蜗C.耳郭6.敲锣会让我们听到锣声,当锣停止振动,声音()。A.还将持续一段时间B.立刻消失C.就越小7.同一首乐曲的音符中,()。A.“7”比“1”音高高B.“7”与“6”音高相同C.“7”比“1”音强8.手指轻轻接触到桌面,并在桌面上滑动一段距离,当耳贴在桌子一角上,再这样让手指滑动时,()。A.耳朵听到一样清晰的声音B.它们几乎没有声音C.贴在桌角上听得更清晰9.敲击下图三根铁钉,发出声音最高的是()。A.B.C.10.小红拿了六根相同的试管,在里面装上不同量的水,自制了一个小乐器(如图),她用嘴吹试管,主要是靠()振动而发出声音的。A.试管内的水B.试管内的空气C.整个试管二.填空题(共10题,共34分)1.一些歌唱家的歌声被称为“海豚音”,是因为他们能发出很()的声音。2.声音是由物体的()产生的,声音可以在固体、液体和()中传播。3.人的耳可以分为()、()、()三部分。4.拔动钢尺、()都能发出声音,同时看到物体在()。5.我们可以用碗、()等材料制作小乐器。6.各种物体,只要()就必然发出声音,如果想让声音停止,就必须设法让物体停止()。7.四个完全一样的杯子,依次编号1,2,3,4。在1号杯里盛满水,在2号杯里盛大半杯(约3/4杯)水。在3号杯里盛半杯(约1/2杯)水,在4号杯里盛小半杯(约1/4杯)水。用相同的力按照从1号到4号的顺序敲击杯口,比较发出的声音。重复几次实验,可得结论:水越多,声音越();水越少,声音越()。8.内耳中有一个像蜗牛模样的物体,我们称它为()。里面充满了液体、布满了神经末梢。9.鼓声是由()振动产生的。10.鼓声是由于鼓面的()产生的;我们听见的鼓声是通过()传播的。三.判断题(共10题,共20分)1.远处有声音传过来,一定有物体在振动。()2.我们的耳朵无法感受到超声波,而蝙蝠不但能听到超声波,还能通过鼻腔发出超声波。()3.敲击过的音叉接触水面,水面出现许多波纹,说明声音以波的形式传播。()4.有些物体发声时,我们看不到它在振动,这说明有些物体可以不振动发出声音。()5.物体振动的幅度越小,发出的声音越低。()6.声音的高低是由物体振动的幅度决定的。振动幅度越大,音调越高。()7.声音的高低与声音的强弱其实是一回事。()8.音叉发声时看起来没有运动,所以音叉发声时不振动。()9.鼓膜很薄,容易受损,掏耳朵时要特别小心。()10.把耳朵贴在桌子的一端,听同学在桌子另一端轻轻抓挠桌面的声音。这样听到的声音与耳朵不贴桌面上是完全一样的。()四.连线题(共1题,共6分)1.连线题。鸟叫声人为的声音电锯声雷声自然界的声音雕刻石碑的声音雨声琴声五.填表题(共2题,共14分)1.探究尺子发出声音的音高变化实验记录表。2.观察物体是否发声。六.简答题(共5题,共27分)1.二胡只有两根弦,它是怎样发出高低不同、强弱不同的声音的?2.二胡有两根弦,空弦拉的时候,发出的声音有高有低,这是为什么?3.向水壶中倒水,随着水越到越多,听到的声音高低不同,倒的水越多,声音越高,其科学原理是什么?4.想一想,上课时坐在教室里能听到哪些声音?坐在教室里能听到的声音有?5.为什么女生的音高比男生高?七.材料题(共3题,共16分)1.小明和小刚用细棉线连接两个纸杯做了个“土电话”。之后俩人相距5米,一端的小明轻声讲话,另一端的小刚也能听得很清楚,为什么?在用“土电话”时,如果其中一人用手捏住棉线,另一个人就听不到声音了,为什么?2.用三个塑料袋分别装上沙子、水和空气封口,将三个塑料袋分别放在桌子上,一只耳朵轻轻地贴在塑料袋上,捂住另一只耳朵。在距离一臂远处,用铅笔上的橡皮轻轻敲击桌面。请分析隔着哪个塑料袋听到的声音效果好,并试着排序。3.夏天的夜晚,我们经常能听到蟋蟀的叫声,可是,你知道吗?只有雄性蟋蟀会叫,雌性是不会叫的。而且,蟋蟀的叫声不是从口中发出的,而是靠翅膀的摩擦来发声的。在雄性蟋蟀的前翅上,有旋涡纹状的翅膜,一边翅膀长着锉刀状的翅膜——弦器,另一边翅膀长着较硬的翅膜——弹器。当这两种发音器相互摩擦时,就能发出声音。蟋蟀称得上是昆虫界里一名优秀的小提琴师。你还听见过哪些动物的叫声?试写出5种。八
单篇购买
VIP会员(1亿+VIP文档免费下)

扫码即表示接受《下载须知》

小学科学《声音》综合练习题(a卷)

文档大小:252KB

限时特价:扫码查看

• 请登录后再进行扫码购买
• 使用微信/支付宝扫码注册及付费下载,详阅 用户协议 隐私政策
• 如已在其他页面进行付款,请刷新当前页面重试
• 付费购买成功后,此文档可永久免费下载
年会员
99.0
¥199.0

6亿VIP文档任选,共次下载特权。

已优惠

微信/支付宝扫码完成支付,可开具发票

VIP尽享专属权益

VIP文档免费下载

赠送VIP文档免费下载次数

阅读免打扰

去除文档详情页间广告

专属身份标识

尊贵的VIP专属身份标识

高级客服

一对一高级客服服务

多端互通

电脑端/手机端权益通用

手机号注册 用户名注册
我已阅读并接受《用户协议》《隐私政策》
已有账号?立即登录
我已阅读并接受《用户协议》《隐私政策》
已有账号?立即登录
登录
手机号登录 微信扫码登录
微信扫一扫登录 账号密码登录

首次登录需关注“豆柴文库”公众号

新用户注册
VIP会员(1亿+VIP文档免费下)
年会员
99.0
¥199.0

6亿VIP文档任选,共次下载特权。

已优惠

微信/支付宝扫码完成支付,可开具发票

VIP尽享专属权益

VIP文档免费下载

赠送VIP文档免费下载次数

阅读免打扰

去除文档详情页间广告

专属身份标识

尊贵的VIP专属身份标识

高级客服

一对一高级客服服务

多端互通

电脑端/手机端权益通用