您所在位置: 网站首页 / 文档列表 / 规章制度 / 文档详情
XX分公司资金管理办法.doc 立即下载
上传人:qw****27 上传时间:2024-09-08 格式:DOC 页数:14 大小:45KB 金币:15 举报 版权申诉
预览加载中,请您耐心等待几秒...

XX分公司资金管理办法.doc

XX分公司资金管理办法.doc

预览

免费试读已结束,剩余 4 页请下载文档后查看

15 金币

下载文档

如果您无法下载资料,请参考说明:

1、部分资料下载需要金币,请确保您的账户上有足够的金币

2、已购买过的文档,再次下载不重复扣费

3、资料包下载后请先用软件解压,在使用对应软件打开

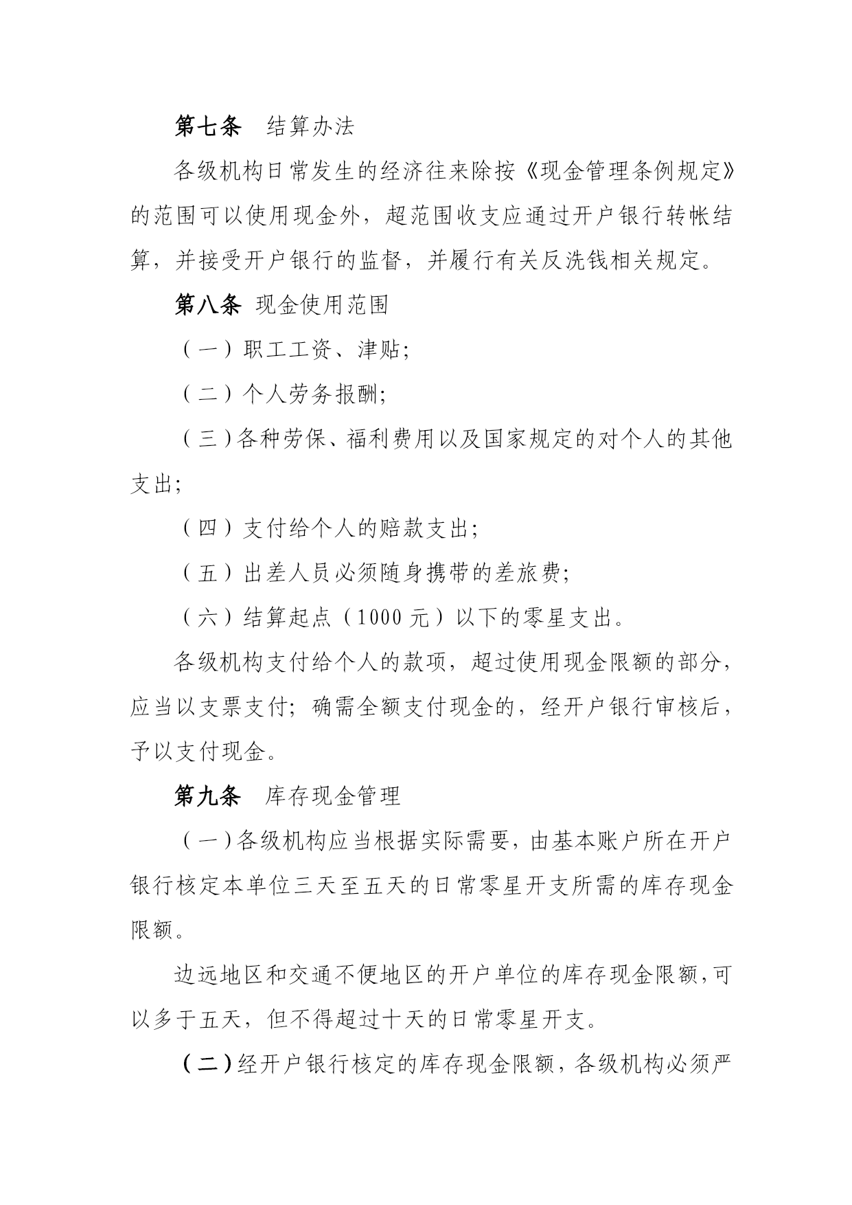
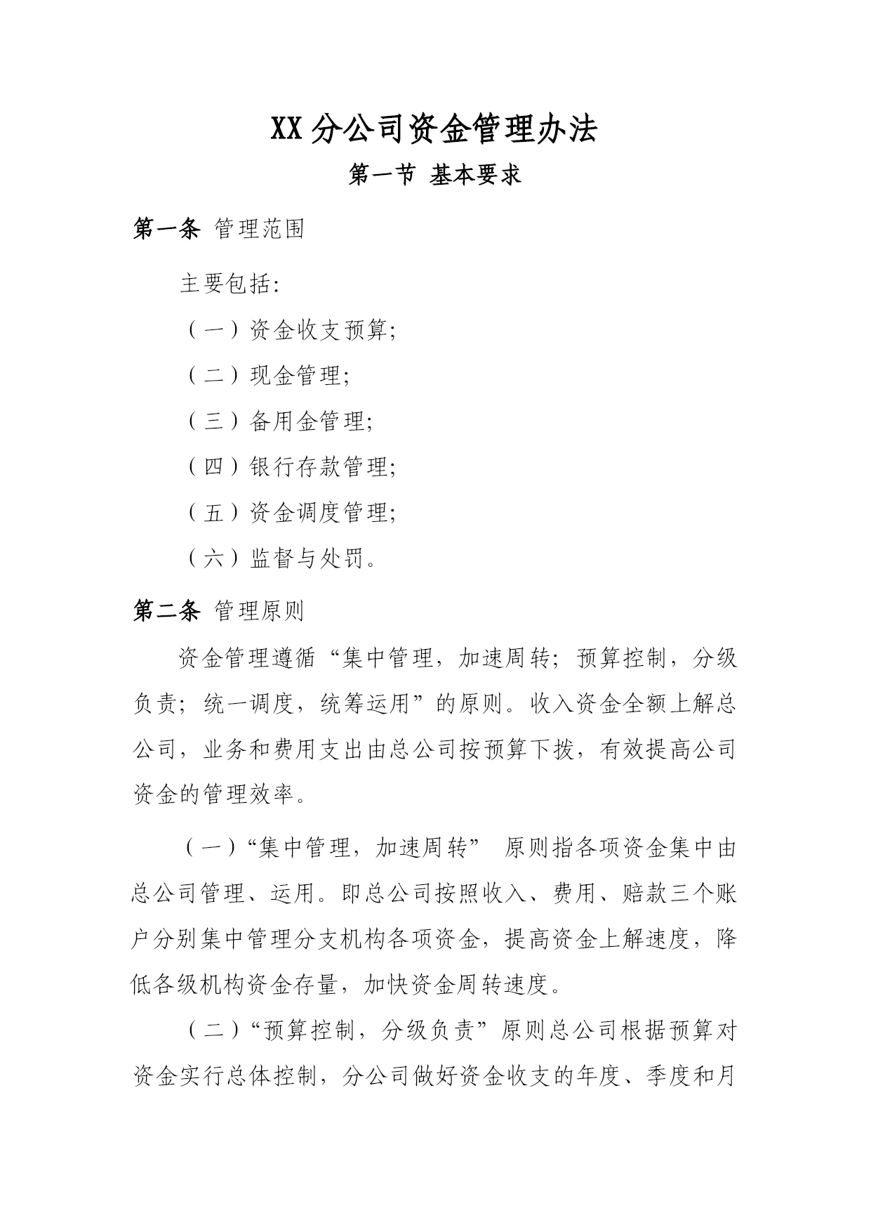
XX分公司资金管理办法第一节基本要求第一条管理范围主要包括:(一)资金收支预算;(二)现金管理;(三)备用金管理;(四)银行存款管理;(五)资金调度管理;(六)监督与处罚。第二条管理原则资金管理遵循“集中管理,加速周转;预算控制,分级负责;统一调度,统筹运用”的原则。收入资金全额上解总公司,业务和费用支出由总公司按预算下拨,有效提高公司资金的管理效率。(一)“集中管理,加速周转”原则指各项资金集中由总公司管理、运用。即总公司按照收入、费用、赔款三个账户分别集中管理分支机构各项资金,提高资金上解速度,降低各级机构资金存量,加快资金周转速度。(二)“预算控制,分级负责”原则总公司根据预算对资金实行总体控制,分公司做好资金收支的年度、季度和月度预算,并严格按照预算使用资金,各级机构在经营授权范围内对本级资金使用的真实性、安全性、合法性负责。(三)“统一调度,统筹运用”原则是总公司利用资金管理系统,统一调度各级机构资金,确保资金正常需求。各级机构没有资金运用权限,由总公司统筹运用,提高资金的安全性和收益水平。第二节收支预算第三条根据公司的管理情况如实编制,力争达到年度资金收支基本平衡,略有节余,最大限度地提高资金贡献度。分公司应按照全面预算管理原则,依据年度经营计划,科学合理地制定年度、季度和月度资金预算,并采取有效措施确保预算执行到位。第四条资金预算的内容包括保费收入、利息收入和其它收入等资金流入预算;赔款支出、费用支出等资金流出的预算;现金净流量预算等。第五条年度资金预算在每年1月15日前上报总公司,季度资金预算应在前一季度最后一个月10日前上报,总公司在当季首月10日前进行批复。第六条各支公司必须严格执行资金预算。如有特殊情况或未实现资金预算目标的,须分析原因,提交修订报告请求批复,以满足本单位的经营管理需要。第三节现金管理第七条结算办法各级机构日常发生的经济往来除按《现金管理条例规定》的范围可以使用现金外,超范围收支应通过开户银行转帐结算,并接受开户银行的监督,并履行有关反洗钱相关规定。第八条现金使用范围(一)职工工资、津贴;(二)个人劳务报酬;(三)各种劳保、福利费用以及国家规定的对个人的其他支出;(四)支付给个人的赔款支出;(五)出差人员必须随身携带的差旅费;(六)结算起点(1000元)以下的零星支出。各级机构支付给个人的款项,超过使用现金限额的部分,应当以支票支付;确需全额支付现金的,经开户银行审核后,予以支付现金。第九条库存现金管理(一)各级机构应当根据实际需要,由基本账户所在开户银行核定本单位三天至五天的日常零星开支所需的库存现金限额。边远地区和交通不便地区的开户单位的库存现金限额,可以多于五天,但不得超过十天的日常零星开支。(二)经开户银行核定的库存现金限额,各级机构必须严格遵守。需要增加或者减少库存现金限额的,按必要手续向开户银行提出申请。第十条现金收支管理(一)现金收入应当于当日送存开户银行。当日送存确有困难的,由开户银行确定送存时间;支付现金可以从本单位库存现金限额中支付或者从开户银行提取,不得从本单位的现金收入中直接支付(即坐支)。(二)从开户银行提取现金,应当写明用途,并经相关人员审批,开户银行审核后,方可办理。第十一条现金账簿的管理建立健全定本式《现金日记账》,按经济业务发生的先后顺序逐笔登记,做到日清月结,账款相符,发现账款不符应及时查明原因。每月末应结出现金账余额与当月发生额,与会计账目核对一致,不一致的应立即查明原因。第十二条财务部门应定期或不定期对现金库进行盘点并填写盘点表,填写现金盘点表(见附表1)。第十三条严禁现金坐支;严禁用白条等不符合财务制度的单据顶替库存现金;严禁单位之间相互借用现金;严禁谎报用途套取现金;严禁将单位现金以个人名义存储(即公款私存);严禁保留账外公款(即小金库)。第四节备用金管理第十四条备用金是指为了满足日常经营活动需要,而暂付给公司内部相关部门和人员使用的周转备用现金。备用金实行单独核算,划分为周转备用金及内部借款两类,并分别管理。第十五条周转金管理(一)周转备用金使用范围仅限不符合开户条件且未开设银行账户的支公司、营销服务部、展业团队及新筹建机构为保证经营活动需要的周转资金。(二)周转备用金限额以不超过7天所需资金周转量或最多30000元,两者取低者为最高限额。(三)经营机构在办理备用金借款时,应详实填写备用金借款单,经分公司计财部负责人及分管领导签批后方可办理。借取备用金后,平常不再办理其他借款。各级机构计财部对备用金进行日常监督和检查,根据实际情况及时调整限额。(四)经营机构日常发生备用金支出项目报销时,经公司财务审核,领导签批后,据实列报,按差额划拨
单篇购买
VIP会员(1亿+VIP文档免费下)

扫码即表示接受《下载须知》

XX分公司资金管理办法

文档大小:45KB

限时特价:扫码查看

• 请登录后再进行扫码购买
• 使用微信/支付宝扫码注册及付费下载,详阅 用户协议 隐私政策
• 如已在其他页面进行付款,请刷新当前页面重试
• 付费购买成功后,此文档可永久免费下载
年会员
99.0
¥199.0

6亿VIP文档任选,共次下载特权。

已优惠

微信/支付宝扫码完成支付,可开具发票

VIP尽享专属权益

VIP文档免费下载

赠送VIP文档免费下载次数

阅读免打扰

去除文档详情页间广告

专属身份标识

尊贵的VIP专属身份标识

高级客服

一对一高级客服服务

多端互通

电脑端/手机端权益通用

手机号注册 用户名注册
我已阅读并接受《用户协议》《隐私政策》
已有账号?立即登录
我已阅读并接受《用户协议》《隐私政策》
已有账号?立即登录
登录
手机号登录 微信扫码登录
微信扫一扫登录 账号密码登录

首次登录需关注“豆柴文库”公众号

新用户注册
VIP会员(1亿+VIP文档免费下)
年会员
99.0
¥199.0

6亿VIP文档任选,共次下载特权。

已优惠

微信/支付宝扫码完成支付,可开具发票

VIP尽享专属权益

VIP文档免费下载

赠送VIP文档免费下载次数

阅读免打扰

去除文档详情页间广告

专属身份标识

尊贵的VIP专属身份标识

高级客服

一对一高级客服服务

多端互通

电脑端/手机端权益通用