您所在位置: 网站首页 / 文档列表 / 合同协议 / 文档详情
最新物流合作协议书合同(通用14篇).docx 立即下载
上传人:17****69 上传时间:2024-09-09 格式:DOCX 页数:80 大小:71KB 金币:10 举报 版权申诉
预览加载中,请您耐心等待几秒...

最新物流合作协议书合同(通用14篇).docx

最新物流合作协议书合同(通用14篇).docx

预览

免费试读已结束,剩余 70 页请下载文档后查看

10 金币

下载文档

如果您无法下载资料,请参考说明:

1、部分资料下载需要金币,请确保您的账户上有足够的金币

2、已购买过的文档,再次下载不重复扣费

3、资料包下载后请先用软件解压,在使用对应软件打开

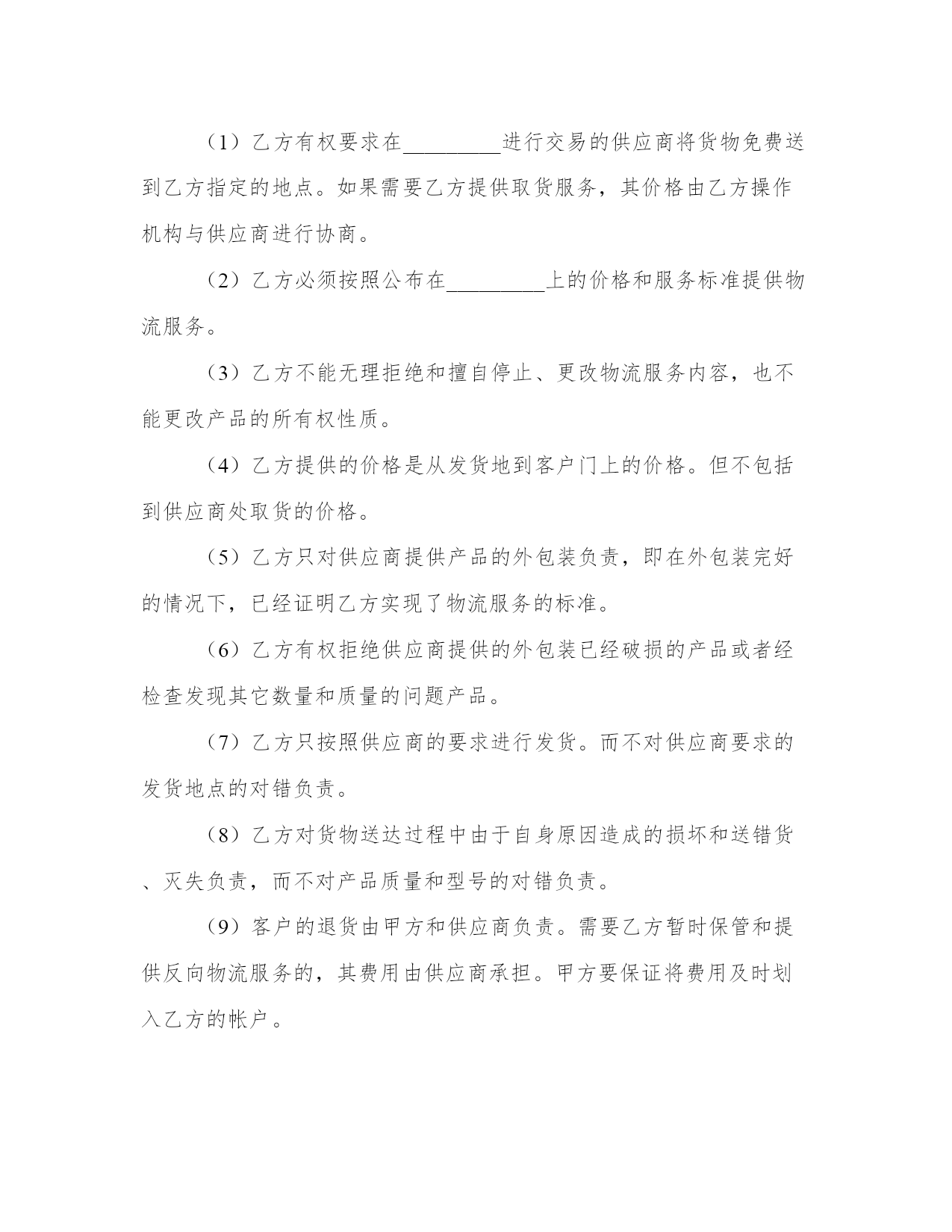
最新物流合作协议书合同(通用14篇)随着法律观念的日渐普及,我们用到合同的地方越来越多,正常情况下,签订合同必须经过规定的方式。那么合同应该怎么制定才合适呢?这里我整理了一些优秀的合同范文,希望对大家有所帮助,下面我们就来了解一下吧。物流合作协议书合同篇一甲方:乙方:为适____市场发展,依照国家有关法规,充分开发客运资源和利用客运网络优势,开展道路客运小件快运业务。甲乙双方本着平等互利、协商一致的原则,达成合作协议。第一条、甲方乙方关系。1、甲方乙方互为合作关系,甲方作为托运人,乙方为承运人,应相互协作,共同完成物流小件快运业务。2、甲方还兼有集团公司物流主管部门的责任,起到了对物流全局范围内的监督、协调、指导等方面的作用。第二条、货物名称、数量托运货物主要以小件物品为主,货物品种、规格、数量等内容将在每批货物发货前以物流托运详情单的形式予以详细填写。第三条、经营原则。1、小件快运实行一次托运、全程负责,配载总量不得超过客车行李舱的核定重量。2、严禁危险品、违禁品、易损、易破、易污染、易腐烂物品和国家规定的禁、限运物品的托运;不受理贵重物品、现金、各类有价证券以及包装不符合运输要求的物品。第四条、包装要求甲方的货物按照国家规定的标准,封闭严密,不渗漏。第五条、运输方式运输方式为客运班车运输的方式。第六条、收益分配。1、小件快运托运时由甲方提供物流托运详情单,到达站凭收件人提货签字后的托运详情单交付联与甲方结算。2、结算比例:小件快运托运收费(甲方扣除装车费、承运费、保险、保价费专款专用外),按照甲方______%、乙方______%、到达站______%的比例结算。3、小件快运服务费按月结清。在次月的____日前将托运详情单结算联送交甲方,甲方在接到托运详情单结算联后的______天内将运费通过银行划转或其他方式交付乙方。4、中转运输费、终点站服务费结算方法有甲乙双方另行商定。第七条、甲方的权利义务风险提示:应明确约定合作各方的权利义务,以免在项目实际经营中出现扯皮的情形。再次温馨提示:因合作方式、项目内容不一致,各方的权利义务条款也不一致,应根据实际情况进行拟定。1、甲方负有小件快运的受理、仓储保管、装车以及落实与承运方安全运输等事宜,并对以上各操作环节作具体落实之义务。2、甲方有义务在小件快运受理处设立公告栏,公开告示有关客运快件的托运范围、价格、要求、须知以及客运班次时刻表等事项。3、甲方有义务对托运的快件物品属性、质量进行安全检查,并要求包装严密,捆扎牢固,标志明显,便于装卸,符合安全运输要求。4、甲方在客运快件装车完毕后,应将小件快运货运单(存根联)交承运人签字确认,余下三联交承运人随车同行,并及时将发运班次、车号、抵达时间等信息通知托运人,以方便托运人与收件人之间的联系。第八条、乙方的权利义务。1、乙方在接到甲方所托运的货物后须按广运物流托运详情单清点货物,并按规定期限内将货物运到指定的地点,并对托运的货物负责安全、保证货物无短缺、无损坏、无污染、无人为的变质。2、承运司机在运输途中遇到特殊情况,如堵车、修路、下(雪、雾、雨),因高速封路或车出故障等情况,应及时同甲方联系以采取相关措施;除不可抗力外,乙方承担所托运货物的损失。3、送抵到达站后应立即与到达站相关工作人员联系,并办理相关交接手续,以备结算。4、不应出现拒载甲方货物和送抵到达站不办理交付手续并返回的情况。5、将当月营业情况以报表形式于次月____日前报物流分公司,以上报集团公司领导和生产经营部,用以商务局统计备案。第九条、货物承运日期及运到期限甲方的运输计划应提前______天通知乙方,乙方按甲方指定时间将货上车,并于当日将货物运出,不得滞留,中途不得或以其它方式运输,按双方商定的到货日期到达。第十条、到达站、接货方式及验收方式货物运抵到达站,由到达站工作人员按物流托运详情单进行清点验收,如货物无损失、无短少、无污染、无损坏,到达站工作人员即可在托运详情单上签字,双方须做好票据存根工作,以备结算。第十一条、违约责任风险提示:合同的约定虽然细致,但无法保证合作方不违约。因此,必须明确约定违约条款,一旦一方违约,另一方则能够以此作为追偿依据。如任何一方不履行本协议,违约一方应当向对方支付______元的惩罚性违约金,并应赔偿对方的经济损失。第十二条、其他规定。1、本协议未涉事项,经双方协商一致后,可签订补充协议,补充协议与本协议具有同等法律效力。2、本协议一式______份,甲乙双方各执______份。3、本协议经甲乙双方签字后生效。4、本协议合作期限自________年____月____日起至________年____月____日止,期满后双方无异议可继续顺延。如一方提出
单篇购买
VIP会员(1亿+VIP文档免费下)

扫码即表示接受《下载须知》

最新物流合作协议书合同(通用14篇)

文档大小:71KB

限时特价:扫码查看

• 请登录后再进行扫码购买
• 使用微信/支付宝扫码注册及付费下载,详阅 用户协议 隐私政策
• 如已在其他页面进行付款,请刷新当前页面重试
• 付费购买成功后,此文档可永久免费下载
年会员
99.0
¥199.0

6亿VIP文档任选,共次下载特权。

已优惠

微信/支付宝扫码完成支付,可开具发票

VIP尽享专属权益

VIP文档免费下载

赠送VIP文档免费下载次数

阅读免打扰

去除文档详情页间广告

专属身份标识

尊贵的VIP专属身份标识

高级客服

一对一高级客服服务

多端互通

电脑端/手机端权益通用

手机号注册 用户名注册
我已阅读并接受《用户协议》《隐私政策》
已有账号?立即登录
我已阅读并接受《用户协议》《隐私政策》
已有账号?立即登录
登录
手机号登录 微信扫码登录
微信扫一扫登录 账号密码登录

首次登录需关注“豆柴文库”公众号

新用户注册
VIP会员(1亿+VIP文档免费下)
年会员
99.0
¥199.0

6亿VIP文档任选,共次下载特权。

已优惠

微信/支付宝扫码完成支付,可开具发票

VIP尽享专属权益

VIP文档免费下载

赠送VIP文档免费下载次数

阅读免打扰

去除文档详情页间广告

专属身份标识

尊贵的VIP专属身份标识

高级客服

一对一高级客服服务

多端互通

电脑端/手机端权益通用