您所在位置: 网站首页 / 文档列表 / 小学课件 / 文档详情
小学科学《声音》综合练习题【精练】.doc 立即下载
上传人:17****27 上传时间:2024-09-08 格式:DOC 页数:15 大小:1.3MB 金币:10 举报 版权申诉
预览加载中,请您耐心等待几秒...

小学科学《声音》综合练习题【精练】.doc

小学科学《声音》综合练习题【精练】.doc

预览

免费试读已结束,剩余 5 页请下载文档后查看

10 金币

下载文档

如果您无法下载资料,请参考说明:

1、部分资料下载需要金币,请确保您的账户上有足够的金币

2、已购买过的文档,再次下载不重复扣费

3、资料包下载后请先用软件解压,在使用对应软件打开

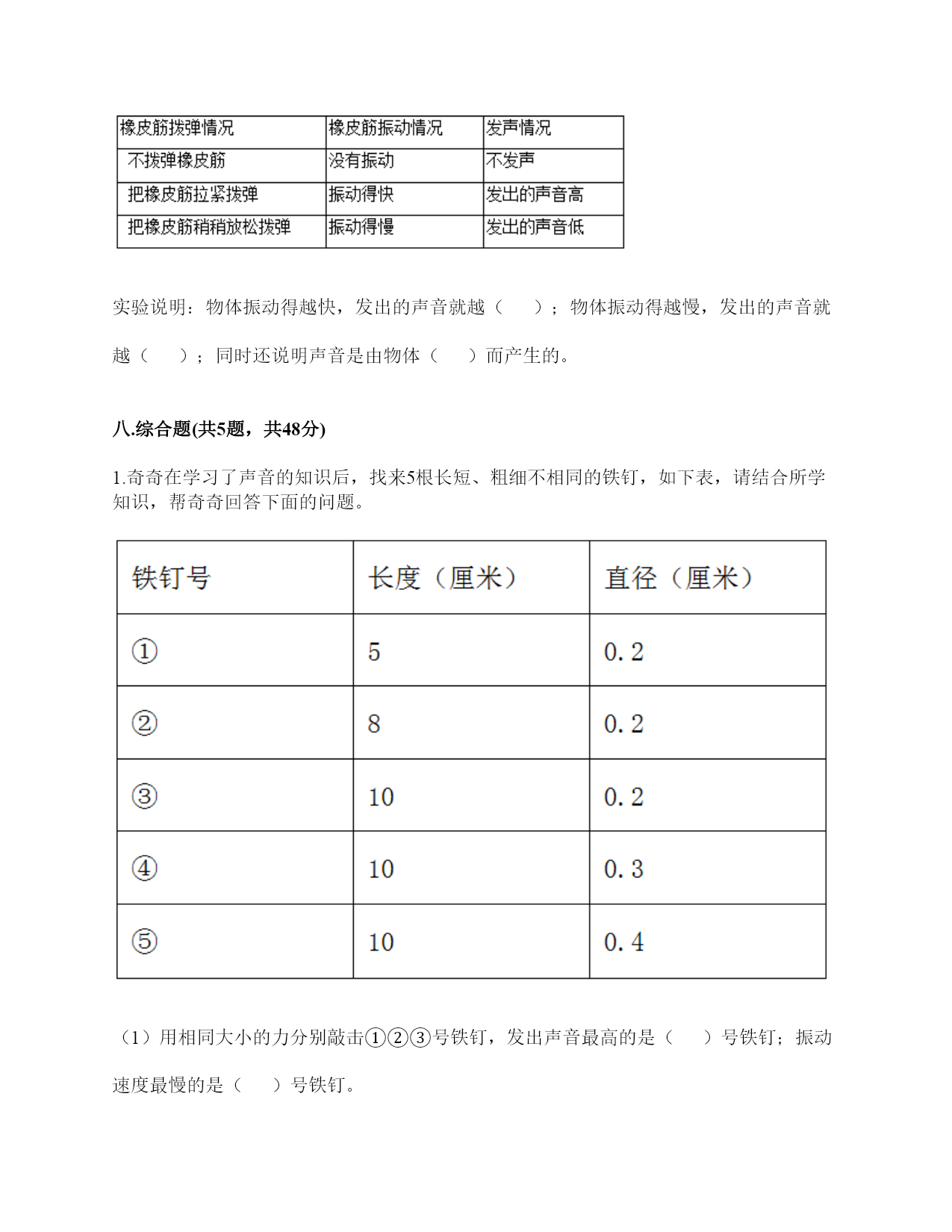
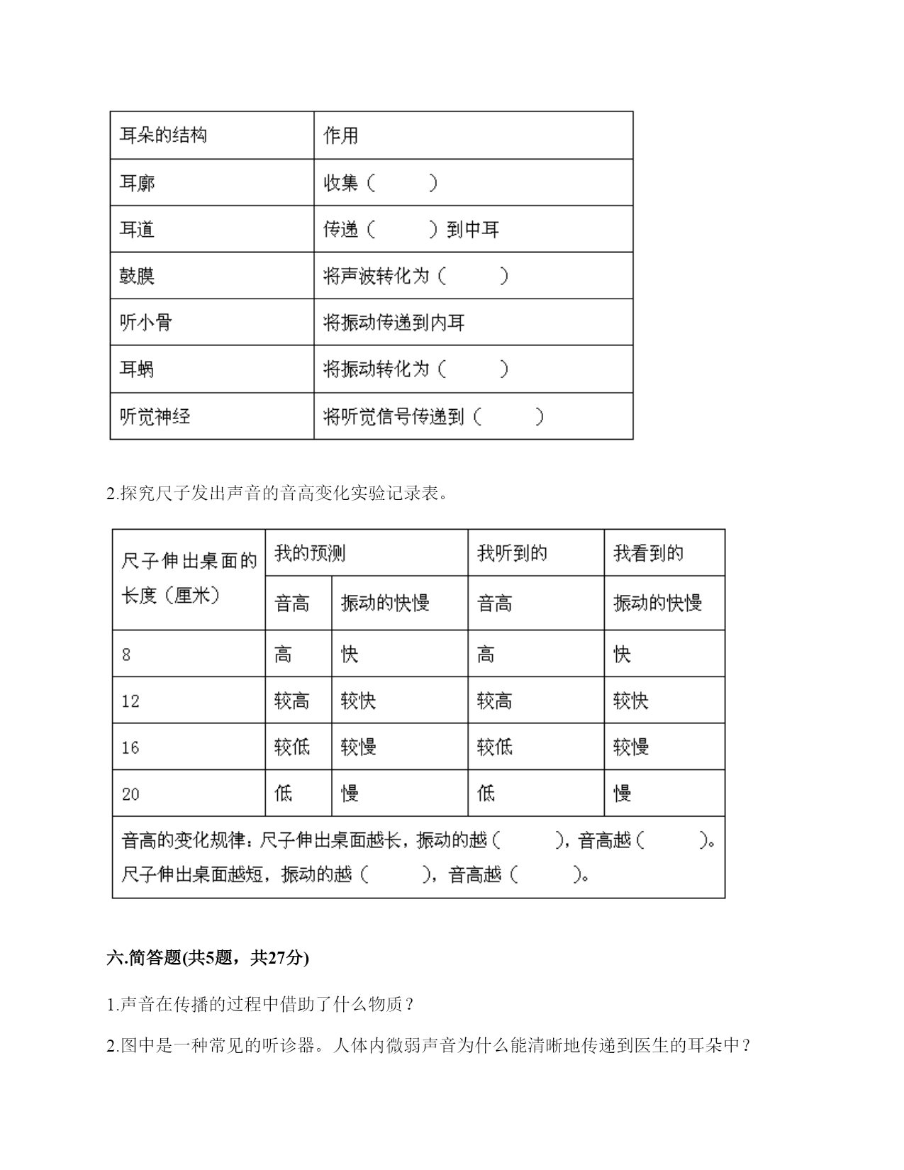
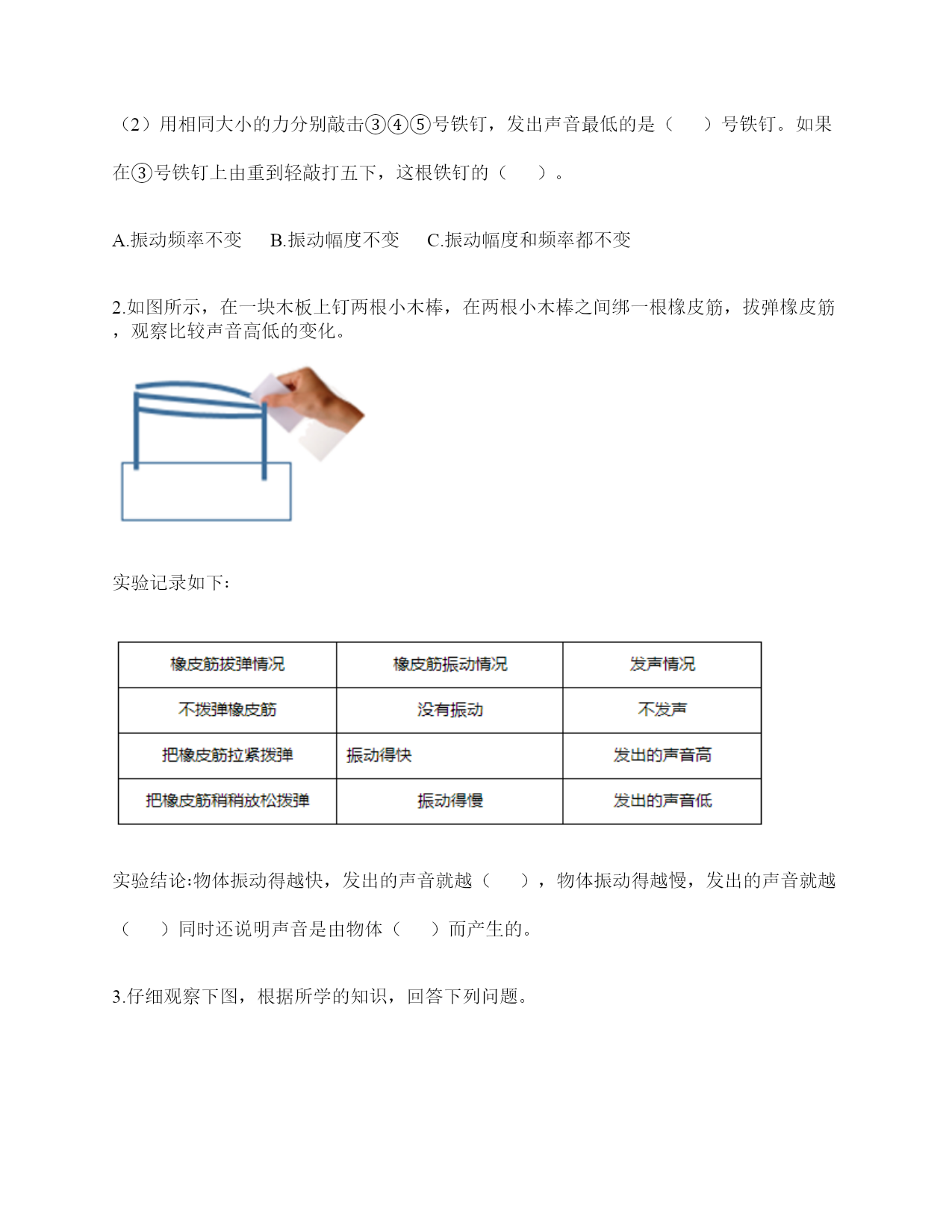
小学科学《声音》综合练习题一.选择题(共10题,共20分)1.向暖水瓶中倒水时,声音的高低会随着水位上升()。A.越来越高B.越来越低C.不变2.在弹奏吉他时,若想要使它发出的声音响一些,可以()。A.调节弦的松紧度B.用的力气大一点C.用的力气小一点3.风声是由()产生的。A.树枝振动B.空气振动C.喇叭振动4.我们唱歌能发出声音,是因为()。A.声带在振动B.空气在振动C.嘴唇在振动5.下列现象中,说明声音能在液体中传播的是()。A.鱼被岸上的脚步声吓走B.游客听到瀑布倾泻而下的声音C.海边的人听到海浪拍击岩石的声音6.在探索尺子音高变化的实验中,把钢尺伸出桌面不同的长度,用相同的力拨动时可以听到不同音高的声音。通过观察发现,下列因素会影响尺子音高变化的是()。A.振动幅度B.振动快慢C.两者都不是7.物体振动得越快,发出的声音()。A.越高B.越低C.不变8.如图所示,外界声音传到大脑的路径正确的是()。A.外耳道—听小骨—耳蜗—鼓膜—大脑—听觉神经B.外耳道—鼓膜—听小骨—耳蜗—听觉神经—大脑C.外耳道—耳蜗—听小骨—鼓膜—大脑—听觉神经D.外耳道—鼓膜—耳蜗—听小骨—听觉神经—大脑9.流水的声音是由()产生的。A.水的振动B.声带的振动C.岩石的振动10.月球上没有传播声音的(),所以人们不能直接听到对方说话的声音。A.空气B.电子通信设备C.任何物质二.填空题(共10题,共38分)1.耳蜗将()转化为听觉信号,经听觉神经传递给大脑,我们就感受到了声音。2.在拨动钢尺时,改变尺子伸出桌面的(),尺子振动时发出的音高也会改变,因为尺子振动的()改变了。3.声音可以在()、()、()中传播,()不能传播音。4.物体振动的幅度越大,声音越();物体振动幅度越(),声音越弱。5.耳朵是我们的()器官,能将声波转化为振动的是耳朵中的()。6.制作小乐器之前,先要设计一个初步的(),再寻找合适的()。7.吹竖笛是()振动发出声音。8.尺子伸出桌面(),发出的声音高;尺子伸出桌面(),发出的声音低。9.音量强弱是由物体振动的()决定的。音高则是由物体振动的()所决定的。10.物体振动的()越大,发出的声音越强。三.判断题(共10题,共20分)1.轻轻地敲鼓面,鼓面的振动幅度比较小,发出的声音比较弱。()2.我们改变电视机的音量时,改变的是声音的强弱。()3.大鼓与小鼓发出的声音不一样,只是因为敲击鼓面的力度不一样,与其他因素无关。()4.同一个物体能发出高低、强弱的声音。()5.在任何场所我们都要大声说话,防止别人听不清。()6.耳朵分为外耳、中耳、内耳三部分。()7.物体振动的幅度越小,声音越弱。()8.当我们发声时,声带越紧,发出的声音越低。()9.人的耳朵里有鼓膜,鼓膜虽然很厚,但有弹性,即使是轻微的声音,它都会产生振动。()10.我们听到的各种声音都是靠空气传播的,固体和液体不能传播声音。()四.连线题(共1题,共6分)1.连线题。鸟叫声人为的声音电锯声雷声自然界的声音雕刻石碑的声音雨声琴声五.填表题(共2题,共18分)1.根据你对耳朵的了解,完成下表。2.探究尺子发出声音的音高变化实验记录表。六.简答题(共5题,共27分)1.声音在传播的过程中借助了什么物质?2.图中是一种常见的听诊器。人体内微弱声音为什么能清晰地传递到医生的耳朵中?3.二胡只有两根弦,它是怎样发出高低不同、强弱不同的声音的?4.想一想,上课时坐在教室里能听到哪些声音?坐在教室里能听到的声音有?5.声音是怎样进行传播的?七.材料题(共3题,共21分)1.下图是乐用橡皮筋将一块绷紧的气球皮扎在杯口上,并在气球皮上撒一些碎纸屑,然后在杯子的上方敲击音叉观察实验现象,根据实验装置图完成下列问题。1、这是模拟()的装置。A.物体振动产生声音B.耳朵鼓膜振动C.液体溶解2、实验中敲击普叉发出的声音通过()传到气球皮上。A.音叉B.空气C.杯子3、实验时用力敲击音叉,观察到气球皮上的碎纸屑()。A.被音叉吸引B.不动C.在气球皮上跳动4、实验时用力敲音叉,气球皮上的碎纸屑跳动幅度与轻敲时相比,()。A.跳动幅度小B.跳动幅度大C.一样5、通过这个实验,我们可以知道我们耳朵里的(),它就像这个气球皮一样很薄,而且有弹性,它时时刻刻都在接收着各种声音,并产生振动。A.耳道B.鼓膜C.听小晋2.小明有3根长短相同,粗细不同的钢管,小丽说:“我可以闭上眼睛,只通过用相同的力敲击钢管就可以判断它们的粗细。”请解释其中的原理。3.如图所示:在一块木板上钉两个钉子,在两个钉子之间绑一根橡皮筋,拨弹橡皮筋,观察比较声
单篇购买
VIP会员(1亿+VIP文档免费下)

扫码即表示接受《下载须知》

小学科学《声音》综合练习题【精练】

文档大小:1.3MB

限时特价:扫码查看

• 请登录后再进行扫码购买
• 使用微信/支付宝扫码注册及付费下载,详阅 用户协议 隐私政策
• 如已在其他页面进行付款,请刷新当前页面重试
• 付费购买成功后,此文档可永久免费下载
年会员
99.0
¥199.0

6亿VIP文档任选,共次下载特权。

已优惠

微信/支付宝扫码完成支付,可开具发票

VIP尽享专属权益

VIP文档免费下载

赠送VIP文档免费下载次数

阅读免打扰

去除文档详情页间广告

专属身份标识

尊贵的VIP专属身份标识

高级客服

一对一高级客服服务

多端互通

电脑端/手机端权益通用

手机号注册 用户名注册
我已阅读并接受《用户协议》《隐私政策》
已有账号?立即登录
我已阅读并接受《用户协议》《隐私政策》
已有账号?立即登录
登录
手机号登录 微信扫码登录
微信扫一扫登录 账号密码登录

首次登录需关注“豆柴文库”公众号

新用户注册
VIP会员(1亿+VIP文档免费下)
年会员
99.0
¥199.0

6亿VIP文档任选,共次下载特权。

已优惠

微信/支付宝扫码完成支付,可开具发票

VIP尽享专属权益

VIP文档免费下载

赠送VIP文档免费下载次数

阅读免打扰

去除文档详情页间广告

专属身份标识

尊贵的VIP专属身份标识

高级客服

一对一高级客服服务

多端互通

电脑端/手机端权益通用