您所在位置: 网站首页 / 文档列表 / 电子设计 / 文档详情
关于机电专业人才市场调研报告.docx 立即下载
上传人:雨巷****碧易 上传时间:2024-09-04 格式:DOCX 页数:13 大小: 金币:10 举报 版权申诉
预览加载中,请您耐心等待几秒...

关于机电专业人才市场调研报告.docx

关于机电专业人才市场调研报告.docx

预览

免费试读已结束,剩余 3 页请下载文档后查看

10 金币

下载文档

如果您无法下载资料,请参考说明:

1、部分资料下载需要金币,请确保您的账户上有足够的金币

2、已购买过的文档,再次下载不重复扣费

3、资料包下载后请先用软件解压,在使用对应软件打开

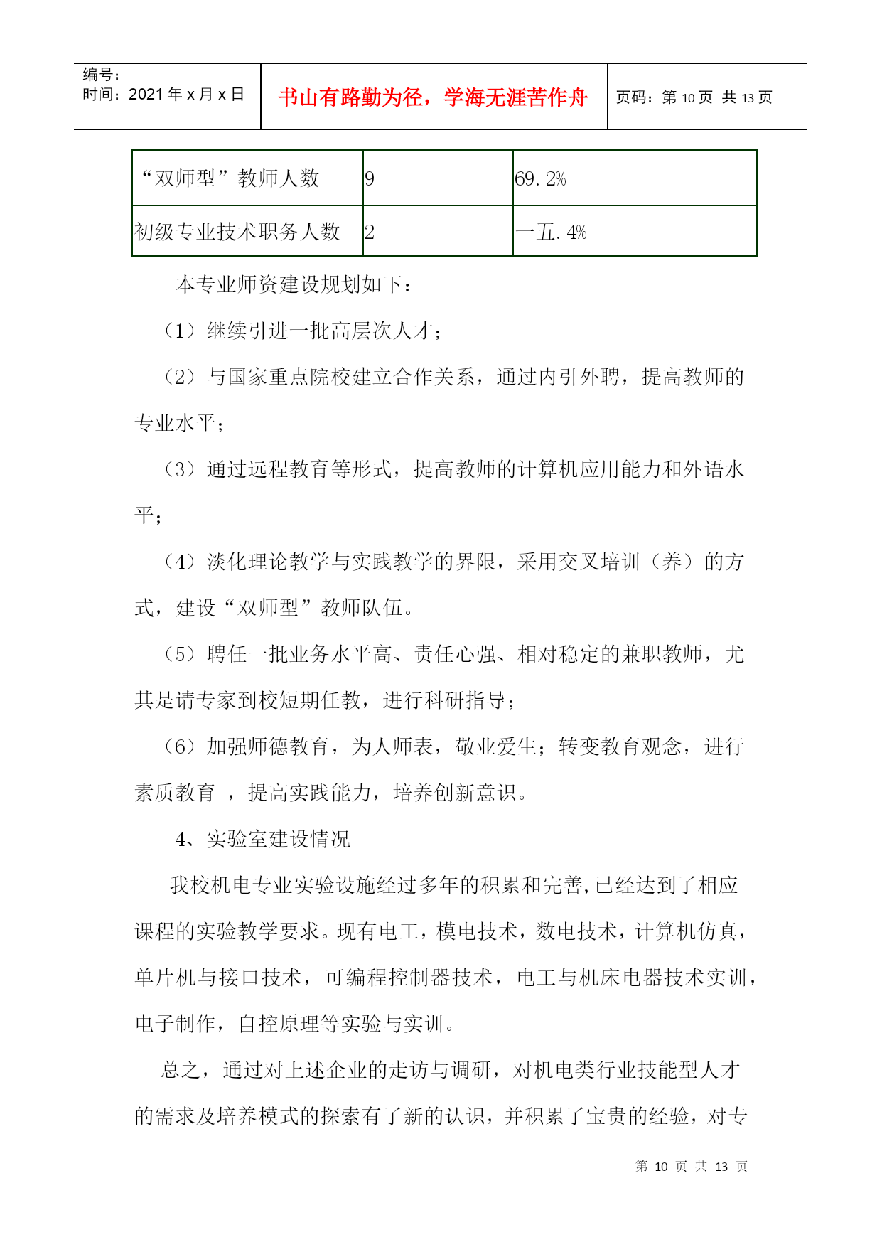
编号:时间:2021年x月x日书山有路勤为径,学海无涯苦作舟页码:第PAGE13页共NUMPAGES13页第PAGE\*MERGEFORMAT13页共NUMPAGES\*MERGEFORMAT13页HYPERLINK"xxxx/"附件6机电专业人才市场调研报告屈贵华为了满足社会对机电类中等职业技术人才的需求,加快了机电专业的建设步伐,并且对机电专业人才需求进行了广泛地社会调研。一、机电专业简介随着现代化工业生产的发展,自动化控制技术的集成应用正起着越来越重要的作用。由于气动技术、液压技术、传感器技术、PLC技术、网络及通讯技术等学科的强烈相互渗透而形成的机电技术,已成为当今工业科技的重要组成部分。机械技术可以承受较大载荷,但不易实现微小和复杂运动的控制,而电子技术则相反,不能承受较大载荷,却容易实现微小运动和复杂运动的控制。所以,传统意义上的机电,主要指机械与电工电子及电气控制这两方面的一体化,并且明显偏重于机械方面。当前,科技发展的态势特别注重学科间的交叉、融合以及电子计算机的应用。机电技术的内涵也发生了变化,它是利用电子技术、信息技术(主要包括传感器技术、控制技术、计算机技术等)使机械实现柔性化和智能化的技术。其本质是将电子技术引入机械控制中,也就是利用传感器检测机械运动,将检测信息输入计算机,计算得到能够实现预期运动的控制信号,由此来控制执行装置。机电技术将机械技术与电子技术实现完美结合,充分发挥各自长处,实现互补。所以说,一件真正意义上的机电产品,应具备两个明显特征:一是产品中要有运动机械;二是采用了电子技术,使运动机械实现柔性化和智能化。因而,机电技术是自动化技术与机械设备紧密结合的产物,也是机械设备向自动化方向发展的必然趋势。它的应用范围涉及了工业、农业、交通、能源、国防等众多领域,具有广阔的发展前景。二、机电技术专业人才的社会需求分析当今,世界高科技竞争和突破正在创造着新的生产方式和经济秩序,高新技术渗透到传统产业,引起传统产业的深刻变革。机电技术正是这场新技术革命中产生的新兴领域,机电产品的功能,除了精度、动力、快速性外,更需要自动化、柔性化、信息化、智能化,逐步实现自适应、自控制、自组织、自管理,向智能化过渡。从典型的机电产品来看,如:数控机床、加工中心、机器人和机械手等,无一不是机械类、电子类、电脑类、电力电子类等技术集成融合成一体化,这必然需要机电设备操作、维修、检测及管理的大量专业技术人员。广州地处珠江三角洲中心地区,优越的地理优势和自然资源为经济的发展提供了得天独厚的条件,珠江三角洲地区经济的快速发展,给我们中职学校机电类专业的建设与发展提出了新的课题。同时,随着行业结构的调整和优化组合,各行业的发展进入了一个新的快速发展阶段,因此对人才的需求量大增。尤其是机电技术,这种通用专业的技术人才需求量更大。另一方面,机电技术的应用面广,在诸如农、林、牧、渔产品的深加工企业,食品加工、造纸、印刷以及交通运输以至现代商业企业等都离不开机电技术。为充分满足科技发展及社会诸多企业对多方位人才的需要,我们校领导带领有关专业老师调研了一些大中型企业公司,还走访了一些很有发展前景的科研单位及兄弟职业学校,如广州风行模具厂、广州数控设备有限公司、深圳平进模具有限公司、深圳恒佳精密注塑模具有限公司等企业,这些单位大都是以高新技术为增长点,重点发展微电子、数控机床、模具设计与制造、智能仪器仪表、电子专用设备、机器人等主导产业。机、电、信息技术的综合应用是这些产业的主要特点。被调查的单位都涉及到机电技术的应用,大部分岗位需求综合素质高,具备机、电技术综合应用知识的技能型人才。在分别与企业领导、人事管理人员、技术人员、毕业生进行深入的交流和座谈后,充分意识到随着科学技术的不断进步和社会经济的迅猛发展,特别是近年来珠三角地区高新技术产业的迅速崛起,社会人才需求格局发生了很大变化。机电专业作为电气自动化、机械制造等专业的补充与延伸,机电类应用型、技能型人才将成为各企业争夺的对象。企、事业单位急需一线技能型操作人才,尤其是综合技术应用人才为我们的毕业生提供了广阔的就业空间。调研表明,经济发达地区对机电专业的中职毕业生需求是巨大的,前提是毕业生具备实际工作能力。因此,为了适应区域经济和高新技术产业发展的需要,满足社会急需,我校对机电技术专业进行了改革调整,该专业以社会发展对机电专业中职人才需求为着眼点,建立一个科学、完善、具有中职教育特色的教学体系。突出应用性、整合性、实践性、先进性、综合性的原则,使毕业生既能掌握机电设备的使用、制造、维修、检测、管理等专业理论知识,又能熟练进行机电产品的维修及数控机床的操作、编程及维护等实际技术。它是我校对社会需求做出的快速反应,与
单篇购买
VIP会员(1亿+VIP文档免费下)

扫码即表示接受《下载须知》

关于机电专业人才市场调研报告

文档大小:

限时特价:扫码查看

• 请登录后再进行扫码购买
• 使用微信/支付宝扫码注册及付费下载,详阅 用户协议 隐私政策
• 如已在其他页面进行付款,请刷新当前页面重试
• 付费购买成功后,此文档可永久免费下载
年会员
99.0
¥199.0

6亿VIP文档任选,共次下载特权。

已优惠

微信/支付宝扫码完成支付,可开具发票

VIP尽享专属权益

VIP文档免费下载

赠送VIP文档免费下载次数

阅读免打扰

去除文档详情页间广告

专属身份标识

尊贵的VIP专属身份标识

高级客服

一对一高级客服服务

多端互通

电脑端/手机端权益通用

手机号注册 用户名注册
我已阅读并接受《用户协议》《隐私政策》
已有账号?立即登录
我已阅读并接受《用户协议》《隐私政策》
已有账号?立即登录
登录
手机号登录 微信扫码登录
微信扫一扫登录 账号密码登录

首次登录需关注“豆柴文库”公众号

新用户注册
VIP会员(1亿+VIP文档免费下)
年会员
99.0
¥199.0

6亿VIP文档任选,共次下载特权。

已优惠

微信/支付宝扫码完成支付,可开具发票

VIP尽享专属权益

VIP文档免费下载

赠送VIP文档免费下载次数

阅读免打扰

去除文档详情页间广告

专属身份标识

尊贵的VIP专属身份标识

高级客服

一对一高级客服服务

多端互通

电脑端/手机端权益通用