您所在位置: 网站首页 / 文档列表 / 事务文书 / 文档详情
湖南农业大学学生工作部文件.docx 立即下载
上传人:俊英****22 上传时间:2024-09-04 格式:DOCX 页数:4 大小: 金币:10 举报 版权申诉
预览加载中,请您耐心等待几秒...

湖南农业大学学生工作部文件.docx

湖南农业大学学生工作部文件.docx

预览

在线预览结束,喜欢就下载吧,查找使用更方便

10 金币

下载文档

如果您无法下载资料,请参考说明:

1、部分资料下载需要金币,请确保您的账户上有足够的金币

2、已购买过的文档,再次下载不重复扣费

3、资料包下载后请先用软件解压,在使用对应软件打开

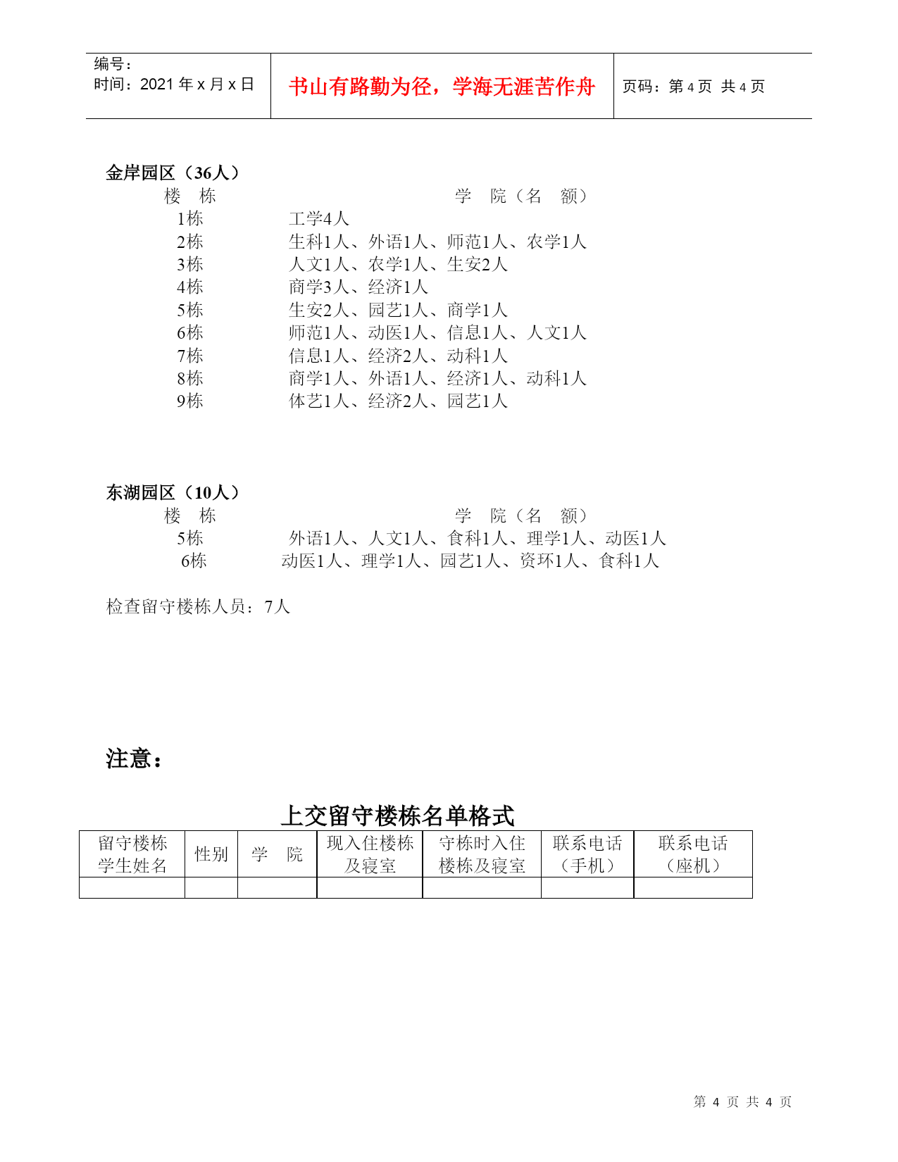
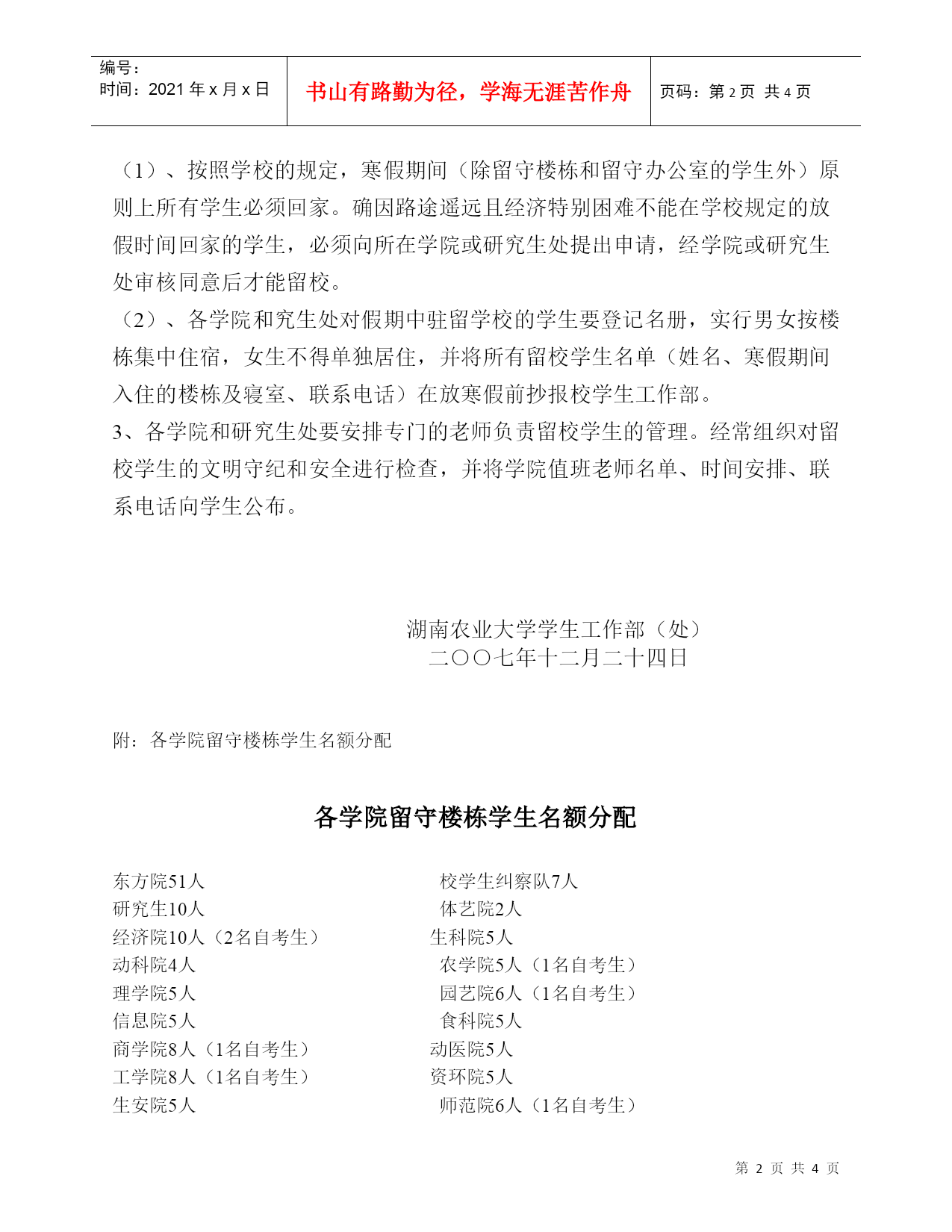
编号:时间:2021年x月x日书山有路勤为径,学海无涯苦作舟页码:第PAGE4页共NUMPAGES4页第PAGE\*MERGEFORMAT4页共NUMPAGES\*MERGEFORMAT4页湖南农业大学学生工作部文件湘农学工[2007]20号关于做好寒假期间学生宿舍(公寓)安全保卫的通知各学院、研究生处:为了切实做好寒假期间我校学生宿舍(公寓)园区的保卫、防盗和防火等各项安全工作,以维护学生园区的稳定,结合我校的实际情况,现将有关事项通知如下:1、各学院和研究生处要教育学生管理好个人财物。离开宿舍时要拔下电源插头,仔细检查确认无安全隐患后锁门关窗,在离校前将贵重物品妥善保管。2、各学院和研究生处负责安排留守楼栋的学生。必须坚持选拔思想好,工作认真负责,身体健康并能胜任学生宿舍(公寓)保卫工作的学生留守楼栋,校学生工作部和校保卫处将对留守楼栋学生进行不定期检查。3、各学院和研究生处于2008年1月11日前将留守楼栋学生打印的名单(加盖公章)和电子稿交到学生教育管理科(芷兰9—104)。4、召开留守楼栋学生会议的时间和地点将在学工在线上公布(heep://www.hunau.net/xgzx)。5、留守楼栋学生为自考生的,劳动报酬由相关学院按标准自行解决。6、东方科技学院留守楼栋学生的劳动报酬由本学院按标准自行解决。7、学校对寒假留守楼栋学生每天发放18元的劳动报酬。8、注意事项:(1)、按照学校的规定,寒假期间(除留守楼栋和留守办公室的学生外)原则上所有学生必须回家。确因路途遥远且经济特别困难不能在学校规定的放假时间回家的学生,必须向所在学院或研究生处提出申请,经学院或研究生处审核同意后才能留校。(2)、各学院和究生处对假期中驻留学校的学生要登记名册,实行男女按楼栋集中住宿,女生不得单独居住,并将所有留校学生名单(姓名、寒假期间入住的楼栋及寝室、联系电话)在放寒假前抄报校学生工作部。3、各学院和研究生处要安排专门的老师负责留校学生的管理。经常组织对留校学生的文明守纪和安全进行检查,并将学院值班老师名单、时间安排、联系电话向学生公布。湖南农业大学学生工作部(处)二○○七年十二月二十四日附:各学院留守楼栋学生名额分配各学院留守楼栋学生名额分配东方院51人校学生纠察队7人研究生10人体艺院2人经济院10人(2名自考生)生科院5人动科院4人农学院5人(1名自考生)理学院5人园艺院6人(1名自考生)信息院5人食科院5人商学院8人(1名自考生)动医院5人工学院8人(1名自考生)资环院5人生安院5人师范院6人(1名自考生)人文院5人外语院5人(1名自考生)合计:162人芷兰园区(57人)宿舍学院(名额)6舍(自考生)外语1人、经济1人、商学1人、农学1人7舍体艺1人、经济1人、生科1人、动科1人8舍农学1人、理学1人、师范1人、信息1人9舍食科1人、商学1人、东方2人10舍工学1人、食科1人、资环1人、生安1人11舍(自考生)经济1人、师范1人、工学1人、园艺1人12舍理学1人、园艺1人、生科1人、资环1人13舍师范2人、生科1人、资环1人14舍人文1人、经济1人、外语1人、商学1人15舍园艺1人、理学1人、生科1人、动医1人16舍食科1人、资环1人、人文1人、动科1人17舍研究生2人、农学1人、工学2人研究生楼南研究生4人研究生楼北研究生4人丰泽园区(52人)楼栋学院(名额)1栋南东方4人1栋北东方4人2栋东方4人3栋A东方4人3栋B东方4人3栋C东方4人4栋南东方4人4栋北东方4人5栋东方1人、动医1人、信息2人6栋南东方4人6栋北东方4人7栋南东方4人7栋北东方4人金岸园区(36人)楼栋学院(名额)1栋工学4人2栋生科1人、外语1人、师范1人、农学1人3栋人文1人、农学1人、生安2人4栋商学3人、经济1人5栋生安2人、园艺1人、商学1人6栋师范1人、动医1人、信息1人、人文1人7栋信息1人、经济2人、动科1人8栋商学1人、外语1人、经济1人、动科1人9栋体艺1人、经济2人、园艺1人东湖园区(10人)楼栋学院(名额)5栋外语1人、人文1人、食科1人、理学1人、动医1人6栋动医1人、理学1人、园艺1人、资环1人、食科1人检查留守楼栋人员:7人注意:上交留守楼栋名单格式留守楼栋学生姓名性别学院现入住楼栋及寝室守栋时入住楼栋及寝室联系电话(手机)联系电话(座机)
单篇购买
VIP会员(1亿+VIP文档免费下)

扫码即表示接受《下载须知》

湖南农业大学学生工作部文件

文档大小:

限时特价:扫码查看

• 请登录后再进行扫码购买
• 使用微信/支付宝扫码注册及付费下载,详阅 用户协议 隐私政策
• 如已在其他页面进行付款,请刷新当前页面重试
• 付费购买成功后,此文档可永久免费下载
年会员
99.0
¥199.0

6亿VIP文档任选,共次下载特权。

已优惠

微信/支付宝扫码完成支付,可开具发票

VIP尽享专属权益

VIP文档免费下载

赠送VIP文档免费下载次数

阅读免打扰

去除文档详情页间广告

专属身份标识

尊贵的VIP专属身份标识

高级客服

一对一高级客服服务

多端互通

电脑端/手机端权益通用

手机号注册 用户名注册
我已阅读并接受《用户协议》《隐私政策》
已有账号?立即登录
我已阅读并接受《用户协议》《隐私政策》
已有账号?立即登录
登录
手机号登录 微信扫码登录
微信扫一扫登录 账号密码登录

首次登录需关注“豆柴文库”公众号

新用户注册
VIP会员(1亿+VIP文档免费下)
年会员
99.0
¥199.0

6亿VIP文档任选,共次下载特权。

已优惠

微信/支付宝扫码完成支付,可开具发票

VIP尽享专属权益

VIP文档免费下载

赠送VIP文档免费下载次数

阅读免打扰

去除文档详情页间广告

专属身份标识

尊贵的VIP专属身份标识

高级客服

一对一高级客服服务

多端互通

电脑端/手机端权益通用