您所在位置: 网站首页 / 文档列表 / 运动健身 / 文档详情
简单的运动练习题[1].doc 立即下载
上传人:yy****24 上传时间:2024-09-05 格式:DOC 页数:3 大小:33KB 金币:16 举报 版权申诉
预览加载中,请您耐心等待几秒...

简单的运动练习题[1].doc

简单的运动练习题[1].doc

预览

在线预览结束,喜欢就下载吧,查找使用更方便

16 金币

下载文档

如果您无法下载资料,请参考说明:

1、部分资料下载需要金币,请确保您的账户上有足够的金币

2、已购买过的文档,再次下载不重复扣费

3、资料包下载后请先用软件解压,在使用对应软件打开

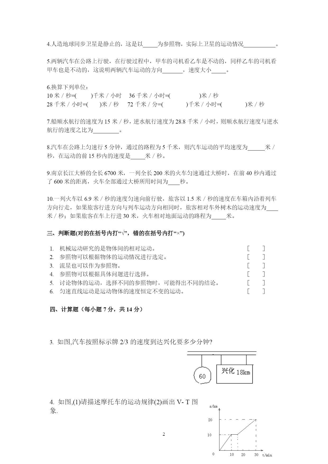
PAGE\*MERGEFORMAT3第二章简单的运动练习题一、选择题3.火车在平坦的大平原上向前行驶,坐在车上的旅客看到两边的树木和庄稼都向车后面退去,这时参照物应该是:[]A.两边的树木B.铁轨C.大平原D.火车4.某车站并排停着两列待发的列车甲和乙。经过一段时间以后甲车内一个人看见车外树木向东移动,乙车内的人通过车窗看到甲车没动,如果以地面为参照物,上面的甲乙两车的运动说明:[]A.甲列车向西运动,乙列车静止不动B.甲列车向西运动,乙列车向东运动C.乙列车向西运动,甲列车不动D.甲乙两列车同时同速向西运动5.在匀速直线运动中,下面的各种说法不正确的是:[]A.在相等的时间间隔内,通过的路程总是相等的B.在任何相等的时间间隔内,通过的路程总是相等的C.从速度单位中可以看出,凡是每秒内通过的路程相等的运动都是匀速直线运动D.匀速直线运动是运动方向不变且运动快慢不变的运动6.甲乙两个物体都做匀速直线运动,关于它们之间的运动路程之比,下列说法正确的是:[]A.只与两者的运动速度大小相关B.只与两者各自的运动时间相关C.与开始运动时所在的位置有关D.与各自运动的速度与运动时间的乘积有关7.一个物体通过400米的路程,在前一半的路程中所用的时间是10秒钟;如果在后一半路程中运动的速度为40米/秒,则在这一段运动的总过程中的平均速度为[]A.20米/秒B.40米/秒C.30米/秒D.26.7米/秒8.某物体在运动中,通过路程S1所用的时间为t1,接着以速度V2通过路程为S2,那么物体在它运动的全过程中的平均速度为:[]二、填空题4.人造地球同步卫星是静止的,这是以_____为参照物,实际上卫星的运动情况___________。5.两辆汽车在公路上行驶,在行驶过程中,甲车的司机看乙车是不动的,同样乙车的司机看甲车也是不动的,这说明两辆汽车运动的方向_______,速度大小_____。6.换算下列单位:10米/秒=()千米/小时36千米/小时=()米/秒28千米/小时=()米/秒72千米/分=()千米/小时=()米/秒7.船顺水航行的速度为15米/秒,逆水航行速度为28.8千米/小时,则顺水航行速度与逆水航行的速度之比为_________。8.汽车在公路上匀速行5分钟,通过的路程为5千米,则汽车运动的平均速度为______米/秒,在运动的前15秒内的速度是_____米/秒。9.南京长江大桥的全长6700米,一列全长200米的火车匀速通过大桥时,在前40秒内通过了600米的距离,火车全部通过大桥所用时间为____秒。10.一列火车以6.9米/秒的速度匀速向前行驶,旅客以1.5米/秒的速度在车箱内沿着列车方向行走,如果旅客行进方向与列车运动方向相同时,旅客相对车外树木的运动速度为____米/秒;如果旅客在车上行进30米,火车相对地面运动的路程为_____米。三、判断题(对的在括号内打“√”,错的在括号内打“×”)1.2.3.4.5.6.机械运动研究的是物体间的相对运动。[]参照物可以根据物体的运动情况进行选定。[]流星也可以作为参照物。[]参照物可以根据具体问题进行选择。[]讨论物体的运动,选择不同的参照物时,可能得出不同的结论。[]匀速直线运动是运动物体的速度恒定不变的运动。[]四、计算题(每小题7分,共14分)3.如图,汽车按照标示牌2/3的速度到达兴化要多少分钟?4.如图,(1)请描述摩托车的运动规律(2)画出v-t图象.5.一只船在甲乙两码头之间往返一次的平均速度为24m/s,已知水流速度是5m/s,求船在静水中的速度.附加题:商场里的自动扶梯向上匀速运动时,某人以2的速度沿扶梯逐级走上楼,数得走了24级;以同样速度沿向上运动的扶梯走下楼,数得走了72级,扶梯运行的速度是,若该扶梯是停止的,人沿扶梯上楼要走级。
单篇购买
VIP会员(1亿+VIP文档免费下)

扫码即表示接受《下载须知》

简单的运动练习题[1]

文档大小:33KB

限时特价:扫码查看

• 请登录后再进行扫码购买
• 使用微信/支付宝扫码注册及付费下载,详阅 用户协议 隐私政策
• 如已在其他页面进行付款,请刷新当前页面重试
• 付费购买成功后,此文档可永久免费下载
年会员
99.0
¥199.0

6亿VIP文档任选,共次下载特权。

已优惠

微信/支付宝扫码完成支付,可开具发票

VIP尽享专属权益

VIP文档免费下载

赠送VIP文档免费下载次数

阅读免打扰

去除文档详情页间广告

专属身份标识

尊贵的VIP专属身份标识

高级客服

一对一高级客服服务

多端互通

电脑端/手机端权益通用

手机号注册 用户名注册
我已阅读并接受《用户协议》《隐私政策》
已有账号?立即登录
我已阅读并接受《用户协议》《隐私政策》
已有账号?立即登录
登录
手机号登录 微信扫码登录
微信扫一扫登录 账号密码登录

首次登录需关注“豆柴文库”公众号

新用户注册
VIP会员(1亿+VIP文档免费下)
年会员
99.0
¥199.0

6亿VIP文档任选,共次下载特权。

已优惠

微信/支付宝扫码完成支付,可开具发票

VIP尽享专属权益

VIP文档免费下载

赠送VIP文档免费下载次数

阅读免打扰

去除文档详情页间广告

专属身份标识

尊贵的VIP专属身份标识

高级客服

一对一高级客服服务

多端互通

电脑端/手机端权益通用