您所在位置: 网站首页 / 文档列表 / 招标文件 / 文档详情
司法局招标文件.doc 立即下载
上传人:书生****写意 上传时间:2024-09-08 格式:DOC 页数:83 大小:1.2MB 金币:10 举报 版权申诉
预览加载中,请您耐心等待几秒...

司法局招标文件.doc

司法局招标文件.doc

预览

免费试读已结束,剩余 73 页请下载文档后查看

10 金币

下载文档

如果您无法下载资料,请参考说明:

1、部分资料下载需要金币,请确保您的账户上有足够的金币

2、已购买过的文档,再次下载不重复扣费

3、资料包下载后请先用软件解压,在使用对应软件打开

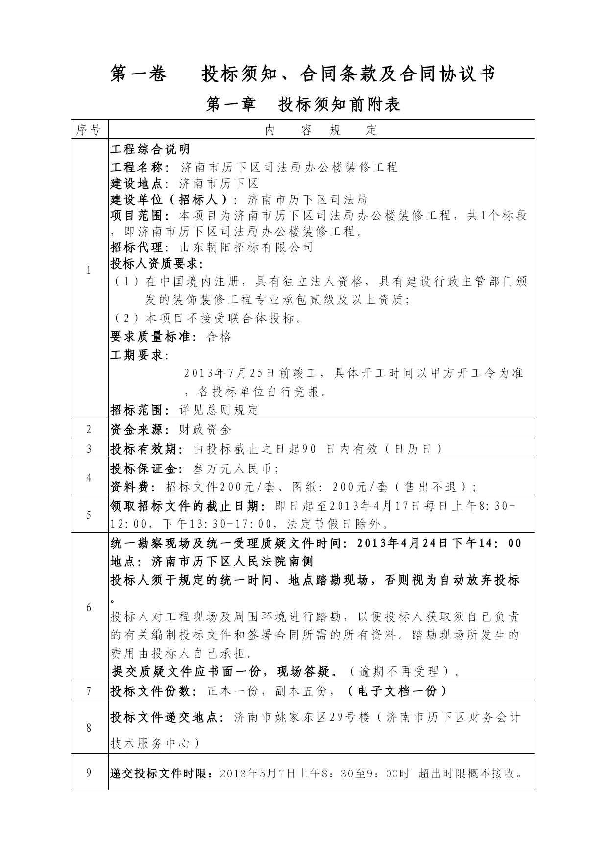
济南市历下区司法局办公楼装修工程招标文件招标项目编号:JNLXZY-2013-G018建设单位:济南市历下区司法局招标代理:山东朝阳招标有限公司二0一三年四月目录第一卷投标须知、合同条款及合同协议书投标须知合同通用条款(GF-1999-0201)合同专用条款及合同协议书(GF-1999-0201)第二卷工程建设标准和图纸工程建设标准和图纸第三卷投标文件内容投标函格式技术标投标文件格式第四卷工程量清单第八章工程量清单第一卷投标须知、合同条款及合同协议书第一章投标须知前附表序号内容规定1工程综合说明工程名称:济南市历下区司法局办公楼装修工程建设地点:济南市历下区建设单位(招标人):济南市历下区司法局项目范围:本项目为济南市历下区司法局办公楼装修工程,共1个标段,即济南市历下区司法局办公楼装修工程。招标代理:山东朝阳招标有限公司投标人资质要求:(1)在中国境内注册,具有独立法人资格,具有建设行政主管部门颁发的装饰装修工程专业承包贰级及以上资质;(2)本项目不接受联合体投标。要求质量标准:合格工期要求:2013年7月25日前竣工,具体开工时间以甲方开工令为准,各投标单位自行竞报。招标范围:详见总则规定2资金来源:财政资金3投标有效期:由投标截止之日起90日内有效(日历日)4投标保证金:叁万元人民币;资料费:招标文件200元/套、图纸:200元/套(售出不退);5领取招标文件的截止日期:即日起至2013年4月17日每日上午8:30-12:00,下午13:30-17:00,法定节假日除外。6统一勘察现场及统一受理质疑文件时间:2013年4月24日下午14:00地点:济南市历下区人民法院南侧投标人须于规定的统一时间、地点踏勘现场,否则视为自动放弃投标。投标人对工程现场及周围环境进行踏勘,以便投标人获取须自己负责的有关编制投标文件和签署合同所需的所有资料。踏勘现场所发生的费用由投标人自己承担。提交质疑文件应书面一份,现场答疑。(逾期不再受理)。7投标文件份数:正本一份,副本五份,(电子文档一份)8投标文件递交地点:济南市姚家东区29号楼(济南市历下区财务会计技术服务中心)9递交投标文件时限:2013年5月7日上午8:30至9:00时超出时限概不接收。10开标时间:2013年5月7日上午9:00时开标地点:济南市姚家东区29号楼(济南市历下区财务会计技术服务中心)11评标原则:见总则规定12建设单位联系人:祝老师电话:0531-8815697912代理单位联系人:赵守涛、韩可亮电话:0531-88933058转602一、总则1、工程说明1.1工程的说明除投标须知表规定外:1.1.1招标依据:(1)资金来源已落实。1.1.2现场条件:(1)现场道路情况:已通;(2)电源:已通;(3)水源:已通。(4)现场已平整1.1.3投标人持法人授权委托书及受托人身份证按规定时间,到山东朝阳招标有限公司领取招标文件及有关资料,同时交纳资料费。1.2工程说明见投标须知前附表(以下简称“前附表”)第1项所述;1.3上述工程按照《中华人民共和国招标投标法》、《中华人民共和国政府采购法》和有关招投标法规、规章、规定通过公开招标方式择优选定1家施工单位。1.4本工程为工程量清单招标。投标报价以招标人提供的书面工程量清单为准。2、招标范围:2.1本次招标范围为设计图纸范围内工程(含设备)。3、资金来源3.1本工程立项计划已得到有关部门的批准,工程资金通过前附表第2项所述的方式获得,并将部分资金用于本工程施工合同项下的价款支付。4、合格的投标人投标人必须是独立法人并具有相应的施工资质。4.1为具有被授予合同的资格,投标人应提供令招标人满意的资格文件,以证明其符合招标文件所要求资格和具有履行合同的能力。为此,所提交的投标文件中应包括下列资料:4.1.1开标时须带下列证件原件:有关证明投标人法律地位的原始文件(包括法定代表人身份证明或法人授权委托书及受托人身份证;本工程拟投入的项目经理或建造师证书;企业法人营业执照副本、资质证书、税务登记证副本、安全生产许可证、外地企业进济备案证)。注:开标时,投标单位未按要求提供原件,按无效投标处理。4.1.2投标人在过去3年中完成的工程情况和现在正在履行的合同情况。4.1.3负责本工程建设的项目经理与组织机构主要成员的简历,及拟派驻现场的主要管理与施工人员情况。投标人须出具项目经理资质证书和反映项目经理施工同类工程业绩的证明。凡参与施工的技术工人必须均持有技能上岗证书,项目经理(建造师)及管理人员必须持有项目经理证书及专业
单篇购买
VIP会员(1亿+VIP文档免费下)

扫码即表示接受《下载须知》

司法局招标文件

文档大小:1.2MB

限时特价:扫码查看

• 请登录后再进行扫码购买
• 使用微信/支付宝扫码注册及付费下载,详阅 用户协议 隐私政策
• 如已在其他页面进行付款,请刷新当前页面重试
• 付费购买成功后,此文档可永久免费下载
年会员
99.0
¥199.0

6亿VIP文档任选,共次下载特权。

已优惠

微信/支付宝扫码完成支付,可开具发票

VIP尽享专属权益

VIP文档免费下载

赠送VIP文档免费下载次数

阅读免打扰

去除文档详情页间广告

专属身份标识

尊贵的VIP专属身份标识

高级客服

一对一高级客服服务

多端互通

电脑端/手机端权益通用

手机号注册 用户名注册
我已阅读并接受《用户协议》《隐私政策》
已有账号?立即登录
我已阅读并接受《用户协议》《隐私政策》
已有账号?立即登录
登录
手机号登录 微信扫码登录
微信扫一扫登录 账号密码登录

首次登录需关注“豆柴文库”公众号

新用户注册
VIP会员(1亿+VIP文档免费下)
年会员
99.0
¥199.0

6亿VIP文档任选,共次下载特权。

已优惠

微信/支付宝扫码完成支付,可开具发票

VIP尽享专属权益

VIP文档免费下载

赠送VIP文档免费下载次数

阅读免打扰

去除文档详情页间广告

专属身份标识

尊贵的VIP专属身份标识

高级客服

一对一高级客服服务

多端互通

电脑端/手机端权益通用