您所在位置: 网站首页 / 文档列表 / 建造师考试 / 文档详情
2023年一建《机电工程》高频考点汇总.pdf 立即下载
上传人:天马****23 上传时间:2024-09-06 格式:PDF 页数:13 大小:492KB 金币:10 举报 版权申诉
预览加载中,请您耐心等待几秒...

2023年一建《机电工程》高频考点汇总.pdf

2023年一建《机电工程》高频考点汇总.pdf

预览

免费试读已结束,剩余 3 页请下载文档后查看

10 金币

下载文档

如果您无法下载资料,请参考说明:

1、部分资料下载需要金币,请确保您的账户上有足够的金币

2、已购买过的文档,再次下载不重复扣费

3、资料包下载后请先用软件解压,在使用对应软件打开

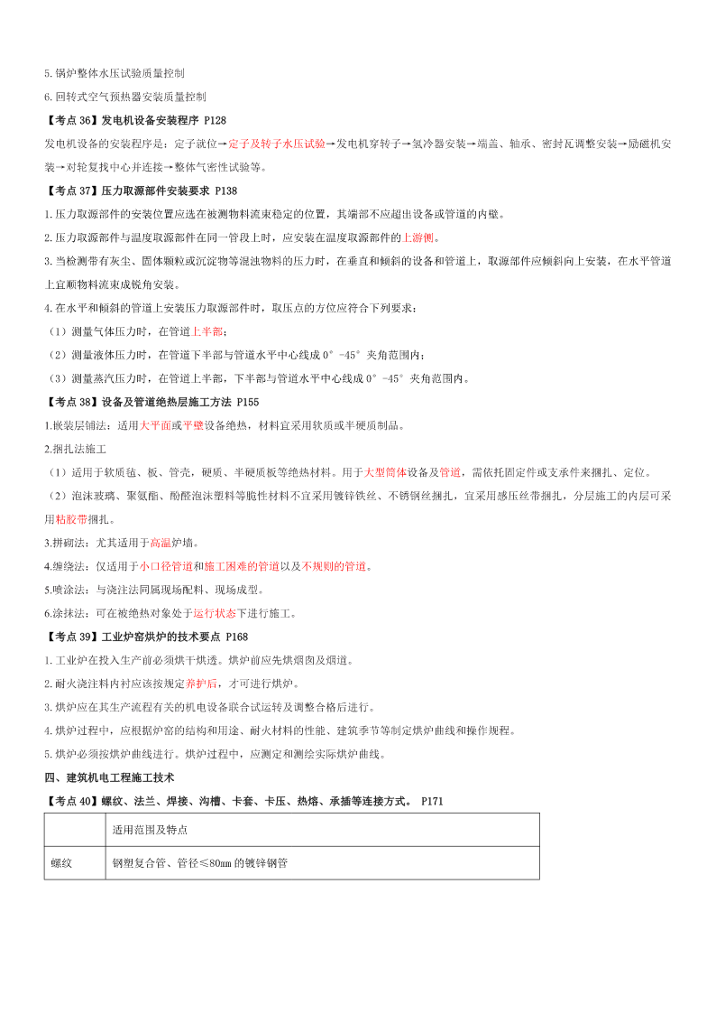
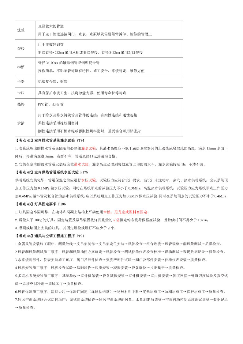
2023年一级建造师《机电工程》高频考点汇总第一章机电工程技术一、机电工程常用材料及工程设备【考点1】非金属板材的应用P9名称适用范围酚醛复合风管低、中压空调系统及潮湿环境聚氨酯复合风管低、中、高压洁净空调系统及潮湿环境玻璃纤维复合风管中压以下空调系统硬聚氯乙烯风管洁净室含酸碱的排风系统【考点2】母线槽的分类P151.按绝缘方式可分为空气型母线槽、紧密型母线槽和高强度母线槽三种;2.按导电材料分为铜母线槽和铝母线槽;3.按防火性能可分为普通母线槽和耐火型母线槽。(1)空气型母线槽不能用于垂直安装,因存在烟囱效应。(2)紧密型母线槽可用于树干式供电系统,在高层建筑中广泛应用。(3)高强度母线槽有一定机械强度,相对紧密型母线槽,其防潮和散热功能有明显的提高。【考点3】泵、风机、压缩机的性能参数P16-19名称性能参数泵扬程、流量、轴功率、效率、转速、必需汽蚀余量压力(动压静压全压)、流量、功率、效率、风机转速、噪声和振动大小容积、吸气压力、排气压力、流量、工作效率、压缩机输入功率、输出功率、性能系数和噪声【考点4】锅炉的主要参数P201.压力和温度;2.蒸发量:每小时产生的额定蒸汽量,反应锅炉容量大小的指标;热水锅炉用额定热功率来表明其容量的大小。3.锅炉受热面蒸发率:蒸汽锅炉每平方米受热面每小时产生的蒸汽量。锅炉受热面发热率:热水锅炉每平方米每小时受热面产生的热量。反应锅炉工作强度的指标;4.锅炉热效率:锅炉有效利用热量与单位时间内输入热量的百分比,反应锅炉热经济性的指标;5.锅炉可靠性:锅炉可靠性一般用五项指标考核,即运行可用率、等效可用率、容量系数、强迫停运率和出力系数。【考点5】核能发电设备P211.核发电设备包括:核岛设备、常规岛设备、辅助系统设备。其中,核岛设备是承担热核反应的主要部分。【考点6】电动机的性能P29电机应用特点缺点直流经常启动并调速的机械(机床、具有较大的启动转矩和良好的结构复杂、价格高轧钢机、电力机车)启动、制动性能电动机同步结构复杂、价格较贵、启动麻拖动恒速运转的机械电源频率一定,转速恒定烦电动机异步结构简单、制造容易、价格低廉、运行可靠、使用维护方便、坚固耐用、重量轻电动机二、机电工程专业技术【考点7】长距离输电线路钢塔架基础施工的测量P34-351.长距离输电线路定位并经检查后,可根据起、止点和转折点及沿途障碍物的实际情况,测设钢塔架基础中心桩,中心桩测定后采用十字线法或平行基线法进行控制;2.采用钢尺量距时,其丈量长度在20-80m之间;3.一段架空送电线路的测量视距长度不宜超过400m;4.大跨越档距之间,通常采用电磁波测距法或解析法测量。【考点8】起重机的特点及适用范围P40类别特点适用范围流动式适用范围广,机动性好,可以方便地转移场单件重量大的大、中型设备、构件的吊装,作业周起重机地,但对道路、场地要求较高,台班费较高期短塔式吊装速度快,台班费用低在某一范围内数量多,而每一单件重量小的设备、起重机起重量不大,且需要安拆构件吊装,作业周期长非标准起重机,结构简单,起重量大,对场桅杆地要求不高适用于某些特重、特高和场地受到特殊限制的吊装起重机成本低,效率低按用户需求,依据国家相关标准设计、制造、施工升降机在施工工地各层站停靠服务的升降机械验证等【考点9】起重机选用的基本参数P401.起重机选用的基本参数主要有吊装载荷(吊装重量)、额定起重量、最大幅度、最大起升高度,这些参数是制定吊装技术方案的重要依据。【考点10】流动式起重机的选用步骤P421.根据被吊装设备或构件的就位位置、现场具体情况确定起重机的站车位置,在确定作业半径;2.根据被吊装设备或构件的就位高度、设备外形尺寸、吊索高度、站车位置和作业半径,依据起重机的起重特性曲线,确定臂长;3.根据上述已确定的作业半径(回转半径)、臂长,依据起重机的起重性能表,确定起重机的额定起重量;4.如果起重机的额定起重量大于计算载荷,则选择合格,否则重新选择;5.计算吊臂与设备(平衡梁)之间的安全距离,若符合规范要求,则选择合格,否则重新选择。【考点11】流动式起重机站位的地基要求P421.流动式起重机必须在水平坚硬的地面上进行吊装作业;2.吊车所在工作位置的地基应进行处理;3.应根据地质情况或如测定的地基承载力小于起重机作业对地压力时,应进行地基处理(开挖回填夯实);4.处理后的地面应做耐力测试。【考点12】钢丝绳安全系数P44钢丝绳用途安全系数
单篇购买
VIP会员(1亿+VIP文档免费下)

扫码即表示接受《下载须知》

2023年一建《机电工程》高频考点汇总

文档大小:492KB

限时特价:扫码查看

• 请登录后再进行扫码购买
• 使用微信/支付宝扫码注册及付费下载,详阅 用户协议 隐私政策
• 如已在其他页面进行付款,请刷新当前页面重试
• 付费购买成功后,此文档可永久免费下载
年会员
99.0
¥199.0

6亿VIP文档任选,共次下载特权。

已优惠

微信/支付宝扫码完成支付,可开具发票

VIP尽享专属权益

VIP文档免费下载

赠送VIP文档免费下载次数

阅读免打扰

去除文档详情页间广告

专属身份标识

尊贵的VIP专属身份标识

高级客服

一对一高级客服服务

多端互通

电脑端/手机端权益通用

手机号注册 用户名注册
我已阅读并接受《用户协议》《隐私政策》
已有账号?立即登录
我已阅读并接受《用户协议》《隐私政策》
已有账号?立即登录
登录
手机号登录 微信扫码登录
微信扫一扫登录 账号密码登录

首次登录需关注“豆柴文库”公众号

新用户注册
VIP会员(1亿+VIP文档免费下)
年会员
99.0
¥199.0

6亿VIP文档任选,共次下载特权。

已优惠

微信/支付宝扫码完成支付,可开具发票

VIP尽享专属权益

VIP文档免费下载

赠送VIP文档免费下载次数

阅读免打扰

去除文档详情页间广告

专属身份标识

尊贵的VIP专属身份标识

高级客服

一对一高级客服服务

多端互通

电脑端/手机端权益通用