您所在位置: 网站首页 / 文档列表 / 物业管理 / 文档详情
物业管理常用表《小区人员及机动车辆出入登记表》.doc 立即下载
上传人:天马****23 上传时间:2024-09-08 格式:DOC 页数:33 大小:1.2MB 金币:10 举报 版权申诉
预览加载中,请您耐心等待几秒...

物业管理常用表《小区人员及机动车辆出入登记表》.doc

物业管理常用表《小区人员及机动车辆出入登记表》.doc

预览

免费试读已结束,剩余 23 页请下载文档后查看

10 金币

下载文档

如果您无法下载资料,请参考说明:

1、部分资料下载需要金币,请确保您的账户上有足够的金币

2、已购买过的文档,再次下载不重复扣费

3、资料包下载后请先用软件解压,在使用对应软件打开

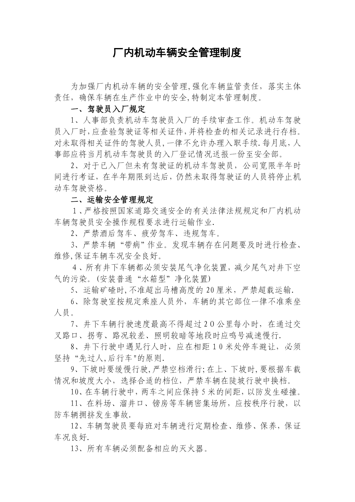
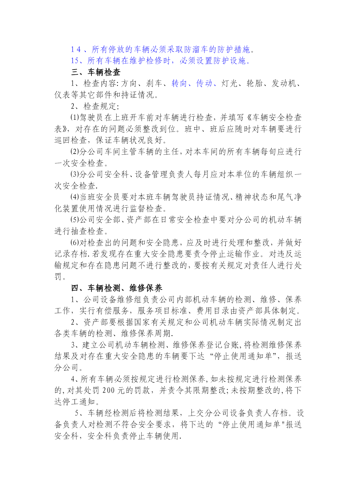
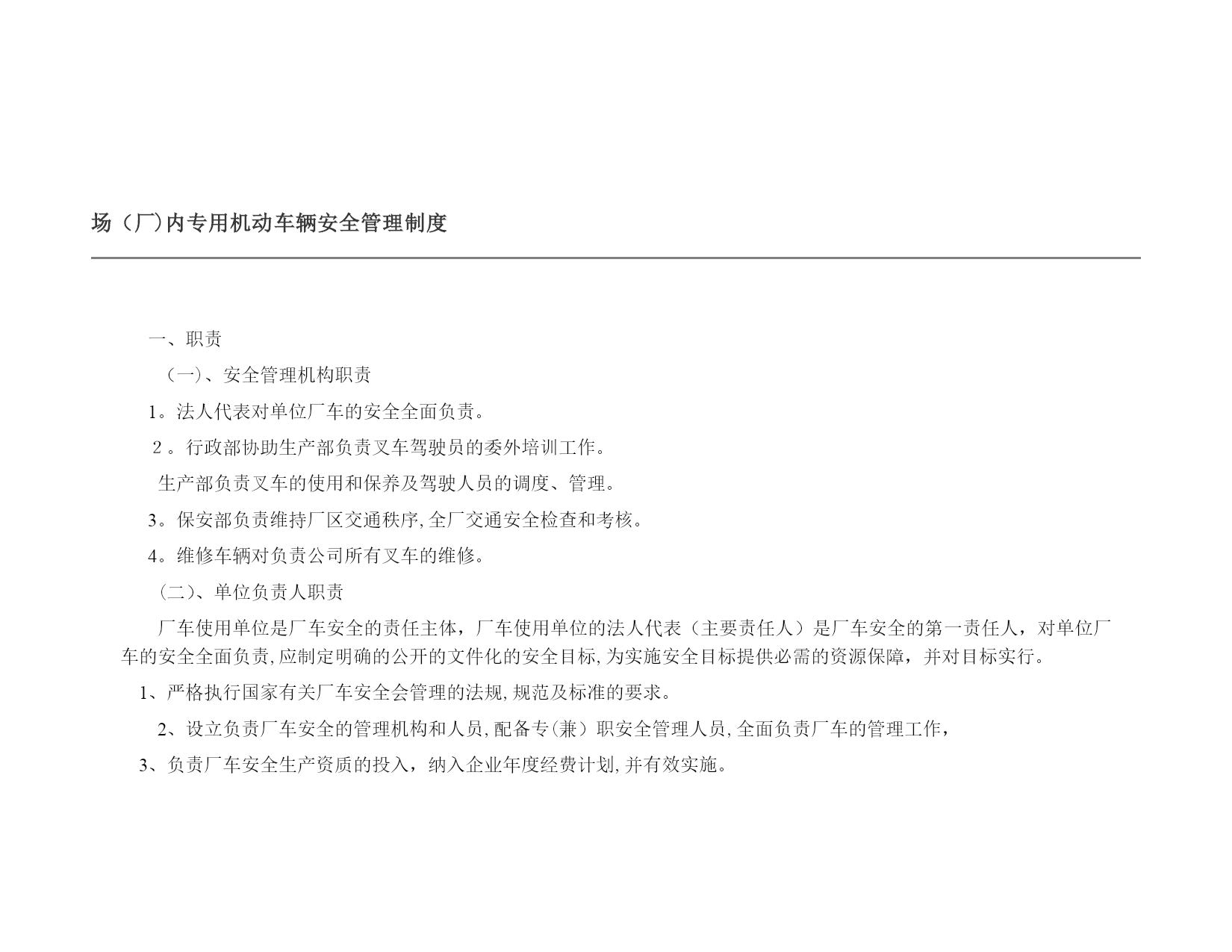
物业管理常用表《小区人员及机动车辆出入登记表》最新文档(可以直接使用,可编辑最新文档,欢迎下载)姓名出入时间车牌号事由联系备注出入登记表安塞区小区出入登记册物业服务公司厂内机动车辆安全管理制度为加强厂内机动车辆的安全管理,强化车辆监管责任,落实主体责任,确保车辆在生产作业中的安全,特制定本管理制度。驾驶员入厂规定1、人事部负责机动车驾驶员入厂的手续审查工作。机动车驾驶员入厂时,应查验驾驶证等相关证件,并将检查的相关记录进行存档。对未取得相关证件的驾驶人员,一律不允许办理入职手续.每月底,人事部应将当月机动车驾驶员的入厂登记情况送报一份至安全部。2、对于已入厂但未有驾驶证的机动车驾驶员,公司宽限半年时间进行考证,在半年期限到达后,仍然未取得驾驶证的人员将停止机动车驾驶资格。二、运输安全管理规定1、严格按照国家道路交通安全的有关法律法规规定和厂内机动车辆驾驶员安全操作规程要求进行运输作业.2、严禁酒后驾车、疲劳驾车、违规驾车。3、严禁车辆“带病”作业。发现车辆存在问题要及时进行检查、维修,保证车辆车况安全良好。4、所有井下车辆都必须安装尾气净化装置,减少尾气对井下空气的污染。(安装普通“水箱型”净化装置)5、运输矿碴时,不准超出马槽高度的20厘米,严禁超载运输.6、除驾驶室按规定乘座人员外,车辆的其它部位一律不准乘坐人员。7、井下车辆行驶速度最高不得超过20公里每小时,在通过交叉路口、拐弯、路况较差、照明较暗等地段时应鸣号减速慢行.8、井下行驶中遇见行人时,应在相距10米处停车避让,必须坚持“先过人,后行车"的原则.9、下坡时要缓慢行驶,严禁空档滑行;在上、下坡时,要根据车载情况和坡度大小,选择合适的档位,严禁车辆在陡坡行驶中换档。10、在车辆行驶中,两车之间应保持5米的间距,以防发生碰撞。11、在料场、溜井口、镑房等车辆密集场所,应按秩序行驶,以防车辆拥挤发生事故.12、车辆驾驶员要每班对车辆进行定期检查、维修、保养,保证车况良好.13、所有车辆必须配备相应的灭火器。14、所有停放的车辆必须采取防溜车的防护措施。15、所有车辆在维护检修时,必须设置防护设施。三、车辆检查1、检查内容:方向、刹车、转向、传动、灯光、轮胎、发动机、仪表等其它部件和持证情况。2、检查规定:⑴驾驶员在上班开车前对车辆进行检查,并填写《车辆安全检查表》,对存在的问题必须整改到位。班中、班后应随时对车辆要进行巡回检查,保证车辆状况良好。⑵分公司车间主管车辆的主任,对本车间的所有车辆每旬应进行一次安全检查。⑶分公司安全科、设备管理负责人每月应对本单位的车辆组织一次安全检查.⑷当班安全员要对本班车辆驾驶员持证情况、精神状态和尾气净化装置使用情况进行监督检查。⑸公司安全部、资产部在日常安全检查中要对分公司的机动车辆进行抽查检查。⑹对检查出的问题和安全隐患,应及时进行处理和整改,并做好记录存档.若发现存在重大安全隐患要责令停止运输作业。对违反运输规定和存在隐患问题不进行整改的,要按有关规定对责任人进行处罚。四、车辆检测、维修保养1、公司设备维修组负责公司内部机动车辆的检测、维修、保养工作,实行有偿服务,服务项目标准、费用目录由资产部具体制定。2、资产部要根据国家有关规定和公司机动车辆实际情况制定出各类车辆的检测、维修保养周期.3、建立公司机动车辆检测、维修保养登记台账,将检测维修保养结果及对存在重大安全隐患的车辆要下达“停止使用通知单”,报送分公司。4、所有车辆必须按规定进行检测保养,如未按规定进行检测保养的,对其处罚200元的罚款,并责令其限期整改;未按期整改的,将下达停工通知。5、车辆经检测后将检测结果,上交分公司设备负责人存档。设备负责人对检测不符合安全要求,将下达的“停止使用通知单"报送安全科,安全科负责停止车辆使用.场(厂)内专用机动车辆安全管理制度一、职责(一)、安全管理机构职责1。法人代表对单位厂车的安全全面负责。2。行政部协助生产部负责叉车驾驶员的委外培训工作。生产部负责叉车的使用和保养及驾驶人员的调度、管理。3。保安部负责维持厂区交通秩序,全厂交通安全检查和考核。4。维修车辆对负责公司所有叉车的维修。(二)、单位负责人职责厂车使用单位是厂车安全的责任主体,厂车使用单位的法人代表(主要责任人)是厂车安全的第一责任人,对单位厂车的安全全面负责,应制定明确的公开的文件化的安全目标,为实施安全目标提供必需的资源保障,并对目标实行。1、严格执行国家有关厂车安全会管理的法规,规范及标准的要求。2、设立负责厂车安全的管理机构和人员,配备专(兼)职安全管理人员,全面负责厂车的管理工作,3、负责厂车安全生产资质的投入,纳入企业
单篇购买
VIP会员(1亿+VIP文档免费下)

扫码即表示接受《下载须知》

物业管理常用表《小区人员及机动车辆出入登记表》

文档大小:1.2MB

限时特价:扫码查看

• 请登录后再进行扫码购买
• 使用微信/支付宝扫码注册及付费下载,详阅 用户协议 隐私政策
• 如已在其他页面进行付款,请刷新当前页面重试
• 付费购买成功后,此文档可永久免费下载
年会员
99.0
¥199.0

6亿VIP文档任选,共次下载特权。

已优惠

微信/支付宝扫码完成支付,可开具发票

VIP尽享专属权益

VIP文档免费下载

赠送VIP文档免费下载次数

阅读免打扰

去除文档详情页间广告

专属身份标识

尊贵的VIP专属身份标识

高级客服

一对一高级客服服务

多端互通

电脑端/手机端权益通用

手机号注册 用户名注册
我已阅读并接受《用户协议》《隐私政策》
已有账号?立即登录
我已阅读并接受《用户协议》《隐私政策》
已有账号?立即登录
登录
手机号登录 微信扫码登录
微信扫一扫登录 账号密码登录

首次登录需关注“豆柴文库”公众号

新用户注册
VIP会员(1亿+VIP文档免费下)
年会员
99.0
¥199.0

6亿VIP文档任选,共次下载特权。

已优惠

微信/支付宝扫码完成支付,可开具发票

VIP尽享专属权益

VIP文档免费下载

赠送VIP文档免费下载次数

阅读免打扰

去除文档详情页间广告

专属身份标识

尊贵的VIP专属身份标识

高级客服

一对一高级客服服务

多端互通

电脑端/手机端权益通用