您所在位置: 网站首页 / 文档列表 / 专业课 / 文档详情
合肥工业大学公共管理硕士课程考试试卷--安徽工业职业技术-bb.doc 立即下载
上传人:天马****23 上传时间:2024-09-09 格式:DOC 页数:81 大小:2.2MB 金币:10 举报 版权申诉
预览加载中,请您耐心等待几秒...

合肥工业大学公共管理硕士课程考试试卷--安徽工业职业技术-bb.doc

合肥工业大学公共管理硕士课程考试试卷--安徽工业职业技术-bb.doc

预览

免费试读已结束,剩余 71 页请下载文档后查看

10 金币

下载文档

如果您无法下载资料,请参考说明:

1、部分资料下载需要金币,请确保您的账户上有足够的金币

2、已购买过的文档,再次下载不重复扣费

3、资料包下载后请先用软件解压,在使用对应软件打开

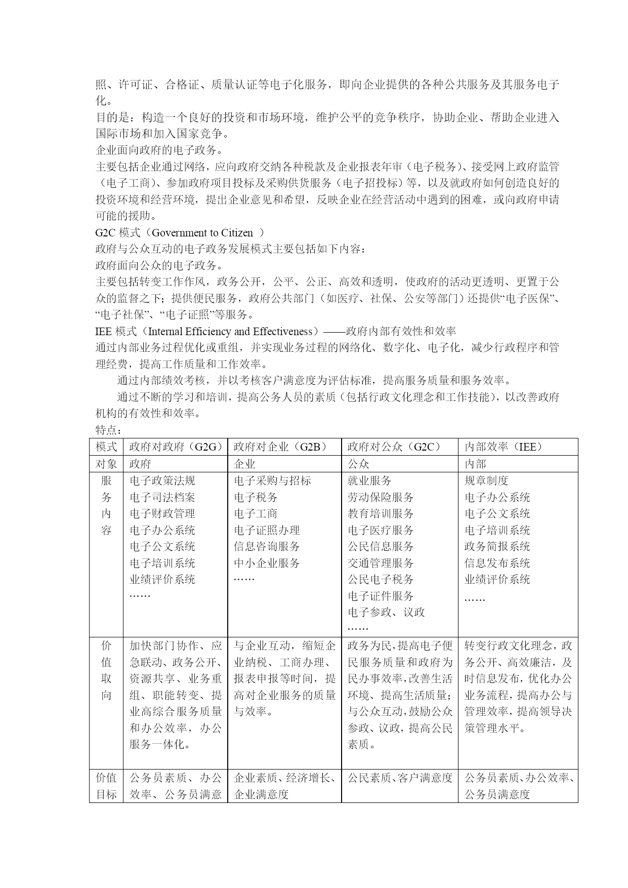
合肥工业大学公共管理硕士课程考试试卷安徽工业职业技术bb(完整版)(文档可以直接使用,也可根据实际需要修改使用,可编辑欢迎下载)电子政务复习题参考答案(论述部分请各位同学自己诌)一、简答题(每题8分,共40分)电子政务的内涵是什么?结合你所在的部门或行业的政府职能管理与服务的特点,给出相关领域电子政务的定义及其内涵(如工商电子政务、科技电子政务、电子校务)。答:–电子政务的定义、内涵•一般性定义政府机构利用网络信息技术将政府的管理和服务职能通过精简、优化、整合后在网络上实现运行,从而打破时间、空间以及部门分割的制约,全方位为社会公众以及政府自身提供规范、高效、优质、透明的一体化管理和服务。•三层涵义:1)面向公众的服务;2)(互联)网上办公;3)政府行政管理的改革与业务重组•战略规划专家的定义电子政务是各国政府有组织、有计划、有目标、持续不断地改造自己组织的结构、流程以适应当政治、经济、社会发展的工具。电子政务是以数字化形态,通过网络提高政府服务与监管水平、提高行政效率,促进政府信息和决策透明化;通过服务满足人类发展的需要、提高公众生活素质(水平)的改革进程。根据你所在的部门或行业的政府职能管理与服务的特点,给出相应的电子政务应用模式描述,它们各有何特点?答:电子政务应用模式–G2G模式(政府之间互动的电子政务)–G2B模式(政府与企业互动的电子政务)–G2C模式(政府与公众互动的电子政务)–IEE模式(内部有效性和效率)G2G模式(GovernmenttoGovernment)政府与政府之间互动的电子政务,它的使命是:打破部门间的条块分割,实现互联互通,政府资源共享,组织机构重组,业务流程优化,实现政府部门间协作一体化办公与服务,使政府机构更精简、更合理,使政府的活动更富有成效。这里的互动包括中央政府与各级地方政府之间;政府的部门之间之间,政府与公务员和其他政府工作人员之间的互动。G2B模式(GovernmenttoBusiness)政府与企业互动的电子政务发展模式主要包括如下内容:•政府面向企业的电子政务。•企业面向政府的电子政务。政府面向企业的电子政务。主要包括政府及其职能部门向企业单位提供政策法规、行政规定;向企业单位颁发的营业执照、许可证、合格证、质量认证等电子化服务,即向企业提供的各种公共服务及其服务电子化。目的是:构造一个良好的投资和市场环境,维护公平的竞争秩序,协助企业、帮助企业进入国际市场和加入国家竞争。企业面向政府的电子政务。主要包括企业通过网络,应向政府交纳各种税款及企业报表年审(电子税务)、接受网上政府监管(电子工商)、参加政府项目投标及采购供货服务(电子招投标)等,以及就政府如何创造良好的投资环境和经营环境,提出企业意见和希望,反映企业在经营活动中遇到的困难,或向政府申请可能的援助。G2C模式(GovernmenttoCitizen)政府与公众互动的电子政务发展模式主要包括如下内容:政府面向公众的电子政务。主要包括转变工作作风,政务公开,公平、公正、高效和透明,使政府的活动更透明、更置于公众的监督之下;提供便民服务,政府公共部门(如医疗、社保、公安等部门)还提供“电子医保”、“电子社保”、“电子证照”等服务。IEE模式(InternalEfficiencyandEffectiveness)——政府内部有效性和效率通过内部业务过程优化或重组,并实现业务过程的网络化、数字化、电子化,减少行政程序和管理经费,提高工作质量和工作效率。通过内部绩效考核,并以考核客户满意度为评估标准,提高服务质量和服务效率。通过不断的学习和培训,提高公务人员的素质(包括行政文化理念和工作技能),以改善政府机构的有效性和效率。特点:模式政府对政府(G2G)政府对企业(G2B)政府对公众(G2C)内部效率(IEE)对象政府企业公众内部服务内容电子政策法规电子司法档案电子财政管理电子办公系统电子公文系统电子培训系统业绩评价系统……电子采购与招标电子税务电子工商电子证照办理信息咨询服务中小企业服务……就业服务劳动保险服务教育培训服务电子医疗服务公民信息服务交通管理服务公民电子税务电子证件服务电子参政、议政……规章制度电子办公系统电子公文系统电子培训系统政务简报系统信息发布系统业绩评价系统……价值取向加快部门协作、应急联动、政务公开、资源共享、业务重组、职能转变、提业高综合服务质量和办公效率,办公服务一体化。与企业互动,缩短企业纳税、工商办理、报表申报等时间,提高对企业服务的质量与效率。政务为民,提高电子便民服务质量和政府为民办事效率,改善生活环境
单篇购买
VIP会员(1亿+VIP文档免费下)

扫码即表示接受《下载须知》

合肥工业大学公共管理硕士课程考试试卷--安徽工业职业技术-bb

文档大小:2.2MB

限时特价:扫码查看

• 请登录后再进行扫码购买
• 使用微信/支付宝扫码注册及付费下载,详阅 用户协议 隐私政策
• 如已在其他页面进行付款,请刷新当前页面重试
• 付费购买成功后,此文档可永久免费下载
年会员
99.0
¥199.0

6亿VIP文档任选,共次下载特权。

已优惠

微信/支付宝扫码完成支付,可开具发票

VIP尽享专属权益

VIP文档免费下载

赠送VIP文档免费下载次数

阅读免打扰

去除文档详情页间广告

专属身份标识

尊贵的VIP专属身份标识

高级客服

一对一高级客服服务

多端互通

电脑端/手机端权益通用

手机号注册 用户名注册
我已阅读并接受《用户协议》《隐私政策》
已有账号?立即登录
我已阅读并接受《用户协议》《隐私政策》
已有账号?立即登录
登录
手机号登录 微信扫码登录
微信扫一扫登录 账号密码登录

首次登录需关注“豆柴文库”公众号

新用户注册
VIP会员(1亿+VIP文档免费下)
年会员
99.0
¥199.0

6亿VIP文档任选,共次下载特权。

已优惠

微信/支付宝扫码完成支付,可开具发票

VIP尽享专属权益

VIP文档免费下载

赠送VIP文档免费下载次数

阅读免打扰

去除文档详情页间广告

专属身份标识

尊贵的VIP专属身份标识

高级客服

一对一高级客服服务

多端互通

电脑端/手机端权益通用