您所在位置: 网站首页 / 文档列表 / 会计职称考试 / 文档详情
XXXX年会计基础讲义_打印版.doc 立即下载
上传人:是立****92 上传时间:2024-09-08 格式:DOC 页数:57 大小:2.1MB 金币:10 举报 版权申诉
预览加载中,请您耐心等待几秒...

XXXX年会计基础讲义_打印版.doc

XXXX年会计基础讲义_打印版.doc

预览

免费试读已结束,剩余 47 页请下载文档后查看

10 金币

下载文档

如果您无法下载资料,请参考说明:

1、部分资料下载需要金币,请确保您的账户上有足够的金币

2、已购买过的文档,再次下载不重复扣费

3、资料包下载后请先用软件解压,在使用对应软件打开

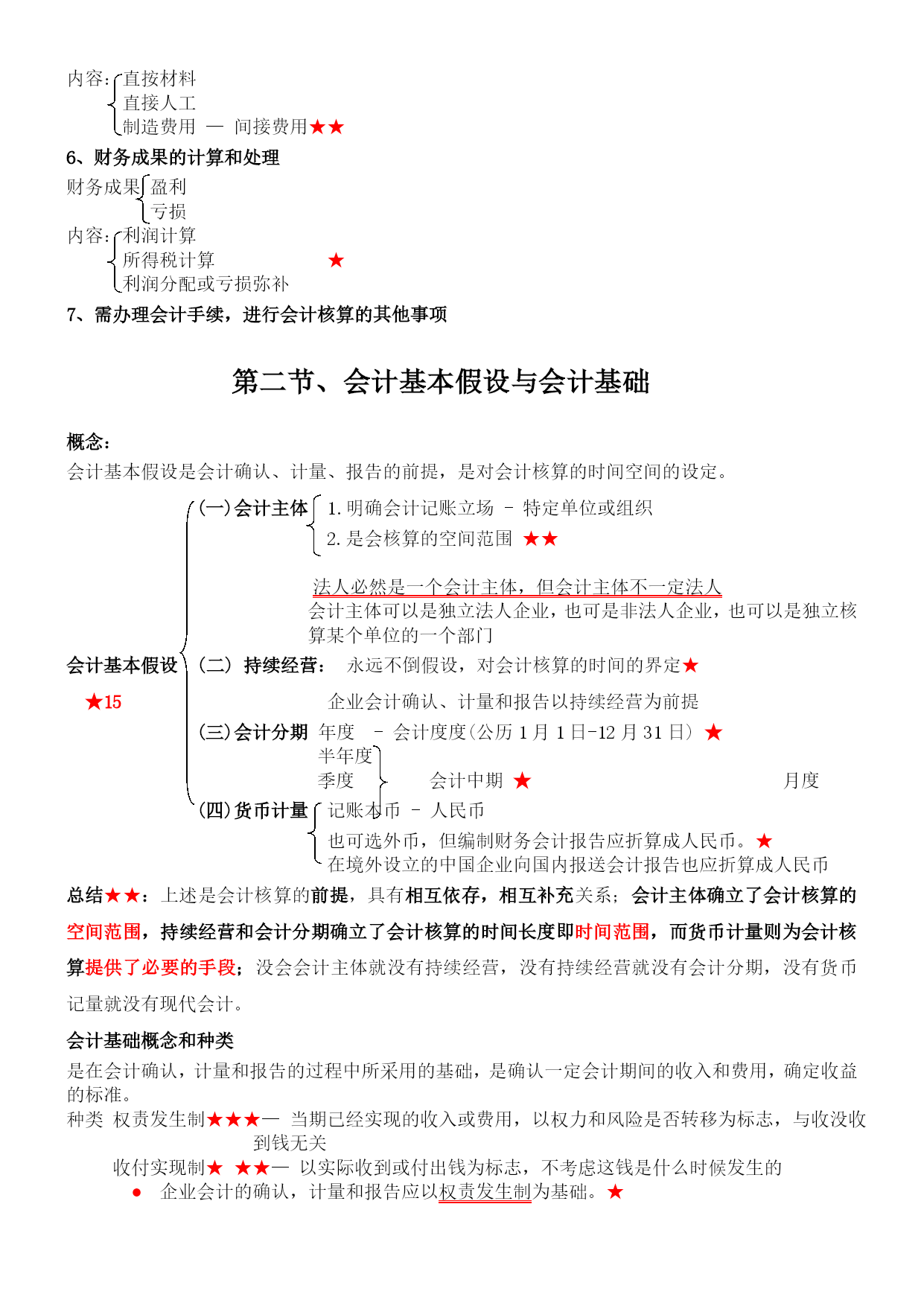
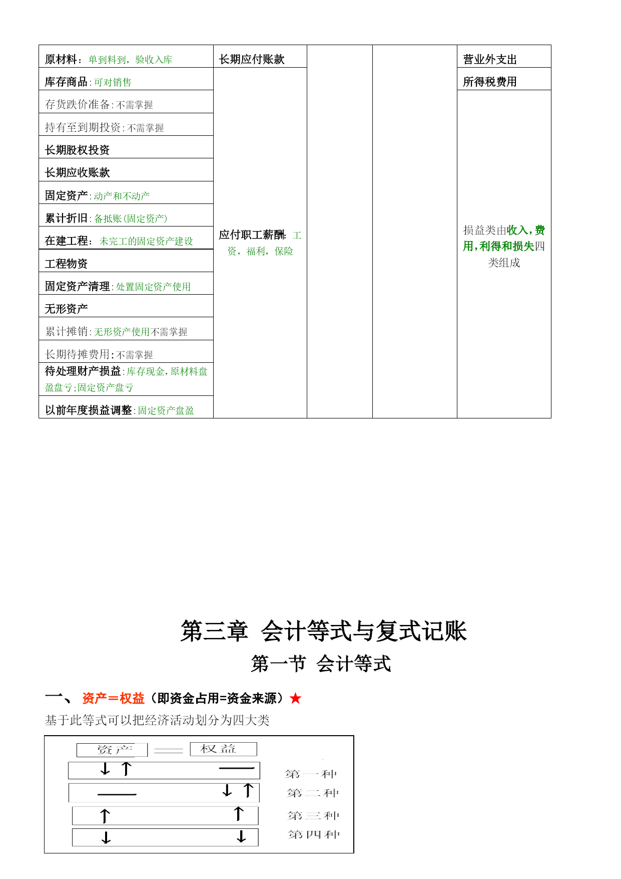
总论第一节会计的概述一、会计概念会计是以货币为主要计量单位,运用一系列专门方法,核算和监督一个单位经济活动的经济管理工作。二、会计的基本特征1.会计以货币作为主要计量单位(还有:实物计量和劳动计量)★2.会计拥有一系列专门方法:证—账—表(基本环节,七种方法要记)★设置会计科目复式记账填制和审核会计凭证登记账簿成本计算财产清查编制财务报告3.会计具有核算和监督的基本职能★4.会计的本质就是管理活动★会计按其报告的对象不同分为:财务会计-是面对过去的对外提供数据管理会计-是面对未来的对内提供数据计的职能(一)会计的基本职能━━财务会计应具备的职能1、核算(反映职能)①三个重要环节:★★确认(初始确认和后续确认)-解决的是定性计量(计录和计算)-解决的是定量★保证基础报告-解决的是结果②核算职能特点:为经济管理提供可靠依据为经济决策和管理控制提供依据会计信息应具有完整性,连续性和系统性。2、监督(控制职能):是对合法性和合理性所实施的审查。★①特征:利用核算职能进行货币监督。事前监督,事中监督和事后监督3、两者关系:核算是监督的基础,监督是核算的保证(二)会计的其它职能━━管理会计具备的职能★预测经济前景参与经济决策进行经济控制评价经营业绩计对象和会计核算的具体内容★★(一)会计对象(凡特定主体能够以货币表现的经济活动)资金运动资金的投入(起点)—资金的周转——资金的退出★(终点)|||所有者投入供应过程—生产过程—销售过程上交税费债权人投入偿还债务利润分配货币资金储备资金生产资金成品资金结算资金货币资金生产经营活动三个重要环节:供应-生产-销售★资金运动①会计对象②会计要素③会计科目★★(二)会计核算的具体内容1、款项和有价证券的收付库存现金银行本票存款–定额和不定额–同城使用①款项(3种)银行存款银行汇票存款–不定额–可跨省使用其他货币资金信用卡存款(6种)★信用保证金存款外埠存款-只付不收-不计利息存出投资款-如委托证卷公司炒股国库券②有价证券股票★★(要求记)公司债券非公司债券投资基金款项和有价证券是流动性最强的资产★2、财物的收发、增减和使用是财产和物资的简称具有实物形态的★原材料,燃料,包装物,低值易耗品流动资产类在产品–地点在车间财物库存商品–地点在仓库(以完成检验入库)固定资产类一年以上房屋,建筑物,机器,设备,设施,运输工具★3、债权(别人欠我的)、债务(我欠别人的)的发生和结算是企业收取款项的权利(资产)应收账款(赊销)债权应收票据银行承兑汇票单位与单位之间商业承兑汇票★预付账款其他应收账款---单位与个人之间由过去的交易事项形成的企业需要以资产或劳务等偿还的现时义务★★短期借款--1年以内(含一年)长期借款--超过一年应付账款(赊购)(负债)应付票据--银行承兑汇票、商业承兑汇票债务预收账款应付职工薪酬--工资、福利、保险应交税费应付股利其他应付账款应付债券长期应付款债权应收债务应付预付预收★★4、资本的增减概念:所有者权益中的投入资本肉容实收资本(或股本)资本公积–大于注册资本的那部份金额5、收入、支出、费用、成本的核算①收入概念:日常活动中形成的,会导致所有者权益增加的与所有者投入资本无关的经济利益总流入。内容:销售商品收入—主营业务收入★★提供劳务收入销售不需要的原材料收入—其他业务收入★★利得概念:非日常活动中形成的,所有者权益增加内容收到捐赠罚款等营业外收入★②支出概念:企业实际发生的各项开支及正常营业外的支出和损失。内容购买原材料固定资产无形资产支付职工薪酬对外投资对外损赠罚款损失(非日常活动)—营业外支出③费用概念:日常活动中形成的,会导致所有者权益减少与向所有者分配利润无关的经济利益总流出营业成本主营业务成本内容其他业务成本★管理费用期间费用销售费用财务费用④成本概念:为生产产品提供劳务而发生的各种耗费,是按一定的产品或劳务对象归集的费用,是对象化的费用。内容:直按材料直接人工制造费用—间接费用★★6、财务成果的计算和处理财务成果盈利亏损内容:利润计算所得税计算★利润分配或亏损弥补7、需办理会计手续,进行会计核算的其他事项第二节、会计基本假设与会计基础概念:会计基本假设是会计确认、计量、报告的前提,是对会计核算的时间空间的设定。(一)会计主体1.明确会计记账立场-特定单位或组织2.是会核算的空间范围★★法人必然是一个会计主体,但会计主体不一定法人会计主体可以是独立法人企业,也可是非法人企业,也可以是
单篇购买
VIP会员(1亿+VIP文档免费下)

扫码即表示接受《下载须知》

XXXX年会计基础讲义_打印版

文档大小:2.1MB

限时特价:扫码查看

• 请登录后再进行扫码购买
• 使用微信/支付宝扫码注册及付费下载,详阅 用户协议 隐私政策
• 如已在其他页面进行付款,请刷新当前页面重试
• 付费购买成功后,此文档可永久免费下载
年会员
99.0
¥199.0

6亿VIP文档任选,共次下载特权。

已优惠

微信/支付宝扫码完成支付,可开具发票

VIP尽享专属权益

VIP文档免费下载

赠送VIP文档免费下载次数

阅读免打扰

去除文档详情页间广告

专属身份标识

尊贵的VIP专属身份标识

高级客服

一对一高级客服服务

多端互通

电脑端/手机端权益通用

手机号注册 用户名注册
我已阅读并接受《用户协议》《隐私政策》
已有账号?立即登录
我已阅读并接受《用户协议》《隐私政策》
已有账号?立即登录
登录
手机号登录 微信扫码登录
微信扫一扫登录 账号密码登录

首次登录需关注“豆柴文库”公众号

新用户注册
VIP会员(1亿+VIP文档免费下)
年会员
99.0
¥199.0

6亿VIP文档任选,共次下载特权。

已优惠

微信/支付宝扫码完成支付,可开具发票

VIP尽享专属权益

VIP文档免费下载

赠送VIP文档免费下载次数

阅读免打扰

去除文档详情页间广告

专属身份标识

尊贵的VIP专属身份标识

高级客服

一对一高级客服服务

多端互通

电脑端/手机端权益通用