您所在位置: 网站首页 / 文档列表 / 管理系统 / 文档详情
ERP中生产计划的分类讲义.docx 立即下载
上传人:闪闪****魔王 上传时间:2024-09-04 格式:DOCX 页数:9 大小: 金币:10 举报 版权申诉
预览加载中,请您耐心等待几秒...

ERP中生产计划的分类讲义.docx

ERP中生产计划的分类讲义.docx

预览

在线预览结束,喜欢就下载吧,查找使用更方便

10 金币

下载文档

如果您无法下载资料,请参考说明:

1、部分资料下载需要金币,请确保您的账户上有足够的金币

2、已购买过的文档,再次下载不重复扣费

3、资料包下载后请先用软件解压,在使用对应软件打开

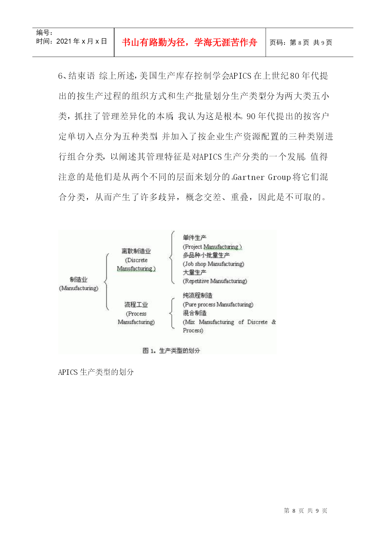
编号:时间:2021年x月x日书山有路勤为径,学海无涯苦作舟页码:第PAGE9页共NUMPAGES9页第PAGE\*MERGEFORMAT9页共NUMPAGES\*MERGEFORMAT9页1、前言GartnerGroup1997年在ERP供应商指南中提出将制造业按生产类型分为六类,即按(1)定单设计(EngineerToOrder,简称ETO)或按项目设计(EngineerToProject),(2)按定单装配(AssembleToOrder,简称ATO)或按定单制造(MakeToOrder),(3)按库存生产(MakeToStock,简称MTS),(4)批量生产(Batch),(5)重复生产(Repetitive),(6)连续生产(Continuous)。文章描述了六种生产类型的特点,生产的典型产品和对ERP的要求。目的是希望ERP的用户按此分类来选择ERP产品,希望ERP供应商以此来指导软件开发。这篇文章在中文网站上被几千次地引用,可谓影响深远。作者认为这样的分类方法是概念含混的,因此是不科学的。2、按生产过程的组织方式和生产批量划分生产类型早在上世纪80年代美国生产控制学会(APICS)就提出了制造业生产类型划分的标准。提出按生产过程的组织方式和生产批量划分生产类型,以便区别管理需求的不同和对MRPII管理软件适应不同生产类型的解决方案。图1是APICS当年对生产类型的划分。这些制造类型的特征:离散制造(DiscreteManufacturing)——不同的物料经过非连续的移动,通过不同路径,生产出不同的物料和产品。如汽车、飞机、计算机等。流程工业(ProcessManufacturing)——物料经过混合、分离、成型或者化学反应,物料大多连续地通过相同路径,生产出有价值的产品。它又分为连续生产、批量生产和混合制造几种类型。在管理上要求配方管理、副产品、联产品、多种计量单位,同一物品多个质量等级、批号跟踪、保质期等特点,一般用专业流程工业软件。单件生产(ProjectManufacturing)——产品按订单设计、按客户需求生产,产品很复杂。产品生产周期一般都很长。有时一个合同按部件多次交货。如三大动力厂(大电机、汽轮机、锅炉)重型机械、造船等。生产组织按工艺划分,设备是通用的。生产管理中除应用多品种小批量生产的整套方法外,需增加网络计划(项目管理),关键资源排序,配置控制,产品报价,作业排序。CRM就显得不十分重要。多品种小批量生产(JobshopManufacturing)——产品是标准的或选配的。需求可以是预测,或按订单生产,按订单装配。生产组织按工艺特征分车间、工段、班组,如铸、锻、铆、焊、车、铣、刨、磨、装配等。生产计划的特征是典型的MRPII加配置控制。他们还需要CRM,SCM等。大批量生产(RepetitiveManufacturing)——产品是标准或少数选配。需求主要靠预测,也考虑订单。生产设备是以物料(零件、部件)为对象组成一条条流水生产线。生产计划的特征是将传统MRPII与JIT混合制造,中长期计划和批量生产的零件采用物料需求计划MRP,执行计划采用JIT、看板(电子看板)、反冲库存、条码物料跟踪等计划。CRM,SCM,电子商务就很重要。这种分类方法它以生产过程组织和生产批量为特征,比较好的区分管理需求的不同,为客户选择ERP软件产品,为软件供应商针对不同客户开发和配置软件提供科学的分类方法。3、按客户订单的切入点进行管理分类我第一次看到按客户订单的切入点进行管理分类,是在1992年国际信息处理学会召开的学术讨论会上由荷兰J.CWortmann博士发表的论文:“Productionmanagementsystemforone-of-a-kindproducts”中看到的。文中引用了1992年出版的一本书“S.HoekstraandJ.Romme,IntegralLogisticStructure-DevelopingCustomer-OrientedGoodsFlow”。书中首次提出按客户订单的切入点分类方法[CODPs](Typologyofcustomerorderdecouplingpoints)。按客户订单的切入点不同将管理分为五类,如图2所示:按分销生产---生产的需求来自分销商。产品是标准化的。生产商并不知道客户是谁。这一般属于大众消费品。管理的重点是预测和库存控制。按库存生产---生产的需求来自满足安全库存。产品及生产特征与按分销生产相同。按定单装配---产品是一个序列,它有一些可供选择的零部件,用户可以按各自的需求选择产品。制造商在没有接到定单之前是不能装配的。但为了提高对客户的响应速度,他们可以根据市场预测事先生产一些标准零部件,待客户定单
单篇购买
VIP会员(1亿+VIP文档免费下)

扫码即表示接受《下载须知》

ERP中生产计划的分类讲义

文档大小:

限时特价:扫码查看

• 请登录后再进行扫码购买
• 使用微信/支付宝扫码注册及付费下载,详阅 用户协议 隐私政策
• 如已在其他页面进行付款,请刷新当前页面重试
• 付费购买成功后,此文档可永久免费下载
年会员
99.0
¥199.0

6亿VIP文档任选,共次下载特权。

已优惠

微信/支付宝扫码完成支付,可开具发票

VIP尽享专属权益

VIP文档免费下载

赠送VIP文档免费下载次数

阅读免打扰

去除文档详情页间广告

专属身份标识

尊贵的VIP专属身份标识

高级客服

一对一高级客服服务

多端互通

电脑端/手机端权益通用

手机号注册 用户名注册
我已阅读并接受《用户协议》《隐私政策》
已有账号?立即登录
我已阅读并接受《用户协议》《隐私政策》
已有账号?立即登录
登录
手机号登录 微信扫码登录
微信扫一扫登录 账号密码登录

首次登录需关注“豆柴文库”公众号

新用户注册
VIP会员(1亿+VIP文档免费下)
年会员
99.0
¥199.0

6亿VIP文档任选,共次下载特权。

已优惠

微信/支付宝扫码完成支付,可开具发票

VIP尽享专属权益

VIP文档免费下载

赠送VIP文档免费下载次数

阅读免打扰

去除文档详情页间广告

专属身份标识

尊贵的VIP专属身份标识

高级客服

一对一高级客服服务

多端互通

电脑端/手机端权益通用