您所在位置: 网站首页 / 文档列表 / 市政工程 / 文档详情
管网改造施工方案.doc 立即下载
上传人:天马****23 上传时间:2024-09-07 格式:DOC 页数:286 大小:5.2MB 金币:10 举报 版权申诉
预览加载中,请您耐心等待几秒...

管网改造施工方案.doc

管网改造施工方案.doc

预览

免费试读已结束,剩余 276 页请下载文档后查看

10 金币

下载文档

如果您无法下载资料,请参考说明:

1、部分资料下载需要金币,请确保您的账户上有足够的金币

2、已购买过的文档,再次下载不重复扣费

3、资料包下载后请先用软件解压,在使用对应软件打开

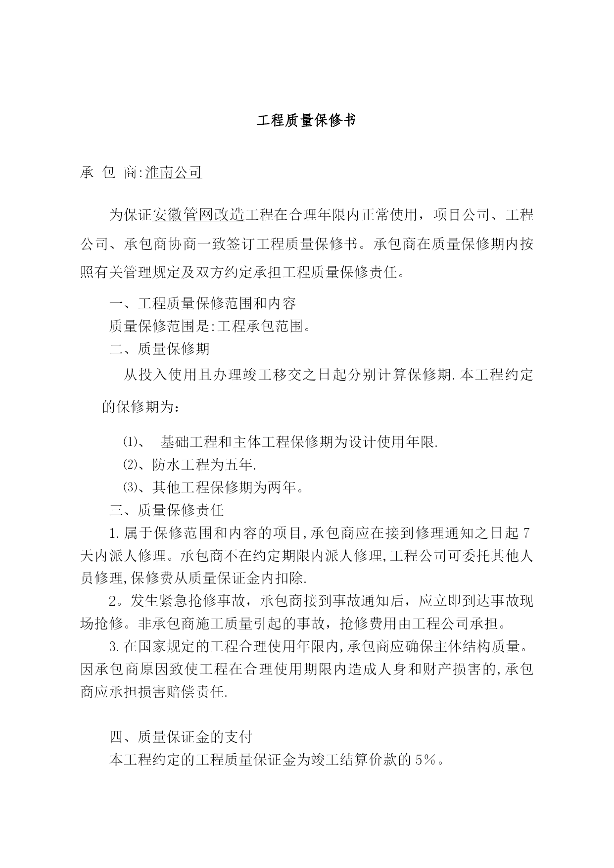
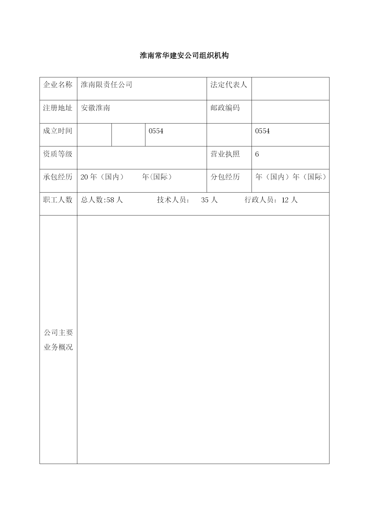
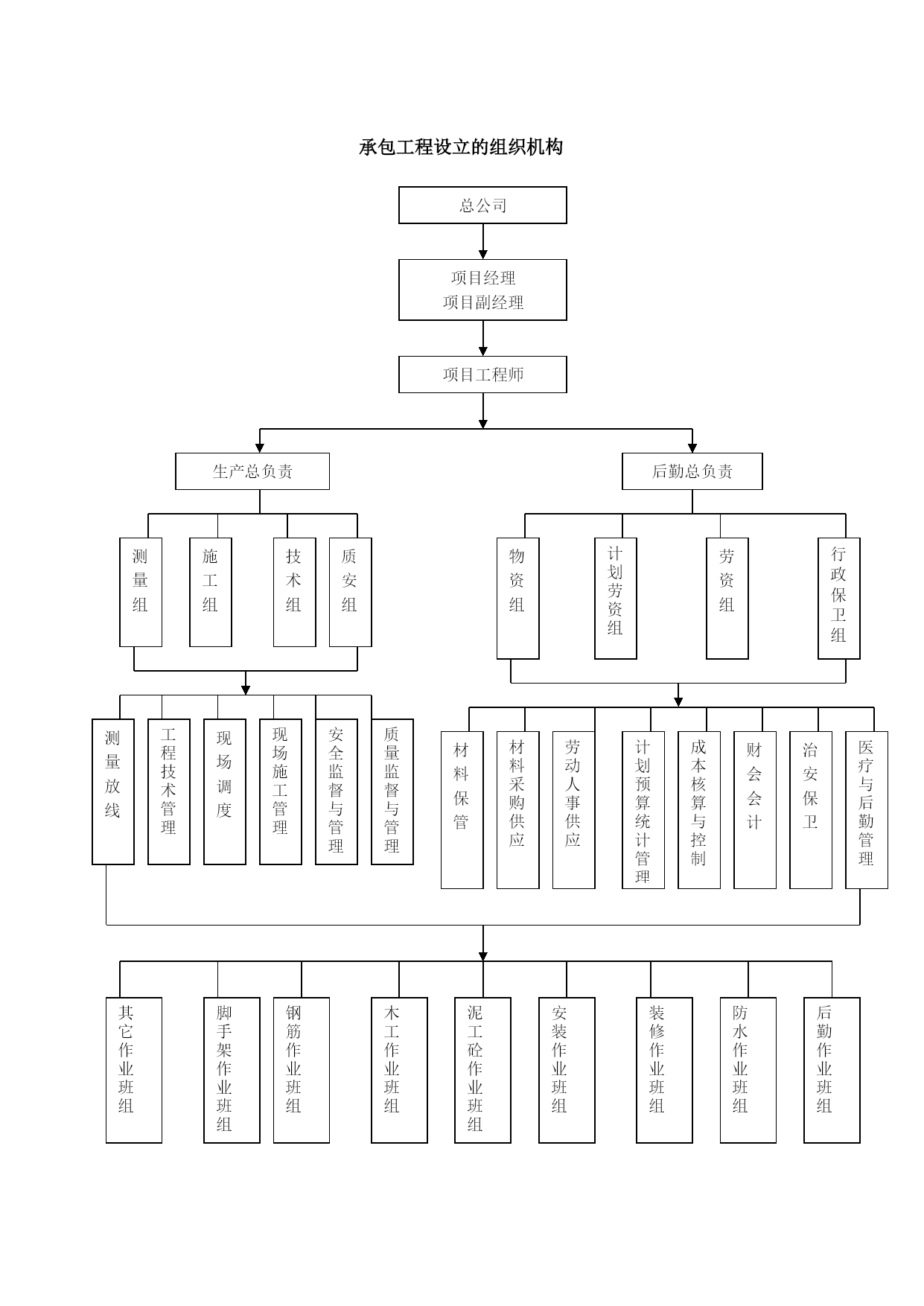
管网改造施工方案【实用文档】doc文档可直接使用可编辑,欢迎下载目录第一章企业资质及资信材料TOC\o"1—3"第二章工程范围第1节工程概况第2节编制的原则第三章总平面布置第1节施工现场条件第2节本工程生产设施布置第3节总平面布置图第四章现场管理组织机构和劳动力计划第1节项目管理组织机构及职能第2节拟投入本工程项目经理部人员简历表第3节主要劳动力计划第五章施工管理第1节施工管理制度第2节施工计划管理第3节施工技术管理第六章施工准备第1节技术准备第2节物资准备第3节施工现场准备第七章主要施工内容和术方案第1节主要施工内容第2节主要施工方案第八章质量管理措施第1节质量目标第2节质量管理的控制措施第3节质量通病控制措施第4节工程竣工后的质量保修措施第九章安全、环境和文明施工管理第1节安全工作方针、目标第2节安全管理体系第3节安全控制措施第4节文明施工管理目标第5节文明施工管理制度和措施第6节保卫、消防管理措施第7节环保措施第十章季节性施工第十一章附图(施工平面布置示意图和施工进度计划示意图)第一章《投标人情况登记表》单位全称法定代表人通讯地址邮政编码开户银行账号本次投标联系人联系人所在部门移动电子邮件信箱注:以上信息作为投标保证金退还依据,请认真填写帐号及邮寄地址,并与投标保证金密封在一起。投标代表签字(盖章):日期:工程质量保修书承包商:淮南公司为保证安徽管网改造工程在合理年限内正常使用,项目公司、工程公司、承包商协商一致签订工程质量保修书。承包商在质量保修期内按照有关管理规定及双方约定承担工程质量保修责任。一、工程质量保修范围和内容质量保修范围是:工程承包范围。二、质量保修期从投入使用且办理竣工移交之日起分别计算保修期.本工程约定的保修期为:基础工程和主体工程保修期为设计使用年限.⑵、防水工程为五年.⑶、其他工程保修期为两年。三、质量保修责任1.属于保修范围和内容的项目,承包商应在接到修理通知之日起7天内派人修理。承包商不在约定期限内派人修理,工程公司可委托其他人员修理,保修费从质量保证金内扣除.2。发生紧急抢修事故,承包商接到事故通知后,应立即到达事故现场抢修。非承包商施工质量引起的事故,抢修费用由工程公司承担。3.在国家规定的工程合理使用年限内,承包商应确保主体结构质量。因承包商原因致使工程在合理使用期限内造成人身和财产损害的,承包商应承担损害赔偿责任.四、质量保证金的支付本工程约定的工程质量保证金为竣工结算价款的5%。五、质量保证金的退还工程公司在本工程投入使用一年后,工程结算经过国家规定部门审计后,将剩余保证金本金返还承包商.六、其他双方约定的其它工程质量保修事项:剩余保证金返还后,并不免除承包商对所施工范围在设计使用年限内的保修责任。本工程质量保修书作为施工合同附件,由甲方和承包商共同签署。甲方(盖章):承包商(盖章):授权委托人(签字):授权委托人(签字):年月日年月日淮南常华建安公司组织机构企业名称淮南限责任公司法定代表人注册地址安徽淮南邮政编码成立时间05540554资质等级营业执照6承包经历20年(国内)年(国际)分包经历年(国内)年(国际)职工人数总人数:58人技术人员:35人行政人员:12人公司主要业务概况公司总经理1人副总经理2人人事劳动部3人综合部2人财务部2人工程技术部3人安全环保部2人工会4人装潢公司12土建工程项目部10安装工程项目部8材料部4人生产服务项目部12承包工程设立的组织机构总公司项目经理项目副经理项目工程师生产总负责后勤总负责测量组施工组技术组质安组物资组计划劳资组劳资组行政保卫组测量放线工程技术管理现场调度安全监督与管理质量监督与管理现场施工管理材料保管材料采购供应劳动人事供应计划预算统计管理成本核算与控制财会会计治安保卫医疗与后勤管理其它作业班组脚手架作业班组钢筋作业班组木工作业班组泥工砼作业班组安装作业班组装修作业班组防水作业班组后勤作业班组工程范围第1节工程概况1。1概述安徽淮南管网改造工程,位于平圩电厂内。一期输煤系统地下管网1986年施工、铺设、投用,供一期输煤系统及相关单位生产使用。近几年一期输煤系统地下管网频繁出现漏点,给安全生
单篇购买
VIP会员(1亿+VIP文档免费下)

扫码即表示接受《下载须知》

管网改造施工方案

文档大小:5.2MB

限时特价:扫码查看

• 请登录后再进行扫码购买
• 使用微信/支付宝扫码注册及付费下载,详阅 用户协议 隐私政策
• 如已在其他页面进行付款,请刷新当前页面重试
• 付费购买成功后,此文档可永久免费下载
年会员
99.0
¥199.0

6亿VIP文档任选,共次下载特权。

已优惠

微信/支付宝扫码完成支付,可开具发票

VIP尽享专属权益

VIP文档免费下载

赠送VIP文档免费下载次数

阅读免打扰

去除文档详情页间广告

专属身份标识

尊贵的VIP专属身份标识

高级客服

一对一高级客服服务

多端互通

电脑端/手机端权益通用

手机号注册 用户名注册
我已阅读并接受《用户协议》《隐私政策》
已有账号?立即登录
我已阅读并接受《用户协议》《隐私政策》
已有账号?立即登录
登录
手机号登录 微信扫码登录
微信扫一扫登录 账号密码登录

首次登录需关注“豆柴文库”公众号

新用户注册
VIP会员(1亿+VIP文档免费下)
年会员
99.0
¥199.0

6亿VIP文档任选,共次下载特权。

已优惠

微信/支付宝扫码完成支付,可开具发票

VIP尽享专属权益

VIP文档免费下载

赠送VIP文档免费下载次数

阅读免打扰

去除文档详情页间广告

专属身份标识

尊贵的VIP专属身份标识

高级客服

一对一高级客服服务

多端互通

电脑端/手机端权益通用