您所在位置: 网站首页 / 文档列表 / 招标文件 / 文档详情
施工合同安全协议质量保证书.doc 立即下载
上传人:天马****23 上传时间:2024-09-08 格式:DOC 页数:23 大小:1.1MB 金币:10 举报 版权申诉
预览加载中,请您耐心等待几秒...

施工合同安全协议质量保证书.doc

施工合同安全协议质量保证书.doc

预览

免费试读已结束,剩余 13 页请下载文档后查看

10 金币

下载文档

如果您无法下载资料,请参考说明:

1、部分资料下载需要金币,请确保您的账户上有足够的金币

2、已购买过的文档,再次下载不重复扣费

3、资料包下载后请先用软件解压,在使用对应软件打开

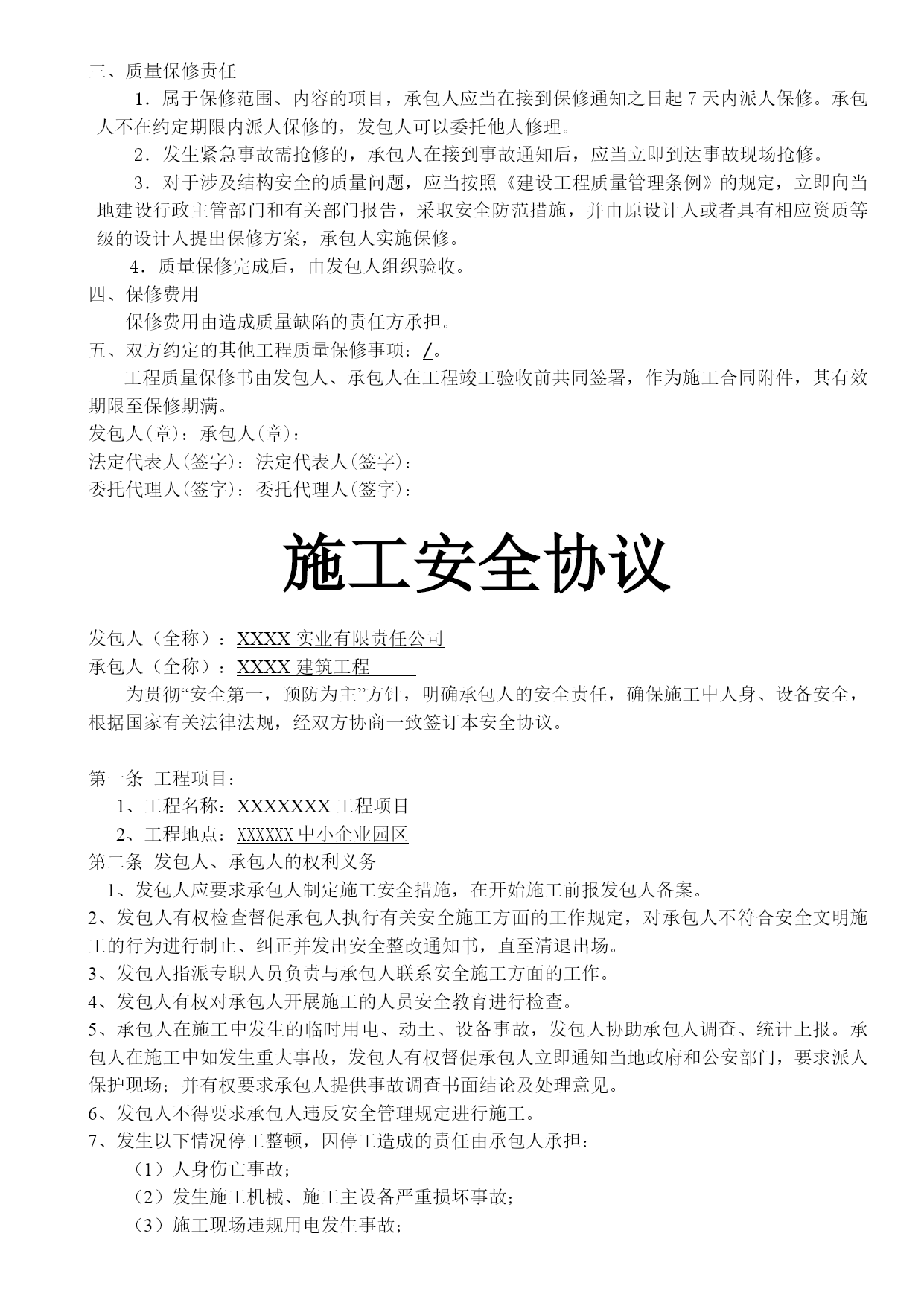
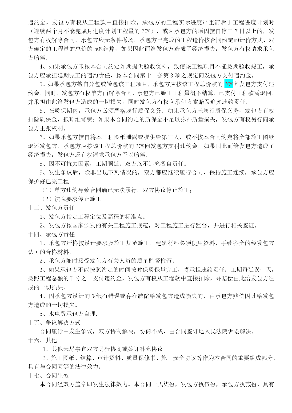
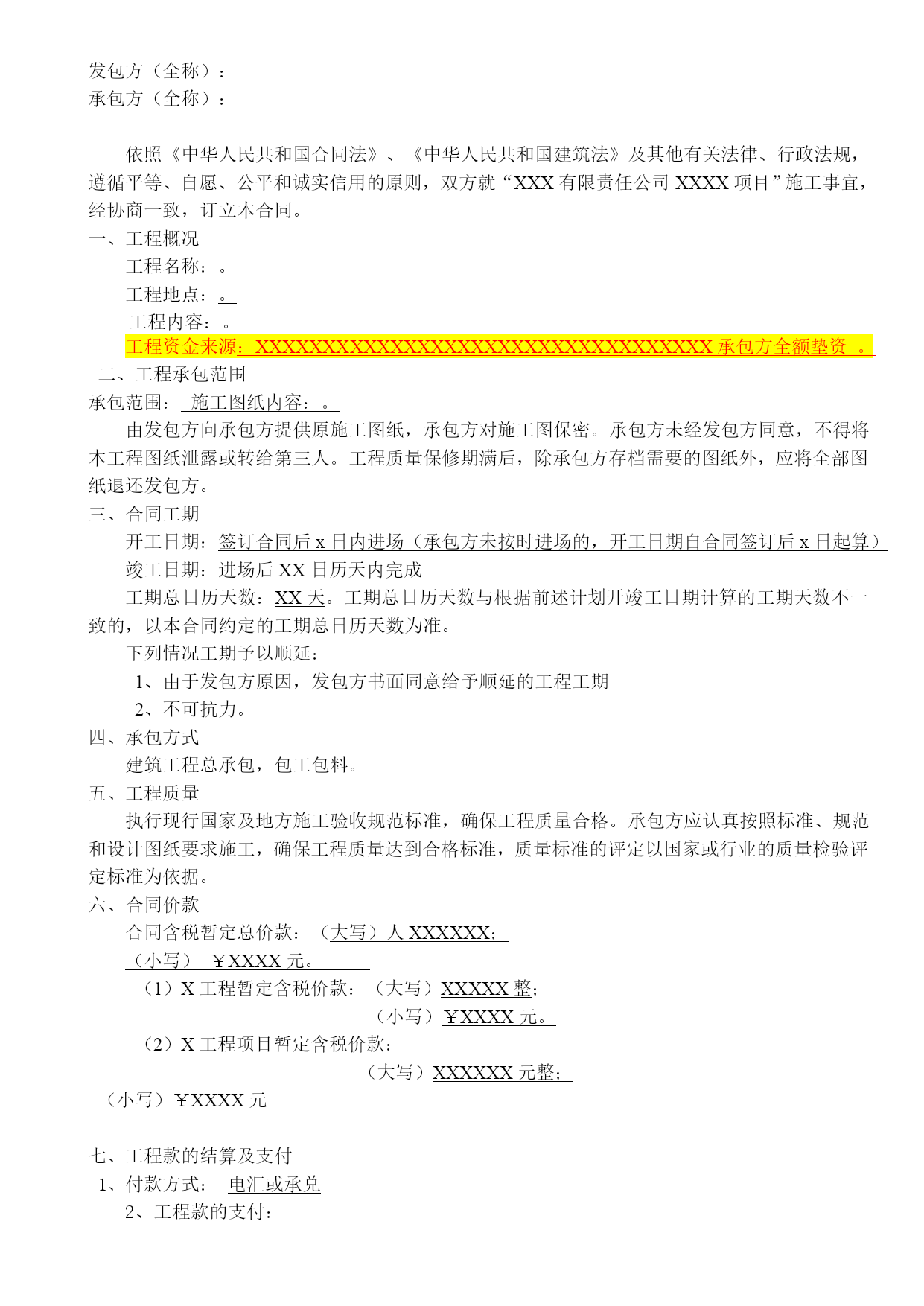
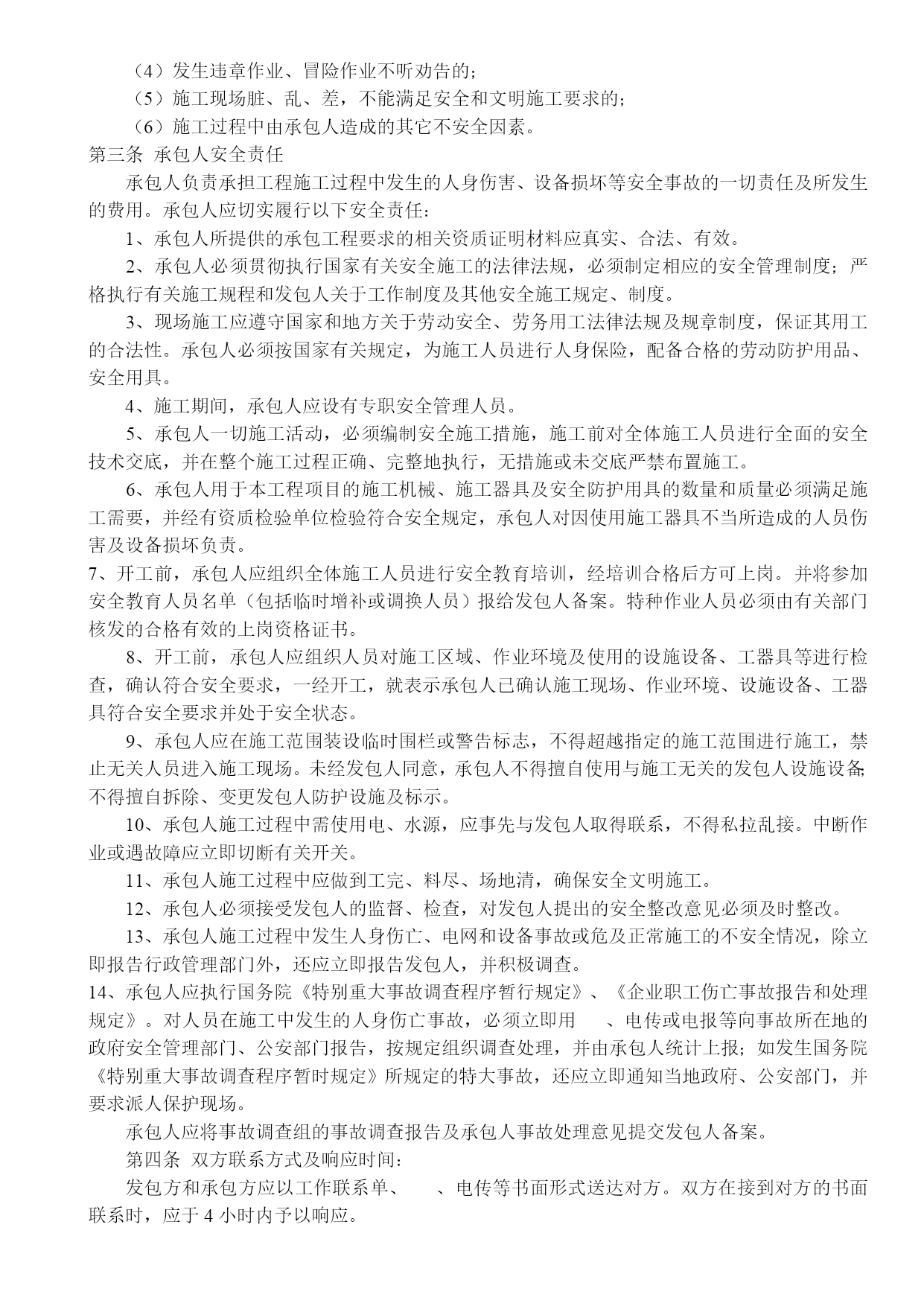
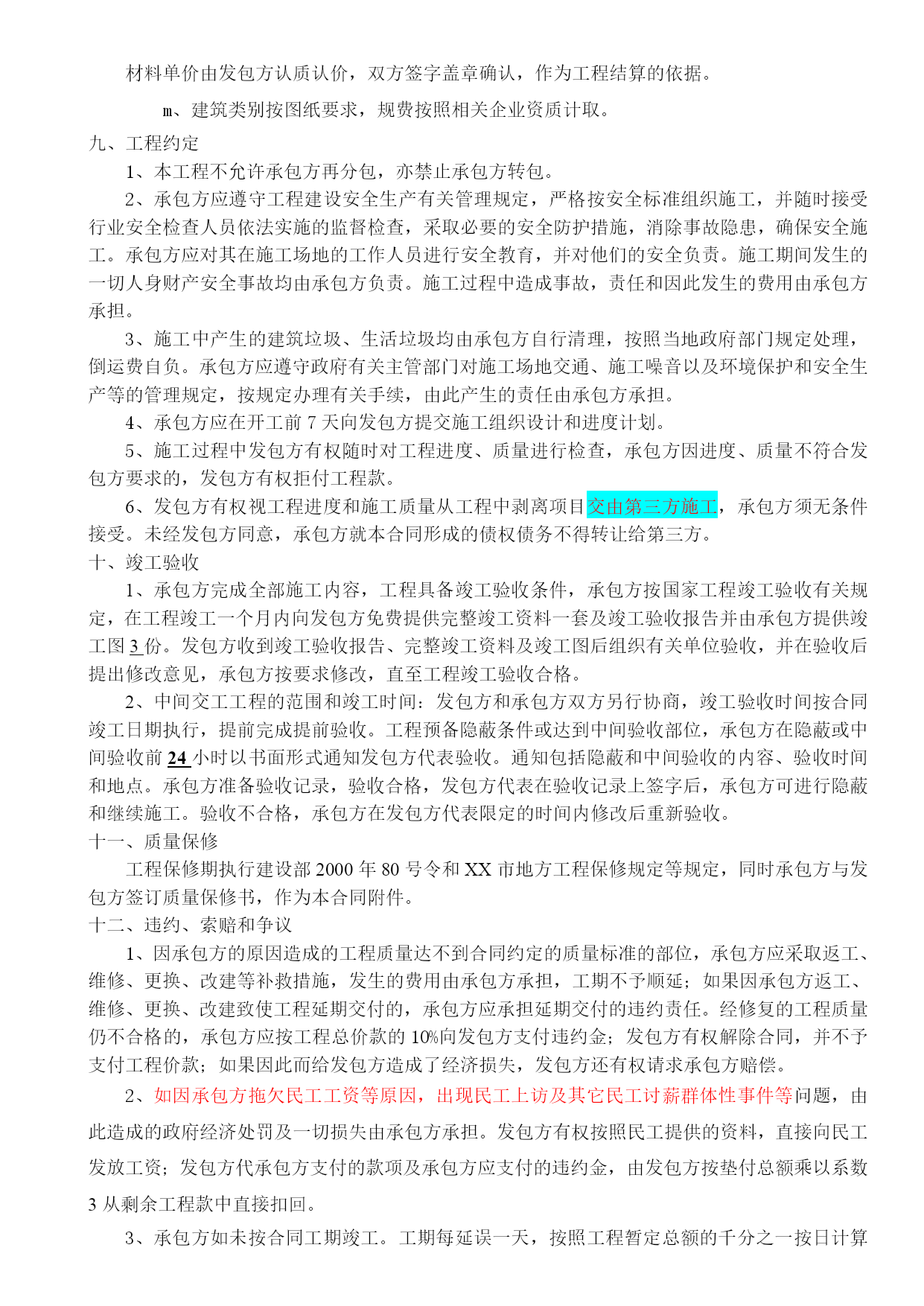
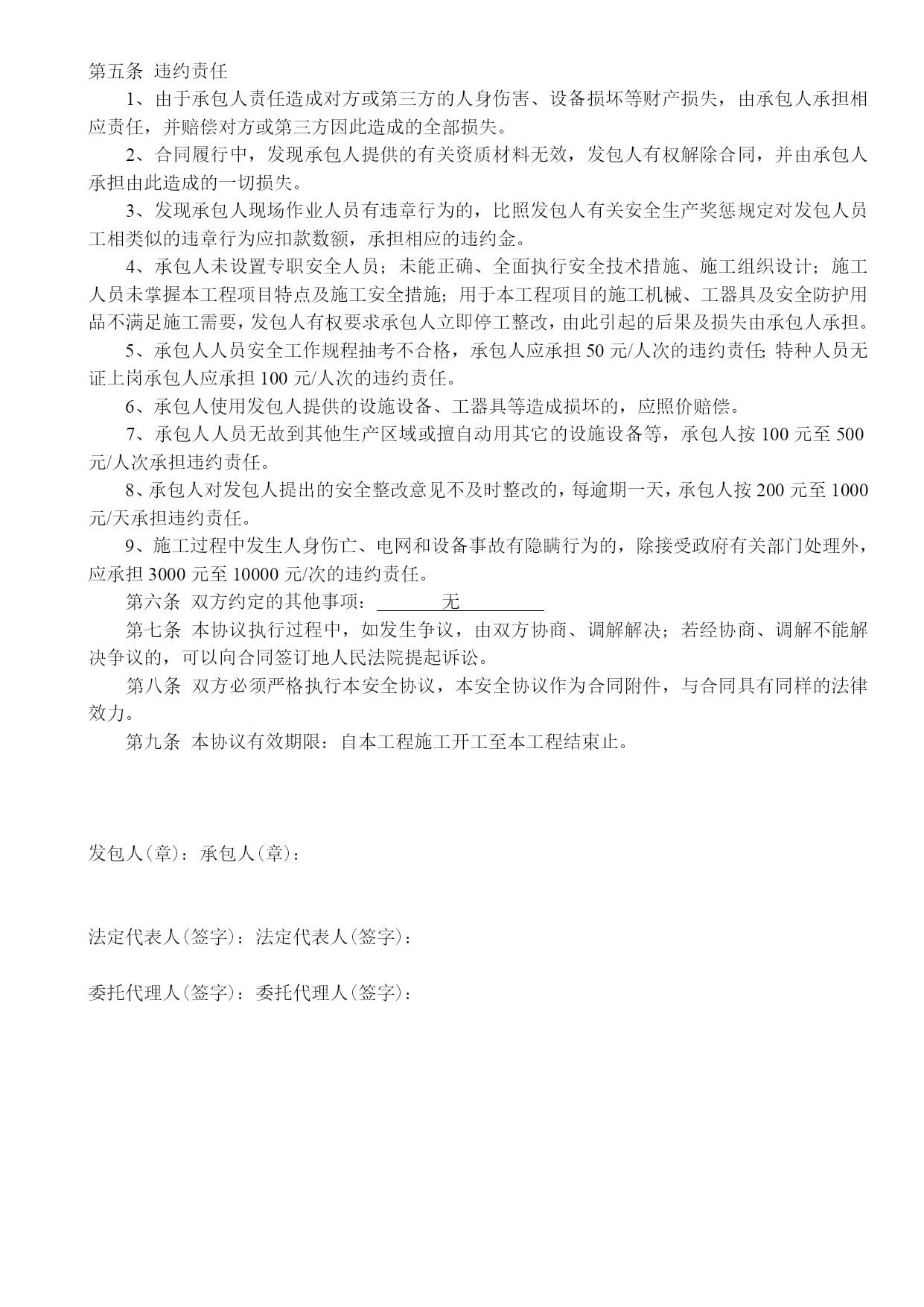
施工合同安全协议质量保证书最新文档(可以直接使用,可编辑最新文档,欢迎下载)合同编号:XXX-XXX建设工程合同工程名称:发包方(全称):承包方(全称):签订地点:发包方(全称):承包方(全称):依照《中华人民共和国合同法》、《中华人民共和国建筑法》及其他有关法律、行政法规,遵循平等、自愿、公平和诚实信用的原则,双方就“XXX有限责任公司XXXX项目”施工事宜,经协商一致,订立本合同。一、工程概况工程名称:。工程地点:。工程内容:。工程资金来源:XXXXXXXXXXXXXXXXXXXXXXXXXXXXXXXXXX承包方全额垫资。二、工程承包范围承包范围:施工图纸内容:。由发包方向承包方提供原施工图纸,承包方对施工图保密。承包方未经发包方同意,不得将本工程图纸泄露或转给第三人。工程质量保修期满后,除承包方存档需要的图纸外,应将全部图纸退还发包方。三、合同工期开工日期:签订合同后x日内进场(承包方未按时进场的,开工日期自合同签订后x日起算)竣工日期:进场后XX日历天内完成工期总日历天数:XX天。工期总日历天数与根据前述计划开竣工日期计算的工期天数不一致的,以本合同约定的工期总日历天数为准。下列情况工期予以顺延:1、由于发包方原因,发包方书面同意给予顺延的工程工期2、不可抗力。四、承包方式建筑工程总承包,包工包料。五、工程质量执行现行国家及地方施工验收规范标准,确保工程质量合格。承包方应认真按照标准、规范和设计图纸要求施工,确保工程质量达到合格标准,质量标准的评定以国家或行业的质量检验评定标准为依据。合同价款合同含税暂定总价款:(大写)人XXXXXX;(小写)¥XXXX元。(1)X工程暂定含税价款:(大写)XXXXX整;(小写)¥XXXX元。(2)X工程项目暂定含税价款:(大写)XXXXXX元整;(小写)¥XXXX元工程款的结算及支付1、付款方式:电汇或承兑2、工程款的支付:XXX工程全部由承包方全额垫资建设。待工程竣工验收合格,且承包方移交资料合格后,承包方向发包方递交竣工结算报告及完整的结算资料,发包方对结算资料进行审计。发包方在结算审计过程中三至四个月内结算完成,审计完成后支付到审计结算结果总价款的95%,承包方向发包方提交结算总价款总额建筑业统一发票和相关付款手续后发包方予以支付,承包方提交的付款资料和发票不符合发包方要求时,发包方不予以付款。剩余工程结算总价款的5%作为质保金。质保金分二次付清:工程竣工验收合格之日起二年无质量问题并且达到两个采暖期后15日内无息返还质保金的50%;其余50%质保金待防水保修期满(五年)后无质量问题后15日内无息付清。承包方对工程竣工结算价款发生争议时,按本协议中关于争议的约定处理。XXX工程项目全部由承包方全额垫资建设待工程竣工且出具完工证明,乙方向甲方提交该部分工程项目总价款总额建筑业统一发票和相关付款手续后甲方一次性付清全部价款,乙方提交的付款资料和发票不符合甲方要求时,甲方不予付款。八、工程结算计价方式1、本合同价款采用可调价格方式确定。2、本工程合同总价款金额为暂定。3、工程承包范围内的XXX工程,按预算结算。依据2021《XX省建设工程计价标准》及其相配套的费用定额,政府颁布的相关造价文件,《XX市造价信息》,甲乙双方认可的材料价格,工程图纸及签证确定工程造价。(1)计价方式:a、土建、钢构、安装工程取费类别按定额规定计取;总价下浮4%。b、可竞争措施费:雨季施工增加费、二次搬运费按《2021年XX省建筑工程计价依据解释汇编》计取;夜间施工增加费、生产工具用具使用费、检验实验配合费、工程定位复测、场地清理费、成品保护费按定额规定全部计取。c、大型机械进出场费、钢构件运输及其它不构成工程实体的措施性费用依据工程签证计入结算总造价。d、经过发包方和监理方认可的施工方案按定额规定计入结算总造价。e、若场地需要降水施工时,打井费用依据施工方案按定额规定计入总造价,降水费用110元/井.天计入独立费。f、人工费调整按政府颁布的现行文件执行。g、不可竞争措施费(安全文明措施费)按基本费计取。h、规费预算按定额规费费用标准计取,结算时,按核准费率计取。i、钢结构材料损耗按6%计取。j、钢结构制作费按XX市同期造价信息计入结算,造价信息涵盖不全面的,双方依据工程实际情况测算确定钢构制作费单价,双方签字盖章确认,作为结算的依据。k、如果钢构设计图纸施工作法与造价信息单价作法构成(简单除锈、防腐作法)不同时,依据设计图纸按定额规定进行调整。l、主要土建、安装及钢构实调材料按XX市同期造价信息调整;造价信息涵盖不全面的材料单价由发包方认
单篇购买
VIP会员(1亿+VIP文档免费下)

扫码即表示接受《下载须知》

施工合同安全协议质量保证书

文档大小:1.1MB

限时特价:扫码查看

• 请登录后再进行扫码购买
• 使用微信/支付宝扫码注册及付费下载,详阅 用户协议 隐私政策
• 如已在其他页面进行付款,请刷新当前页面重试
• 付费购买成功后,此文档可永久免费下载
年会员
99.0
¥199.0

6亿VIP文档任选,共次下载特权。

已优惠

微信/支付宝扫码完成支付,可开具发票

VIP尽享专属权益

VIP文档免费下载

赠送VIP文档免费下载次数

阅读免打扰

去除文档详情页间广告

专属身份标识

尊贵的VIP专属身份标识

高级客服

一对一高级客服服务

多端互通

电脑端/手机端权益通用

手机号注册 用户名注册
我已阅读并接受《用户协议》《隐私政策》
已有账号?立即登录
我已阅读并接受《用户协议》《隐私政策》
已有账号?立即登录
登录
手机号登录 微信扫码登录
微信扫一扫登录 账号密码登录

首次登录需关注“豆柴文库”公众号

新用户注册
VIP会员(1亿+VIP文档免费下)
年会员
99.0
¥199.0

6亿VIP文档任选,共次下载特权。

已优惠

微信/支付宝扫码完成支付,可开具发票

VIP尽享专属权益

VIP文档免费下载

赠送VIP文档免费下载次数

阅读免打扰

去除文档详情页间广告

专属身份标识

尊贵的VIP专属身份标识

高级客服

一对一高级客服服务

多端互通

电脑端/手机端权益通用