您所在位置: 网站首页 / 文档列表 / 小学课件 / 文档详情
小学科学《声音》练习题及答案【最新】.doc 立即下载
上传人:金启****富来 上传时间:2024-09-04 格式:DOC 页数:12 大小:395KB 金币:10 举报 版权申诉
预览加载中,请您耐心等待几秒...

小学科学《声音》练习题及答案【最新】.doc

小学科学《声音》练习题及答案【最新】.doc

预览

免费试读已结束,剩余 2 页请下载文档后查看

10 金币

下载文档

如果您无法下载资料,请参考说明:

1、部分资料下载需要金币,请确保您的账户上有足够的金币

2、已购买过的文档,再次下载不重复扣费

3、资料包下载后请先用软件解压,在使用对应软件打开

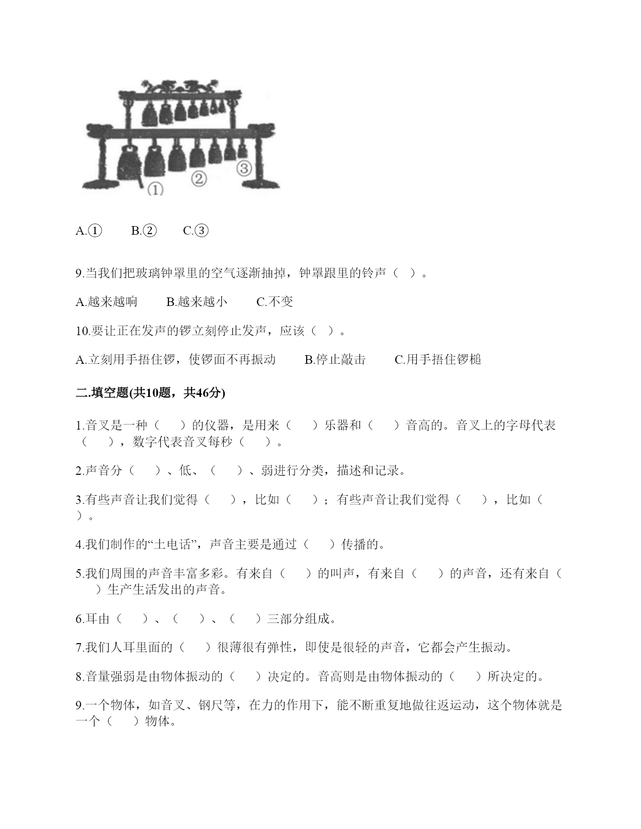
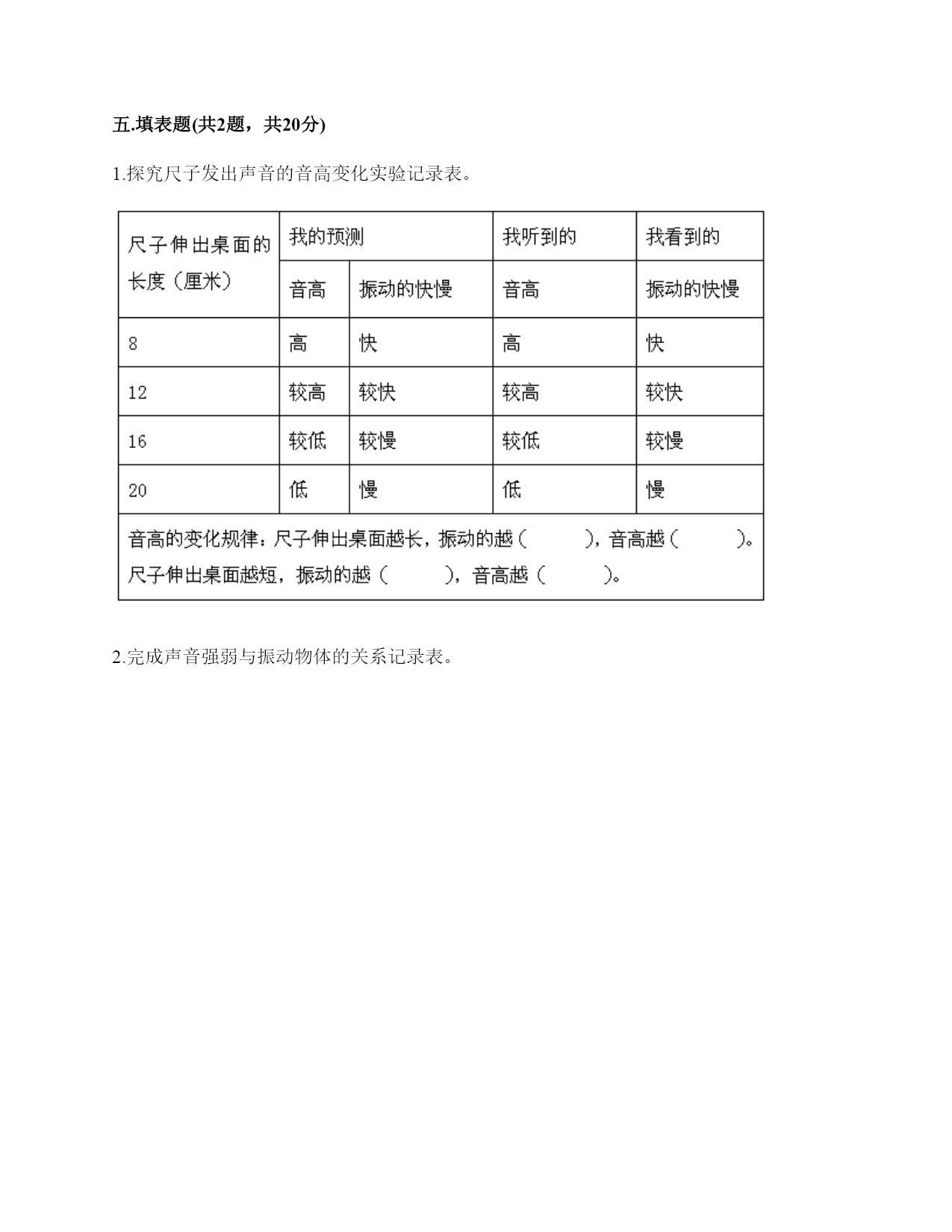
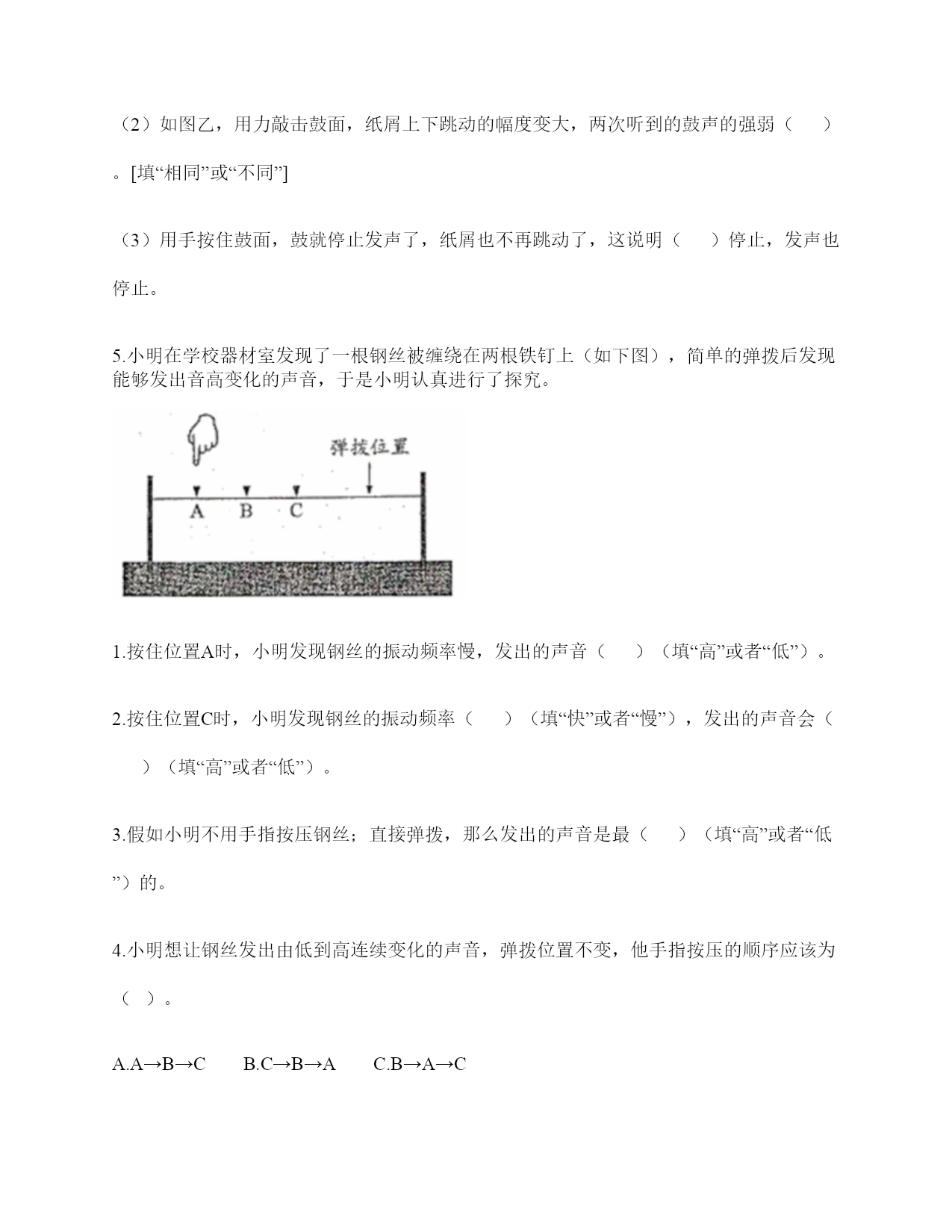
小学科学《声音》练习题一.选择题(共10题,共20分)1.流水的声音是由()。A.水的振动产生的B.空气的振动产生的C.岩石的振动产生的2.用相同的力敲击相同长度,粗细不同的钢管,发出的声音最低的是()。A.B.C.3.发生灾难时,被困在建筑物废墟里的人向外界求救的一种好方法是敲击钢管,这种方法利用了钢管的()性能好。A.传声B.导电C.通风4.将刚刚击打过的音叉触及水面,则()。A.水面没有变化B.水面产生波纹C.水位上升5.向暖水瓶中倒水时,声音会随水位的上升()。A.越来越高B.越来越低C.不会改变6.声音传播的特点有()。A.不能在液体中传播B.能在各种物体中传播C.只能在空气中传播7.我们把用力击打鼓心和轻轻击打同一鼓心时鼓发出的声音的差异称为()。A.强弱不同B.高低不同C.频率不同8.如图所示,编钟是中国古代大型打击乐器。用木锤敲打,能发出不同的乐音。图中能敲出的音高最高的编钟是()。A.①B.②C.③9.当我们把玻璃钟罩里的空气逐渐抽掉,钟罩跟里的铃声()。A.越来越响B.越来越小C.不变10.要让正在发声的锣立刻停止发声,应该()。A.立刻用手捂住锣,使锣面不再振动B.停止敲击C.用手捂住锣槌二.填空题(共10题,共46分)1.音叉是一种()的仪器,是用来()乐器和()音高的。音叉上的字母代表(),数字代表音叉每秒()。2.声音分()、低、()、弱进行分类,描述和记录。3.有些声音让我们觉得(),比如();有些声音让我们觉得(),比如()。4.我们制作的“土电话”,声音主要是通过()传播的。5.我们周围的声音丰富多彩。有来自()的叫声,有来自()的声音,还有来自()生产生活发出的声音。6.耳由()、()、()三部分组成。7.我们人耳里面的()很薄很有弹性,即使是很轻的声音,它都会产生振动。8.音量强弱是由物体振动的()决定的。音高则是由物体振动的()所决定的。9.一个物体,如音叉、钢尺等,在力的作用下,能不断重复地做往返运动,这个物体就是一个()物体。10.鼓声是由()振动产生的。三.判断题(共10题,共20分)1.远处有声音传过来,一定有物体在振动。()2.有些物体发声时,我们看不到它在振动,这说明有些物体可以不振动发出声音。()3.声音不能在行驶的客车里传播。()4.物体振动的幅度越小,发出的声音越低。()5.让正在振动发声的物体停止振动,声音马上就停止了。()6.一列鸣笛的火车自远处来经过你身边,又由近而远,声音大小没有变化。()7.物体振动的幅度越小,声音越弱。()8.耳廓可以放大声音。()9.把正在发声的闹钟放在玻璃罩内,然后完全抽出罩内的空气,我们就听不到闹钟的声音了。()10.外耳包括耳道和鼓膜两个部分。()四.连线题(共1题,共6分)1.连线题。五.填表题(共2题,共20分)1.探究尺子发出声音的音高变化实验记录表。2.完成声音强弱与振动物体的关系记录表。六.简答题(共5题,共26分)1.二胡有两根弦,空弦拉的时候,发出的声音有高有低,这是为什么?2.抽出玻璃罩内的空气,闹钟的声音有什么变化?怎样解释我们看到的现象?声音的传播与空气有关系吗?3.为什么说“一个巴掌拍不响”?4.宇航员在太空中工作时,需要借助电子通信设备才能进行沟通,为什么?5.我们怎样保护自己的听力?七.材料题(共3题,共20分)1.下图是乐用橡皮筋将一块绷紧的气球皮扎在杯口上,并在气球皮上撒一些碎纸屑,然后在杯子的上方敲击音叉观察实验现象,根据实验装置图完成下列问题。1、这是模拟()的装置。A.物体振动产生声音B.耳朵鼓膜振动C.液体溶解2、实验中敲击普叉发出的声音通过()传到气球皮上。A.音叉B.空气C.杯子3、实验时用力敲击音叉,观察到气球皮上的碎纸屑()。A.被音叉吸引B.不动C.在气球皮上跳动4、实验时用力敲音叉,气球皮上的碎纸屑跳动幅度与轻敲时相比,()。A.跳动幅度小B.跳动幅度大C.一样5、通过这个实验,我们可以知道我们耳朵里的(),它就像这个气球皮一样很薄,而且有弹性,它时时刻刻都在接收着各种声音,并产生振动。A.耳道B.鼓膜C.听小晋2.小明有3根长短相同,粗细不同的钢管,小丽说:“我可以闭上眼睛,只通过用相同的力敲击钢管就可以判断它们的粗细。”请解释其中的原理。3.用三个塑料袋分别装上沙子、水和空气封口,将三个塑料袋分别放在桌子上,一只耳朵轻轻地贴在塑料袋上,捂住另一只耳朵。在距离一臂远处,用铅笔上的橡皮轻轻敲击桌面。请分析隔着哪个塑料袋听到的声音效果好,并试着排序。八.综合题(共5题,共41分)1.唐代诗人胡令能写过一首诗:“蓬头稚子学垂纶,侧坐莓台草映
单篇购买
VIP会员(1亿+VIP文档免费下)

扫码即表示接受《下载须知》

小学科学《声音》练习题及答案【最新】

文档大小:395KB

限时特价:扫码查看

• 请登录后再进行扫码购买
• 使用微信/支付宝扫码注册及付费下载,详阅 用户协议 隐私政策
• 如已在其他页面进行付款,请刷新当前页面重试
• 付费购买成功后,此文档可永久免费下载
年会员
99.0
¥199.0

6亿VIP文档任选,共次下载特权。

已优惠

微信/支付宝扫码完成支付,可开具发票

VIP尽享专属权益

VIP文档免费下载

赠送VIP文档免费下载次数

阅读免打扰

去除文档详情页间广告

专属身份标识

尊贵的VIP专属身份标识

高级客服

一对一高级客服服务

多端互通

电脑端/手机端权益通用

手机号注册 用户名注册
我已阅读并接受《用户协议》《隐私政策》
已有账号?立即登录
我已阅读并接受《用户协议》《隐私政策》
已有账号?立即登录
登录
手机号登录 微信扫码登录
微信扫一扫登录 账号密码登录

首次登录需关注“豆柴文库”公众号

新用户注册
VIP会员(1亿+VIP文档免费下)
年会员
99.0
¥199.0

6亿VIP文档任选,共次下载特权。

已优惠

微信/支付宝扫码完成支付,可开具发票

VIP尽享专属权益

VIP文档免费下载

赠送VIP文档免费下载次数

阅读免打扰

去除文档详情页间广告

专属身份标识

尊贵的VIP专属身份标识

高级客服

一对一高级客服服务

多端互通

电脑端/手机端权益通用