您所在位置: 网站首页 / 文档列表 / 工程造价 / 文档详情
工程付款协议书.docx 立即下载
上传人:静芙****可爱 上传时间:2024-09-09 格式:DOCX 页数:13 大小:17KB 金币:10 举报 版权申诉
预览加载中,请您耐心等待几秒...

工程付款协议书.docx

工程付款协议书.docx

预览

免费试读已结束,剩余 3 页请下载文档后查看

10 金币

下载文档

如果您无法下载资料,请参考说明:

1、部分资料下载需要金币,请确保您的账户上有足够的金币

2、已购买过的文档,再次下载不重复扣费

3、资料包下载后请先用软件解压,在使用对应软件打开

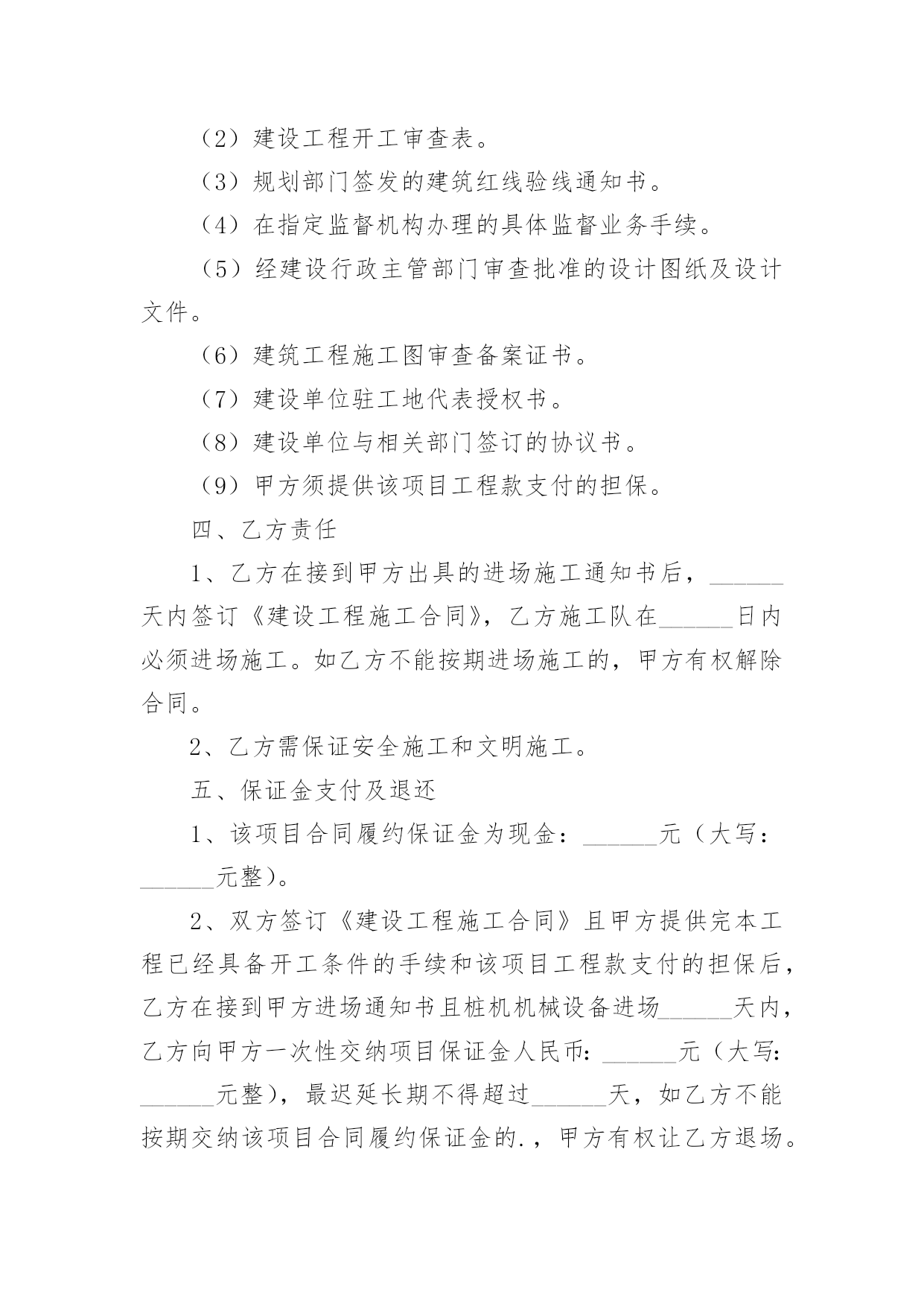
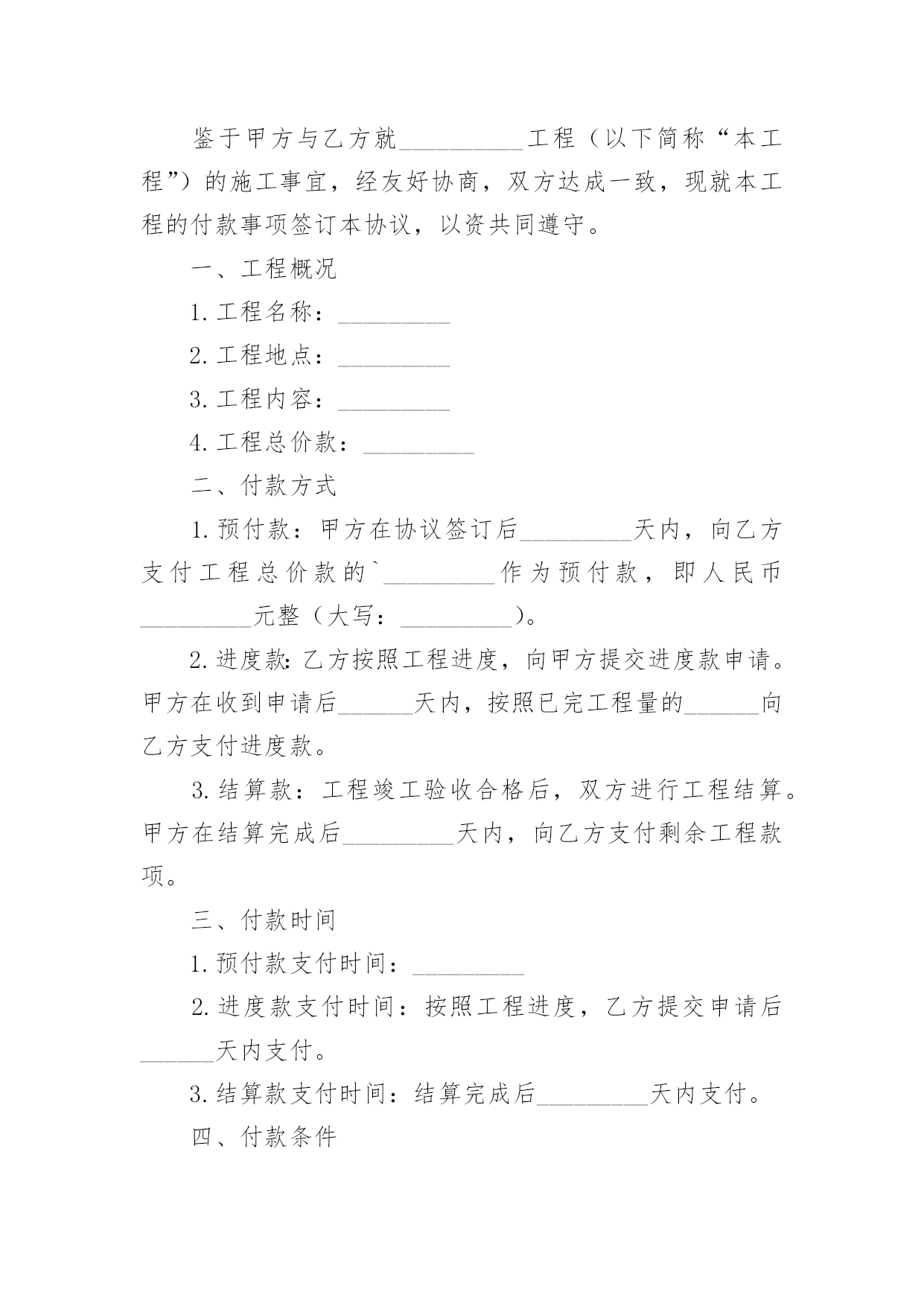
工程付款协议书工程付款协议书(精选5篇)工程款支付是指在进行工程项目时,按照约定的进度或阶段性完成情况,由业主或发包方向承包商支付相应的款项。下面是小编帮大家整理的工程付款协议书(精选5篇),仅供参考,大家一起来看看吧。工程付款协议书1甲方:乙方:由甲方投资建设的____________工程(以下简称该项目),经甲、乙双方初步协商决定该项目由乙方负责工程施工,承包方式为施工总承包,现就该工程建设相关事宜达成如下框架协议:一、项目概况1、项目地址:2、项目规模:该项目规模分期建设,一期项目的项目用地约______万平方米,投资额约元,项目总投资约为______元。3、工期要求:建设工期:______天;计划开工日期:______年______月______日(具体开工日期以甲方开工通知为准);计划竣工日期:______年_______月______日。4、承包内容:乙方承包甲方项目总投资额为:______亿元的整个项目的施工任务(包括:土建和安装工程,以及所有配套设施)。二、计价及付款方式1、结算方式:本次项目竣工结算采用______结算方式。2、付款方式:按月进度付款。(1)施工单位人员进场______天内付工程价的______%。(2)按每月已完工程量的______%支付工程款。(3)主体结构封顶付已完工程总量的______%(每月进度款不扣除)。(4)审计结束后付审计价的______%(扣除之前支付的工程款)剩余的______%作为保修金。(5)保修金退还:竣工期满一年退______%,竣工期满二年退______%。三、甲方责任1、甲方在本协议签订后,需向乙方提供本项目的相关图纸和技术资料,以便乙方能够及时的完成工程预算,乙方在收到图纸和相关技术资料完成本工程的预算工作,并上报甲方审核。2、甲方需要完成本工程前期的相关准备工作,做到各项准备符合乙方的施工条件,相关前期准备工作完成后,甲方需要向乙方出具进场施工通知。3、甲方提供本工程已经具备开工条件的手续:(1)建设工程规划许可证。(2)建设工程开工审查表。(3)规划部门签发的建筑红线验线通知书。(4)在指定监督机构办理的具体监督业务手续。(5)经建设行政主管部门审查批准的设计图纸及设计文件。(6)建筑工程施工图审查备案证书。(7)建设单位驻工地代表授权书。(8)建设单位与相关部门签订的协议书。(9)甲方须提供该项目工程款支付的担保。四、乙方责任1、乙方在接到甲方出具的进场施工通知书后,______天内签订《建设工程施工合同》,乙方施工队在______日内必须进场施工。如乙方不能按期进场施工的,甲方有权解除合同。2、乙方需保证安全施工和文明施工。五、保证金支付及退还1、该项目合同履约保证金为现金:______元(大写:______元整)。2、双方签订《建设工程施工合同》且甲方提供完本工程已经具备开工条件的手续和该项目工程款支付的担保后,乙方在接到甲方进场通知书且桩机机械设备进场______天内,乙方向甲方一次性交纳项目保证金人民币:______元(大写:______元整),最迟延长期不得超过______天,如乙方不能按期交纳该项目合同履约保证金的.,甲方有权让乙方退场。3、乙方向甲方交纳项目保证金之日起算______个月,甲方一次性向乙方退还该项目合同履约保证金现金:______元(大写:______元整),最迟延长期不得超过______天,如甲方不能按期退还该项目合同履约保证金的,甲方承担违约责任。六、违约责任1、甲方如不能按时付款或退还合同履约保证金,甲方需要向乙方支付______元/天的违约赔偿,但最长延期付款时间不得超过______天,同时由此产生的所有损失和工期延误均由甲方承担,与乙方无关。2、乙方如不能按期完工交房,逾期按照______元/天向甲方支付违约金进行处罚,但最长时间不得超过______天。3、若甲方不能按要求退还该项目合同履约保证金和不能按合同条款进行支付工程款,乙方有权让担保方承担甲方的所有违约责任。七、争议解决协议有效期内,若双方发生任何争议,应本着相互谅解、互惠互利的原则协商解决。如果协商不成,双方可向______方所在地人民法院诉讼。八、其他1、本协议一式______份,双方各执______份。2、本协议为合作框架协议,合作项目中具体事宜需在正式合同中进一步予以明确。框架协议与正式合作合同构成不可分割的整体,作为甲乙双方合作的法律文件。3、未尽事宜及双方发生纠纷,双方本着友好互惠态度进行协商补充解决。甲方(签章):代表人(签字):______年______月______日乙方(签章):代表人(签字):______年______月______日工程付款协议书2甲方:_____________________乙方:______________
单篇购买
VIP会员(1亿+VIP文档免费下)

扫码即表示接受《下载须知》

工程付款协议书

文档大小:17KB

限时特价:扫码查看

• 请登录后再进行扫码购买
• 使用微信/支付宝扫码注册及付费下载,详阅 用户协议 隐私政策
• 如已在其他页面进行付款,请刷新当前页面重试
• 付费购买成功后,此文档可永久免费下载
年会员
99.0
¥199.0

6亿VIP文档任选,共次下载特权。

已优惠

微信/支付宝扫码完成支付,可开具发票

VIP尽享专属权益

VIP文档免费下载

赠送VIP文档免费下载次数

阅读免打扰

去除文档详情页间广告

专属身份标识

尊贵的VIP专属身份标识

高级客服

一对一高级客服服务

多端互通

电脑端/手机端权益通用

手机号注册 用户名注册
我已阅读并接受《用户协议》《隐私政策》
已有账号?立即登录
我已阅读并接受《用户协议》《隐私政策》
已有账号?立即登录
登录
手机号登录 微信扫码登录
微信扫一扫登录 账号密码登录

首次登录需关注“豆柴文库”公众号

新用户注册
VIP会员(1亿+VIP文档免费下)
年会员
99.0
¥199.0

6亿VIP文档任选,共次下载特权。

已优惠

微信/支付宝扫码完成支付,可开具发票

VIP尽享专属权益

VIP文档免费下载

赠送VIP文档免费下载次数

阅读免打扰

去除文档详情页间广告

专属身份标识

尊贵的VIP专属身份标识

高级客服

一对一高级客服服务

多端互通

电脑端/手机端权益通用