您所在位置: 网站首页 / 文档列表 / 事务文书 / 文档详情

相关文档

最新文档

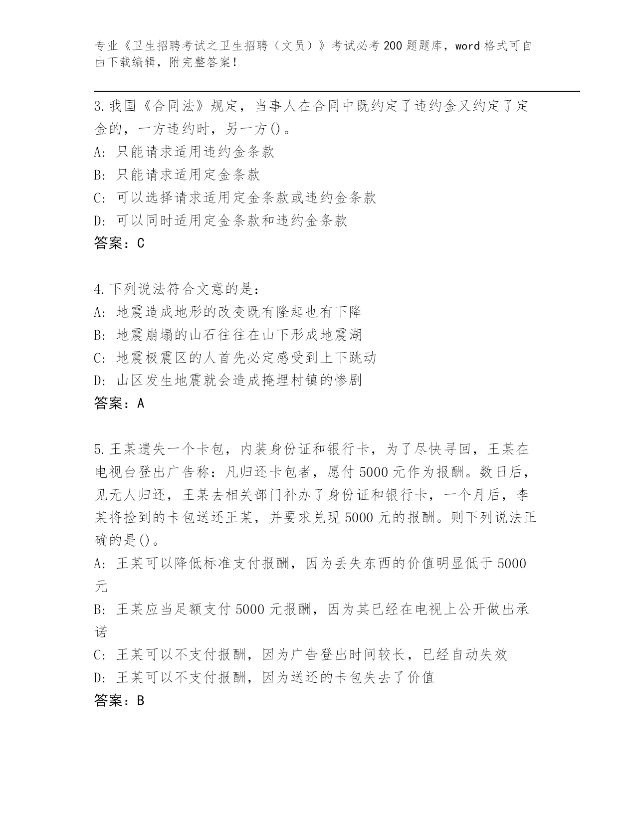
辽宁省绥中县2023-24年《卫生招聘考试之卫生招聘(文员)》考试必考200题题库有完整答案.docx 立即下载
上传人:住在****的她 上传时间:2024-09-04 格式:DOCX 页数:64 大小:63KB 金币:10 举报 版权申诉
预览加载中,请您耐心等待几秒...

辽宁省绥中县2023-24年《卫生招聘考试之卫生招聘(文员)》考试必考200题题库有完整答案.docx

辽宁省绥中县2023-24年《卫生招聘考试之卫生招聘(文员)》考试必考200题题库有完整答案.docx

预览

免费试读已结束,剩余 54 页请下载文档后查看

10 金币

下载文档

如果您无法下载资料,请参考说明:

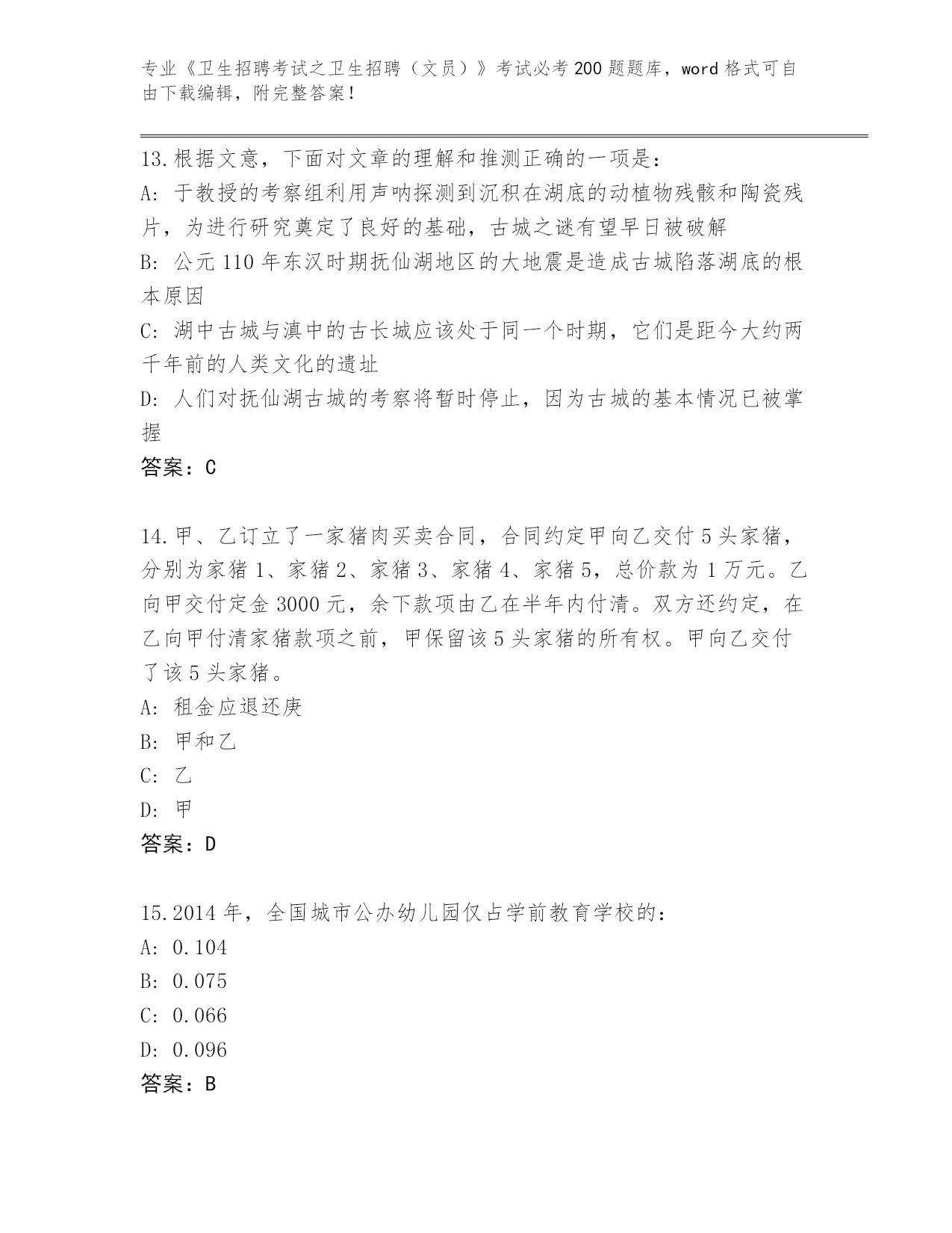
1、部分资料下载需要金币,请确保您的账户上有足够的金币

2、已购买过的文档,再次下载不重复扣费

3、资料包下载后请先用软件解压,在使用对应软件打开

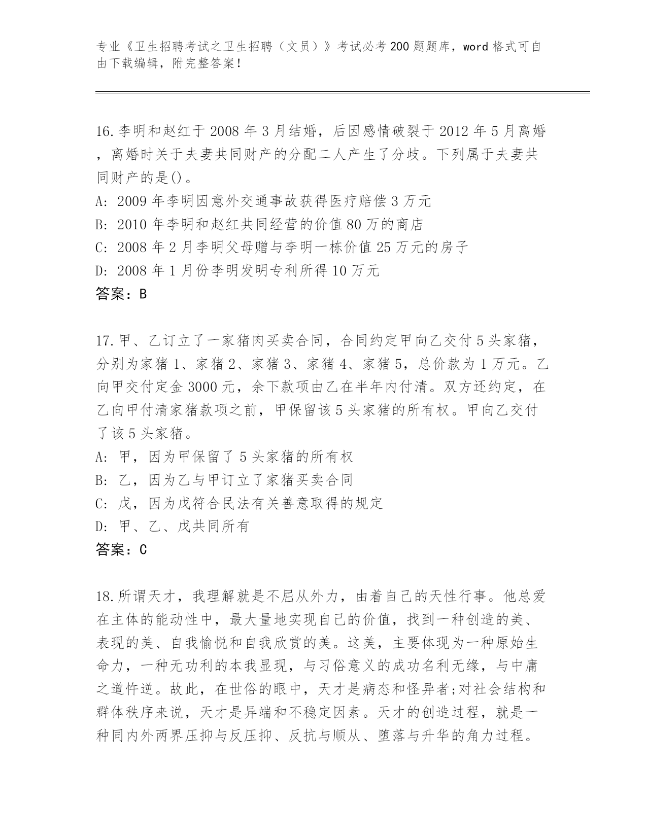
专业《卫生招聘考试之卫生招聘(文员)》考试必考200题题库,word格式可自由下载编辑,附完整答案!辽宁省绥中县2023-24年《卫生招聘考试之卫生招聘(文员)》考试必考200题题库有完整答案第I部分单选题(100题)1.下面是2015年5月25日W、M、K、Q四个城市的天气预报:四个城市中有三种天气状况,暴雨、沙尘暴、雾霾。W市和K市的天气一样,M市和Q市当天没有雾霾。A:W市雾霾B:K市暴雨C:Q市暴雨D:M市沙尘暴答案:B2.下列须承担民事责任的行为是()。A:丙因资金周转问题未及时缴纳电费,用电公司停止对其供电,导致其外贸订单未能及时交货,外商损失3万元B:某小偷深夜趁丁不在家时跳人其家中实施盗窃,不料家中有恶狗一只,小偷大腿被狗咬伤,花去医疗费1000元C:因工厂所在地发生泥石流,甲工厂未能按合同约定的时间完成加工任务,造成对方损失D:乙路遇劫匪,与之展开搏斗并最终将劫匪制服,但导致劫匪胳膊脱臼,花费医疗费200元答案:A3.我国《合同法》规定,当事人在合同中既约定了违约金又约定了定金的,一方违约时,另一方()。A:只能请求适用违约金条款B:只能请求适用定金条款C:可以选择请求适用定金条款或违约金条款D:可以同时适用定金条款和违约金条款答案:C4.下列说法符合文意的是:A:地震造成地形的改变既有隆起也有下降B:地震崩塌的山石往往在山下形成地震湖C:地震极震区的人首先必定感受到上下跳动D:山区发生地震就会造成掩埋村镇的惨剧答案:A5.王某遗失一个卡包,内装身份证和银行卡,为了尽快寻回,王某在电视台登出广告称:凡归还卡包者,愿付5000元作为报酬。数日后,见无人归还,王某去相关部门补办了身份证和银行卡,一个月后,李某将捡到的卡包送还王某,并要求兑现5000元的报酬。则下列说法正确的是()。A:王某可以降低标准支付报酬,因为丢失东西的价值明显低于5000元B:王某应当足额支付5000元报酬,因为其已经在电视上公开做出承诺C:王某可以不支付报酬,因为广告登出时间较长,已经自动失效D:王某可以不支付报酬,因为送还的卡包失去了价值答案:B6.因果性联系所揭示的是先后相继、彼此制约的事物或现象之间的依赖关系,结果对于原因来说,具有合理性和必然性。A:事物与现象之间的依赖关系B:结果较之原因更具有合理性和必然性C:先后相继的事物同彼此制约的现象之间的依赖关系D:事物与事物,现象与现象之间的依赖关系答案:D7.债权人只能向特定的债务人主张权利,这体现的是()。A:相对权B:形成权C:请求权D:支配权答案:A8.章某是军人,其妻水某在婚姻存续期间发表了小说《家门》,离婚后第二天水某获得稿费。下列不属于章某和水某的共同财产的是()。A:夫妻俩婚后购买的商品房B:稿费C:婚姻存续期间章某的医药生活补助费D:婚姻存续期间水某的住房公积金答案:C9.在中国传统道德发展中,虽然出现过许许多多的道德规范,价值体系也是多元取向,十分复杂,但仁、义、礼、智总是主体,贯穿于整个中国伦理学的发展中。四者之中,“仁”是核心,其他诸德都是“仁”的运作与体现。可以说,仁、义、礼、智都是“中国四德”,体现了中国古代传统的民族精神。A:仁、义、礼、智的主体价值体系始终贯穿于中国伦理学的发展中B:在四德当中,“仁”是最重要的,是核心和基础C:中国传统道德是一个多元化体系D:“中国四德”是我们民族精神的体现答案:A10.小徐将10万元的定期存款单出质给小郭,借款8万元,双方签订了质押合同,但小徐未按时交付存款单。则下列说法正确的是()。A:质押合同不成立B:质押合同生效,但质权未生效C:质押合同生效,质权也生效D:质押合同成立,但未生效答案:B11.光彩夺目的金刚石的化学成分与下列哪个一样?A:玻璃B:铅C:石墨D:琥珀答案:C12.法定婚龄是法律规定的男女结婚的()。A:最高年龄B:实际年龄C:最低年龄D:最理想年龄答案:C13.根据文意,下面对文章的理解和推测正确的一项是:A:于教授的考察组利用声呐探测到沉积在湖底的动植物残骸和陶瓷残片,为进行研究奠定了良好的基础,古城之谜有望早日被破解B:公元110年东汉时期抚仙湖地区的大地震是造成古城陷落湖底的根本原因C:湖中古城与滇中的古长城应该处于同一个时期,它们是距今大约两千年前的人类文化的遗址D:人们对抚仙湖古城的考察将暂时停止,因为古城的基本情况已被掌握答案:C14.甲、乙订立了一家猪肉买卖合同,合同约定甲向乙交付5头家猪,分别为家猪1、家猪2、家猪3、家猪4、家猪5,总价款为1万元。乙向甲交付定金3000元,余下款项由乙
单篇购买
VIP会员(1亿+VIP文档免费下)

扫码即表示接受《下载须知》

辽宁省绥中县2023-24年《卫生招聘考试之卫生招聘(文员)》考试必考200题题库有完整答案

文档大小:63KB

限时特价:扫码查看

• 请登录后再进行扫码购买
• 使用微信/支付宝扫码注册及付费下载,详阅 用户协议 隐私政策
• 如已在其他页面进行付款,请刷新当前页面重试
• 付费购买成功后,此文档可永久免费下载
年会员
99.0
¥199.0

6亿VIP文档任选,共次下载特权。

已优惠

微信/支付宝扫码完成支付,可开具发票

VIP尽享专属权益

VIP文档免费下载

赠送VIP文档免费下载次数

阅读免打扰

去除文档详情页间广告

专属身份标识

尊贵的VIP专属身份标识

高级客服

一对一高级客服服务

多端互通

电脑端/手机端权益通用

手机号注册 用户名注册
我已阅读并接受《用户协议》《隐私政策》
已有账号?立即登录
我已阅读并接受《用户协议》《隐私政策》
已有账号?立即登录
登录
手机号登录 微信扫码登录
微信扫一扫登录 账号密码登录

首次登录需关注“豆柴文库”公众号

新用户注册
VIP会员(1亿+VIP文档免费下)
年会员
99.0
¥199.0

6亿VIP文档任选,共次下载特权。

已优惠

微信/支付宝扫码完成支付,可开具发票

VIP尽享专属权益

VIP文档免费下载

赠送VIP文档免费下载次数

阅读免打扰

去除文档详情页间广告

专属身份标识

尊贵的VIP专属身份标识

高级客服

一对一高级客服服务

多端互通

电脑端/手机端权益通用