您所在位置: 网站首页 / 文档列表 / 儿科 / 文档详情
新生儿复苏教程评估试卷.doc 立即下载
上传人:王子****青蛙 上传时间:2024-09-09 格式:DOC 页数:25 大小:2.5MB 金币:6 举报 版权申诉
预览加载中,请您耐心等待几秒...

新生儿复苏教程评估试卷.doc

新生儿复苏教程评估试卷.doc

预览

免费试读已结束,剩余 15 页请下载文档后查看

6 金币

下载文档

如果您无法下载资料,请参考说明:

1、部分资料下载需要金币,请确保您的账户上有足够的金币

2、已购买过的文档,再次下载不重复扣费

3、资料包下载后请先用软件解压,在使用对应软件打开

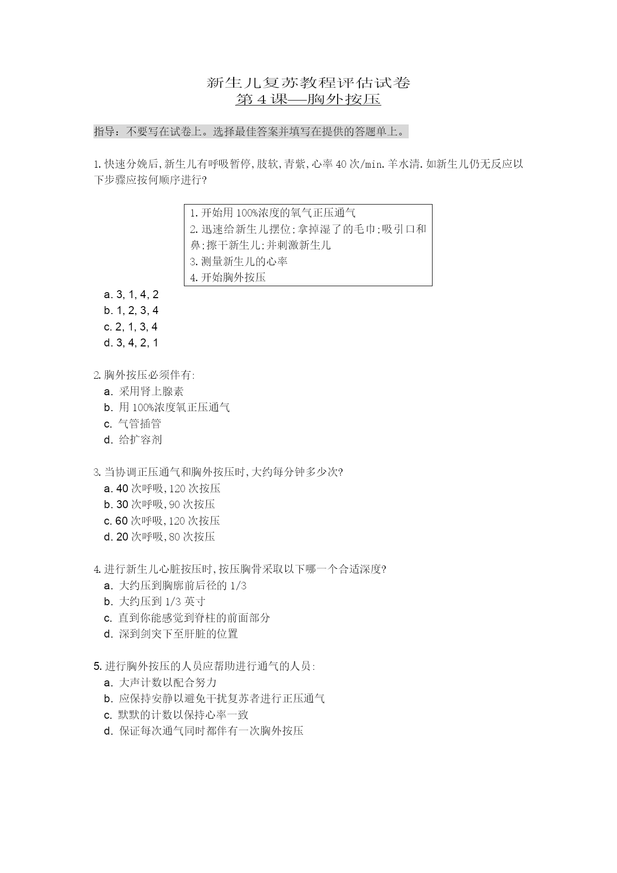
新生儿复苏教程评估试卷第1课—概述与复苏原理指导:不要写在试卷上。选择最佳答案并填写在提供的答题单上。1.评估新生儿需要复苏最初依据什么体征?1.呼吸2.血压3.心率4.肤色a.1,2,3b.1,3,4c.1,2,4d.2,3,42.触觉刺激后新生儿仍无呼吸时,应采取哪项措施?a.吸引气道b.继续触觉刺激c.给新生儿吸氧d.正压通气给氧3.新生儿有继发性呼吸暂停时:a.对触觉刺激有反应b.需要立即气管插管c.对氧气有反应d.需要正压通气给氧4.大概有多少比例的新生儿至少需要一些帮助开始自发及规律的自主呼吸?a.1%b.3%c.10%d.20%5.足月的新生儿正常分娩后心肺会按怎样的步骤发生变化?1.动脉导管闭合2.清除肺泡里的肺液3.肺充气扩张4.肺动脉开始张开a.1,4,3,2b.2,1,3,4c.3,2,4,1d.4,2,1,36.新生儿出生时未能正常过渡,你将会可能发现以下哪种情况?a.紫绀b.心动过速c.增加呼吸功d.以上全部7.下面哪项与继发性呼吸暂停无关?a.血氧浓度降低b.血压升高c.心率下降d.血液酸水平升高(酸中毒)8.原发性呼吸暂停与继发性呼吸暂停的特点鉴别点是?a.对触觉刺激有反应b.心率下降c.喘息样呼吸血压下降9.在给早产儿复苏时会遇到特殊的挑战是因为:a.肺缺乏肺泡表面活性物质,造成通气困难b.不完全的体温控制c.脑血管脆性大易于出血d.以上都是10.每次分娩中最少应该有多少训练有素其主要职责是新生儿的处理的人员在场?a.123411.当新生儿出生时有呼吸暂停:a.在1分钟Apgar评分后采取治疗措施。立即给予触觉刺激立即进行气管插管立即给予纳络酮12.新生儿复苏的最佳步骤是:Apgar评分刺激呼吸建立开放的气道维持循环a.1,4,3b.3,2,1c.2,4,1d.3,2,413.一个新生儿经过30s正压通气后,心率是55次/min,下面该做什么?a.仅提供触觉刺激开始胸外按压并继续正压通气仅进行胸外按压停止正压通气(成功完成本课至少应得11分。)新生儿复苏教程评估试卷HYPERLINK\l"二"第2课—复苏的最初步骤指导::不要写在试卷上。选择最佳答案并填写在提供的答题单上。1.下列哪项是决定胎粪污染的新生儿是否需要插管并吸引的主要因素?a.胎粪污染羊水的粘稠度b.新生儿是强有力的c.1分钟Apgar评分d.曾有异常胎心监测史2.下列使新生儿呼吸的哪种刺激方式不可取?a.用温热的毛巾擦拭b.轻柔地摩擦新生儿的背部c.托起新生儿拍打其臀部d.轻轻拍打或弹脚跟3.复苏有呼吸暂停,且对擦干和摩擦背部无反应的新生儿最有效的措施是:a.常压给氧b.拍打脚后跟c.用冷湿毛巾包裹四肢d.辅助通气4.当决定什么样的胎粪污染的新生儿需要气管内吸引时,"强有力"可以定义为有哪三种表现?1.心率大于100次/min2.呼吸有力3.躯干肤色红润4.肌张力好a.2,3,4b.1,3,4c.1,2,4d.1,2,35.对于一个新生儿呼吸好,心率正常,但是有中心性紫绀,最好先进行哪项干预?a.常压给氧b.触觉性刺激c.用浓度100%氧正压通气d.给纳络酮6.以下哪张图正确显示了吸引时新生儿头部的正确体位?a.b.c.7.当你给新生儿保暖,摆位,清理呼吸道,擦干,刺激,且必要时给氧后,如需要进一步复苏措施该如何去评估下一步的决策?1.呼吸2.心率3.肌张力4.肤色a.2,3,4b.1,3,4c.1,2,4d.仅1和38.足月儿正常分娩后,口腔给予吸引,因有过多"分泌物"而重复该操作.心率从120次/min降到80次/min.下列哪项措施最合适?a.停止吸引,并重新评价心率b.用导管吸引鼻腔并重新评价心率c.开始胸外按压并重新评价心率d.抽吸胃内容物并重新评价心率9.对有紫绀但呼吸良好的新生儿常压给氧,下列图示中哪个不正确?a.b.c.10.足月新生儿提示其羊水中有粘稠的胎粪.当头部娩出后,新生儿的口腔,咽和鼻都被吸引清理.将他放在预热后的辐射保温台时,新生儿苍白,软弱,且无呼吸运动.首先应采取哪项措施?a.擦干新生儿b.进行触觉刺激c.气管插管并吸引下呼吸道d.用气囊-面罩辅助通气11.给新生儿数心率时,6s中心跳9次,这时其心率是:a.27次/minb.45次/minc.90次/mind.180次/min12.当无胎粪时,下列哪项关于清理气道的描述是正确的?a.
单篇购买
VIP会员(1亿+VIP文档免费下)

扫码即表示接受《下载须知》

新生儿复苏教程评估试卷

文档大小:2.5MB

限时特价:扫码查看

• 请登录后再进行扫码购买
• 使用微信/支付宝扫码注册及付费下载,详阅 用户协议 隐私政策
• 如已在其他页面进行付款,请刷新当前页面重试
• 付费购买成功后,此文档可永久免费下载
年会员
99.0
¥199.0

6亿VIP文档任选,共次下载特权。

已优惠

微信/支付宝扫码完成支付,可开具发票

VIP尽享专属权益

VIP文档免费下载

赠送VIP文档免费下载次数

阅读免打扰

去除文档详情页间广告

专属身份标识

尊贵的VIP专属身份标识

高级客服

一对一高级客服服务

多端互通

电脑端/手机端权益通用

手机号注册 用户名注册
我已阅读并接受《用户协议》《隐私政策》
已有账号?立即登录
我已阅读并接受《用户协议》《隐私政策》
已有账号?立即登录
登录
手机号登录 微信扫码登录
微信扫一扫登录 账号密码登录

首次登录需关注“豆柴文库”公众号

新用户注册
VIP会员(1亿+VIP文档免费下)
年会员
99.0
¥199.0

6亿VIP文档任选,共次下载特权。

已优惠

微信/支付宝扫码完成支付,可开具发票

VIP尽享专属权益

VIP文档免费下载

赠送VIP文档免费下载次数

阅读免打扰

去除文档详情页间广告

专属身份标识

尊贵的VIP专属身份标识

高级客服

一对一高级客服服务

多端互通

电脑端/手机端权益通用