您所在位置: 网站首页 / 文档列表 / 预防医学/卫生学 / 文档详情
基本公共卫生服务人员调查表.doc 立即下载
上传人:天马****23 上传时间:2024-09-08 格式:DOC 页数:43 大小:1.7MB 金币:10 举报 版权申诉
预览加载中,请您耐心等待几秒...

基本公共卫生服务人员调查表.doc

基本公共卫生服务人员调查表.doc

预览

免费试读已结束,剩余 33 页请下载文档后查看

10 金币

下载文档

如果您无法下载资料,请参考说明:

1、部分资料下载需要金币,请确保您的账户上有足够的金币

2、已购买过的文档,再次下载不重复扣费

3、资料包下载后请先用软件解压,在使用对应软件打开

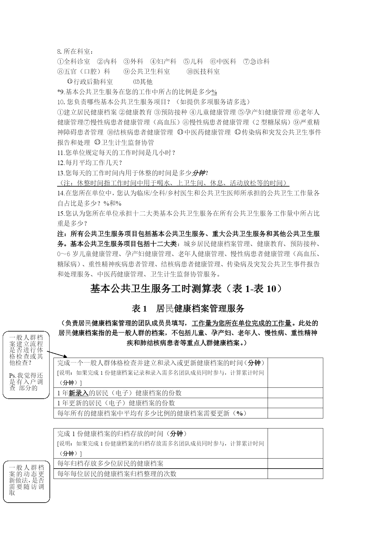
基本公共卫生服务人员调查表优质资料(可以直接使用,可编辑优质资料,欢迎下载)附件6基本公共卫生服务人员调查表尊敬的基本公共卫生服务人员:本次调查是为江苏省基本公共卫生服务的人力资源配置提供数据资料。调查的宗旨是通过调查、分析和研究,按照基本公共卫生服务的标准化操作流程,测算基本公共卫生服务每一项目的标准工时,对合理配置乡镇卫生院公共卫生人力具有一定的参考和研究价值,以改进卫生服务机构的服务质量,更好的为促进社区居民健康服务。本次调查对象是提供基本公共卫生服务全体人员(包括专职和兼职)。所有人需要填写第1-2页您个人的信息及其他问卷问题,第3-17页中表1-13是十二基本公共卫生服务工时测算表,您需要填写您负责的工作部分,如某项流程在您单位未曾实施,花费的时间请填0。*如果有某项服务的流程包括在其他服务过程中,如中医药健康宣传和健康教育有重复等,请在流程后方注明!请乡镇卫生院和社区卫生服务中心的预防保健部门负责人参照报表咨询财务填写最后一页单位2021年度基本公共卫生服务项目县区基础情况统计表和2021年人员经费成本调查表。调查结果仅用于研究人员汇总分析,我们将对调查资料严格保密。谢谢您的合作!调查日期:2021年月日调查表编号单位全称:您所在单位属于哪一级服务机构①乡镇卫生院②社区卫生服务中心③村卫生室④社区卫生服务中心站个人基本情况:1.姓名:2.性别:①男②女3.出生年月:年月3.学历:①小学及以下②初中③高中/中专④大专⑤本科⑥硕士及以上4.所学专业:①临床医学②预防医学③药学④护理学⑤医学检验⑥口腔医学⑦其他5.执业类别:①临床全科(或加注全科)②临床非全科③中医④公共卫生⑤护理⑥乡镇执业助理⑦乡村医生6.职称:①无职称②初级③中级④副高⑤正高7.从医年限:年8.所在科室:①全科诊室②内科③外科④妇产科⑤儿科⑥中医科⑦急诊科⑧五官(口腔)科⑨公共卫生科室⑩医技科室eq\o\ac(○,11)行政后勤科室⑿其他*9.基本公共卫生服务在您的工作中所占的比例是多少%10.您负责哪些基本公共卫生服务项目?(如提供多项服务请多选)①建立居民健康档案②健康教育③预防接种④儿童健康管理⑤孕产妇健康管理⑥老年人健康管理⑦慢性病患者健康管理(高血压)⑧慢性病患者健康管理(2型糖尿病)⑨严重精神障碍患者管理⑩结核病患者健康管理eq\o\ac(○,11)中医药健康管理eq\o\ac(○,12)传染病和突发公共卫生事件报告和处理eq\o\ac(○,13)卫生计生监督协管11.您单位规定每天的工作时间是几小时?12.每月平均工作几天?13.您每天的工作时间内用于休整的时间是多少分钟?(注:休整时间指工作时间中用于喝水、上卫生间、休息、活动放松等的时间)14.在您所在单位中,您认为临床/全科/乡村医生和公共卫生医师所承担的公共卫生工作量各自占比是多少?%和%15.您认为您所在单位承担十二大类基本公共卫生服务在所有公共卫生服务工作量中所占比重是多少?注:所有公共卫生服务项目包括基本公共卫生服务、重大公共卫生服务和其他公共卫生服务。基本公共卫生服务项目包括十二大类:城乡居民健康档案管理、健康教育、预防接种、0~6岁儿童健康管理、孕产妇健康管理、老年人健康管理、慢性病患者健康管理(高血压、糖尿病)、重性精神疾病患者管理、结核病患者健康管理、传染病及突发公共卫生事件报告和处理服务、中医药健康管理、卫生计生监督协管服务。基本公共卫生服务工时测算表(表1-表10)表1居民健康档案管理服务一般人群档案建立流程是否进行体格检查或其他检查?Ps.我觉得还是有入户调查部分的(负责居民健康档案管理的团队成员员填写,工作量为您所在单位完成的工作量。此处的居民健康档案指的是一般人群的档案,不包括儿童、孕产妇、老年人、慢性病、重性精神疾和肺结核病患者等重点人群健康档案。)完成一个一般人群体格检查并建立和录入或更新健康档案的时间(分钟)[说明:如果完成1份健康档案记录和录入需多名团队成员同时参与,计算累计时间(分钟)]1年新录入的居民(电子)健康档案的份数1年更新的居民(电子)健康档案的份数每年所有的健康档案中平均有多少比例的健康档案需要更新(%)一般人群档案的动态更新做法,是否需要随访调取完成1份健康档案的归档存放的时间(分钟)[说明:如果完成1份健康档案的归档存放需多名团队成员同时参与,计算累计时间(分钟)]每年归档存放多少位居民的健康档案每年每位居民的健康档案归档整理的次数复诊或随访调取1份健康档案的时间(分钟)[说明:如果调取1份健康档案需多名团队成员同时参与,计算累计时间(分钟)]复诊或随访调取健康档案的居民人次数您本人接
单篇购买
VIP会员(1亿+VIP文档免费下)

扫码即表示接受《下载须知》

基本公共卫生服务人员调查表

文档大小:1.7MB

限时特价:扫码查看

• 请登录后再进行扫码购买
• 使用微信/支付宝扫码注册及付费下载,详阅 用户协议 隐私政策
• 如已在其他页面进行付款,请刷新当前页面重试
• 付费购买成功后,此文档可永久免费下载
年会员
99.0
¥199.0

6亿VIP文档任选,共次下载特权。

已优惠

微信/支付宝扫码完成支付,可开具发票

VIP尽享专属权益

VIP文档免费下载

赠送VIP文档免费下载次数

阅读免打扰

去除文档详情页间广告

专属身份标识

尊贵的VIP专属身份标识

高级客服

一对一高级客服服务

多端互通

电脑端/手机端权益通用

手机号注册 用户名注册
我已阅读并接受《用户协议》《隐私政策》
已有账号?立即登录
我已阅读并接受《用户协议》《隐私政策》
已有账号?立即登录
登录
手机号登录 微信扫码登录
微信扫一扫登录 账号密码登录

首次登录需关注“豆柴文库”公众号

新用户注册
VIP会员(1亿+VIP文档免费下)
年会员
99.0
¥199.0

6亿VIP文档任选,共次下载特权。

已优惠

微信/支付宝扫码完成支付,可开具发票

VIP尽享专属权益

VIP文档免费下载

赠送VIP文档免费下载次数

阅读免打扰

去除文档详情页间广告

专属身份标识

尊贵的VIP专属身份标识

高级客服

一对一高级客服服务

多端互通

电脑端/手机端权益通用