您所在位置: 网站首页 / 文档列表 / 技工类职业技能考试 / 文档详情
初级美发师理论测试卷.pdf 立即下载
上传人:文库****品店 上传时间:2024-09-07 格式:PDF 页数:8 大小:441KB 金币:10 举报 版权申诉
预览加载中,请您耐心等待几秒...

初级美发师理论测试卷.pdf

初级美发师理论测试卷.pdf

预览

在线预览结束,喜欢就下载吧,查找使用更方便

10 金币

下载文档

如果您无法下载资料,请参考说明:

1、部分资料下载需要金币,请确保您的账户上有足够的金币

2、已购买过的文档,再次下载不重复扣费

3、资料包下载后请先用软件解压,在使用对应软件打开

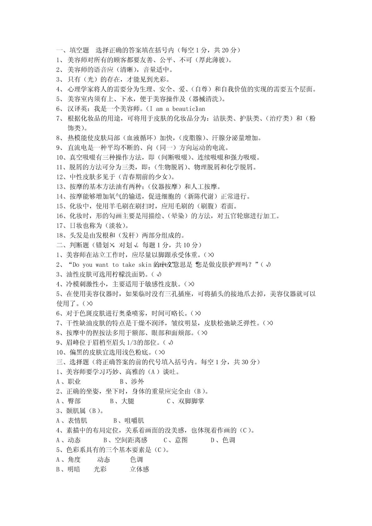
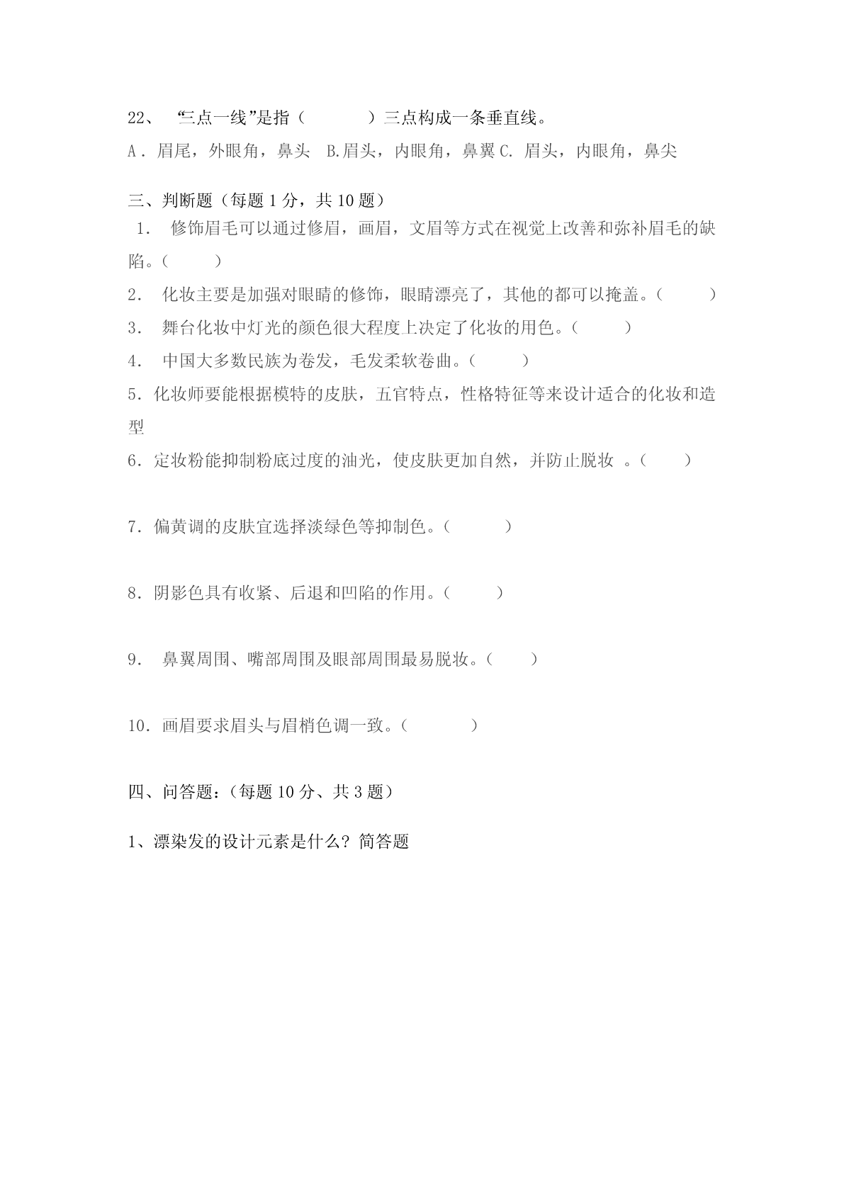
初级美发师理论测试卷姓名:学号:得分:一、填空题:(每题2分,共3题)1化妆时,形的勾画主要是用描绘、()的方法,对五官轮廓进行加工。2.矫型形化妆要细腻,既要追求大轮廓,又要尽量照顾到().3.()是面部颜色最鲜艳的部位,也是动作幅度最大的部位。二、单选题:(每题2分,共22题)1、下列色彩中,彩度最高的是什么色?()(A)白色(B)纯色(C)黑色(D)灰色。2、利用全部推齿推剪头发的方法是()A整口推剪法B全而推剪法C满口推前法D半口推剪法3、对染过的头发切不要立即烫发,以免()A色素变黄B色素变深C色素消失D色素转化4、漂白后调色用的双氧水浓度为()(A)30%(B)3%(C)6%(D)10%。5、灰或白发在使用染色剂前需要预先漂染,以便()(A)使发孔增加以接受染色(B)防止头发断裂(C)增加发长(D)防止头皮刺激。6、下列有关色彩之叙述,何者错误?()(A)明度是指色彩明暗的程度(B)色相即是区别各种不同色彩之名称(C)红色加入白色后,明度将提高,彩度亦会提高(D)无彩色轴中,黑色明度最低,白色明度最高。7、剪发设计必须考虑发质的()这一要素。A硬砍B碱化茺C曲直D发色深浅8、剪发操作大致有:剪挑剪、托剪、抓剪、()等A剔剪B茸剪C疏剪D逆剪9、剪的操作方法有两种,其中一处是剪去指在肚内的头发叫()A指侧夹剪B指内夹剪C指下夹前D手心夹剪10、(C)是用手拭指夹住一片头发,用剪刀尖将头发剪成稀的锯齿状。A滑剪B挑剪C疏剪D茸剪11、在修剃嘴角部边上眼睑部,下颌的下部时,应采用()A“捏”的方法B“张”方法C“张拉”结合法D“拉”的方法12、用梳子托剪,一般是前()部头发。A后颈B角C前额D顶13、唇线笔的颜色应比唇膏色()A略深一度B略浅一度C相同14、弧形眉型的转折点应在()A眉峰部位B眉长的1/2部位C眉头至眉梢的2/3部位15、圆脸型在梳理发型时()部分适宜蓬松些。A头顶两侧B头顶C面型两侧D发尾16、在头顶部取点进行抓剪,其他部位()A可以取点B不可以取点C可少取点D可取多点17、色彩是物体()光波通过视觉产生印象。A自身固有的B与光线折射C发射,反射或透过的D反射出自身的色彩18、生活艺术化妆是以()为目的化妆。A为角色服务B美化外貌C为表演服务D为演员服务19、头发的色度4代表()色。A深棕色B褐色C浅淙色D深褐色20、用酸性冷烫后头发表面光泽、湿润,具有弹性,()A发尾不干枯B发尾无开叉C发不枯黄D发尾不发21、烫发时,若选杠过粗,则烫出的磁性()或成型不牢因A缺乏光泽B缺乏弹性C卷曲度小D卷曲度大22、“三点一线”是指()三点构成一条垂直线。A.眉尾,外眼角,鼻头B.眉头,内眼角,鼻翼C.眉头,内眼角,鼻尖三、判断题(每题1分,共10题)1.修饰眉毛可以通过修眉,画眉,文眉等方式在视觉上改善和弥补眉毛的缺陷。()2.化妆主要是加强对眼睛的修饰,眼睛漂亮了,其他的都可以掩盖。()3.舞台化妆中灯光的颜色很大程度上决定了化妆的用色。()4.中国大多数民族为卷发,毛发柔软卷曲。()5.化妆师要能根据模特的皮肤,五官特点,性格特征等来设计适合的化妆和造型6.定妆粉能抑制粉底过度的油光,使皮肤更加自然,并防止脱妆。()7.偏黄调的皮肤宜选择淡绿色等抑制色。()8.阴影色具有收紧、后退和凹陷的作用。()9.鼻翼周围、嘴部周围及眼部周围最易脱妆。()10.画眉要求眉头与眉梢色调一致。()四、问答题:(每题10分、共3题)1、漂染发的设计元素是什么?简答题2.请简述什么是“三庭五眼”?3、漂染发的设计元素是什么?五:绘图题(每题10分,共1题)眼线加以矫正下垂眼。(10分)美容师初级模拟试卷(一)一、填空题选择正确的答案填在括号内(每空1分,共20分)1、美容师对所有的顾客都要友善、公平、不可(厚此薄彼)。2、美容师的语音应(清晰),音量适中。3、只有(光)的存在,才能见到光彩。4、心理学家将人的需要分为生理、安全、爱、(自尊)和自我价值的实现的需要五个层面。5、美容室内须有上、下水,便于美容操作及(器械清洗)。6、汉译英:我是一个美容师。(Iamabeautician)7、根据化妆品的用途,可将用于皮肤的化妆品分为:洁肤类、护肤类、(治疗类)和(粉饰类)。8、热模能使皮肤局部(血液循环)加快,(皮脂腺)、汗腺分泌量增加。9、直流电是一种平均不断的、向(同一)方向运动的电流。10、真空吸啜有三种
单篇购买
VIP会员(1亿+VIP文档免费下)

扫码即表示接受《下载须知》

初级美发师理论测试卷

文档大小:441KB

限时特价:扫码查看

• 请登录后再进行扫码购买
• 使用微信/支付宝扫码注册及付费下载,详阅 用户协议 隐私政策
• 如已在其他页面进行付款,请刷新当前页面重试
• 付费购买成功后,此文档可永久免费下载
年会员
99.0
¥199.0

6亿VIP文档任选,共次下载特权。

已优惠

微信/支付宝扫码完成支付,可开具发票

VIP尽享专属权益

VIP文档免费下载

赠送VIP文档免费下载次数

阅读免打扰

去除文档详情页间广告

专属身份标识

尊贵的VIP专属身份标识

高级客服

一对一高级客服服务

多端互通

电脑端/手机端权益通用

手机号注册 用户名注册
我已阅读并接受《用户协议》《隐私政策》
已有账号?立即登录
我已阅读并接受《用户协议》《隐私政策》
已有账号?立即登录
登录
手机号登录 微信扫码登录
微信扫一扫登录 账号密码登录

首次登录需关注“豆柴文库”公众号

新用户注册
VIP会员(1亿+VIP文档免费下)
年会员
99.0
¥199.0

6亿VIP文档任选,共次下载特权。

已优惠

微信/支付宝扫码完成支付,可开具发票

VIP尽享专属权益

VIP文档免费下载

赠送VIP文档免费下载次数

阅读免打扰

去除文档详情页间广告

专属身份标识

尊贵的VIP专属身份标识

高级客服

一对一高级客服服务

多端互通

电脑端/手机端权益通用